TOP
|
特許
|
意匠
|
商標
特許ウォッチ
Twitter
他の特許を見る
公開番号
2025168826
公報種別
公開特許公報(A)
公開日
2025-11-12
出願番号
2024073618
出願日
2024-04-30
発明の名称
トリガー式液体噴出器
出願人
株式会社吉野工業所
代理人
個人
,
個人
,
個人
,
個人
主分類
B05B
11/00 20230101AFI20251105BHJP(霧化または噴霧一般;液体または他の流動性材料の表面への適用一般)
要約
【課題】トリガー部の安定した操作性を確保すること。
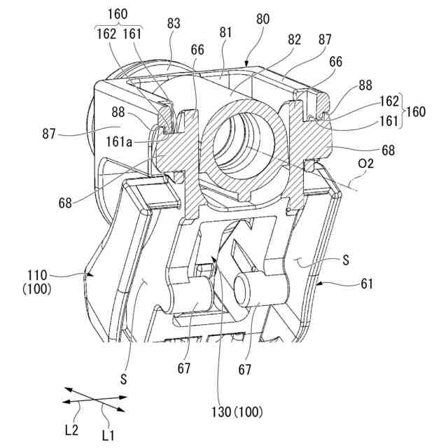
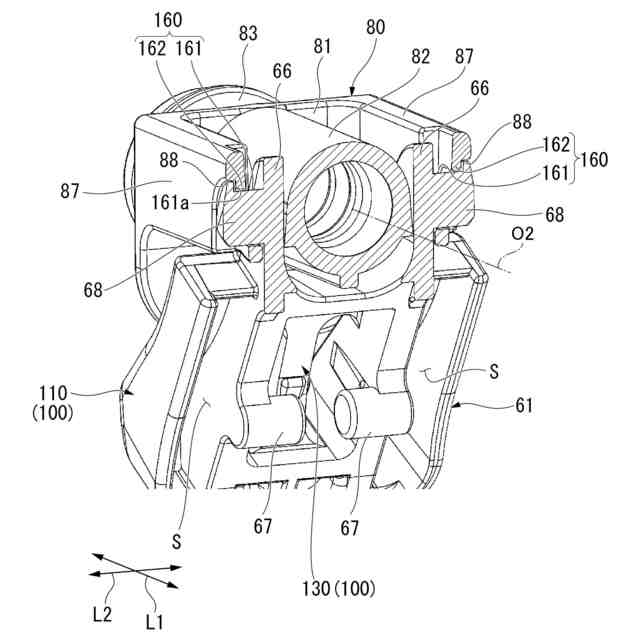
【解決手段】トリガー部61が、トリガー本体の上端部から上方に向けて突出すると共に、トリガー本体の幅方向に間隔をあけて配置された一対の支持片66と、支持片に形成された回動軸部68とを備え、中継部材80が支持片よりも幅方向の外側に配置されると共に、回動軸部が挿通され、且つ回動軸部を回動可能に支持する支持孔88が形成された一対のレバー支持片87を有し、回動軸部と支持孔との間には、支持片に対するレバー支持片の幅方向の外側に向けた変位を規制する規制部材160が設けられているトリガー式液体噴出器を提供する。
【選択図】図3
特許請求の範囲
【請求項1】
液体が収容された容器体に装着される噴出器本体と、
前記噴出器本体に装着され、液体を噴出する噴出孔が形成されたノズル部と、を備え、
前記噴出器本体は、
前記容器体内の液体を吸上げる縦供給筒部と、
前記縦供給筒部から前方に向けて延びると共に、前記噴出孔に向けて液体を供給する射出開口部を有する射出筒部と、
前記射出筒部と前記ノズル部との間を接続する中継部材と、
弾性部材によって前方付勢状態で後方に移動可能に配設されたトリガー部を有し、前記トリガー部の後方への移動によって、液体を前記縦供給筒部内から前記噴出孔側に向けて流通させるトリガー機構と、を備え、
前記トリガー部は、
上方から下方に向かうに従い前方に傾斜するように延びるトリガー本体と、
前記トリガー本体の上端部から上方に向けて突出すると共に、前記トリガー本体の幅方向に間隔をあけて配置された一対の支持片と、
一対の前記支持片のそれぞれに形成され、前記幅方向の外側に向けて突出する回動軸部と、を備え、
前記中継部材は、一対の前記支持片よりも前記幅方向の外側に配置されると共に、前記回動軸部が挿通され、且つ前記回動軸部を回動可能に支持する支持孔が形成された一対のレバー支持片を有し、
前記回動軸部と前記支持孔との間には、一対の前記支持片に対する一対の前記レバー支持片の前記幅方向の外側に向けた変位を規制する規制部材が設けられていることを特徴とするトリガー式液体噴出器。
続きを表示(約 570 文字)
【請求項2】
請求項1に記載のトリガー式液体噴出器において、
前記規制部材は、
前記回動軸部の外周面から窪むように形成されると共に、前記回動軸部の周方向に沿って延びる規制溝と、
前記支持孔の内周面から突出するように形成されると共に、前記規制溝内に配置された規制リブと、を備え、
前記規制溝は、前記トリガー部の移動範囲に対応するように一定の長さ範囲にわたって前記周方向に沿って延びるように形成されていると共に、前記規制溝に沿った前記規制リブの移動を許容し、且つ前記幅方向の外側に向けた前記規制リブの変位を規制する、トリガー式液体噴出器。
【請求項3】
請求項1又は2に記載のトリガー式液体噴出器において、
前記トリガー機構は、
前方に開口した有底筒状に形成され、前記縦供給筒部内に連通する主シリンダと、
前記主シリンダの内部に、前記トリガー部の移動に連動して移動可能に配置されていると共に、前記トリガー部に対する前方付勢によって前方に向けて付勢される主ピストンと、を備え、
前記トリガー部は、前記主ピストンを前記幅方向に貫通するように形成された連結孔内に挿入された連結軸を有し、前記連結軸を介して前記主ピストンと連結されている、トリガー式液体噴出器。
発明の詳細な説明
【技術分野】
【0001】
本発明は、トリガー式液体噴出器に関する。
続きを表示(約 2,300 文字)
【背景技術】
【0002】
トリガー部の操作によって容器体内から液体を吸い上げ、噴出孔を通じて液体を噴出するトリガー式液体噴出器が知られている。
この種のトリガー式液体噴出器として、例えば下記特許文献1に示されるように、液体が収容された容器体に装着される噴出器本体と、液体を前方に向けて噴出する噴出孔が形成されたノズル部と、を備えたトリガー式液体噴出器が知られている。
【0003】
噴出器本体は、容器体内の液体を吸上げる縦供給筒部と、縦供給筒部から前方に向けて延びた射出筒部と、トリガー部の後方への移動によって縦供給筒部内及び射出筒部内を通じて液体を噴出孔側に射出させるトリガー機構と、を備えている。トリガー部は、射出筒部に組み合わされた弾性アーム部によって、前方に向けて付勢されている。
【0004】
トリガー機構は、シリンダと、シリンダの内部にトリガー部の移動に連動して移動可能に収容されたピストンと、を備えている。ピストンは、トリガー部の後方への移動に伴ってシリンダ内に押し込まれることでシリンダ内を加圧し、且つ前方付勢によってトリガー部が前方に移動することに伴って元の位置に復元移動しながらシリンダ内を減圧する。
これにより、シリンダ内の加圧によって、シリンダ内の液体を縦供給筒部内及び射出筒部内を通じて噴出孔側に送出することができると共に、シリンダ内の減圧によって容器体内からシリンダ内に液体を吸入することが可能とされている。
【先行技術文献】
【特許文献】
【0005】
特開2023-34982号公報
【発明の概要】
【発明が解決しようとする課題】
【0006】
上記従来のトリガー式液体噴出器において、トリガー部は、射出筒部とノズル部との間を接続する中継部材に回動可能に支持されている。
具体的には、トリガー部は、上方に向けて突出すると共に左右方向に間隔をあけて配置された一対の支持片を備えている。これに対して中継部材には、一対の支持片よりも左右方向の外側に配置された一対のレバー支持片が形成されている。一対のレバー支持片は、一対の支持片を回動可能に支持している。これによりトリガー部は、一対の支持片を支点として前後方向に回動操作可能とされている。
【0007】
しかしながらトリガー部の操作時に、左右方向に横ずれ或いは捩じれるような外力がトリガー部に作用した場合、一対の支持片が一対のレバー支持片を左右方向の外側に向けて押圧してしまう。そのため、使用回数が多くなるにつれて、一対のレバー支持片が左右方向の外側に向けて開くように変形し易くなってしまう。特に、トリガー部を斜め後方に引き込み操作した場合には、一対のレバー支持片の変形が生じ易くなってしまう。これにより、一対の支持片の支持が不安定になるおそれがあり、トリガー部を安定して操作することについて課題があった。
【0008】
本発明は、このような事情に鑑みてなされたものであって、その目的は、トリガー部の安定した操作性を確保することができるトリガー式液体噴出器を提供することである。
【課題を解決するための手段】
【0009】
(1)本発明に係るトリガー式液体噴出器は、液体が収容された容器体に装着される噴出器本体と、前記噴出器本体に装着され、液体を噴出する噴出孔が形成されたノズル部と、を備え、前記噴出器本体は、前記容器体内の液体を吸上げる縦供給筒部と、前記縦供給筒部から前方に向けて延びると共に、前記噴出孔に向けて液体を供給する射出開口部を有する射出筒部と、前記射出筒部と前記ノズル部との間を接続する中継部材と、弾性部材によって前方付勢状態で後方に移動可能に配設されたトリガー部を有し、前記トリガー部の後方への移動によって、液体を前記縦供給筒部内から前記噴出孔側に向けて流通させるトリガー機構と、を備え、前記トリガー部は、上方から下方に向かうに従い前方に傾斜するように延びるトリガー本体と、前記トリガー本体の上端部から上方に向けて突出すると共に、前記トリガー本体の幅方向に間隔をあけて配置された一対の支持片と、一対の前記支持片のそれぞれに形成され、前記幅方向の外側に向けて突出する回動軸部と、を備え、前記中継部材は、一対の前記支持片よりも前記幅方向の外側に配置されると共に、前記回動軸部が挿通され、且つ前記回動軸部を回動可能に支持する支持孔が形成された一対のレバー支持片を有し、前記回動軸部と前記支持孔との間には、一対の前記支持片に対する一対の前記レバー支持片の前記幅方向の外側に向けた変位を規制する規制部材が設けられていることを特徴とする。
【0010】
本発明に係るトリガー式液体噴出器によれば、弾性部材による付勢力に抗してトリガー部を操作して後方に移動させることで、液体を縦供給筒部内から射出筒部内に供給することができると共に、射出開口部を通じて噴出孔に向けて供給することができる。これにより、噴出孔を通じて外部に向けて液体を噴出させることができる。
液体の噴出後、トリガー部の操作を解除すると、弾性部材の付勢力(弾性復元力)によってトリガー部を前方に向けて付勢して、トリガー部を復元移動させることができる。これにより、容器体内の液体を縦供給筒部内に吸い上げることができ、次回の噴出に備えることができる。
(【0011】以降は省略されています)
この特許をJ-PlatPat(特許庁公式サイト)で参照する
関連特許
株式会社吉野工業所
蓋体
1か月前
株式会社吉野工業所
吐出器
25日前
株式会社吉野工業所
吐出器
1か月前
株式会社吉野工業所
繰出容器
25日前
株式会社吉野工業所
歯ブラシ
1か月前
株式会社吉野工業所
吐出容器
25日前
株式会社吉野工業所
吐出容器
25日前
株式会社吉野工業所
ノズル部材
25日前
株式会社吉野工業所
計量注出容器
1か月前
株式会社吉野工業所
計量注出容器
1か月前
株式会社吉野工業所
吐出キャップ
26日前
株式会社吉野工業所
パウダー容器
25日前
株式会社吉野工業所
スパウト容器
1か月前
株式会社吉野工業所
ねじキャップ
25日前
株式会社吉野工業所
計量注出容器
25日前
株式会社吉野工業所
スポイト容器
1か月前
株式会社吉野工業所
ブラシ型塗布具
25日前
株式会社吉野工業所
把手付きボトル
25日前
株式会社吉野工業所
合成樹脂製容器
25日前
株式会社吉野工業所
ポンプ式吐出器
1か月前
株式会社吉野工業所
フォーマポンプ
1か月前
株式会社吉野工業所
ねじキャップ容器
25日前
株式会社吉野工業所
ポンプ式泡吐出容器
25日前
株式会社吉野工業所
ポンプ携帯ホルダー
25日前
株式会社吉野工業所
トリガー式液体噴出器
25日前
株式会社吉野工業所
トリガー式液体噴出器
25日前
株式会社吉野工業所
圧縮ばね部材及び吐出器
1か月前
花王株式会社
吐出容器
1か月前
株式会社吉野工業所
携帯補助具を備えた容器
1か月前
株式会社吉野工業所
樹脂製品製造方法及び樹脂製品
25日前
株式会社吉野工業所
リフィル容器、および蓋付き容器
1か月前
ホーユー株式会社
エアゾール容器用吐出具
17日前
株式会社吉野工業所
容器、容器の製造方法、及び積層シートのオーバーラップ部の検出方法
25日前
個人
微細霧発生装置
1か月前
ベック株式会社
被膜形成方法
25日前
ベック株式会社
被膜形成方法
25日前
続きを見る
他の特許を見る