TOP
|
特許
|
意匠
|
商標
特許ウォッチ
Twitter
他の特許を見る
公開番号
2025139489
公報種別
公開特許公報(A)
公開日
2025-09-26
出願番号
2024038452
出願日
2024-03-12
発明の名称
内燃機関
出願人
本田技研工業株式会社
代理人
弁理士法人クシブチ国際特許事務所
主分類
B62M
7/02 20060101AFI20250918BHJP(鉄道以外の路面車両)
要約
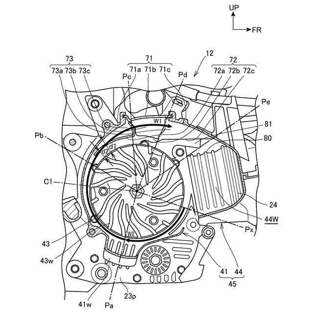
【課題】送風空気への補機の影響を抑えると共に、補機の回転抵抗が送風空気の影響で増大する事態を防ぐこと。
【解決手段】クランク軸(31)の端部に遠心ファン(43)が設けられ、クランク軸(31)を支持するクランクケース(23)と遠心ファン(43)の間に補機(51)が設けられ、ファンシュラウド(45)によって遠心ファン(43)の送風空気をシリンダー部(24)へ流す空間が形成された強制空冷式の内燃機関において、クランクケース(23)及びファンシュラウド(45)の少なくともいずれかに、遠心ファン(43)との間の距離をシリンダー部(24)へ向かって徐々に拡げる第1隔壁(71)と、補機(51)との間の距離を一定にする第2隔壁(72)とを連結する段部(73)を備え、段部(73)は、クランク軸(31)の軸方向で、遠心ファン(43)の底面(M1)と同じ高さである。
【選択図】図4
特許請求の範囲
【請求項1】
クランク軸(31)の端部に遠心ファン(43)が設けられ、前記クランク軸(31)を支持するクランクケース(23)と前記遠心ファン(43)の間に補機(51)が設けられ、ファンシュラウド(45)によって前記遠心ファン(43)の送風空気をシリンダー部(24)へ流す空間が形成された強制空冷式の内燃機関において、
前記クランクケース(23)及び前記ファンシュラウド(45)の少なくともいずれかに、前記遠心ファン(43)との間の距離を前記シリンダー部(24)へ向かって徐々に拡げる第1隔壁(71)と、前記補機(51)との間の距離を一定にする第2隔壁(72)とを連結する段部(73)を備え、
前記段部(73)は、前記クランク軸(31)の軸方向で、前記遠心ファン(43)の底面(M1)と同じ高さである
内燃機関。
続きを表示(約 690 文字)
【請求項2】
前記シリンダー部(24)は、前記クランクケース(23)の前部から水平に近い角度で前方に延出する水平配置であり、
前記段部(73)は、水平配置されたシリンダー部(24)の背面に向けて延びる
請求項1に記載の内燃機関。
【請求項3】
当該内燃機関に装着されるキャップ部(42)を備え、
前記段部(73)は、前記クランクケース(23)と、前記キャップ部(42)と、前記ファンシュラウド(45)で構成される
請求項1又は2に記載の内燃機関。
【請求項4】
前記キャップ部(42)は、当該内燃機関が懸架される部分であるエンジンハンガー部(12x)と側面視で重なる位置に、着脱自在である
請求項3に記載の内燃機関。
【請求項5】
前記ファンシュラウド(45)の下部に、前記送風空気の一部を、前記クランクケース(23)下方に向けて排出する排風部(41w)が設けられ、
前記排風部(41w)は、前記クランク軸(31)に対して後下方に開口し、前記遠心ファン(43)の送風空気の一部を、前記クランクケース(23)下方のオイル貯留部(23p)に向けて排出する
請求項1又は2に記載の内燃機関。
【請求項6】
前記遠心ファン(43)の底面(M1)は、前記補機(51)のクランク軸方向の端面(M2)に当接し、
前記段部(73)は、前記クランク軸(31)の軸方向で、前記補機(51)の端面(M2)と同じ高さである
請求項1又は2に記載の内燃機関。
発明の詳細な説明
【技術分野】
【0001】
本発明は、内燃機関に関する。
続きを表示(約 1,800 文字)
【背景技術】
【0002】
近年、低炭素社会又は脱炭素社会の実現に向けた取り組みが活発化し、車両においてもCO
2
排出量の削減やエネルギー効率の改善のために、内燃機関の強制空冷ファンの効率化に関する研究開発が行われている。
この種の技術として、遠心ファンで発生させた冷却風を、シリンダーへ送るとともに、ファンカバー下方に排風口を設けて、オイルパンの冷却を行う内燃機関が知られている(例えば、特許文献1参照)。この内燃機関は、クランク軸の端部に遠心ファンを有し、クランク軸を支持するクランクケースと遠心ファンの間にACG(Alternating Current Generator:交流発電機)からなる補機を有している。
【先行技術文献】
【特許文献】
【0003】
特開2023-077107号公報
【発明の概要】
【発明が解決しようとする課題】
【0004】
ところで、強制空冷ファンの効率化を促進するには、遠心ファンの送風空気への補機の影響を抑えることや、補機の回転抵抗が送風空気の影響で増大する事態を防ぐことが望まれる。
本発明は、上述した事情に鑑みてなされたものであり、送風空気への補機の影響を抑えると共に、補機の回転抵抗が送風空気の影響で増大する事態を防ぐことを目的とする。そして、延いてはエネルギー効率の改善に寄与するものである。
【課題を解決するための手段】
【0005】
クランク軸の端部に遠心ファンが設けられ、前記クランク軸を支持するクランクケースと前記遠心ファンの間に補機が設けられ、ファンシュラウドによって前記遠心ファンの送風空気をシリンダー部へ流す空間が形成された強制空冷式の内燃機関において、前記クランクケース及び前記ファンシュラウドの少なくともいずれかに、前記遠心ファンとの間の距離を前記シリンダー部へ向かって徐々に拡げる第1隔壁と、前記補機との間の距離を一定にする第2隔壁とを連結する段部を備え、前記段部は、前記クランク軸の軸方向で、前記遠心ファンの底面と同じ高さである内燃機関を提供する。
【発明の効果】
【0006】
本発明によれば、送風空気への補機の影響を抑えると共に、補機の回転抵抗が送風空気の影響で増大する事態を防ぐことができる。
【図面の簡単な説明】
【0007】
本発明の実施の形態に係る鞍乗り型車両の側面図である。
パワーユニットの右側面図である。
図2のIII-III断面図である。
図3のIV-IV断面図である。
ファンカバーを周辺構成と共に斜め下方から示す斜視図である。
図4のファンの領域を拡大した図である。
シリンダー軸線を水平に横切る面でパワーユニット内を示す図である。
【発明を実施するための形態】
【0008】
以下、図面を参照して本発明の実施の形態について説明する。なお、説明中、前後左右および上下といった方向の記載は、特に記載がなければ車体に対する方向と同一とする。また、各図に示す符号FRは車体前方を示し、符号UPは車体上方を示し、符号LHは車体左方を示す。
【0009】
[実施の形態]
図1は、本発明の実施の形態に係る鞍乗り型車両10の側面図である。
鞍乗り型車両10は、車体フレーム11と、車体フレーム11に支持されるパワーユニット12と、前輪13を操舵自在に支持するフロントフォーク14と、後輪15を支持するスイングアーム16と、乗員用のシート17とを備える車両である。
鞍乗り型車両10は、乗員がシート17に跨るようにして着座する車両である。シート17は、車体フレーム11の後部の上方に設けられる。
【0010】
車体フレーム11は、車体フレーム11の前端部に設けられるヘッドパイプ18と、ヘッドパイプ18の後方に位置するフロントフレーム19と、フロントフレーム19の後方に位置するリアフレーム20とを備える。フロントフレーム19の前端部は、ヘッドパイプ18に接続される。
シート17は、リアフレーム20に支持される。
(【0011】以降は省略されています)
この特許をJ-PlatPat(特許庁公式サイト)で参照する
関連特許
本田技研工業株式会社
車両
1か月前
本田技研工業株式会社
飛行体
4日前
本田技研工業株式会社
回転電機
6日前
本田技研工業株式会社
灯火器構造
4日前
本田技研工業株式会社
冷却液タンク
11日前
本田技研工業株式会社
蓄電システム
13日前
本田技研工業株式会社
差圧式電解装置
1か月前
本田技研工業株式会社
スポット溶接方法
1か月前
本田技研工業株式会社
回転電機用ロータ
20日前
本田技研工業株式会社
回転電機のロータ
1か月前
本田技研工業株式会社
電動無段変速装置
1か月前
本田技研工業株式会社
加水分解処理装置
4日前
本田技研工業株式会社
駆動装置ユニット
1か月前
本田技研工業株式会社
非接触電力伝送システム
13日前
本田技研工業株式会社
水素同位体分離システム
4日前
本田技研工業株式会社
金属シリコンの製造方法
20日前
本田技研工業株式会社
積層体、積層体の製造方法
12日前
本田技研工業株式会社
電力変換装置、および車両
12日前
本田技研工業株式会社
制御装置、および、制御方法
1か月前
本田技研工業株式会社
情報処理方法及びプログラム
1か月前
本田技研工業株式会社
軟磁性鋼板およびその製造方法
4日前
本田技研工業株式会社
有機物処理装置および有機物処理方法
4日前
本田技研工業株式会社
有機物処理装置および有機物処理方法
4日前
本田技研工業株式会社
電解システムの制御装置および電解システム
5日前
本田技研工業株式会社
音声認識装置、音声認識方法、及びプログラム
6日前
本田技研工業株式会社
情報処理装置、情報処理方法、およびプログラム
1か月前
本田技研工業株式会社
三次元モデル生成装置及び三次元モデル評価システム
4日前
本田技研工業株式会社
作動装置
1か月前
本田技研工業株式会社
移動体の制御装置、移動体の制御方法、およびプログラム
27日前
本田技研工業株式会社
制御装置
1か月前
株式会社ダイセル
アルミニウム合金製摺動部材用潤滑剤
4日前
本田技研工業株式会社
学習装置、推定装置、学習方法、推定方法及びプログラム
1か月前
本田技研工業株式会社
車両、制御方法、プログラム、記憶媒体、及び情報処理装置
1か月前
本田技研工業株式会社
有機物処理装置、有機物処理方法、および燃料ガスの製造方法
4日前
本田技研工業株式会社
電池の充電状態の補正方法、電池均等化方法、端末機器及び車両
19日前
タイガースポリマー株式会社
二次電池用加圧袋およびその製造方法
4日前
続きを見る
他の特許を見る