TOP
|
特許
|
意匠
|
商標
特許ウォッチ
Twitter
他の特許を見る
公開番号
2025133671
公報種別
公開特許公報(A)
公開日
2025-09-11
出願番号
2024106901,2024031725
出願日
2024-07-02,2024-03-01
発明の名称
プログラム、情報処理方法及び情報処理システム
出願人
国立大学法人 東京大学
,
SIMPLEX QUANTUM株式会社
代理人
弁理士法人IPX
主分類
A61B
5/349 20210101AFI20250904BHJP(医学または獣医学;衛生学)
要約
【課題】HFpEFを早期に検知可能なプログラム、情報処理方法及び情報処理システム等を提供する。
【解決手段】本発明の一態様によれば、プログラムが提供される。このプログラムは、取得ステップと、算出ステップと、出力ステップとをコンピュータに実行させるように構成される。取得ステップでは、第1被検体の第1心電図データを取得する。算出ステップでは、第1心電図データと、参照情報とに基づいて、左室駆出率により分類される心不全の表現型の1つであるHFpEFに応じたインデックスを算出する。参照情報は、第2被検体の第2心電図データと、インデックスとの関係を示す情報である。出力ステップでは、算出されたインデックスを出力する。
【選択図】図1
特許請求の範囲
【請求項1】
プログラムであって、
取得ステップと、算出ステップと、出力ステップとをコンピュータに実行させるように構成され、
前記取得ステップでは、第1被検体の第1心電図データを取得し、
前記算出ステップでは、前記第1心電図データと、参照情報とに基づいて、左室駆出率により分類される心不全の表現型の1つであるHFpEFに応じたインデックスを算出し、
前記参照情報は、第2被検体の第2心電図データと、前記インデックスとの関係を示す情報であり、
前記出力ステップでは、算出された前記インデックスを出力する、
プログラム。
続きを表示(約 970 文字)
【請求項2】
請求項1に記載のプログラムにおいて、
前記参照情報は、前記第2心電図データと、前記インデックスとの関係を学習させた学習済モデルである、
プログラム。
【請求項3】
請求項1に記載のプログラムにおいて、
前記第2被検体は、前記HFpEFを発症しているが心不全の自覚症状が無い被検体を含む、
プログラム。
【請求項4】
請求項1に記載のプログラムにおいて、
前記第1心電図データは、12誘導のうち何れか1つの誘導に対応する電極から取得されたデータである、
プログラム。
【請求項5】
請求項4に記載のプログラムにおいて、
前記1つの誘導は、前記第1被検体の右手及び左手から取得された第I誘導である、
プログラム。
【請求項6】
請求項1に記載のプログラムにおいて、
前記算出ステップでは、前記第1心電図データと、前記第1被検体の第1臨床データと、前記参照情報とに基づいて、前記インデックスを算出し、
前記参照情報は、前記第2心電図データと、前記第2被検体の第2臨床データと、前記インデックスとの関係を示す情報である、
プログラム。
【請求項7】
請求項6に記載のプログラムにおいて、
前記参照情報は、前記第2心電図データと、前記第2臨床データと、前記インデックスとの関係を学習させた学習済モデルである、
プログラム。
【請求項8】
請求項1に記載のプログラムにおいて、
前記算出ステップでは、前記HFpEF以外の前記表現型であるHFrEF及びHFmrEFの少なくとも一方に応じたインデックスをさらに算出する、
プログラム。
【請求項9】
請求項1に記載のプログラムにおいて、
前記算出ステップでは、前記左室駆出率の期待値に応じたインデックスをさらに算出する、
プログラム。
【請求項10】
情報処理方法であって、
請求項1から9までの何れか1項に記載のプログラムの各ステップを備える、
情報処理方法。
(【請求項11】以降は省略されています)
発明の詳細な説明
【技術分野】
【0001】
本発明は、プログラム、情報処理方法及び情報処理システムに関する。
続きを表示(約 1,200 文字)
【背景技術】
【0002】
特許文献1には、心不全を評価するためのアッセイが開示されている。
【0003】
このアッセイについて説明する。患者における心血管疾患を検出及び/又はモニタリングするための、及び/又は、患者における心血管疾患の可能性又は重症度を評価するためのイムノアッセイ法であって、患者からの生体液試料をVI型コラーゲンのα3鎖のC5ドメインのC-末端エピトープに特異的に結合するモノクローナル抗体と接触させること、及び/又は、患者からの生体液試料をIII型コラーゲンのN-末端プロペプチドのC-末端ネオ-エピトープに特異的に結合するモノクローナル抗体と接触させること、を含む。
【先行技術文献】
【特許文献】
【0004】
特表2022-535513号公報
【発明の概要】
【発明が解決しようとする課題】
【0005】
ところで、心不全は、左室駆出率により3つの表現型として分類される。この分類された表現型のうちHFpEFは、左室駆出率が保たれている心不全であるため、早期検知が困難であった。
【0006】
本発明では上記事情を鑑み、HFpEFを早期に検知可能なプログラム、情報処理方法及び情報処理システム等を提供することとした。
【課題を解決するための手段】
【0007】
本発明の一態様によれば、プログラムが提供される。このプログラムは、取得ステップと、算出ステップと、出力ステップとをコンピュータに実行させるように構成される。取得ステップでは、第1被検体の第1心電図データを取得する。算出ステップでは、第1心電図データと、参照情報とに基づいて、左室駆出率により分類される心不全の表現型の1つであるHFpEFに応じたインデックスを算出する。参照情報は、第2被検体の第2心電図データと、インデックスとの関係を示す情報である。出力ステップでは、算出されたインデックスを出力する。
【0008】
このような態様によれば、HFpEFを早期に検知することができる。
【図面の簡単な説明】
【0009】
情報処理システム100を表す構成図である。
情報処理装置200のハードウェア構成を示すブロック図である。
端末300のハードウェア構成を示すブロック図である。
情報処理装置200(制御部210)によって実現される機能を示すブロック図である。
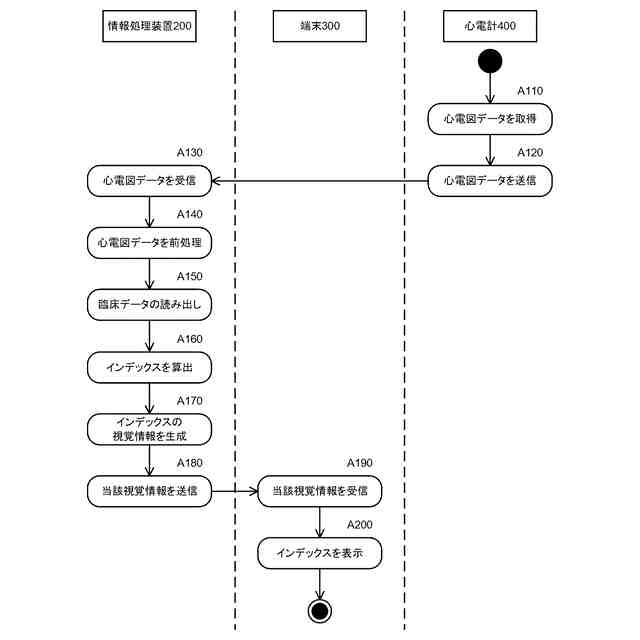
情報処理装置200によって実行される情報処理方法の流れを示すアクティビティ図である。
端末300の表示部330に表示された内容を示す図である。
【発明を実施するための形態】
【0010】
以下、図面を用いて本発明の実施形態について説明する。以下に示す実施形態中で示した各種特徴事項は、互いに組み合わせ可能である。
(【0011】以降は省略されています)
特許ウォッチbot のツイートを見る
この特許をJ-PlatPat(特許庁公式サイト)で参照する
関連特許
国立大学法人 東京大学
担持金属触媒
26日前
国立大学法人 東京大学
ガス処理方法
12日前
国立大学法人 東京大学
せん妄判定方法
1か月前
国立大学法人 東京大学
化学センサ用基材
5か月前
国立大学法人 東京大学
コンパレータ回路
16日前
国立大学法人 東京大学
ビーム追従システム
7日前
国立大学法人 東京大学
微粒子分離システム
4か月前
国立大学法人 東京大学
ソフトエクソスーツ
5か月前
国立大学法人 東京大学
超音波モータシステム
1か月前
国立大学法人 東京大学
超音波モータシステム
1か月前
国立大学法人 東京大学
振動変換器及び噴霧器
4か月前
国立大学法人 東京大学
超音波モータシステム
1か月前
国立大学法人 東京大学
光学装置及びレーザー
3か月前
国立大学法人 東京大学
結晶、及びその製造方法
2か月前
AGC株式会社
組成物
3か月前
国立大学法人 東京大学
肝臓オルガノイド成熟培地
6日前
国立大学法人 東京大学
テラヘルツ帯同期検波回路
1か月前
国立大学法人 東京大学
推定装置、及びプログラム
27日前
国立大学法人 東京大学
読出回路及び磁気メモリ装置
26日前
国立大学法人 東京大学
接着性細胞の浮遊培養用基材
12日前
NTT株式会社
圧力センサ
27日前
国立大学法人 東京大学
テラヘルツ波帯位相変調回路
1か月前
国立大学法人 東京大学
嗅覚受容体の応答感度増強剤
2か月前
住友化学株式会社
原子力電池
4か月前
国立大学法人 東京大学
ドローンを用いた配送システム
12日前
国立大学法人 東京大学
情報処理装置、及びプログラム
1か月前
積水化学工業株式会社
酸素発生剤
1か月前
株式会社アイシン
有機酸除去方法
3か月前
国立大学法人 東京大学
光デバイス及びコヒーレント受信器
1か月前
国立大学法人 東京大学
通信装置、制御方法、及びプログラム
6日前
古河電気工業株式会社
超電導モータ
1か月前
国立大学法人 東京大学
皮膚微生物叢を制御するための溶菌剤
3か月前
ダイキン工業株式会社
層及び構造体
3か月前
国立大学法人 東京大学
ホウ素含有化合物及びそれを含む医薬
2か月前
日本特殊陶業株式会社
超音波発生装置
5か月前
国立大学法人 東京大学
静電容量式センサ及びロボットシステム
1か月前
続きを見る
他の特許を見る