TOP
|
特許
|
意匠
|
商標
特許ウォッチ
Twitter
他の特許を見る
公開番号
2025130521
公報種別
公開特許公報(A)
公開日
2025-09-08
出願番号
2024027744
出願日
2024-02-27
発明の名称
飾りパーツ付きキャップ
出願人
株式会社吉野工業所
代理人
個人
主分類
B65D
51/24 20060101AFI20250901BHJP(運搬;包装;貯蔵;薄板状または線条材料の取扱い)
要約
【課題】 金型による成形時に、飾りパーツを嵌合する上蓋の隆起部内周の係合突部を傷付けたり、捲れることなく成形できる飾りパーツ付きキャップを提供すること。
【解決手段】 容器Aに装着されるキャップ本体Bと、キャップ本体Bを開閉する上蓋Dと、上蓋Dの上部に嵌合される飾りパーツEとを備える飾りパーツ付きキャップであって、上蓋Dは、頂壁15と、頂壁15の上面から立ち上がる環状の隆起部20と、隆起部20の内周に突設された係合突部29とを備え、飾りパーツEは、上蓋Dの隆起部20に嵌合される嵌合部35と、嵌合部35の外周に凹設され、隆起部20の係合突部29と係合する係合部40とを備え、隆起部20は、頂壁15の下面から凹設される肉抜き部28を備えることを特徴とする
【選択図】 図1
特許請求の範囲
【請求項1】
容器に装着されるキャップ本体と、キャップ本体を開閉する上蓋と、上蓋の上部に嵌合される飾りパーツとを備える飾りパーツ付きキャップであって、
上蓋は、頂壁と、頂壁の上面から立ち上がる環状の隆起部と、隆起部の内周に突設された係合突部とを備え、
飾りパーツは、上蓋の隆起部に嵌合される嵌合部と、嵌合部の外周に凹設され、隆起部の係合突部と係合する係合部とを備え、
隆起部は、頂壁の下面から凹設される肉抜き部を備えることを特徴とする飾りパーツ付きキャップ。
続きを表示(約 500 文字)
【請求項2】
上蓋は、隆起部の内縁から内側に延設されるリング状の隔壁部と、隔壁部の内縁から立設される突出部とを備え、
飾りパーツは、上蓋の突出部が挿入される係合穴を備えることを特徴とする請求項1に記載の飾りパーツ付きキャップ。
【請求項3】
上蓋の突出部は、外周に突設された縦リブを備え、
飾りパーツの係合穴は、上蓋の縦リブと係合する縦溝を備えることを特徴とする請求項1または2に記載の飾りパーツ付きキャップ。
【請求項4】
キャップ本体は、容器の口部を封鎖する上壁と、上壁を貫通する注出口とを備え、
上蓋は、頂壁の外縁から垂設される側周壁と、頂壁の下面から垂設され、注出口をシールするシール筒とを備えることを特徴とする請求項1または2に記載の飾りパーツ付きキャップ。
【請求項5】
キャップ本体は、容器の口部を封鎖する上壁と、上壁を貫通する注出口とを備え、
上蓋は、頂壁の外縁から垂設される側周壁と、頂壁の下面から垂設され、注出口をシールするシール筒とを備えることを特徴とする請求項3に記載の飾りパーツ付きキャップ。
発明の詳細な説明
【技術分野】
【0001】
本発明は、飾りパーツ付きキャップに関し、とくに、上蓋の上部に別体の飾りパーツを嵌合できる飾りパーツ付きキャップに関するものである。
続きを表示(約 1,800 文字)
【背景技術】
【0002】
従来から、ボトルのキャップに装飾体が取り付けられたカバーを係合することにより、各人のボトルと他人のボトルとを見分けがつくようにした、飲料などの内容物を充填したボトル等の飾りカバー付きキャップ(以下、「飾りパーツ付きキャップ」という)が知られている。
【0003】
このような飾りパーツ付きキャップとして、容器のキャップに着脱可能に係合して使用される飾りパーツであって、飾りパーツは、パーツ本体と、パーツ本体をキャップに対して固定しうる支持部とを備え、パーツ本体には、内部に装飾物を収納しうると共に、収納した装飾物を取り出しうる孔部が設けられ、支持部は、パーツ本体に着脱できるように、孔部の周縁には、支持部が係合しうる係止部として、係合凸部と係合凹部とを互いに係合させるものが知られている(例えば、特許文献1参照)。
【先行技術文献】
【特許文献】
【0004】
特開2006-290391号公報
【発明の概要】
【発明が解決しようとする課題】
【0005】
特許文献1記載の飾りパーツ付きキャップでは、係止部(係合凹部)が形成される内方側面部の肉厚を厚く設定した場合、支持部の係止部を金型で成形後、ムリ抜きで離型するため、係止部(係合凹部)が捲れてしまうという問題があった。
【0006】
本発明は、上記問題を解決することを課題とし、金型による成形時に、飾りパーツを嵌合する上蓋の隆起部内周の係合突部を傷付けたり、捲れることなく成形できる飾りパーツ付きキャップを提供することを目的とする。
【課題を解決するための手段】
【0007】
本発明は、上記の課題を解決するため、飾りパーツ付きキャップとして、容器に装着されるキャップ本体と、キャップ本体を開閉する上蓋と、上蓋の上部に嵌合される飾りパーツとを備える飾りパーツ付きキャップであって、上蓋は、頂壁と、頂壁の上面から立ち上がる環状の隆起部と、隆起部の内周に突設された係合突部とを備え、飾りパーツは、上蓋の隆起部に嵌合される嵌合部と、嵌合部の外周に凹設され、隆起部の係合突部と係合する係合部とを備え、隆起部は、頂壁の下面から凹設される肉抜き部を備えることを特徴とする構成を採用する。
【0008】
飾りパーツ付きキャップの具体的実施形態として、上蓋は、隆起部の内縁から内側に延設されるリング状の隔壁部と、隔壁部の内縁から立設される突出部とを備え、飾りパーツは、上蓋の突出部が挿入される係合穴を備えることを特徴とする構成、また、上蓋の突出部は、外周に突設された縦リブを備え、飾りパーツの係合穴は、上蓋の縦リブと係合する縦溝を備えることを特徴とする構成、また、キャップ本体は、容器の口部を封鎖する上壁と、上壁を貫通する注出口とを備え、上蓋は、頂壁の外縁から垂設される側周壁と、頂壁の下面から垂設され、注出口をシールするシール筒とを備えることを特徴とする構成を採用する。
【発明の効果】
【0009】
本発明の飾りパーツ付きキャップは、金型による成形時に、飾りパーツの装着部である上蓋の隆起部内周の係合突部を傷付けたり、捲れることなく成形することにより、飾りパーツを上蓋に強固に嵌合することができる。
【図面の簡単な説明】
【0010】
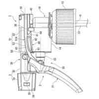
本発明の実施例である閉蓋状態の飾りパーツ付きキャップを装着した容器を示す側面断面図である。
本発明の実施例である飾りパーツ付きキャップを構成するヒンジキャップの開蓋状態を示す図であり、(a)は側面断面図、(b)は(a)の要部拡大図である。
図2(a)で示す開蓋状態のヒンジキャップの開蓋状態を示す図であり、(a)は上面図、(b)は下面図である。
本発明の実施例である飾りパーツ付きキャップを構成する飾りパーツを示す図であり、(a)は側面断面図、(b)は下面図である。
図2(a)で示すヒンジキャップの要部における金型成形の過程を示す図であり、(a)は成形時、(b)はキャビティ抜き時、(c)はコア抜きの途中過程、を示す図である。
【発明を実施するための形態】
(【0011】以降は省略されています)
この特許をJ-PlatPat(特許庁公式サイト)で参照する
関連特許
株式会社吉野工業所
吐出器
10日前
株式会社吉野工業所
繰出容器
1か月前
株式会社吉野工業所
吐出容器
1日前
株式会社吉野工業所
塗布容器
2日前
株式会社吉野工業所
塗布容器
1日前
株式会社吉野工業所
二重容器
2日前
株式会社吉野工業所
塗布容器
1日前
株式会社吉野工業所
化粧用容器
3日前
株式会社吉野工業所
吐出ポンプ
1日前
株式会社吉野工業所
繰り出し容器
1か月前
株式会社吉野工業所
削り出し容器
1日前
株式会社吉野工業所
スポイト容器
1日前
株式会社吉野工業所
把手付きボトル
2日前
株式会社吉野工業所
ポンプ式吐出器
2日前
株式会社吉野工業所
ポンプ式吐出器
2日前
株式会社吉野工業所
ポンプ式吐出器
1日前
株式会社吉野工業所
コンパクト容器
1日前
株式会社吉野工業所
合成樹脂製壜体
1日前
株式会社吉野工業所
ポンプ式吐出容器
1日前
株式会社吉野工業所
キャップ付き容器
3日前
株式会社吉野工業所
中蓋付きキャップ
8日前
株式会社吉野工業所
キャップ付き吐出栓
1日前
株式会社吉野工業所
トリガー式液体噴出器
2日前
株式会社吉野工業所
トリガー式液体噴出器
1日前
株式会社吉野工業所
トリガー式液体噴出器
3日前
株式会社吉野工業所
移行栓キャップ付き容器
1日前
株式会社吉野工業所
泡吐出具及び泡吐出容器
1日前
株式会社吉野工業所
フォーマーディスペンサー
2日前
株式会社吉野工業所
オーバーキャップ付き容器
1日前
株式会社吉野工業所
ポンプ式吐出具及びポンプ式吐出容器
1日前
株式会社吉野工業所
ノズル部材、ポンプ式吐出器、及び吐出器付き容器
1日前
株式会社吉野工業所
ヒンジキャップ
22日前
個人
箱
12か月前
個人
収容箱
2か月前
個人
ゴミ箱
11か月前
個人
コンベア
4か月前
続きを見る
他の特許を見る