TOP
|
特許
|
意匠
|
商標
特許ウォッチ
Twitter
他の特許を見る
10個以上の画像は省略されています。
公開番号
2025179813
公報種別
公開特許公報(A)
公開日
2025-12-10
出願番号
2025083601
出願日
2025-05-19
発明の名称
配管検査装置、及びこれを用いた配管検査方法、並びに、配管検査装置の取付け方法
出願人
日鉄パイプライン&エンジニアリング株式会社
代理人
個人
,
個人
,
個人
主分類
G01N
23/04 20180101AFI20251203BHJP(測定;試験)
要約
【課題】配管への取付け作業を効率的に実施できる配管検査装置、及び、配管検査方法、並びに、配管検査装置の取付け方法を提供すること。
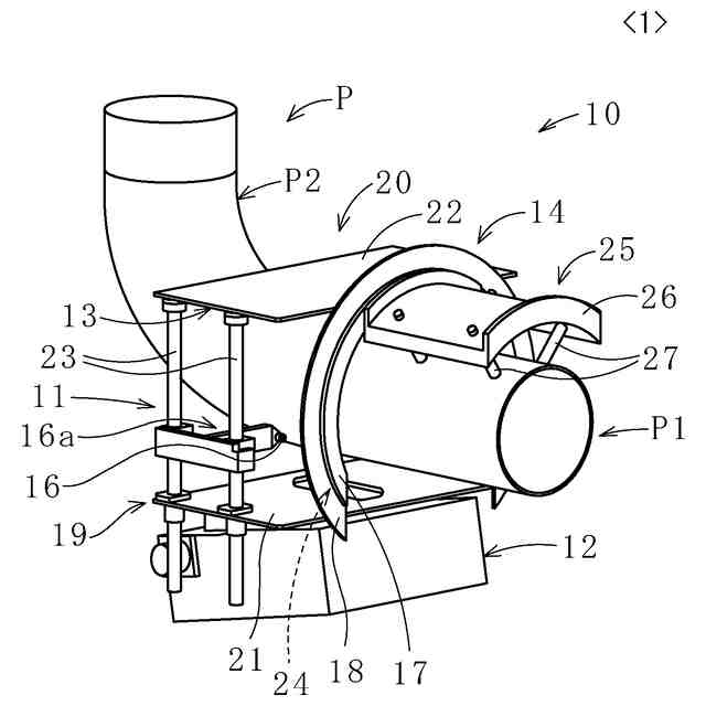
【解決手段】配管Pの外周側から放射線を照射して検査を行う配管検査装置10であり、装置固定フレーム11に固定され、配管Pを挟んで対向配置される放射線発生器12及び放射線受光器13と、これらが固定された装置固定フレーム11を、配管Pの外周面に沿って周方向に回動させる回動手段14と、装置固定フレーム11の回動をガイドするローラ16等とを備え、回動手段14は、配管Pに跨って取付け固定される円弧状固定レール17と、装置固定フレーム11に取り付けられると共に、円弧状固定レール17と係合する円弧状回動フレーム18を具備し、円弧状固定レール17に沿って円弧状回動フレーム18が回動して、放射線発生器12と放射線受光器13が所定撮影位置に配置される。
【選択図】図1
特許請求の範囲
【請求項1】
配管の外周側から放射線を照射して検査を行う配管検査装置であって、
装置固定フレームに固定され、前記配管を挟んで対向する位置に配置される放射線発生器及び放射線受光器と、
前記放射線発生器及び前記放射線受光器が固定された前記装置固定フレームを、前記配管の外周面に沿って周方向に回動させる回動手段と、
前記放射線発生器及び前記放射線受光器が固定された前記装置固定フレームの回動をガイドする、前記配管の外周面に沿って移動する複数のローラとを備え、
前記回動手段は、
前記配管に跨って該配管に取付け固定される、前記配管が通過可能な開口を有する円弧状固定レールと、
前記装置固定フレームに取り付けられると共に、前記円弧状固定レールと係合して該円弧状固定レールに沿って前記配管の周方向に移動する、前記配管が通過可能な開口を有する円弧状回動フレームとを具備し、
前記円弧状固定レールに沿って前記円弧状回動フレームが回動して、前記放射線発生器及び前記放射線受光器が所定撮影位置に配置される
ことを特徴とする配管検査装置。
続きを表示(約 1,100 文字)
【請求項2】
前記回動手段及び前記複数のローラが一方側より順次設けられ、
前記放射線発生器及び前記放射線受光器が、前記複数のローラが配置された位置よりも他方側に位置する前記配管を撮影可能に構成されていることを特徴とする請求項1記載の配管検査装置。
【請求項3】
前記円弧状回動フレームの周方向の位置を制御可能な位置制御手段を有し、前記放射線発生器及び前記放射線受光器による前記配管の周方向の撮影位置を自動で制御可能なことを特徴とする請求項1記載の配管検査装置。
【請求項4】
前記位置制御手段が、前記円弧状固定レールに対する前記円弧状回動フレームの移動時間、移動距離、又は、回動角度を制御することを特徴とする請求項3記載の配管検査装置。
【請求項5】
前記装置固定フレームが、前記配管を介して分離可能な固定フレームA及び固定フレームBを備え、前記固定フレームAに前記放射線発生器が固定され、前記固定フレームBに前記放射線受光器が固定されていることを特徴とする請求項1記載の配管検査装置。
【請求項6】
前記装置固定フレームが、前記配管を介して分離可能な固定フレームA~Cを備え、前記固定フレームAに前記放射線発生器が固定され、前記固定フレームBに前記放射線受光器が固定され、前記固定フレームCに前記固定フレームA及びBが固定されていることを特徴とする請求項1記載の配管検査装置。
【請求項7】
前記放射線発生器及び/又は前記放射線受光器が、前記装置固定フレーム上で移動及び/又は傾動可能に、該装置固定フレームに固定されていることを特徴とする請求項1記載の配管検査装置。
【請求項8】
請求項1~7のいずれか記載の配管検査装置を用いた配管検査方法であって、
前記放射線発生器及び前記放射線受光器を前記配管の外周面に沿って周方向に回動させて前記所定撮影位置に配置させ、前記放射線発生器及び前記放射線受光器により、前記配管の撮影を行うことを特徴とする配管検査方法。
【請求項9】
前記放射線発生器及び前記放射線受光器の前記配管の周方向における回動を、前記放射線発生器及び前記放射線受光器による前記配管の撮影画像を確認しながら行うことを特徴とする請求項8記載の配管検査方法。
【請求項10】
直管部及び曲管部を有する前記配管の直管部の外周面に、前記回動手段及び前記複数のローラを配置して、前記放射線発生器及び前記放射線受光器により、前記配管の直管部及び曲管部の溶接部の撮影を行うことを特徴とする請求項8記載の配管検査方法。
(【請求項11】以降は省略されています)
発明の詳細な説明
【技術分野】
【0001】
本発明は、配管検査装置、及びこれを用いた配管検査方法、並びに、配管検査装置の取付け方法に関する。
続きを表示(約 1,900 文字)
【背景技術】
【0002】
配管の検査方法の一つとして、放射線透過試験が用いられている。
このような放射線透過試験としては、例えば、特許文献1に、配管内部の状況や物質を把握する装置であって、配管の周りに配設されたX線発生器とX線検出器を配管周りに一体的に回転させる回転装置を設けた装置が開示されている。しかし、この回転装置は、配管に固着アームを介して取り付けられる半円状の回転用ガイドレールと、この回転用ガイドレール上でX線発生器及びX線検出器を案内しながら移動させる回転駆動部とを備えた構造であるため、X線発生器及びX線検出器の移動可能な範囲が半円状のガイドレールのみとなり、配管に対するガイドレールの付替え作業を行うことなく、配管の全周囲を検査することはできなかった。
【0003】
そこで、本発明者らは、種々検討を行い、特許文献2に記載の配管検査装置を提案した。具体的には、配管の外周側からX線を照射して検査を行う配管検査装置であり、内部に配管が配置されるフレームと、このフレームの一方の端部に配置されるX線発生器と、フレームの他方の端部に配置され、X線発生器と対向するX線受光装置と、フレームの中間部に配置され、配管に接してその外周面に沿って回転する複数のローラと、を備える装置である。これにより、X線発生器とX線受光装置を配管の外周面に沿って移動させることができ、配管の全周囲を検査することが可能となった。
【先行技術文献】
【特許文献】
【0004】
特開平11-194101号公報
特開2022-147611号公報
【発明の概要】
【発明が解決しようとする課題】
【0005】
しかしながら、検査装置の配管への取付け作業や検査自体の効率化という点では、更なる改善が求められている。
【0006】
本発明の課題は、配管への取付け作業及び検査を効率的に実施できる配管検査装置、及びこれを用いた配管検査方法、並びに、配管検査装置の取付け方法を提供することにある。
【課題を解決するための手段】
【0007】
本発明者らは、配管検査装置の構成について、種々検討を行った結果、放射線発生器及び放射線受光器が固定された装置固定フレームを、配管の外周面に沿って周方向に回動させる回動手段が、配管に跨って配管に取付け固定される、配管が通過可能な開口を有する円弧状固定レールと、装置固定フレームに取り付けられると共に、円弧状固定レールと係合しこれに沿って配管の周方向に移動する、配管が通過可能な開口を有する円弧状回動フレームとを具備する構成とすることで、上記課題を解決できることを見いだし、本発明を完成するに至った。
【0008】
本発明の要旨は以下の通りである。
[1] 配管の外周側から放射線を照射して検査を行う配管検査装置であって、
装置固定フレームに固定され、前記配管を挟んで対向する位置に配置される放射線発生器及び放射線受光器と、
前記放射線発生器及び前記放射線受光器が固定された前記装置固定フレームを、前記配管の外周面に沿って周方向に回動させる回動手段と、
前記放射線発生器及び前記放射線受光器が固定された前記装置固定フレームの回動をガイドする、前記配管の外周面に沿って移動する複数のローラとを備え、
前記回動手段は、
前記配管に跨って該配管に取付け固定される、前記配管が通過可能な開口を有する円弧状固定レールと、
前記装置固定フレームに取り付けられると共に、前記円弧状固定レールと係合して該円弧状固定レールに沿って前記配管の周方向に移動する、前記配管が通過可能な開口を有する円弧状回動フレームとを具備し、
前記円弧状固定レールに沿って前記円弧状回動フレームが回動して、前記放射線発生器及び前記放射線受光器が所定撮影位置に配置される
ことを特徴とする配管検査装置。
【0009】
[2] 前記回動手段及び前記複数のローラが一方側より順次設けられ、
前記放射線発生器及び前記放射線受光器が、前記複数のローラが配置された位置よりも他方側に位置する前記配管を撮影可能に構成されていることを特徴とする上記[1]記載の配管検査装置。
【0010】
[3] 前記円弧状回動フレームの周方向の位置を制御可能な位置制御手段を有し、前記放射線発生器及び前記放射線受光器による前記配管の周方向の撮影位置を自動で制御可能なことを特徴とする上記[1]又は[2]記載の配管検査装置。
(【0011】以降は省略されています)
この特許をJ-PlatPat(特許庁公式サイト)で参照する
関連特許
個人
視触覚センサ
6日前
株式会社イシダ
表示装置
1日前
個人
採尿及び採便具
1か月前
日本精機株式会社
検出装置
1か月前
個人
アクセサリー型テスター
1か月前
個人
高精度同時多点測定装置
1か月前
個人
計量機能付き容器
1か月前
日本精機株式会社
液面検出装置
1日前
甲神電機株式会社
電流検出装置
1か月前
愛知電機株式会社
外観検査装置
2日前
愛知電機株式会社
外観検査方法
2日前
日本精機株式会社
発光表示装置
14日前
株式会社カクマル
境界杭
21日前
株式会社ミツトヨ
測定器
1か月前
ユニパルス株式会社
トルク変換器
6日前
ユニパルス株式会社
トルク変換器
6日前
ユニパルス株式会社
トルク変換器
6日前
株式会社トプコン
測量装置
13日前
アズビル株式会社
電磁流量計
1か月前
大成建設株式会社
風洞実験装置
1か月前
個人
計量具及び計量機能付き容器
1か月前
ローム株式会社
半導体装置
1か月前
大和製衡株式会社
組合せ計量装置
1か月前
日本特殊陶業株式会社
ガスセンサ
6日前
大和製衡株式会社
組合せ計量装置
1か月前
日本信号株式会社
距離画像センサ
1か月前
愛知電機株式会社
軸部材の外観検査装置
1か月前
日本特殊陶業株式会社
ガスセンサ
13日前
愛知時計電機株式会社
ガスメータ
1か月前
ローム株式会社
半導体装置
1か月前
双庸電子株式会社
誤配線検査装置
1か月前
個人
非接触による電磁パルスの測定方法
1か月前
日本特殊陶業株式会社
ガスセンサ
29日前
長崎県
形状計測方法
1か月前
日本特殊陶業株式会社
ガスセンサ
7日前
個人
システム、装置及び実験方法
1か月前
続きを見る
他の特許を見る