TOP
|
特許
|
意匠
|
商標
特許ウォッチ
Twitter
他の特許を見る
公開番号
2025168620
公報種別
公開特許公報(A)
公開日
2025-11-11
出願番号
2024073292
出願日
2024-04-29
発明の名称
テープ引出機
出願人
個人
代理人
主分類
B65H
35/07 20060101AFI20251104BHJP(運搬;包装;貯蔵;薄板状または線条材料の取扱い)
要約
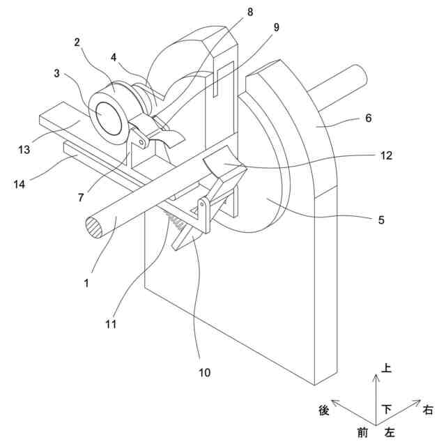
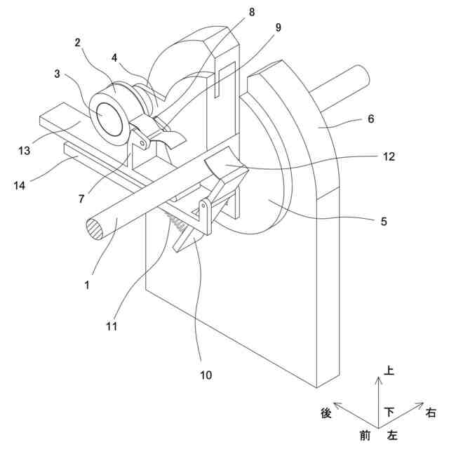
【課題】テープ引き出し性能に優れた簡易な機構のテープ引出機を提供すること。
【解決手段】ロールテープから延びるテープ端を保持するテープ保持部を備え、ロールテープとテープ保持部との間隔を広げることによってロールテープからテープを引き出すテープ引出機で、前記テープ保持部に、テープ端の粘着面が貼り付く被粘着部と、前記被粘着部よりもテープ先端側の位置でテープ端の粘着面が貼り付きつつ回転する保持ローラと、を備える。
【選択図】図1
特許請求の範囲
【請求項1】
ロールテープから延びるテープ端を保持するテープ保持部を備え、ロールテープとテープ保持部との間隔を広げることによってロールテープからテープを引き出すテープ引出機で、
前記テープ保持部に、
テープ端の粘着面が貼り付く被粘着部と、
前記被粘着部よりもテープ先端側の位置でテープ端の粘着面が貼り付きつつ回転する保持ローラと、
を備えるテープ引出機。
続きを表示(約 130 文字)
【請求項2】
前記テープ保持部で保持されたテープ端を対象物の位置まで移動させるスライドプレートと、
前記スライドプレートと繰り出されたテープとの間隔を広げる方向にスライドプレートを移動する移動プレートと、
を備える請求項1に記載のテープ引出機。
発明の詳細な説明
【技術分野】
【0001】
本発明は、ロールテープを引き出すテープ引出機に関するものである。
続きを表示(約 1,500 文字)
【背景技術】
【0002】
従来、車両用のワイヤーハーネスの製造の一部として、電線束やそれを覆う外装部材にテープを巻き付けるテープ巻付機のテープ引出機が提案されている。
【0003】
例えば、特許文献1には、ロールテープから延びるテープ端を保持するホルダ部と、前記ホルダ部によって保持されたテープ端を把持するチャック部と、を備えると共に、テープ端を把持したチャック部とホルダ部との間隔を広げることによってロールテープを引き出すテープ引出機が記載されている。
【0004】
テープ引出機は、ロールテープから延びるテープ端を保持し、テープを引き出すものである。なお、「テープを引き出す」とは、ロールテープに巻回された粘着テープを、先に繰り出されたテープを保持して引張り、繰り出すことをいう。
【0005】
一般的にこの種の用途に用いられるテープは、片面に粘着剤を有する片面粘着テープであって、片面粘着テープの粘着面と反対側の面は非粘着面とされており、下層のテープの非粘着面にその上層の粘着面が当接しており、先に繰り出された部分から粘着テープを容易に繰り出すことができるようになっている。
【先行技術文献】
【特許文献】
【0006】
特開2019-26439号公報
特開2021-62948号公報
【発明の概要】
【発明が解決しようとする課題】
【0007】
従来のテープ巻付機が備えるテープ引出機は、切断されたテープの先端をチャック部が把持して引き出すものであるため、テープ切断後にチャックが正確な位置でテープ先端を把持できるように、ロールテープから僅かに引き出したテープ端を起立するようにロールテープの外周面と近接してホルダ部を備える必要があった。しかし、テープが使用されてロールテープの外径が小さくなるとロールテープと前記ホルダ部との隙間が大きくなり、テープの自重によってテープが折れ曲がり、テープ端が正確な位置に保持されない可能性があった。
【0008】
従来のテープ巻付機が備えるテープ引出機は、前記ホルダ部に加えてテープを適正に把持して引き出すために、テープ端を挟んで把持して移動する動作と、把持を解除してテープ端を放す動作とを行うチャック部が必要であり、機構と制御が複雑であった。そのため、従来のテープ引出機は、大型で高価なテープ巻付装置にしか採用されておらず、未だにテープ巻付機を用いたテープ巻き付け作業のテープ引き出し作業は、手作業で行われていることが多い。例えば、特許文献2に記載されているような簡易で安価なテープ巻付機を使用するテープ巻付作業では、ロールテープからのテープの引き出しは作業者による手作業であり、作業者の疲労や、作業者の不足などの問題があった。
【0009】
本発明は、上述した事情に鑑みてなされたものであり、その目的は簡易な機構でロールテープからのテープ引き出し性能に優れたテープ引出機を提供することにある。
【課題を解決するための手段】
【0010】
本発明に係るテープ引出機は、ロールテープから延びるテープ端を保持するテープ保持部を備え、ロールテープとテープ保持部との間隔を広げることによってロールテープからテープを引き出すテープ引出機で、前記テープ保持部に、テープ端の粘着面が貼り付く被粘着部と、前記被粘着部よりもテープ先端側の位置でテープ端の粘着面が貼り付きつつ回転する保持ローラと、を備える。
(【0011】以降は省略されています)
この特許をJ-PlatPat(特許庁公式サイト)で参照する
関連特許
個人
束ね具
21日前
個人
収容箱
4か月前
個人
コンベア
6か月前
個人
段ボール箱
8か月前
個人
段ボール箱
8か月前
個人
ゴミ収集器
8か月前
個人
バンド
3か月前
個人
角筒状構造体
6か月前
個人
楽ちんハンド
6か月前
個人
テープ引出機
21日前
個人
宅配システム
8か月前
個人
廃棄物収容容器
3か月前
個人
棒状体収容容器
25日前
個人
包装容器
2か月前
個人
お薬の締結装置
7か月前
株式会社和気
包装用箱
1か月前
株式会社コロナ
梱包材
6か月前
個人
蓋閉止構造
5か月前
個人
貯蔵サイロ
8か月前
個人
積み重ね用補助具
3か月前
個人
把手付米袋
5か月前
株式会社バンダイ
物品
1か月前
個人
蓋閉止構造
5か月前
個人
搬送システム
7か月前
株式会社イシダ
搬送装置
7か月前
株式会社新弘
容器
4か月前
個人
輸送積荷用動吸振器
7か月前
個人
コード折り畳み器具
5か月前
株式会社KY7
封止装置
4か月前
三甲株式会社
容器
7か月前
三甲株式会社
容器
1か月前
株式会社ナベル
検査装置
1か月前
個人
介護用コップ
3か月前
三甲株式会社
容器
7か月前
三甲株式会社
容器
2か月前
個人
袋入り即席麺
8か月前
続きを見る
他の特許を見る