TOP
|
特許
|
意匠
|
商標
特許ウォッチ
Twitter
他の特許を見る
10個以上の画像は省略されています。
公開番号
2025167463
公報種別
公開特許公報(A)
公開日
2025-11-07
出願番号
2024072092
出願日
2024-04-26
発明の名称
作業機械
出願人
ヤンマーホールディングス株式会社
代理人
弁理士法人 佐野特許事務所
主分類
E02F
9/26 20060101AFI20251030BHJP(水工;基礎;土砂の移送)
要約
【課題】作業機の側方にセンサと油圧配管とを互いに干渉させることなく配置することができるとともに、作業機の側方におけるセンサの配置の自由度を増大させることができる作業機械を提供する。
【解決手段】作業機械は、機体の前部に回動可能に支持される作業機と、作業機の側方に配置され、作業機の姿勢を検知するセンサと、作業機の左右一方の側面に沿って配索される油圧配管と、を備える。油圧配管は、作業機を背面側から見て、上記側面とセンサとの間に配置される。
【選択図】図6
特許請求の範囲
【請求項1】
機体の前部に回動可能に支持される作業機と、
前記作業機の側方に配置され、前記作業機の姿勢を検知するセンサと、
前記作業機の左右一方の側面に沿って配索される油圧配管と、を備え、
前記油圧配管は、前記作業機を背面側から見て、前記側面と前記センサとの間に配置される、作業機械。
続きを表示(約 980 文字)
【請求項2】
前記センサは、前記作業機の背面に対して前方に傾斜して配置される、請求項1に記載の作業機械。
【請求項3】
前記センサは、前記油圧配管の配索方向に対して斜めに配置される、請求項2に記載の作業機械。
【請求項4】
前記油圧配管は、前記作業機を側面側から見て、前記センサと重なって配置される、請求項1に記載の作業機械。
【請求項5】
前記作業機は、前記機体の前記前部に回動可能に支持されるブームを有し、
前記ブームは、
第1方向に延びる第1構造体と、
前記第1構造体と連結されて、前記第1方向とは異なる第2方向に延びる第2構造体と、を有し、
前記第1構造体における前記第2構造体との連結側とは反対側の基端部が、前記前部に回動可能に支持され、
前記第1構造体が前記側面を含む、請求項1に記載の作業機械。
【請求項6】
前記センサは、支持部材を介して前記作業機の背面に支持される、請求項1から5のいずれかに記載の作業機械。
【請求項7】
前記背面に沿って配索される背面側油圧配管を保持する保持部をさらに備え、
前記保持部は、前記背面に支持され、
前記支持部材は、前記保持部に支持される、請求項6に記載の作業機械。
【請求項8】
前記保持部は、弾性体を介して前記背面側油圧配管を前記背面に押さえる押さえ部材を有し、
前記支持部材は、前記作業機の前記側面の上方から前記背面の上方に向かって延びる第1延伸部を有し、
前記第1延伸部は、前記押さえ部材に固定される、請求項7に記載の作業機械。
【請求項9】
前記押さえ部材は、前記作業機の前記背面の上方から前記作業機の前記側面の上方に向かって延びる第2延伸部を有し、
前記第2延伸部は、前記側面側にある前記支持部材の裏面に支持される、請求項8に記載の作業機械。
【請求項10】
前記支持部材の前記裏面に、前記側面に向けて立設されるステーをさらに備え、
前記第2延伸部は、前記ステーを介して前記支持部材の前記裏面に支持される、請求項9に記載の作業機械。
(【請求項11】以降は省略されています)
発明の詳細な説明
【技術分野】
【0001】
本発明は、作業機械に関する。
続きを表示(約 1,800 文字)
【背景技術】
【0002】
例えば特許文献1では、ブームおよびアームを含む作業機に角度センサを取り付けた作業機械が開示されている。上記角度センサは、アームの先端側に取り付けられるアタッチメントの姿勢を検知するために設けられる。
【先行技術文献】
【特許文献】
【0003】
特開2018-35644号公報
【発明の概要】
【発明が解決しようとする課題】
【0004】
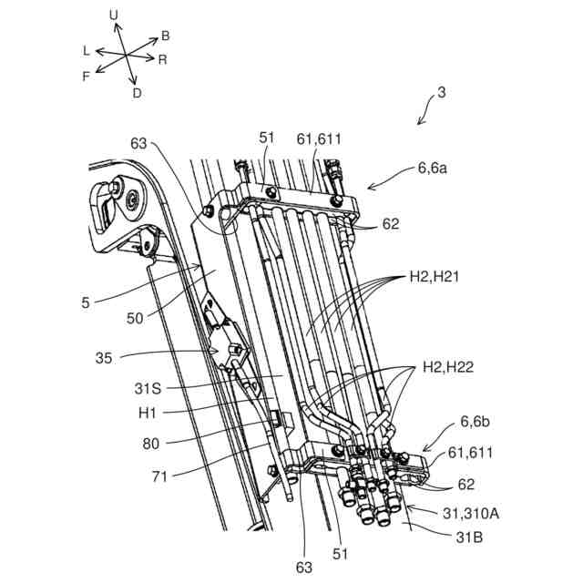
油圧ショベルなどの作業機械では、作業機の側面に沿って、PTO(Power Take Off)配管などの油圧配管が配策される場合がある。PTO配管は、アームの先端側にバケット以外のアタッチメントが取り付けられたときに、上記アタッチメントに作動油を供給するオプション配管(サービス配管)である。作業機の側面に沿って油圧配管が配策される構成で、作業機の側方に姿勢検知用のセンサを配置する場合、油圧配管の本数および配策の仕方によっては、油圧配管と上記センサとが干渉するおそれがある。両者の干渉を回避ししようとすると、上記センサの配置位置が自ずと制限されることになり、センサの配置の自由度が低下する。この点、特許文献1では、油圧配管とセンサとの干渉を回避しつつ、センサの配置の自由度を増大させる点については、全く検討されていない。
【0005】
本発明は、上記の問題点を解決するためになされたものであり、その目的は、作業機の側方にセンサと油圧配管とを互いに干渉させることなく配置することができるとともに、作業機の側方におけるセンサの配置の自由度を増大させることができる作業機械を提供することにある。
【課題を解決するための手段】
【0006】
本発明の一側面に係る作業機械は、機体の前部に回動可能に支持される作業機と、前記作業機の側方に配置され、前記作業機の姿勢を検知するセンサと、前記作業機の左右一方の側面に沿って配索される油圧配管と、を備え、前記油圧配管は、前記作業機を背面側から見て、前記側面と前記センサとの間に配置される。
【発明の効果】
【0007】
作業機の側方にセンサと油圧配管とを互いに干渉させることなく配置することができるとともに、作業機の側方におけるセンサの配置の自由度を増大させることができる。
【図面の簡単な説明】
【0008】
本発明の作業機械の一例である油圧ショベルの概略の構成を示す側面図である。
上記油圧ショベルの作業機を拡大して示す側面図である。
上記作業機のブームを拡大して示す側面図である。
支持部材の図示を省略した状態での上記ブームの側面図である。
上記作業機の背面図である。
図5のA部を拡大して示す背面図である。
上記ブームの全体の側面図である。
図5のA部を、上記ブームの斜め後方から見たときの斜視図である。
図5のA部に含まれる上側保持部を拡大して示す斜視図である。
図5のA部に含まれる下側保持部を拡大して示す斜視図である。
上記油圧ショベルのアームを拡大して示す側面図である。
上記アームの斜視図である。
上記アームの全体の側面図である。
上記アームの側面図である。
上記アームを別の方向から見た斜視図である。
支持材を取り付ける前の上記アームの斜視図である。
上記アームの側方に上記支持材を配置した状態での、上記アームの斜視図である。
上記支持材を第1取付座および第2取付座に固定した状態での、上記アームの斜視図である。
上記支持材に固定されるブラケットに接続ポートを固定した状態での、上記アームの斜視図である。
【発明を実施するための形態】
【0009】
本発明の実施の形態について、図面に基づいて説明すれば、以下の通りである。
【0010】
〔1.作業機械〕
図1は、本実施形態の作業機械の一例である油圧ショベル1の概略の構成を示す側面図である。油圧ショベル1は、下部走行体2と、作業機3と、上部旋回体4と、を備える。なお、本明細書では、上部旋回体4のことを、「機体」と称する場合がある。
(【0011】以降は省略されています)
この特許をJ-PlatPat(特許庁公式サイト)で参照する
関連特許
個人
バケット
1か月前
個人
建物の不同沈下の修正方法
1か月前
鹿島建設株式会社
接続方法
19日前
株式会社大林組
操縦装置
1か月前
株式会社富田製作所
継手部構造
1か月前
株式会社郷土開発
傾斜地の切土工法
18日前
ウエダ産業株式会社
アタッチメント
10日前
日本車輌製造株式会社
建設機械
3日前
ヤンマーホールディングス株式会社
作業機械
1か月前
エポコラム機工株式会社
地盤改良装置
3日前
日立建機株式会社
作業機械
1か月前
ヤンマーホールディングス株式会社
作業機械
1か月前
日立建機株式会社
建設機械
1か月前
日立建機株式会社
建設機械
5日前
株式会社クボタ
作業機
18日前
FKS株式会社
擁壁及び擁壁の築造方法
1か月前
株式会社次世代一次産業実践所
登山道の施工装置
1か月前
株式会社三誠
建物の免震構造
1か月前
日本車輌製造株式会社
杭打機の表示システム
1か月前
日本車輌製造株式会社
杭打機の制御システム
1か月前
個人
アンカーボルト支持装置
1か月前
ナブテスコ株式会社
ドーザブレード駆動機構
1か月前
日本車輌製造株式会社
建設機械の電源システム
1か月前
株式会社大林組
評価支援装置及び評価支援方法
1か月前
株式会社大林組
施工支援装置及び施工支援方法
1か月前
株式会社大林組
施工支援装置及び施工支援方法
1か月前
株式会社大林組
施工支援装置及び施工支援方法
1か月前
株式会社大林組
掘削支援装置及び掘削支援方法
12日前
株式会社大林組
免震構造及び免震構造の施工方法
1か月前
個人
保護カバー及び保護カバーの取付方法
1か月前
エポコラム機工株式会社
地盤改良装置及び地盤改良工法
3日前
エポコラム機工株式会社
地盤改良装置及び地盤改良工法
3日前
ジャパンパイル株式会社
基礎構造の設計方法及び基礎構造
5日前
コベルコ建機株式会社
建設機械
5日前
コベルコ建機株式会社
建設機械
5日前
ヤンマーホールディングス株式会社
作業機械
18日前
続きを見る
他の特許を見る