TOP
|
特許
|
意匠
|
商標
特許ウォッチ
Twitter
他の特許を見る
公開番号
2025158296
公報種別
公開特許公報(A)
公開日
2025-10-17
出願番号
2024060695
出願日
2024-04-04
発明の名称
作業機械
出願人
ヤンマーホールディングス株式会社
代理人
主分類
E02F
9/00 20060101AFI20251009BHJP(水工;基礎;土砂の移送)
要約
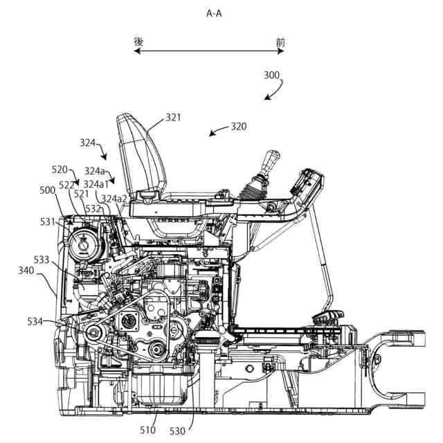
【課題】コントローラを雨水等の外部環境から保護しつつ、他の機器と干渉しないように機関室内に配置可能な作業機械を提供することである。
【解決手段】機関室500内に、エンジン530と、エアークリーナ531と、コントローラ532を備える作業機械であって、エアークリーナ531は、エンジン530の後方に配置され、コントローラ532が、エンジン530の上方で、エアークリーナ531の前方に配置されている、作業機械。
【選択図】図6
特許請求の範囲
【請求項1】
機関室内に、エンジンと、前記エンジンが吸引する空気をろ過するエアークリーナと、コントローラを備える作業機械であって、
前記エアークリーナは、前記エンジンの後方に配置され、
前記コントローラが、前記エンジンの上方で、前記エアークリーナの前方に配置されている、作業機械。
続きを表示(約 740 文字)
【請求項2】
前記コントローラが前記エアークリーナに向けて傾斜するように配置されている請求項1記載の作業機械。
【請求項3】
前記機関室内に前記エンジンの前後方向から跨設される左右一対のフレームを備え、
前記コントローラは、左右一対の前記フレームの間にある請求項2記載の作業機械。
【請求項4】
前記エンジンが左右一対の前記フレームの間にある請求項3記載の作業機械。
【請求項5】
左右一対の前記フレームを架け渡す梁部材を備え、
前記梁部材は、前記エアークリーナを前記梁部材に対して後方にずれるように支持する請求項4記載の作業機械。
【請求項6】
前記コントローラは、前記梁材の前方にずれて配置されている請求項5記載の作業機械。
【請求項7】
前記梁部材に前記コントローラを支持する取付部材を備え、
前記取付部材は、前方に向けて傾斜し前記コントローラを装着する傾斜部を有する請求項6記載の作業機械。
【請求項8】
前記取付部材は、前記梁部材の上面で支持される支持部を有する請求項7記載の作業機械。
【請求項9】
前記機関室の上に配置された座席を備え、
前記座席の後方には、前記コントローラが配置されている請求項1から請求項8記載の何れか1項に記載の作業機械。
【請求項10】
前記機関室の上に配置された座席を支持し、左右一対の前記フレームを上方から前方に向けて覆い、前記機関室の外装の一部を構成するシートマウントを備え、
前記シートマウントが、前記取付部を有する請求項7又請求項8記載の作業機械。
発明の詳細な説明
【技術分野】
【0001】
本発明は、作業機械に関する。
続きを表示(約 1,300 文字)
【背景技術】
【0002】
関連技術として、作業機械の一つである油圧ショベルのエンジンルームの上方を密閉して覆う覆い部材の上方にコントローラ等の電装品ユニットを配置した油圧ショベルが知られている。(特許文献1参照)
【先行技術文献】
【特許文献】
【0003】
国際公開第2016/084911
【発明の概要】
【発明が解決しようとする課題】
【0004】
コントローラ等の電装品ユニットは、雨水等にさらされる環境は、好ましくないことから関連技術のような油圧ショベルにおいては、電装ユニットを保護するカバー材を、エンジンルームの上に別途設置する必要があるという問題がある。
【0005】
一方エンジンルームの中にコントローラ等の電装ユニットを設置しようとした場合、他の機器とのレイアウトの干渉並びに電装ユニットの冷却等の問題に対処する必要がある。
【0006】
またある側面においては、油圧ショベルのエンジンルームの上方に、警告灯や警告ブザー等の機器を置く場合がある。特に小型の油圧ショベルにおいて、エンジンルームの上方に機器の設置スペースを確保できない問題が発生する可能性がある。
【0007】
本発明は、上述した関連技術の問題に鑑みなされたもので、その課題は、コントローラを外部環境から保護しつつ他の機器と干渉しないように配置可能な作業機械を提供することである。
【課題を解決するための手段】
【0008】
本発明の一態様に係る作業機械は、機関室内に、エンジンと、前記エンジンが吸引する空気をろ過するエアークリーナと、コントローラを備える作業機械であって、前記エアークリーナは、前記エンジンの後方に配置され、前記コントローラが、前記エンジンの上方で、前記エアークリーナの前方に配置されている。
【発明の効果】
【0009】
本発明によれば、コントローラを外部環境から保護しつつ他の機器と干渉しないように配置可能な作業機械を提供することできる。
【図面の簡単な説明】
【0010】
本発明の第1の実施形態に係る油圧ショベルの右側面図である。
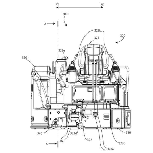
本発明の第1の実施形態に係る油圧ショベルの上部旋回体の正面図である。
本発明の第1の実施形態に係る油圧ショベルの上部旋回体に、運転座席及び操作装置が支持されたシートマウントを装着する方法を示す模式図である。
運転座席とシートマウントの模式図である。
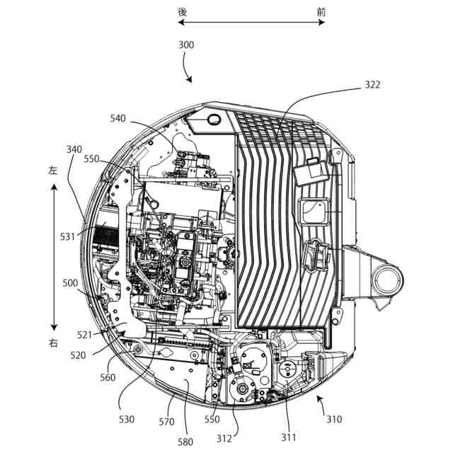
本発明の第1の実施形態に係る油圧ショベルのシートマウント及び上方のカバー部材を外した上部旋回体の平面図である。
本発明の第1の実施形態に係る油圧ショベルの上部旋回体のA-A方向から見た模式断面図である。
本発明の第1の実施形態に係る油圧ショベルのエンジンとキャノピーマウントが設置されたベースプレートを上方からみた斜視図である。
本発明の第1の実施形態に係る油圧ショベルのエンジンとキャノピーマウントが設置されたベースプレートを下方からみた斜視図である。
【発明を実施するための形態】
(【0011】以降は省略されています)
この特許をJ-PlatPat(特許庁公式サイト)で参照する
関連特許
個人
バケット
1か月前
個人
建物の不同沈下の修正方法
1か月前
鹿島建設株式会社
接続方法
18日前
株式会社富田製作所
継手部構造
1か月前
株式会社大林組
操縦装置
1か月前
ウエダ産業株式会社
アタッチメント
9日前
株式会社郷土開発
傾斜地の切土工法
17日前
エポコラム機工株式会社
地盤改良装置
2日前
株式会社クボタ
作業機
17日前
日本車輌製造株式会社
建設機械
2日前
日立建機株式会社
建設機械
1か月前
日立建機株式会社
作業機械
1か月前
日立建機株式会社
建設機械
4日前
FKS株式会社
擁壁及び擁壁の築造方法
1か月前
株式会社三誠
建物の免震構造
1か月前
株式会社次世代一次産業実践所
登山道の施工装置
1か月前
ナブテスコ株式会社
ドーザブレード駆動機構
1か月前
日本車輌製造株式会社
杭打機の制御システム
1か月前
日本車輌製造株式会社
杭打機の表示システム
1か月前
株式会社大林組
施工支援装置及び施工支援方法
1か月前
株式会社大林組
評価支援装置及び評価支援方法
1か月前
日本車輌製造株式会社
建設機械の電源システム
1か月前
株式会社大林組
施工支援装置及び施工支援方法
1か月前
株式会社大林組
施工支援装置及び施工支援方法
1か月前
株式会社大林組
掘削支援装置及び掘削支援方法
11日前
株式会社大林組
免震構造及び免震構造の施工方法
1か月前
個人
保護カバー及び保護カバーの取付方法
1か月前
エポコラム機工株式会社
地盤改良装置及び地盤改良工法
2日前
エポコラム機工株式会社
地盤改良装置及び地盤改良工法
2日前
コベルコ建機株式会社
建設機械
4日前
ジャパンパイル株式会社
基礎構造の設計方法及び基礎構造
4日前
ヤンマーホールディングス株式会社
作業機械
17日前
ヤンマーホールディングス株式会社
作業機械
17日前
コベルコ建機株式会社
建設機械
4日前
大成建設株式会社
推定方法
1か月前
個人
真空バケット浚渫工法と真空バケット及び真空バケット浚渫船
1か月前
続きを見る
他の特許を見る