TOP
|
特許
|
意匠
|
商標
特許ウォッチ
Twitter
他の特許を見る
10個以上の画像は省略されています。
公開番号
2025153469
公報種別
公開特許公報(A)
公開日
2025-10-10
出願番号
2024055966
出願日
2024-03-29
発明の名称
偏平縫いミシンの送り装置
出願人
株式会社PEGASUS
代理人
主分類
D05B
27/08 20060101AFI20251002BHJP(縫製;刺しゅう;タフティング)
要約
【課題】
従来と比較して、製造コストの負荷が大きいことや主送り運動量と差動送り運動量の変更が非常に調整の工数がかかることといった問題を解消する偏平縫いミシンの送り装置を提供する。
【解決手段】
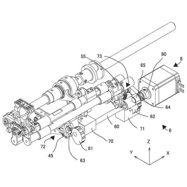
送り量調節機構6の主送り量調節カム61は主送り前後調節クランク45に固定された主送り量調節クランク63に押圧され摺接し、差動送り量調節カム62は差動送り前後調節クランク55と連動する差動送り量調節クランク64に押圧され摺接する。送り量調節カム軸60は回動可能にて配置され、主送り量調節カム61は送り量調節カム軸60に挿通され固定され、差動送り量調節カム62は送り量調節カム軸60に挿通され固定される。これにより送り量調節カム軸60の回動により主送り量調節カム61,差動送り量調節カム62は連動して回動する。
【選択図】図8
特許請求の範囲
【請求項1】
上下に往復運動する針と、針と連動して左右に往復運動するルーパーと、ミシン本体に設置され生地を下方から支持する針板と、生地を上方から支持する押えとを、備える偏平縫いミシンの送り装置において、送り装置は主送り歯,差動送り歯,主送り台,差動送り台,送り上下機構,主送り前後機構,差動送り前後機構を備える生地送り機構と、主送り量調節カム,差動送り量調節カムを含む送り量調節機構とを備えること、を特徴とする偏平縫いミシンの送り装置。
続きを表示(約 860 文字)
【請求項2】
前記送り装置は、前記送り量調節機構が前記主送り量調節カムと前記差動送り量調節カムを同期して回動する送り量調節カム軸とを備えること、を特徴とする請求項1に記載の偏平縫いミシンの送り装置。
【請求項3】
前記送り装置は、前記主送り量調節カムがそのプロファイルに主送り運動量が変化しない複数の不変動領域を有して、前記差動送り量調節カムがそのプロファイルに複数の前記不変動領域にそれぞれ対応して同期しつつ差動送り運動量が変化する複数の変動領域を有すること、を特徴とする請求項2に記載の偏平縫いミシンの送り装置。
【請求項4】
前記送り装置は、前記送り量調節カム軸を駆動するモータを備えること、を特徴とする請求項2に記載の偏平縫いミシンの送り装置。
【請求項5】
前記送り装置は、前記送り量調節カム軸を駆動するモータを備えること、を特徴とする請求項3に記載の偏平縫いミシンの送り装置。
【請求項6】
前記送り装置は、前記送り量調節カム軸と連動する目印付きツマミを備えること、を特徴とする請求項3に記載の偏平縫いミシンの送り装置。
【請求項7】
前記送り装置は、前記主送り前後機構が主送り前後源エキセン,主送り前後源ロッド,主送り前後源リンク,主送り前後軸クランク,主送り前後調節リンク,主送り前後調節クランクとを備えて、前記主送り量調節カムを原動にして前記主送り前後調節クランクが従動すること、を特徴とする請求項1から6のいずれかに記載の偏平縫いミシンの送り装置。
【請求項8】
前記送り装置は、前記差動送り前後機構が差動送り前後源クランク,差動送り前後源リンク,差動送り前後スライド駒,差動送り前後軸クランク,差動送り前後調節リンク,差動送り前後調節クランクとを備えて、前記差動送り量調節カムを原動にして前記差動送り前後調節クランクが従動すること、を特徴とする請求項7に記載の偏平縫いミシンの送り装置。
発明の詳細な説明
【技術分野】
【0001】
本発明は偏平縫いミシンの送り装置に関するものである。本発明において、前後とは布送り方向における前後方向をいい、左右とはミシンを正面から見たときの左右方向をいう。また上下とはミシンの上下方向をいう。
続きを表示(約 1,700 文字)
【背景技術】
【0002】
従来の偏平縫いミシンの送り装置として、主送り歯,差動送り歯,主送り台,差動送り台を備える生地送り機構と、主送り台の前後方向の動作量である主送り運動量(主送り量とも言う)を調節する手動操作部と、差動送り台の前後方向の動作量である差動送り運動量(差動送り量とも言う)を調節する手動操作部とを備える、といった構成のものが知られている(例えば、特許文献1参照)。
【先行技術文献】
【特許文献】
【0003】
特許第4078049号公報
【発明の概要】
【発明が解決しようとする課題】
【0004】
従来の技術では、主送り運動量を調節する手動操作部と差動送り運動量を調節する手動操作部は、それぞれにリンク機構を含む複数の機械要素で構成されており、製造コストの負荷が大きいものであった。
【0005】
また縫製の仕様が変わりミシンの主送り運動量と差動送り運動量を調整変更する際には、縫い目ピッチの基礎となる主送り歯の前後方向の動作量を主送り運動量を調節する手動操作部を用いて変更し、次に生地の伸縮等に対応する差動送り歯の前後方向の動作量を差動送り運動量を調節する手動操作部を用いて変更していた。縫製の仕様において縫い目ピッチは1mm刻みや0.5mm刻みがよく用いられる。例えば縫い目ピッチを2mmから3mmに変更するときには、まず主送り運動量を調節する手動操作部を操作する。操作により主送り運動量は離散的ではなく連続的に変化し、実際にどの程度変化したか測定して所望の量になるまで操作を繰り返す。例えば2mmから3.5mm,2.7mm,3.1mmといった複数の段階を経て所望の量が得られる。
【0006】
そして次に差動送り運動量を調節する手動操作部を操作する。差動送り運動量を調節する目的は様々であるが、生地の伸縮を抑制する目的で調整する場合では、まずは主送り運動量と差動送り運動量が近い量になるように大まかに調節する。そして実際に縫製を行い、縫製後の生地の伸縮状態を確認して再度調節する。この繰り返しにより所望の生地の伸縮状態を得られる。このように主送り運動量と差動送り運動量の変更は繰り返しの作業となり、非常に調整の工数がかかるものであった。
【0007】
本発明の課題は、上述の製造コストの負荷が大きいことや主送り運動量と差動送り運動量の変更が非常に手間がかかることといった問題を解消する偏平縫いミシンの送り装置を提供することにある。
【課題を解決するための手段】
【0008】
上記目的を達成するために、請求項1に記載の発明は、偏平縫いミシンの送り装置であって、上下に往復運動する針と、針と連動して左右に往復運動するルーパーと、ミシン本体に設置され生地を下方から支持する針板と、生地を上方から支持する押えとを、備える偏平縫いミシンの送り装置において、送り装置は主送り歯,差動送り歯,主送り台,差動送り台,送り上下機構,主送り前後機構,差動送り前後機構を備える生地送り機構と、主送り量調節カム,差動送り量調節カムを含む送り量調節機構とを備えること、を特徴とするものである。
【0009】
上記目的を達成するために、請求項2に記載の発明は、請求項1に記載の偏平縫いミシンの送り装置であって、前記送り量調節機構が前記主送り量調節カムと前記差動送り量調節カムを同期して回動する送り量調節カム軸とを備えること、を特徴とするものである。
【0010】
上記目的を達成するために、請求項3に記載の発明は、請求項2に記載の偏平縫いミシンの送り装置であって、前記主送り量調節カムがそのプロファイルに主送り運動量が変化しない複数の不変動領域を有して、前記差動送り量調節カムがそのプロファイルに複数の前記不変動領域にそれぞれ対応して同期しつつ差動送り運動量が変化する複数の変動領域を有すること、を特徴とするものである。
(【0011】以降は省略されています)
この特許をJ-PlatPat(特許庁公式サイト)で参照する
関連特許
個人
下糸連続供給装置
12日前
株式会社バルダン
ミシン
25日前
JUKI株式会社
ミシン
4か月前
JUKI株式会社
ミシン
10日前
ブラザー工業株式会社
ミシン
29日前
ブラザー工業株式会社
ミシン
29日前
ブラザー工業株式会社
ボビン
1か月前
ブラザー工業株式会社
ミシン
4か月前
個人
ニードルパンチ針を使用した仮留め器具
16日前
個人
縫製方法
2か月前
ブラザー工業株式会社
縫製装置
1か月前
JUKI株式会社
上下送りミシン
4か月前
ブラザー工業株式会社
糸巻回装置
1か月前
ブラザー工業株式会社
糸巻回装置
1か月前
JUKI株式会社
差動送りミシン
4か月前
JUKI株式会社
ミシンの布押え
18日前
株式会社PEGASUS
偏平縫いミシンの押え装置
29日前
JUKI株式会社
ミシンの糸切り装置
4か月前
JUKI株式会社
ボタン付け縫製装置
4か月前
株式会社PEGASUS
偏平縫いミシンの送り装置
29日前
ブラザー工業株式会社
ミシンフレーム
3か月前
JUKI株式会社
被縫製物の位置決め装置
4か月前
JUKI株式会社
ミシン
4か月前
KLASS株式会社
畳縫着装置
4か月前
JUKI株式会社
ミシン
29日前
JUKI株式会社
ミシン
1か月前
KLASS株式会社
畳縫着装置
1か月前
JUKI株式会社
取得装置及び二本針ミシン
23日前
JUKI株式会社
ミシン
2か月前
株式会社TISM
ミシンにおける紐状素材の案内装置
4か月前
星鋭縫じん機股ふん有限公司
ミシン
3か月前
ブラザー工業株式会社
ミシン及びミシン制御方法
1か月前
JUKI株式会社
ゴム繋ぎ装置
1か月前
ブラザー工業株式会社
移動検出装置及び縫製システム
1か月前
JUKI株式会社
差動送りミシン
1か月前
JUKI株式会社
縫製管理システム
3か月前
続きを見る
他の特許を見る