TOP
|
特許
|
意匠
|
商標
特許ウォッチ
Twitter
他の特許を見る
公開番号
2025153468
公報種別
公開特許公報(A)
公開日
2025-10-10
出願番号
2024055965
出願日
2024-03-29
発明の名称
偏平縫いミシンの押え装置
出願人
株式会社PEGASUS
代理人
主分類
D05B
29/02 20060101AFI20251002BHJP(縫製;刺しゅう;タフティング)
要約
【課題】
従来と比較して、生地の厚みの変化により縫い目ピッチが目に見えて変化して美観を損ねる、といった問題を解消する偏平縫いミシンの押え装置を提供する。
【解決手段】
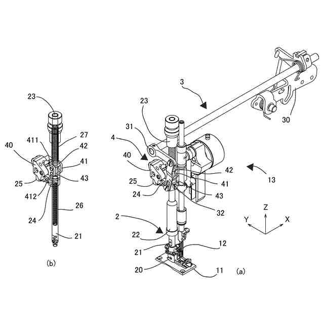
押え装置13は、押え機構2と、押え圧変換機構4と、を備える。押え機構2は、押え棒21と、押え棒21を把持する押え棒抱き24と、上側ばね27と、を備える。押え圧変換機構4は、上側ばね27と押え棒抱き24の間に二つの作用端が配置され揺動する押え圧変換クランク41、を備える。これらより縫製中に生地の厚みが変化しても生地の上面と押えの底面に生じる摩擦力の変化を抑制できて、生地を送る量が安定し縫い目のピッチも見た目に一定にでき美観を保つことができる。
【選択図】図2
特許請求の範囲
【請求項1】
ミシン本体に設置され生地を下方から支持する針板と、生地を上方から支持する押えと、下端に押えが設置され上下動が可能な押え棒と、ミシン本体に設置され押え棒を挿通して上下動が可能に支持案内する押え棒ブッシュと、ミシン本体に設置され上方から押え棒に挿通して支持する押え棒上部支持部材と、押え棒の上端を把持する押え棒抱きと、ミシン本体に設置され押え棒抱きの側方を挟持する押え棒抱き案内と、押え棒抱きの上方に配置され押圧する上側ばねと、を備える偏平縫いミシンの押え装置において、前記上側ばねと前記押え棒抱きの間に配置される押え圧変換機構、を備えることを特徴とする偏平縫いミシンの押え装置。
続きを表示(約 410 文字)
【請求項2】
前記偏平縫いミシンの押え装置は、前記押え圧変換機構が、揺動の中心となる一つの支持端および前記上側ばねと前記押え棒抱きの間に配置される二つの作用端を有する押え圧変換クランク、を備えることを特徴とする請求項1に記載の偏平縫いミシンの押え装置。
【請求項3】
前記偏平縫いミシンの押え装置は、前記押え圧変換機構が、前記上側ばねの下端に配置される上側案内部材と、前記押え棒抱きの上端に配置される下側案内部材と、を備えることを特徴とする請求項2に記載の偏平縫いミシンの押え装置。
【請求項4】
前記偏平縫いミシンの押え装置は、前記押え圧変換機構が、二つの作用端について一方の作用端が前記上側案内部材の下端と接して案内され別の一方の作用端が前記下側案内部材の上端と接して案内される前記押え圧変換クランクと、を備えることを特徴とする請求項3に記載の偏平縫いミシンの押え装置。
発明の詳細な説明
【技術分野】
【0001】
本発明は偏平縫いミシンの押え装置に関するものである。本発明において、前後とは布送り方向における前後方向をいい、左右とはミシンを正面から見たときの左右方向をいう。また上下とはミシンの上下方向をいう。
続きを表示(約 1,800 文字)
【背景技術】
【0002】
従来のミシンの押え装置として、ミシン本体に設置され生地を下方から支持する針板と、生地を上方から押えて支持する押えと、下端に押えが設置され上下動が可能な押え棒と、押え棒の上端を把持する押え棒抱きと、ミシン本体に設置され押え棒抱きの後方部の左右側面を挟持して押え棒を回り止めする押え棒抱き案内と、押え棒抱きの上方から押圧して押えを押圧する圧縮コイルばねとを備える、といった構成のものが知られている(例えば、特許文献1参照)。
【先行技術文献】
【特許文献】
【0003】
実全昭50-146759号公報
【発明の概要】
【発明が解決しようとする課題】
【0004】
従来の技術では、縫い目形成にて針板と押えに挟まれた生地を後方へ送る際に、針板の下方から浮上する送り歯が生地を上方に持ち上げて、押えの底面に押し付けながら後方へ移動する。このとき生地の針板から上昇する高さに応じて押えも上昇し、押えを上方から押圧する圧縮コイルばねが縮んで、これにより上昇する前より大きな力を押えに与える。これは生地の上面と押えの底面に生じる摩擦力になり、送り歯による生地を送る力に逆らう。
【0005】
生地の厚みが一定の場合、縫製中の摩擦力は一つ一つの縫い目形成の度に安定しており、生地を送る量も安定し縫い目のピッチも一定になる。しかし生地の一部にテープや生地重なり部があって厚みが増加するような場合、厚みが増加する部分で圧縮コイルばねが大きく縮んで摩擦力が大きくなり、生地を送る量が減って縫い目のピッチが目に見えて明らかな程度に細かくなる、いわゆる縫い詰まりといった現象や、逆に厚みが減少する部分で生地を送る量が増えて縫い目のピッチが目に見えて荒くなるといった現象が生じる。ミシンの縫い目のピッチは見た目に一定であることが美観として求められ、途中で変わることは美観を損ねると捉えられる。
【0006】
本発明の課題は、縫製中の生地の厚みの変化による生地の上面と押えの底面に生じる摩擦力の変化を抑制し、生地を送る量を安定化させることで、縫い目ピッチが目に見えて変化して美観を損ねるといった問題を解消する偏平縫いミシンの押え装置を提供することにある。
【課題を解決するための手段】
【0007】
上記目的を達成するために、請求項1に記載の発明は、ミシン本体に設置され生地を下方から支持する針板と、生地を上方から支持する押えと、下端に押えが設置され上下動が可能な押え棒と、ミシン本体に設置され押え棒を挿通して上下動が可能に支持案内する押え棒ブッシュと、ミシン本体に設置され上方から押え棒に挿通して支持する押え棒上部支持部材と、押え棒の上端を把持する押え棒抱きと、ミシン本体に設置され押え棒抱きの側方を挟持する押え棒抱き案内と、押え棒抱きの上方に配置され押圧する上側ばねと、を備える偏平縫いミシンの押え装置において、前記上側ばねと前記押え棒抱きの間に配置される押え圧変換機構、を備えることを特徴とするものである。
【0008】
上記目的を達成するために、請求項2に記載の発明は、請求項1に記載の偏平縫いミシンの押え装置であって、前記押え圧変換機構が、揺動の中心となる一つの支持端および前記上側ばねと前記押え棒抱きの間に配置される二つの作用端を有する押え圧変換クランク、を備えることを特徴とするものである。
【0009】
上記目的を達成するために、請求項3に記載の発明は、請求項2に記載の偏平縫いミシンの押え装置であって、前記押え圧変換機構が、前記上側ばねの下端に配置される上側案内部材と、前記押え棒抱きの上端に配置される下側案内部材と、を備えることを特徴とするものである。
【0010】
上記目的を達成するために、請求項4に記載の発明は、請求項3に記載の偏平縫いミシンの押え装置であって、前記押え圧変換機構が、二つの作用端について一方の作用端が前記上側案内部材の下端と接して案内され別の一方の作用端が前記下側案内部材の上端と接して案内される前記押え圧変換クランクと、を備えることを特徴とするものである。
【発明の効果】
(【0011】以降は省略されています)
この特許をJ-PlatPat(特許庁公式サイト)で参照する
関連特許
個人
下糸連続供給装置
28日前
株式会社バルダン
ミシン
1か月前
JUKI株式会社
ミシン
5か月前
JUKI株式会社
ミシン
26日前
JUKI株式会社
ミシン
4か月前
ブラザー工業株式会社
ミシン
4か月前
ブラザー工業株式会社
ミシン
1か月前
ブラザー工業株式会社
ミシン
1か月前
ブラザー工業株式会社
ミシン
5か月前
ブラザー工業株式会社
ボビン
1か月前
個人
縫製方法
3か月前
ブラザー工業株式会社
縫製装置
1か月前
個人
ニードルパンチ針を使用した仮留め器具
1か月前
ブラザー工業株式会社
糸巻回装置
1か月前
JUKI株式会社
上下送りミシン
4か月前
JUKI株式会社
ミシンの布押え
1か月前
ブラザー工業株式会社
糸巻回装置
1か月前
JUKI株式会社
差動送りミシン
5か月前
JUKI株式会社
ミシンの糸切り装置
4か月前
株式会社PEGASUS
偏平縫いミシンの送り装置
1か月前
株式会社PEGASUS
偏平縫いミシンの押え装置
1か月前
JUKI株式会社
ボタン付け縫製装置
5か月前
JUKI株式会社
縁かがり縫いミシン
5か月前
ブラザー工業株式会社
ミシンフレーム
4か月前
JUKI株式会社
被縫製物の位置決め装置
4か月前
JUKI株式会社
ミシン
4か月前
KLASS株式会社
畳縫着装置
4か月前
JUKI株式会社
ミシン
6か月前
JUKI株式会社
ミシン
3か月前
JUKI株式会社
ミシン
1か月前
JUKI株式会社
ミシン
1か月前
KLASS株式会社
畳縫着装置
2か月前
JUKI株式会社
取得装置及び二本針ミシン
1か月前
JUKI株式会社
ミシン釜のグリース供給構造
5か月前
株式会社TISM
ミシンにおける紐状素材の案内装置
5か月前
JUKI株式会社
ミシン釜のグリース供給構造
5か月前
続きを見る
他の特許を見る