TOP
|
特許
|
意匠
|
商標
特許ウォッチ
Twitter
他の特許を見る
公開番号
2025177896
公報種別
公開特許公報(A)
公開日
2025-12-05
出願番号
2024085045
出願日
2024-05-24
発明の名称
インパクト工具
出願人
パナソニック株式会社
代理人
弁理士法人北斗特許事務所
主分類
B25B
21/02 20060101AFI20251128BHJP(手工具;可搬型動力工具;手工具用の柄;作業場設備;マニプレータ)
要約
【課題】ハンマが打撃する際に生じる締結部品への振動を低減することができるインパクト工具を提供すること。
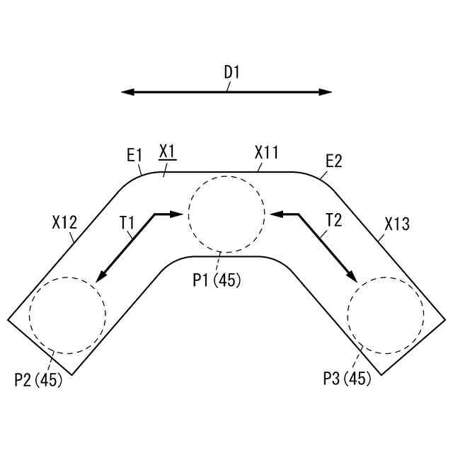
【解決手段】インパクト工具では、ハンマは、鋼部材45がカム溝X1に沿って移動することで、駆動軸の軸方向に移動可能、かつ、回転方向D1に回転可能である。カム溝X1は、第1部分X11と、第2部分X12と、第3部分X13と、を備える。第1部分X11は、回転方向D1に沿って形成されている。第2部分X12は、第1部分X11の第1端E1から延びており、第1部分X11に対して傾斜している。第3部分X13は、第1部分X11の第2端E2から延びており、第1部分X11に対して傾斜している。鋼部材45は、ハンマがアンビルに打撃を加えるときに、カム溝X1の第1部分X11を移動し、ハンマがアンビルに打撃を加える前、又は加えた後に、カム溝X1の第2部分X12又は第3部分X13を移動する。
【選択図】図5
特許請求の範囲
【請求項1】
外周面に第1溝部が形成されており、モータにより回転方向に回転する駆動軸と、
内周面に第2溝部が形成されており、前記駆動軸の前記外周面に嵌合するハンマと、
前記ハンマによって前記回転方向の打撃を加えられるアンビルと、
前記第1溝部及び前記第2溝部で構成されているカム溝に移動可能に収容される鋼部材と、を備え、
前記ハンマは、前記鋼部材が前記カム溝に沿って移動することで、前記駆動軸の軸方向に移動可能、かつ、前記回転方向に回転可能であり、
前記カム溝は、
前記回転方向に沿って形成されており、前記回転方向に第1端及び第2端を有する第1部分と、
前記第1端から延びており、前記第1部分に対して傾斜している第2部分と、
前記第2端から延びており、前記第1部分に対して傾斜している第3部分と、を備え、
前記鋼部材は、
前記ハンマが前記アンビルに打撃を加えるときに、前記カム溝の前記第1部分を移動し、
前記ハンマが前記アンビルに打撃を加える前、又は加えた後に、前記カム溝の前記第2部分又は前記第3部分を移動する、
インパクト工具。
続きを表示(約 190 文字)
【請求項2】
前記カム溝は、変形台形状である、
請求項1に記載のインパクト工具。
【請求項3】
前記鋼部材は、球形状である、
請求項1に記載のインパクト工具。
【請求項4】
弾性材料で形成され、前記駆動軸の前記軸方向における少なくとも一方の端部に設けられる弾性部材を更に備える、
請求項1に記載のインパクト工具。
発明の詳細な説明
【技術分野】
【0001】
本開示は、一般に、インパクト工具に関する。より詳細には、本開示は、ハンマを備えるインパクト工具に関する。
続きを表示(約 1,500 文字)
【背景技術】
【0002】
特許文献1には、インパクト発生機構部のカム形状を少なくとも2段階以上とし且つカム溝の角度が変化する部分には曲線を設けるインパクト工具が開示されている。
【先行技術文献】
【特許文献】
【0003】
特開2003-181774号公報
【発明の概要】
【発明が解決しようとする課題】
【0004】
特許文献1に記載のインパクト工具では、インパクト発生機構部であるハンマがカム溝に沿って移動しアンビルに打撃することで、ねじ(締結部品)にトルクを与える。このため、ハンマが打撃する際に、ねじへの振動が生じるという問題がある。
【0005】
本開示の目的とするところは、ハンマが打撃する際に生じる締結部品への振動を低減することができるインパクト工具を提供することにある。
【課題を解決するための手段】
【0006】
本開示の一態様に係るインパクト工具は、駆動軸と、ハンマと、アンビルと、鋼部材と、を備える。前記駆動軸は、外周面に第1溝部が形成されており、モータにより回転方向に回転する。前記ハンマは、内周面に第2溝部が形成されており、前記駆動軸の前記外周面に嵌合する。前記アンビルは、前記ハンマによって前記回転方向の打撃を加えられる。前記鋼部材は、前記第1溝部及び前記第2溝部で構成されているカム溝に移動可能に収容される。前記ハンマは、前記鋼部材が前記カム溝に沿って移動することで、前記駆動軸の軸方向に移動可能、かつ、前記回転方向に回転可能である。前記カム溝は、第1部分と、第2部分と、第3部分と、を備える。前記第1部分は、前記回転方向に沿って形成されており、前記回転方向に第1端及び第2端を有する。前記第2部分は、前記第1端から延びており、前記第1部分に対して傾斜している。前記第3部分は、前記第2端から延びており、前記第1部分に対して傾斜している。前記鋼部材は、前記ハンマが前記アンビルに打撃を加えるときに、前記カム溝の前記第1部分を移動し、前記ハンマが前記アンビルに打撃を加える前、又は加えた後に、前記カム溝の前記第2部分又は前記第3部分を移動する。
【発明の効果】
【0007】
本開示によれば、ハンマが打撃する際に生じる締結部品への振動を低減することができるという利点がある。
【図面の簡単な説明】
【0008】
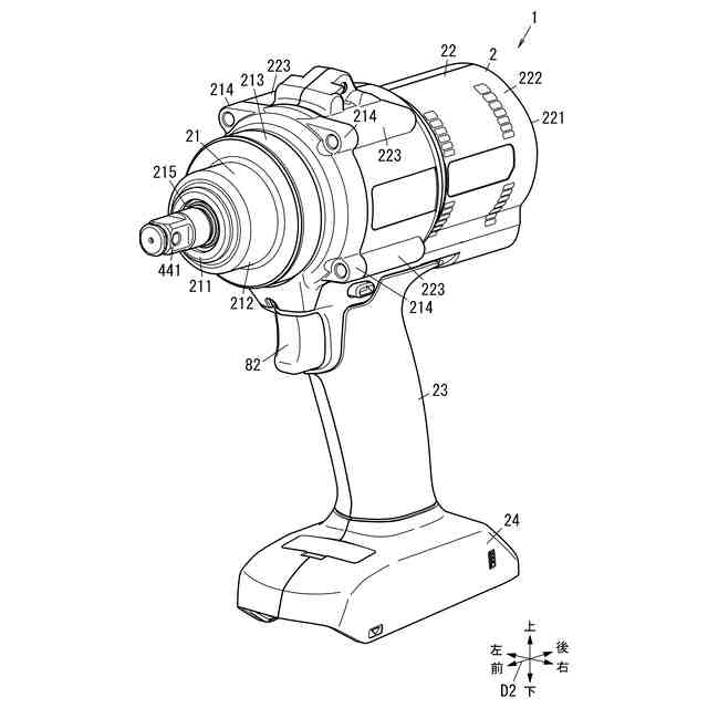
図1は、本実施形態に係るインパクト工具を示す外観斜視図である。
図2は、同上のインパクト工具の断面図である。
図3は、同上のインパクト工具の駆動軸を示す外観斜視図である。
図4は、同上のインパクト工具のハンマを示す外観斜視図である。
図5は、同上のインパクト工具におけるカム溝の展開図である。
【発明を実施するための形態】
【0009】
以下に説明する実施形態及び変形例は、本開示の一例に過ぎない。本開示は、実施形態及び変形例に限定されることなく、この実施形態及び変形例以外であっても、本開示に係る技術的思想を逸脱しない範囲であれば、設計等に応じて種々の変更が可能である。下記の実施形態及び変形例において説明する各図は模式的な図であり、図中の各構成要素の大きさ及び厚さそれぞれの比が必ずしも実際の寸法比を反映しているとは限らない。
【0010】
(実施形態)
(1)概要
以下、本実施形態に係るインパクト工具1の概要について、図1~図5を参照して説明する。
(【0011】以降は省略されています)
この特許をJ-PlatPat(特許庁公式サイト)で参照する
関連特許
パナソニック株式会社
インパクト工具
1日前
山陰パナソニック株式会社
家畜舎用鳥忌避装置および家畜舎
10日前
パナソニック株式会社
施工管理システム、施工管理方法、プログラム、及び工具
1日前
個人
フラワーホッチキス。
1か月前
個人
手持ち挟持具
1か月前
川崎重工業株式会社
ロボット
2か月前
株式会社竹中工務店
補助セット
2か月前
トヨタ自動車株式会社
学習装置
16日前
株式会社不二越
ロボット
2か月前
CKD株式会社
把持装置
1日前
川崎重工業株式会社
ハンド
1か月前
ダイセイ株式会社
ロボット自動刻印装置
1日前
株式会社マキタ
ハンマドリル
1か月前
株式会社マキタ
ハンマドリル
1か月前
株式会社不二越
移動ロボットシステム
2か月前
工機ホールディングス株式会社
作業機
1か月前
トヨタ自動車株式会社
ロボット
2か月前
瓜生製作株式会社
電動締付工具
9日前
株式会社安川電機
ロボット
1か月前
川崎重工業株式会社
塗装システム
1か月前
本田技研工業株式会社
装置
2か月前
株式会社不二越
垂直多関節ロボット
16日前
株式会社マキタ
集塵アタッチメント
8日前
トヨタ自動車株式会社
軌道生成装置
2か月前
株式会社三共コーポレーション
工具保持具
1か月前
シンフォニアテクノロジー株式会社
搬送装置
2か月前
工機ホールディングス株式会社
作業機
1か月前
アネックスツール株式会社
ドライバービット
2か月前
トヨタ自動車株式会社
ロボットハンド
1か月前
株式会社不二越
ロボットに用いる伝送路
1か月前
ワールド技研株式会社
ロボットセル装置
2か月前
株式会社マキタ
回転打撃工具
2か月前
川崎重工業株式会社
ワーク搬送ロボット
1か月前
株式会社マキタ
現場用作業機
1か月前
セイコーエプソン株式会社
ロボット
2か月前
山九株式会社
レンチ保持治具
2か月前
続きを見る
他の特許を見る