TOP
|
特許
|
意匠
|
商標
特許ウォッチ
Twitter
他の特許を見る
公開番号
2025167750
公報種別
公開特許公報(A)
公開日
2025-11-07
出願番号
2024072628
出願日
2024-04-26
発明の名称
魚釣用リール
出願人
株式会社シマノ
代理人
個人
,
個人
,
個人
,
個人
主分類
A01K
89/015 20060101AFI20251030BHJP(農業;林業;畜産;狩猟;捕獲;漁業)
要約
【課題】魚釣用リールからの情報を使用者に確実に伝えることができる。
【解決手段】スプール軸41を有し、釣糸が巻回されるスプール4と、スプール軸41の両端を支持し、スプール4を回転可能に支持する本体フレームと、本体フレーム20に回転可能に支持されハンドルと、ハンドル3の回転をスプール4に伝達する回転伝達機構と、スプール4の回転を検出するセンサ6と、本体フレーム20に設けられ、センサ6の検出結果に基づいて、スプール4の回転によって生じる振動の主方向である第一方向F1とは異なる第一報知方向に報知振動を発生させる振動アクチュエータ7と、を備える構成の魚釣用リールを提供する。
【選択図】図1
特許請求の範囲
【請求項1】
スプール軸を有し、釣糸が巻回されるスプールと、
前記スプール軸の両端を支持し、前記スプールを回転可能に支持する本体フレームと、
前記本体フレームに回転可能に支持されハンドルと、
前記ハンドルの回転を前記スプールに伝達する回転伝達機構と、
前記スプールの回転を検出する検出部と、
前記本体フレームに設けられ、前記検出部の検出結果に基づいて、前記スプールの回転によって生じる振動の主方向である第一方向とは異なる第一報知方向に報知振動を発生させる報知部と、
を備える魚釣用リール。
続きを表示(約 1,200 文字)
【請求項2】
前記本体フレームは、
前記スプール軸のハンドル側端部を回転可能に支持する第一側部と、
前記スプール軸の反ハンドル側端部を回転可能に支持する第二側部と、
前記第二側部の反ハンドル側の側部を覆うカバー部と、を有し、
前記報知部は、
前記カバー部に設けられる、請求項1に記載の魚釣用リール。
【請求項3】
前記本体フレームは、前記第二側部に前記カバー部を固定すると共に、前記報知振動を前記第二側部に伝達する伝達部を有する、請求項2に記載の魚釣用リール。
【請求項4】
前記本体フレームは、前記報知振動を増幅させる増幅部を有する、請求項1又は2に記載の魚釣用リール。
【請求項5】
前記報知部は、円筒状であり、前記円筒状の軸方向に前記報知振動を発生させる、請求項1又は2に記載の魚釣用リール。
【請求項6】
前記報知部は、円筒状であり、前記円筒状の軸方向に前記報知振動を発生させ、
前記本体フレームは、前記報知振動を増幅させる増幅部を有し、
前記増幅部は、前記報知部の軸方向端部の少なくも一方に接触する、請求項1又は2に記載の魚釣用リール。
【請求項7】
前記報知部は、円筒状であり、前記円筒状の軸方向に前記報知振動を発生させ、
前記本体フレームは、前記報知振動を増幅させる増幅部を有し、
前記増幅部は、前記報知部の外周部に接触する、請求項1又は2に記載の魚釣用リール。
【請求項8】
前記回転伝達機構は、
前記ハンドルの回転を前記スプールに伝達するON状態と、前記ハンドルの回転を前記スプールに伝達させない伝達するOFF状態とに切り換えるクラッチを有し、
前記クラッチがON状態で、前記検出部が前記スプールの前記釣糸の繰出し方向への回転を検出した際、前記報知部による報知振動を発生させる、請求項1又は2に記載の魚釣用リール。
【請求項9】
前記回転伝達機構は、
前記ハンドルの回転を前記スプールに伝達するON状態と、前記ハンドルの回転を前記スプールに伝達させない伝達するOFF状態とに切り換えるクラッチを有し、
前記クラッチがOFF状態で、前記検出部が前記スプールの前記釣糸の繰出し方向への所定回転数の回転を検出した際、前記報知部による報知振動を発生させる、請求項1又は2に記載の魚釣用リール。
【請求項10】
前記回転伝達機構は、
前記ハンドルの回転を前記スプールに伝達するON状態と、前記ハンドルの回転を前記スプールに伝達させない伝達するOFF状態とに切り換えるクラッチを有し、
前記クラッチがON状態で、前記検出部が前記スプールの前記釣糸の巻取り方向への所定回転数の回転を検出した際、前記報知部による報知振動を発生させる、請求項1又は2に記載の魚釣用リール。
(【請求項11】以降は省略されています)
発明の詳細な説明
【技術分野】
【0001】
本発明は、魚釣用リールに関するものであり、特に、ハンドルの回転によって、釣糸を巻き取る魚釣用リールに関するものである。
続きを表示(約 1,800 文字)
【背景技術】
【0002】
従来、魚釣用リールには、繰出された釣糸の長さや水深を表示するカウンタを備えたカウンタ付き魚釣用リールが用いられている。このようなにカウンタ付き魚釣用リールでは、繰出された釣糸の長さや水深に応じて、釣人に報知する機能(例えば、特許文献1参照)や、スプールの回転速度の変化に応じて、着底を検知し報知する機能(例えば、特許文献2参照)や、魚がかかったことを検知し報知する機能(例えば、特許文献3参照)等を有する魚釣用リールが提案されている。
【0003】
また、釣竿の動きと振動を少なくとも含む釣状況を検出して、その釣状況に関するデータに基づき、釣竿の把持部に振動を発生させる振動生成部によって、釣人に報知するものが提案されている(例えば、特許文献4参照)。
【先行技術文献】
【特許文献】
【0004】
特開2003-274821号公報
特開2004-049168号公報
特開2009-261333号公報
特開2023-043673号公報
【発明の概要】
【発明が解決しようとする課題】
【0005】
これらの従来例によれば、釣人に報知する手段として、音/アラームによって報知されるため、音/アラームによる通知は環境によっては、釣人には聞こえなかったり、伝わらなかったりする等の問題がある。また、釣人が音/アラームによる通知を認識できたとしても、他の使用者への通知と区別がつかないなど、解決すべき問題があった。そこで、従来例では、音/アラームに加え、振動で使用者に報知するものが開示されている。
【0006】
しかしながら、このようなカウンタ付き魚釣用リールにおいて、振動で報知するものであっても、釣人が手袋を着用しているなど、その報知のため振動が釣人に伝わらないなど、解決すべき問題があった。
例えば、船釣りのように、仕掛けを落下させるような魚釣用リールであれば、重量や大きさなどの制限は緩和できるものの、波止や磯から仕掛けを遠投する、いわゆる、キャスティングリール等の魚釣用リールにおいては、キャスティング動作に支障をきたすため、重量や大きさなどの制限があり、軽量化、小型化に解決すべき問題もあり、その点で改善の余地があった。
【0007】
本発明は、このような事情に考慮してなされたもので、その目的は、魚釣用リールからの情報を使用者に確実に伝えることができる魚釣用リールを提供することである。
【課題を解決するための手段】
【0008】
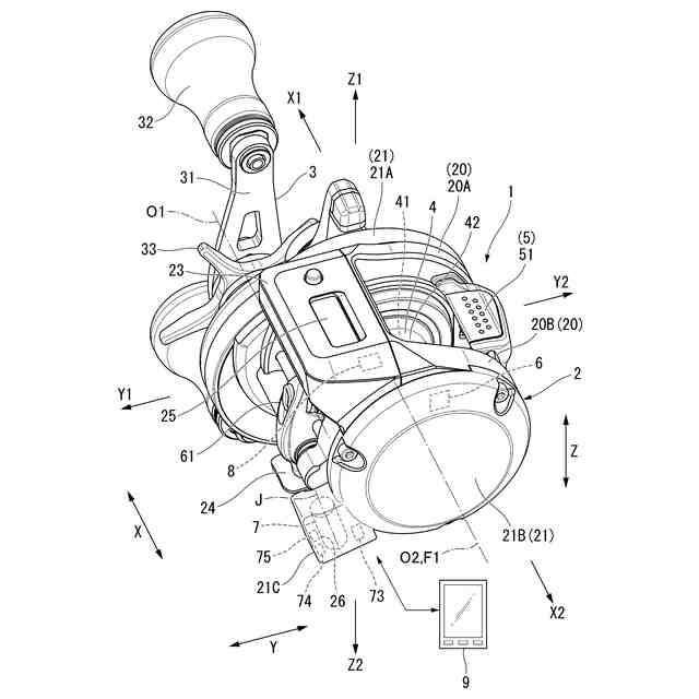
(1)本発明に係る魚釣用リールの態様1は、スプール軸を有し、釣糸が巻回されるスプールと、スプール軸の両端を支持し、スプールを回転可能に支持する本体フレームと、本体フレームに回転可能に支持されハンドルと、ハンドルの回転をスプールに伝達する回転伝達機構と、スプールの回転を検出する検出部と、本体フレームに設けられ、検出部の検出結果に基づいて、スプールの回転によって生じる振動の主方向である第一方向とは異なる第一報知方向に報知振動を発生させる報知部と、を備えることを特徴としている。
【0009】
本発明に係る魚釣用リールの態様1によれば、検出部でスプールの回転を検出した検出結果に基づいて、報知部で発生される報知振動の第一報知方向が、スプールの回転によって生じる振動の主方向である第一方向と異なっている。そのため、魚釣用リールの使用者は、スプールの回転によって生じる振動とは別の振動方向となる第一報知方向の報知振動を感知することができるので、スプールの回転によって生じる振動と区別することができ、その報知を正確に感知することができる。このように、本態様では、例えば魚釣用リールの巻上距離等の情報を報知部の報知振動として使用者に確実に伝えることができる。
【0010】
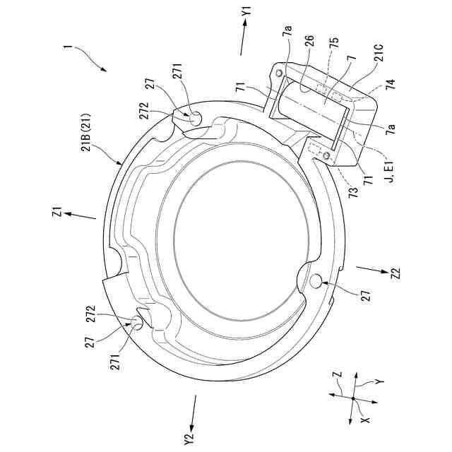
(2)本発明の態様2は、態様1の魚釣用リールにおいて、本体フレームは、スプール軸のハンドル側端部を回転可能に支持する第一側部と、スプール軸の反ハンドル側端部を回転可能に支持する第二側部と、第二側部の反ハンドル側の側部を覆うカバー部と、を有し、報知部は、カバー部に設けられることが好ましい。
(【0011】以降は省略されています)
この特許をJ-PlatPat(特許庁公式サイト)で参照する
関連特許
株式会社シマノ
エサ箱
1日前
株式会社シマノ
ルアー
1か月前
株式会社シマノ
ルアー
1か月前
株式会社シマノ
制御装置
17日前
株式会社シマノ
釣糸ガイド
22日前
株式会社シマノ
電動リール
9日前
株式会社シマノ
釣糸ガイド
22日前
株式会社シマノ
釣糸巻取部品
9日前
株式会社シマノ
魚釣用リール
22日前
株式会社シマノ
釣糸ガイドカバー
22日前
株式会社シマノ
クーラーボックス
1日前
株式会社シマノ
フィッシングシューズ
1か月前
株式会社シマノ
魚釣用スピニングリール
9日前
株式会社シマノ
スプール及びスピニングリール
1か月前
株式会社シマノ
人力駆動車用の検出装置、および、人力駆動車用のドライブユニット
1か月前
株式会社シマノ
人力駆動車用の制御装置
15日前
株式会社シマノ
人力駆動車用のコンポーネント
15日前
株式会社シマノ
車両用の電力供給システム、車両用の給電装置、中間装置、および、車両用の給電アセンブリ
1か月前
株式会社シマノ
人力駆動車用の制御装置、人力駆動車用の制御システム、および、人力駆動車用の頭部保護装置
1か月前
株式会社シマノ
人力駆動車用の制御装置、人力駆動車用のコンポーネント、および、電動コンポーネント用の制御装置
1か月前
個人
産卵床
1日前
個人
釣り用錘
19日前
個人
草刈り鋏
1か月前
個人
蠅捕獲器
1か月前
個人
平板植栽
2日前
個人
蜜蜂保護装置
1か月前
個人
果実袋
1日前
個人
噴霧器ノズル
17日前
個人
移動体草刈り機
1日前
個人
養殖器具
1日前
個人
草刈機用回転刃
1か月前
個人
種子の製造方法
1か月前
個人
昆虫捕集器
1か月前
個人
水田排水量調整器具
1日前
井関農機株式会社
作業車両
1か月前
個人
可動リップ付きルアー
22日前
続きを見る
他の特許を見る