TOP
|
特許
|
意匠
|
商標
特許ウォッチ
Twitter
他の特許を見る
公開番号
2025152043
公報種別
公開特許公報(A)
公開日
2025-10-09
出願番号
2024053750
出願日
2024-03-28
発明の名称
人力駆動車用の検出装置、および、人力駆動車用のドライブユニット
出願人
株式会社シマノ
代理人
個人
,
個人
主分類
B62M
6/50 20100101AFI20251002BHJP(鉄道以外の路面車両)
要約
【課題】回転力に関する情報を好適に取得できる人力駆動車用の検出装置、および、人力駆動車用のドライブユニットを提供する。
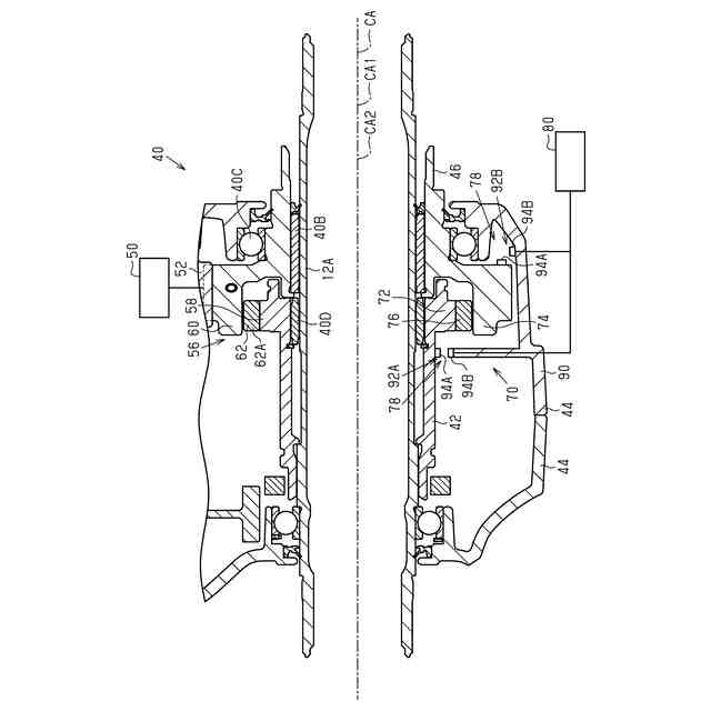
【解決手段】検出装置は、人力駆動車用の検出装置であって、回転力が入力される入力体と、前記入力体に対する位置が変化可能な出力体と、前記入力体から前記出力体へ前記回転力を伝達するように構成される伝達体と、前記伝達体が前記入力体から前記出力体へ前記回転力を伝達する場合の前記入力体に対する前記出力体の相対位置を検出するように構成される検出部と、前記相対位置に基づいて、前記入力体に入力される前記回転力に関する情報を出力するように構成される情報出力部と、を備える。
【選択図】図5
特許請求の範囲
【請求項1】
人力駆動車用の検出装置であって、
回転力が入力される入力体と、
前記入力体に対する位置が変化可能な出力体と、
前記入力体から前記出力体へ前記回転力を伝達するように構成される伝達体と、
前記伝達体が前記入力体から前記出力体へ前記回転力を伝達する場合の前記入力体に対する前記出力体の相対位置を検出するように構成される検出部と、
前記相対位置に基づいて、前記入力体に入力される前記回転力に関する情報を出力するように構成される情報出力部と、を備える、検出装置。
続きを表示(約 1,100 文字)
【請求項2】
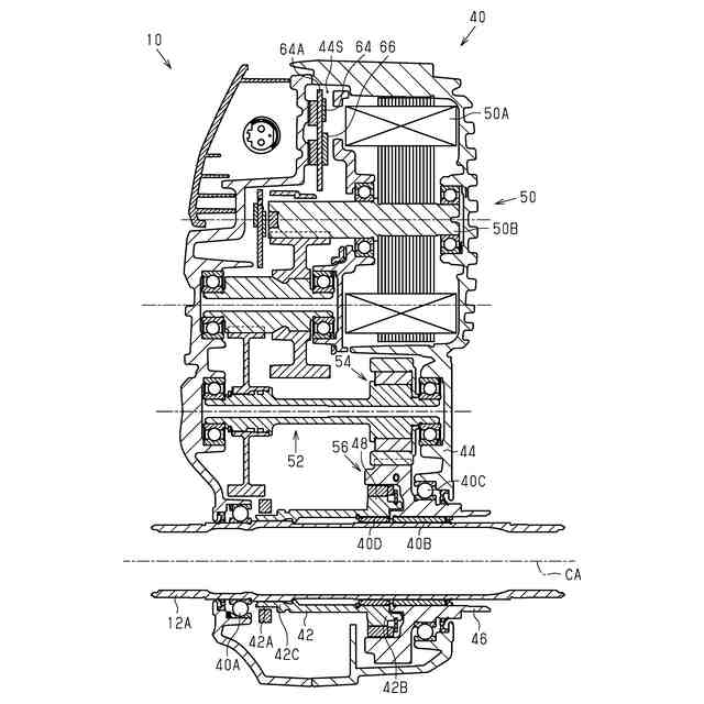
前記入力体は、第1回転中心軸心を有し、
前記出力体は、第2回転中心軸心を有し、
前記第1回転中心軸心は、前記第2回転中心軸心と同心である、請求項1に記載の検出装置。
【請求項3】
前記相対位置は、前記入力体の回転角度に対する前記出力体の回転角度の差である相対回転角度を含み、
前記検出部は、前記相対回転角度を検出するように構成される相対回転角度検出部を含む、請求項2に記載の検出装置。
【請求項4】
前記情報出力部は、前記相対回転角度検出部が検出した前記相対回転角度に応じた検出信号に基づいて前記情報を出力するように構成される、請求項3に記載の検出装置。
【請求項5】
前記入力体および前記出力体を支持する支持部をさらに備え、
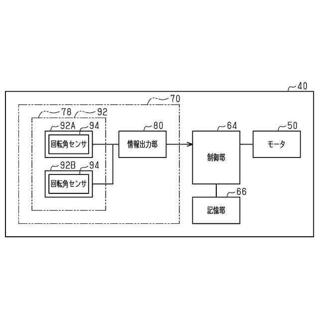
前記相対回転角度検出部は、前記支持部に対する前記入力体の回転角度を検出するように構成される第1角度検出器と、前記支持部に対する前記出力体の回転角度を検出するように構成される第2角度検出器と、を含み、
前記情報出力部は、前記第1角度検出器の第1出力と、前記第2角度検出器の第2出力とに応じて、前記相対回転角度を検出し、検出した前記相対回転角度に基づいて前記情報を出力するように構成される、請求項4に記載の検出装置。
【請求項6】
前記第1角度検出器および前記第2角度検出器の少なくとも1つは、回転角センサを含む、請求項5に記載の検出装置。
【請求項7】
前記第1角度検出器および前記第2角度検出器の少なくとも1つは、角速度センサを含む、請求項5に記載の検出装置。
【請求項8】
前記情報出力部は、前記入力体から前記出力体へ回転力が伝達される場合の所定範囲内における前記相対回転角度の変化に基づいて前記情報を出力するように構成され、
前記所定範囲は、1度以上かつ15度以下である、請求項4に記載の検出装置。
【請求項9】
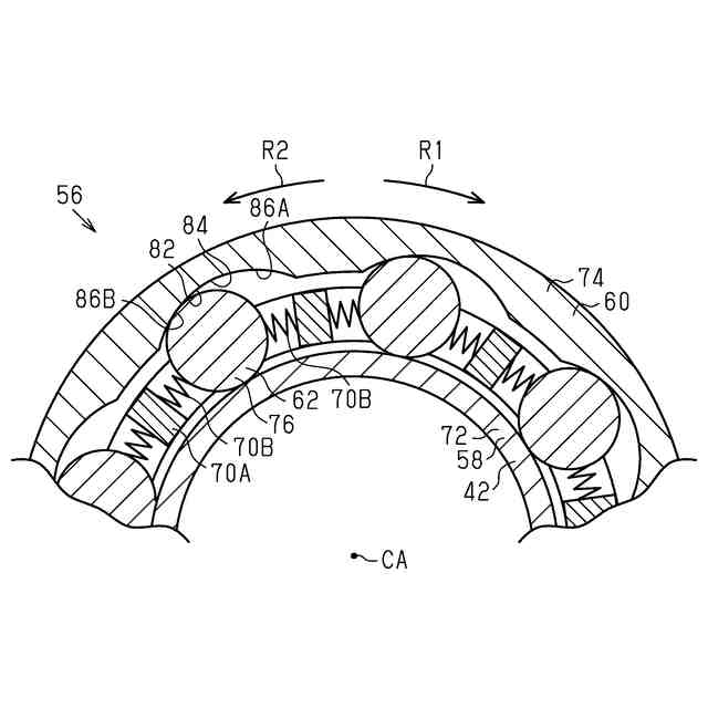
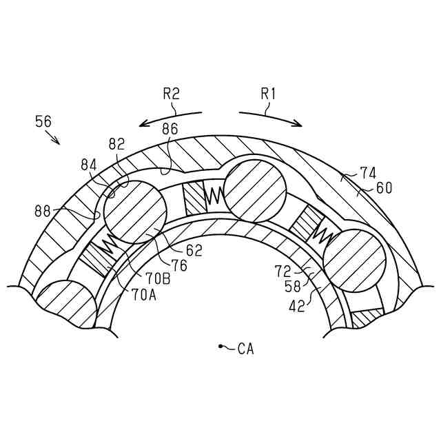
前記検出部は、前記入力体および前記出力体の一方に設けられる検出対象と、前記入力体および前記出力体の他方に設けられ、前記検出対象との位置関係に応じた信号を出力する所定センサと、を含む、請求項3に記載の検出装置。
【請求項10】
前記入力体および前記出力体の一方は、内輪を含み、
前記入力体および前記出力体の他方は、外輪を含み、
前記伝達体は、前記内輪と前記外輪との間に設けられる係合部材を含む、請求項2に記載の検出装置。
(【請求項11】以降は省略されています)
発明の詳細な説明
【技術分野】
【0001】
本開示は、人力駆動車用の検出装置、および、人力駆動車用のドライブユニットに関する。
続きを表示(約 1,600 文字)
【背景技術】
【0002】
特許文献1は、歪みゲージを用いて回転力を検出する人力駆動車用の検出装置を開示する。
【先行技術文献】
【特許文献】
【0003】
特開2018-138915号公報
【発明の概要】
【発明が解決しようとする課題】
【0004】
本開示の目的の1つは、回転力に関する情報を好適に取得できる人力駆動車用の検出装置、および、人力駆動車用のドライブユニットを提供することである。
【課題を解決するための手段】
【0005】
本開示の第1側面に従う検出装置は、人力駆動車用の検出装置であって、回転力が入力される入力体と、前記入力体に対する位置が変化可能な出力体と、前記入力体から前記出力体へ前記回転力を伝達するように構成される伝達体と、前記伝達体が前記入力体から前記出力体へ前記回転力を伝達する場合の前記入力体に対する前記出力体の相対位置を検出するように構成される検出部と、前記相対位置に基づいて、前記入力体に入力される前記回転力に関する情報を出力するように構成される情報出力部と、を備える。
第1側面の検出装置によれば、入力体に対する出力体の相対位置の検出結果に基づいて、回転力に関する情報を好適に取得できる。
【0006】
本開示の第1側面に従う第2側面の検出装置において、前記入力体は、第1回転中心軸心を有し、前記出力体は、第2回転中心軸心を有し、前記第1回転中心軸心は、前記第2回転中心軸心と同心である。
第2側面の検出装置によれば、回転中心軸心が同心の入力体および出力体を含む検出装置において、回転力に関する情報を好適に取得できる。
【0007】
本開示の第2側面に従う第3側面の検出装置において、前記相対位置は、前記入力体の回転角度に対する前記出力体の回転角度の差である相対回転角度を含み、前記検出部は、前記相対回転角度を検出するように構成される相対回転角度検出部を含む。
第3側面の検出装置によれば、相対回転角度検出部によって検出される相対回転角度に基づいて、回転力に関する情報を好適に取得できる。
【0008】
本開示の第3側面に従う第4側面の検出装置において、前記情報出力部は、前記相対回転角度検出部が検出した前記相対回転角度に応じた検出信号に基づいて前記情報を出力するように構成される。
第4側面の検出装置によれば、情報出力部が相対回転角度に基づいて回転力に関する情報を出力できる。
【0009】
本開示の第4側面に従う第5側面の検出装置において、前記入力体および前記出力体を支持する支持部をさらに備え、前記相対回転角度検出部は、前記支持部に対する前記入力体の回転角度を検出するように構成される第1角度検出器と、前記支持部に対する前記出力体の回転角度を検出するように構成される第2角度検出器と、を含み、前記情報出力部は、前記第1角度検出器の第1出力と、前記第2角度検出器の第2出力とに応じて、前記相対回転角度を検出し、検出した前記相対回転角度に基づいて前記情報を出力するように構成される。
第5側面の検出装置によれば、支持部に対する入力体の回転角度、および、支持部に対する出力体の回転角度から相対回転角度を検出できるため、相対回転角度検出部を好適に構成できる。
【0010】
本開示の第5側面に従う第6側面の検出装置において、前記第1角度検出器および前記第2角度検出器の少なくとも1つは、回転角センサを含む。
第6側面の検出装置によれば、回転角センサによって支持部に対する入力体の回転角度、および、支持部に対する出力体の回転角度の少なくとも1つを好適に検出できる。
(【0011】以降は省略されています)
この特許をJ-PlatPat(特許庁公式サイト)で参照する
関連特許
株式会社シマノ
釣竿
13日前
株式会社シマノ
ルアー
23日前
株式会社シマノ
ルアー
1か月前
株式会社シマノ
ルアー
13日前
株式会社シマノ
ルアー
23日前
株式会社シマノ
魚挟み具
13日前
株式会社シマノ
釣道具用ケース
13日前
株式会社シマノ
フィッシングシューズ
2日前
株式会社シマノ
人力駆動車用の制御装置
23日前
株式会社シマノ
人力駆動車用の制御装置
23日前
株式会社シマノ
スプール及びスピニングリール
2日前
株式会社シマノ
人力駆動車用のドライブユニット
1か月前
株式会社シマノ
人力駆動車用のドライブユニット
1か月前
株式会社シマノ
人力駆動車用の検出装置、および、人力駆動車用のドライブユニット
3日前
株式会社シマノ
人力駆動車用の制御装置
23日前
株式会社シマノ
人力駆動車用の制御装置
1か月前
株式会社シマノ
人力駆動車制御装置、人力駆動車制御方法、およびコンピュータプログラム
1か月前
株式会社シマノ
車両用の電力供給システム、車両用の給電装置、中間装置、および、車両用の給電アセンブリ
2日前
株式会社シマノ
人力駆動車用のアシスト装置、人力駆動車用の変速装置、および、人力駆動車用の制御システム
24日前
株式会社シマノ
人力駆動車用の制御装置および動力伝達システム
1か月前
株式会社シマノ
人力駆動車用の制御装置、人力駆動車用のコンポーネント、および、電動コンポーネント用の制御装置
9日前
個人
カート
3か月前
個人
走行装置
3か月前
個人
電動走行車両
3か月前
個人
乗り物
5か月前
個人
折り畳み自転車
10か月前
個人
閂式ハンドル錠
3か月前
個人
発音装置
7か月前
個人
駐輪設備
1か月前
個人
電動モビリティ
7か月前
個人
自転車用傘捕捉具
11か月前
個人
ボギー・フレーム
1か月前
個人
ルーフ付きトライク
2か月前
個人
“zen-go.”
2か月前
個人
自由方向乗車自転車
7か月前
個人
体重掛けリフト台車
10か月前
続きを見る
他の特許を見る