TOP
|
特許
|
意匠
|
商標
特許ウォッチ
Twitter
他の特許を見る
10個以上の画像は省略されています。
公開番号
2025156703
公報種別
公開特許公報(A)
公開日
2025-10-15
出願番号
2024059276
出願日
2024-04-02
発明の名称
三輪電動車両
出願人
個人
代理人
個人
主分類
B62K
5/025 20130101AFI20251007BHJP(鉄道以外の路面車両)
要約
【課題】簡単な機構で大きな段差でも容易に乗り越えることが可能な三輪の電動車両を提供する。
【解決手段】電動車両であって、車体3の前部に配置され操舵機能を持たない一対の前輪4,4と、車体3の後部に配置され操舵機能と駆動機能を持ち、かつ前記一対の前輪4,4よりも小径の後輪5と、を有する。片方の前輪4aが段差に接した際の後輪5の操舵角を、その回転中心を前輪内輪側4aの接地点8と一致させて、後輪5を円運動させた際の接線方向と後輪5の直進方向とのなす角αとする。
【選択図】図6
特許請求の範囲
【請求項1】
電動車両であって、車体の前部に配置され操舵機能を持たない一対の前輪と、車体の後部に配置され操舵機能と駆動機能を持ち、かつ前記一対の前輪よりも小径の後輪と、を有することを特徴とする三輪電動車両。
続きを表示(約 300 文字)
【請求項2】
片方の前輪が段差に接した際の後輪の操舵角を、その回転中心を前輪内輪側の接地点と一致させて、後輪を円運動させた際の接線方向と後輪の直進方向とのなす角とした請求項1に記載の三輪電動車両。
【請求項3】
後輪の回転軸と同軸に電動モータとブレーキとを備えた請求項1又は2に記載の三輪電動車両。
【請求項4】
後輪の操舵機構は、操舵用モータの回転軸をギヤを介してウォームギヤに連結し、該ウォームギヤを該ウォームギヤに噛み合うウォームホイールに連結し、該ウォームホイールの回転軸に後輪を操舵可能に連結してなる機構とした請求項1~3のいずれか1項に記載の三輪電動車両。
発明の詳細な説明
【技術分野】
【0001】
本発明は、大きな段差であっても乗り越え可能な三輪の電動車両に関する。
続きを表示(約 2,400 文字)
【背景技術】
【0002】
所謂シニアカーと称される電動車両には法規定があり、長さ120cm,幅70cm,高さ109cm,最高速度が時速6kmの規定範囲にあれば、歩行者とみなされ歩道を走行することができる。そして、段差については7cmの段差を乗り越え可能なこと、坂は10°以下の傾斜まで走行できること、などの規定がある。
【0003】
バリアフリーの進んだ地域では段差も小さくなってきており、段差7cm程度であれば、径が25~30cm程度と車輪の径もそれほど大きくなくともよいと言える。しかし、バリアフリーの遅れた地域では、道路の縁石など15cm程度の大きな段差が至る所にあり、段差7cm程度を乗り越え可能な比較的小さな径の車輪では不十分であり、無理に大きな段差を乗り越えようとすれば転倒の危険があるため、到底利用できない。このため、大きな段差であっても容易にかつ安全に乗り越えることができる電動車両が望まれる。
【0004】
このような大きな段差(階段など)でも容易に乗り越えることができる電動車両として特許文献1には、中輪と後輪が駆動モータ等により駆動する駆動輪で、中輪と後輪とはベルトなどの伝達機構を介して駆動力が伝達され、左右の中輪と後輪が独立して駆動する四輪駆動となっており、左右の中後輪の回転差により方向を制御し、左右の前輪が補助輪で従動輪となっている4輪駆動の6輪車からなる電動車両が開示されている。かかる4輪駆動の6輪電動車両は、階段やエスカレータなどでも移動が可能となっている。
しかし、4輪駆動の6輪車と非常に複雑な機構であり、駆動モータも独立に2つ必要であるなど、高価となってしまう。
【先行技術文献】
【特許文献】
【0005】
特開2020-168314号公報
【発明の概要】
【発明が解決しようとする課題】
【0006】
そこで、本発明は、簡単な機構で大きな段差でも容易に乗り越えることが可能な三輪の電動車両を提供することを目的とする。
【課題を解決するための手段】
【0007】
上記課題を解決するために、請求項1に係る三輪電動車両は、電動車両であって、車体の前部に配置され操舵機能を持たない一対の前輪と、車体の後部に配置され操舵機能と駆動機能を持ち、かつ前記一対の前輪よりも小径の後輪と、を有すること、を特徴としている。
請求項2に係る発明は、片方の前輪が段差に接した際の後輪の操舵角を、その回転中心を前輪内輪側の接地点と一致させて、後輪を円運動させた際の接線方向と後輪の直進方向とのなす角としたものである。
請求項3に係る発明は、後輪の回転軸と同軸に電動モータとブレーキとを備えたものである。
請求項4に係る発明は、後輪の操舵機構は、操舵用モータの回転軸をギヤを介してウォームギヤに連結し、該ウォームギヤを該ウォームギヤに噛み合うウォームホイールに連結し、該ウォームホイールの回転軸に後輪を操舵可能に連結してなる機構としたものである。
【発明の効果】
【0008】
請求項1に係る発明によれば、電動車両であって、車体の前部に配置され操舵機能を持たない一対の前輪と、車体の後部に配置され操舵機能と駆動機能を持ち、かつ前記一対の前輪よりも小径の後輪と、を有するので、簡単な機構で大きな段差でも容易に乗り越えることが可能となる。
請求項2に係る発明によれば、片方の前輪が段差に接した際の後輪の操舵角を、その回転中心を前輪内輪側の接地点と一致させて、後輪を円運動させた際の接線方向と後輪の直進方向とのなす角としたので、電動車両は前輪内輪側を旋回中心として旋回できる。その際の駆動力は全て車体を旋回させるための力となり、内輪に段差を乗り越えさせる力は発生しない。
請求項3に係る発明によれば、後輪の回転軸と同軸に電動モータとブレーキとを備えたので、確実に電動車両を停車させることができる。
請求項4に係る発明によれば、後輪の操舵機構は、操舵用モータの回転軸をギヤを介してウォームギヤに連結し、該ウォームギヤを該ウォームギヤに噛み合うウォームホイールに連結し、該ウォームホイールの回転軸に後輪を操舵可能に連結してなる機構としたので、大きな操舵角を実現できる。
【図面の簡単な説明】
【0009】
実施例による三輪電動車両の直進時の斜視図である。
実施例による三輪電動車両の直進時の底面側から視た斜視図である。
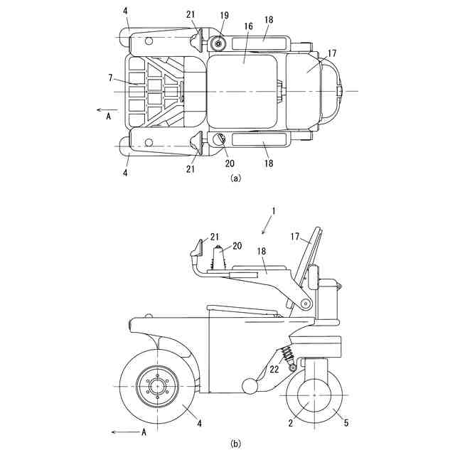
実施例による三輪電動車両の平面図及び側面図である。
ステップの状態を説明する左前輪を省いた側面図である。
実施例による三輪電動車両の旋回時の斜視図である。
実施例による三輪電動車両の旋回時の底面図である。
操舵機構を示す直進時の斜視図である。
操舵機構を示す旋回時の斜視図である。
段差に接して旋回する様子を説明する底面図である。
段差を乗り越える様子を説明する側面図である。
【発明を実施するための形態】
【0010】
以下、本発明の実施の形態を図面に基づいて具体的に説明する。本発明による三輪電動車両1は、駆動モータ(電動モータ)2によって駆動される電動車両であって、車体3の前部に配置され操舵機能を持たない左右一対の前輪4,4と、車体3の後部に配置され操舵機能と駆動機能を持ち、かつ左右一対の前輪4,4よりも小径で単数の後輪5と、を有してなる。
なお、図3において、矢印A方向が前進方向(直進方向)である。
(【0011】以降は省略されています)
この特許をJ-PlatPat(特許庁公式サイト)で参照する
関連特許
個人
カート
4か月前
個人
走行装置
5か月前
個人
台車
10日前
個人
三輪バイク
1か月前
個人
電動走行車両
5か月前
個人
乗り物
6か月前
個人
電動モビリティ
9か月前
個人
閂式ハンドル錠
5か月前
個人
発音装置
8か月前
個人
折り畳み自転車
12か月前
個人
駐輪設備
2か月前
個人
自転車用歩数計
1か月前
個人
ボギー・フレーム
3か月前
個人
ルーフ付きトライク
4か月前
個人
ルーフ付きトライク
3か月前
個人
“zen-go.”
4か月前
個人
三輪電動車両
1か月前
個人
自由方向乗車自転車
9か月前
個人
パワーアシスト自転車
3か月前
個人
車の室内高温防止屋根
24日前
井関農機株式会社
作業車両
1か月前
個人
キャンピングトライク
10か月前
個人
ステアリングの操向部材
10か月前
株式会社三五
リアサブフレーム
12か月前
個人
電動式ルーフ付きトライク
2日前
個人
電動式ルーフ付きトライク
2日前
個人
電動式ルーフ付きトライク
2日前
個人
フロントフットブレーキ。
5か月前
株式会社豊田自動織機
産業車両
6か月前
豊田鉄工株式会社
小型車両
4か月前
学校法人千葉工業大学
車両
11か月前
学校法人千葉工業大学
車両
11か月前
個人
ホイールハブ駆動構造
5か月前
学校法人千葉工業大学
車両
11か月前
個人
乗用自動車のディフューザー
2か月前
株式会社オカムラ
搬送用什器
9か月前
続きを見る
他の特許を見る