TOP
|
特許
|
意匠
|
商標
特許ウォッチ
Twitter
他の特許を見る
10個以上の画像は省略されています。
公開番号
2025139787
公報種別
公開特許公報(A)
公開日
2025-09-29
出願番号
2024038817
出願日
2024-03-13
発明の名称
インパクト工具
出願人
株式会社マキタ
代理人
弁理士法人酒井国際特許事務所
主分類
B25B
21/02 20060101AFI20250919BHJP(手工具;可搬型動力工具;手工具用の柄;作業場設備;マニプレータ)
要約
【課題】インパクト工具の高強度化と軽量化とを両立すること。
【解決手段】インパクト工具は、モータと、モータにより回転される減速機構と、減速機構を介して伝達されたモータの回転により回転されるハンマと、ハンマにより回転方向に打撃されるアンビルと、モータを収容するモータケースと、減速機構を収容するギヤケースと、を備える。モータケース及びギヤケースの一方又は両方は、マグネシウム合金製である。
【選択図】図1
特許請求の範囲
【請求項1】
モータと、
前記モータにより回転される減速機構と、
前記減速機構を介して伝達された前記モータの回転により回転されるハンマと、
前記ハンマにより回転方向に打撃されるアンビルと、
前記モータを収容するモータケースと、
前記減速機構を収容するギヤケースと、を備え、
前記モータケース及び前記ギヤケースの一方又は両方は、マグネシウム合金製である、
インパクト工具。
続きを表示(約 1,200 文字)
【請求項2】
前記モータケースは、前記モータケースの外側を通過する第1リード線を保持するホルダ機構を有する、
請求項1に記載のインパクト工具。
【請求項3】
前記第1リード線は、前記モータに接続されない、
請求項2に記載のインパクト工具。
【請求項4】
コントローラを備え、
前記第1リード線は、前記コントローラに接続される、
請求項3に記載のインパクト工具。
【請求項5】
前記コントローラは、前記モータケースよりも後方側に配置され、
前記第1リード線は、前記モータケースよりも前方側に配置された電子部品に接続される、
請求項4に記載のインパクト工具。
【請求項6】
前記アンビルの前端側を照射する発光体を含む発光体ユニットを備え、
前記電子部品は、前記発光体ユニットのLEDチップを含む、
請求項5に記載のインパクト工具。
【請求項7】
前記モータケースよりも前方側に配置され、前記発光体ユニットに通電されるコネクタを備え、
前記第1リード線の後端部は、前記コントローラに接続され、
前記第1リード線の前端部は、前記コネクタに接続され、
前記ホルダ機構は、前記第1リード線の中間部を保持する、
請求項6に記載のインパクト工具。
【請求項8】
前記ホルダ機構は、
前記モータケースの外面に設けられ、前記第1リード線を下方側から支持するベースリブと、
前記モータケースの外面において前記ベースリブよりも上方側に配置され、前記第1リード線を側方側から支持するフックリブと、を有する、
請求項2に記載のインパクト工具。
【請求項9】
前記モータケースは、
前記モータの周囲に配置される筒部と、
前記筒部の下端部に配置される下壁部と、
前記筒部の外周面の上部から側方側に突出する突出部と、を有し、
前記ベースリブは、前記突出部よりも下方側において、前記筒部の側面から突出し、
前記フックリブは、前記突出部の下面から下方側に向かって突出する、
請求項8に記載のインパクト工具。
【請求項10】
前記モータのロータシャフトの上部に固定されるファンと、
前記モータケースの上端部に配置され、前記ファンと対向するバッフルプレートと、を備え、
前記バッフルプレートは、
前記筒部の上端部の開口に挿入される円環状のベース部と、
前記ベース部の周縁部に設けられるねじボスと、を有し、
前記突出部は、前記ベース部が前記筒部の上端部の開口に挿入された状態で、前記ねじボスが挿入される上側凹部を有する、
請求項9に記載のインパクト工具。
(【請求項11】以降は省略されています)
発明の詳細な説明
【技術分野】
【0001】
本明細書で開示する技術は、インパクト工具に関する。
続きを表示(約 2,500 文字)
【背景技術】
【0002】
インパクト工具に係る技術分野において、特許文献1に開示されているような手持ち式電動工具が知られている。
【先行技術文献】
【特許文献】
【0003】
米国特許第8496366号
【発明の概要】
【発明が解決しようとする課題】
【0004】
インパクト工具の高出力化に伴い、ハンマがアンビルを打撃したときにインパクト工具の構成部品に大きい衝撃が加わる。衝撃に耐えられるように構成部品を高強度材料で構成する必要があるが、高強度材料の比重が高いとインパクト工具の重量が増加し、作業性の低下を招く可能性がある。
【0005】
本明細書で開示する技術は、インパクト工具の高強度化と軽量化とを両立することを目的とする。
【課題を解決するための手段】
【0006】
本明細書は、インパクト工具を開示する。インパクト工具は、モータと、モータにより回転される減速機構と、減速機構を介して伝達されたモータの回転により回転されるハンマと、ハンマにより回転方向に打撃されるアンビルと、モータを収容するモータケースと、減速機構を収容するギヤケースと、を備える。モータケース及びギヤケースの一方又は両方は、マグネシウム合金製である。
【発明の効果】
【0007】
本明細書で開示する技術によれば、インパクト工具の高強度化と軽量化とを両立することができる。
【図面の簡単な説明】
【0008】
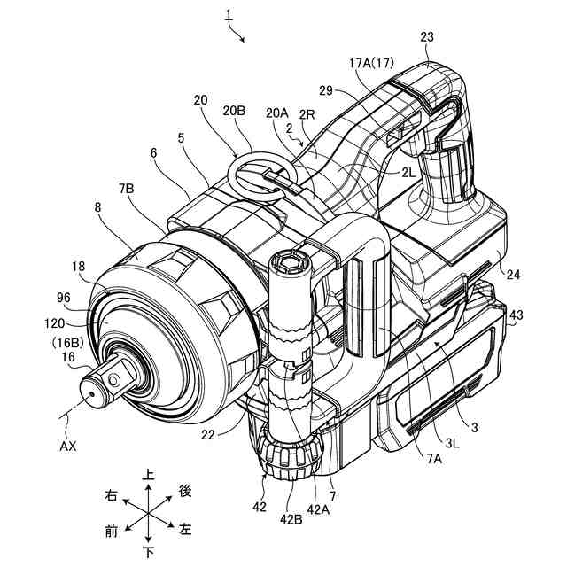
図1は、実施形態に係るインパクト工具を示す左前方側からの斜視図である。
図2は、実施形態に係るインパクト工具を示す右後方側からの斜視図である。
図3は、実施形態に係るインパクト工具を右方側から見た図である。
図4は、実施形態に係るインパクト工具を左方側から見た図である。
図5は、実施形態に係るインパクト工具を後方側から見た図である。
図6は、実施形態に係るインパクト工具を前方側から見た図である。
図7は、実施形態に係るインパクト工具を上方側から見た図である。
図8は、実施形態に係るインパクト工具を下方側から見た図である。
図9は、実施形態に係るインパクト工具を示す断面図である。
図10は、実施形態に係るインパクト工具を示す断面図である。
図11は、実施形態に係るインパクト工具の一部を示す断面図である。
図12は、実施形態に係るインパクト工具の一部を示す断面図である。
図13は、実施形態に係るインパクト工具の一部を示す断面図である。
図14は、実施形態に係るライトアセンブリを示す右前方側からの分解斜視図である。
図15は、実施形態に係るインパクト工具の一部を示す断面図である。
図16は、実施形態に係るインパクト工具の一部を示す断面図である。
図17は、実施形態に係るバッテリハウジング及びバッテリホルダを示す右前方側からの分解斜視図である。
図18は、実施形態に係るインパクト工具の一部を右方側から見た図である。
図19は、実施形態に係るインパクト工具の一部を示す右前方側からの斜視図である。
図20は、実施形態に係るインパクト工具の一部を示す右下後方側からの斜視図である。
図21は、実施形態に係るインパクト工具の一部を示す右前方側からの分解斜視図である。
図22は、実施形態に係るインパクト工具の一部を示す左後方側からの分解斜視図である。
図23は、実施形態に係るモータケース及びバッフルプレートを示す右前方側からの分解斜視図である。
図24は、実施形態に係るモータケースとインナ部材とステータとを上方側から見た図である。
図25は、実施形態に係るモータケースとインナ部材とステータとを右下後方側から見た図である。
図26は、実施形態に係るモータケースとインナ部材とステータとを示す右前方側からの分解斜視図である。
図27は、実施形態に係るモータケースとインナ部材とステータとを示す左後方側からの分解斜視図である。
図28は、実施形態に係るモータケースとインナ部材とステータとを示す右下後方側からの分解斜視図である。
図29は、実施形態に係るギヤケースとベアリングカバーとを示す右後方側からの分解斜視図である。
図30は、実施形態に係るインパクト工具を右方側から見た図である。
図31は、実施形態に係るグリップ部の握り方の一例を示す図である。
図32は、実施形態に係るグリップ部の握り方の一例を示す図である。
図33は、実施形態に係るインタフェースパネルを示す右後方側からの斜視図である。
図34は、実施形態に係るインタフェースパネルの保持構造を説明するための右後方側からの斜視図である。
図35は、実施形態に係るインタフェースパネルを示す右後方側からの分解斜視図である。
【発明を実施するための形態】
【0009】
1つ又はそれ以上の実施形態において、インパクト工具は、モータと、モータにより回転される減速機構と、減速機構を介して伝達されたモータの回転により回転されるハンマと、ハンマにより回転方向に打撃されるアンビルと、モータを収容するモータケースと、減速機構を収容するギヤケースと、を備える。モータケース及びギヤケースの一方又は両方は、マグネシウム合金製である。
【0010】
上記の構成では、モータケース及びギヤケースの一方又は両方がマグネシウム合金製なので、インパクト工具の高強度化と軽量化とを両立することができる。マグネシウム合金の強度は、合成樹脂の強度よりも高い。マグネシウム合金の比重は、アルミニウムの比重よりも小さい。
(【0011】以降は省略されています)
この特許をJ-PlatPat(特許庁公式サイト)で参照する
関連特許
株式会社マキタ
作業機
1か月前
株式会社マキタ
電動工具
20日前
株式会社マキタ
電動工具
2か月前
株式会社マキタ
電動工具
2か月前
株式会社マキタ
電動作業機
今日
株式会社マキタ
電動作業機
1か月前
株式会社マキタ
鉄筋結束機
1か月前
株式会社マキタ
ハンマドリル
1か月前
株式会社マキタ
ハンマドリル
1か月前
株式会社マキタ
回転打撃工具
2か月前
株式会社マキタ
現場用作業機
1か月前
株式会社マキタ
インパクト工具
2か月前
株式会社マキタ
インパクト工具
2か月前
株式会社マキタ
ダイグラインダ
2か月前
株式会社マキタ
インパクト工具
1か月前
株式会社マキタ
集塵アタッチメント
12日前
株式会社マキタ
スクラバードライヤー
20日前
株式会社マキタ
充電器及び充電システム
1か月前
株式会社マキタ
電動工具及びインパクト工具
2か月前
株式会社マキタ
フレア形成装置及びフレア形成工具
2か月前
株式会社マキタ
インパクト工具及びインパクトレンチ
1か月前
株式会社マキタ
往復動工具、及び、往復動工具の電動モータを制御する方法
5日前
株式会社マキタ
現場用機器における光学表示器の内部に回路基板を固定する技術
1か月前
株式会社マキタ
往復動工具、及び、往復動工具における電動モータを制御する方法
5日前
株式会社マキタ
往復動工具、及び、往復動工具における電動モータの通電を保持する方法
5日前
株式会社マキタ
往復動工具、及び、往復動工具における往復部材の位置検出に関連する不具合の発生を検出する方法
5日前
個人
フラワーホッチキス。
1か月前
個人
手持ち挟持具
1か月前
川崎重工業株式会社
ロボット
2か月前
株式会社不二越
ロボット
2か月前
株式会社竹中工務店
補助セット
2か月前
CKD株式会社
把持装置
5日前
トヨタ自動車株式会社
学習装置
20日前
川崎重工業株式会社
ハンド
2か月前
ダイセイ株式会社
ロボット自動刻印装置
5日前
株式会社マキタ
ハンマドリル
1か月前
続きを見る
他の特許を見る