TOP
|
特許
|
意匠
|
商標
特許ウォッチ
Twitter
他の特許を見る
10個以上の画像は省略されています。
公開番号
2025179354
公報種別
公開特許公報(A)
公開日
2025-12-10
出願番号
2024086050
出願日
2024-05-28
発明の名称
電動作業機
出願人
株式会社マキタ
代理人
弁理士法人岡田国際特許事務所
主分類
B25F
5/02 20060101AFI20251203BHJP(手工具;可搬型動力工具;手工具用の柄;作業場設備;マニプレータ)
要約
【課題】合理的にハウジングの外表面にヒケを生じにくい電動作業機を提供すること。
【解決手段】電動作業機はモータ3aを有する。モータ3aがハウジング1に収容される。ハウジング1の内周面からリブ9が突出する。リブ9は、モータ3aを支持する。ハウジング1には、左側インサート部材6aが一体的に接合される。左側インサート部材6aは、ハウジング1の外表面と異なる色でかつハウジング1の外表面から露出する。左側インサート部材6aにヒケ抑制部6dが設けられる。ヒケ抑制部6dは、リブ9の周辺に配置されることでリブ9によるハウジング1のヒケを抑制する。
【選択図】図4
特許請求の範囲
【請求項1】
電動作業機であって、
モータと、
前記モータにより回転する回転部材と、
前記モータ又は前記回転部材を収容するハウジングと、
前記ハウジングの内周面から突出して前記モータ又は前記回転部材を支持するリブと、
前記ハウジングの外表面と異なる色で、かつ前記外表面から露出するように前記ハウジングに一体的に接合されるインサート部材と、
前記インサート部材に設けられて前記リブの周辺に配置されることで前記リブによる前記ハウジングのヒケを抑制するヒケ抑制部を有する電動作業機。
続きを表示(約 1,000 文字)
【請求項2】
請求項1に記載の電動作業機であって、
前記インサート部材は、前記ハウジングの前記外表面から露出する露出部を有し、
前記ヒケ抑制部は、前記露出部から延びる電動作業機。
【請求項3】
請求項1又は2に記載の電動作業機であって、
前記ヒケ抑制部は、前記リブまたは前記ハウジングに埋められる埋込部を有する電動作業機。
【請求項4】
請求項3に記載の電動作業機であって、
前記埋込部は、前記リブの幅方向の一端側に位置する電動作業機。
【請求項5】
請求項3または4に記載の電動作業機であって、
前記埋込部は、前記リブと前記ハウジングの接続箇所の幅が対応する前記ハウジングの厚さの半分以下となるように前記リブまたは前記ハウジングに埋められる電動作業機。
【請求項6】
請求項3~5のいずれか1つに記載の電動作業機であって、
前記埋込部は、前記ハウジングに埋め込まれかつ前記ハウジングの厚さ半分よりも前記ハウジングの前記内周面側に位置する電動作業機。
【請求項7】
請求項1~6のいずれか1つに記載の電動作業機であって、
前記ヒケ抑制部は、前記ハウジングの前記内周面から突出する突出部を有し、
前記ハウジングは、前記ヒケ抑制部の前記突出部を覆う補強部を有する電動作業機。
【請求項8】
請求項1~7のいずれか1つに記載の電動作業機であって、
前記インサート部材は、前記ハウジングの前記外表面から露出する露出部を有し、
前記ヒケ抑制部は、前記露出部から互いに隣り合って延びる複数の延出部と、前記複数の延出部の先端を互いに連結させる連結部を有する電動作業機。
【請求項9】
請求項1~8のいずれか1つに記載の電動作業機であって、
前記ヒケ抑制部は、前記リブの幅方向と直交しかつ前記ハウジングに沿う方向に延出する長腕と、前記長腕から前記幅方向に延出しかつ相互に隣接する複数の短腕と、前記複数の短腕の間に設けられるスリットを有する電動作業機。
【請求項10】
請求項9に記載の電動作業機であって、
前記長腕と前記短腕と前記スリットが前記リブに埋められる電動作業機。
(【請求項11】以降は省略されています)
発明の詳細な説明
【技術分野】
【0001】
本発明は、電動作業機に関し、例えば、ハウジングに一体的に接合されたロゴ等を備えた電動作業機に関する。
続きを表示(約 1,700 文字)
【背景技術】
【0002】
ハンディソー等の電動作業機は、駆動源となるモータと、モータを収容するハウジングを有する。ハウジングの外表面には一般的にロゴ等が一体的に接合されている。ハウジングの内面には、モータを支持する複数のリブが設けられる。リブは、ハウジングの射出成型時に成形される。しかしリブによって部分的な収縮差が生じてハウジングの外表面にヒケが生じる場合がある。このヒケにより、意匠性が悪化する懸念がある。
【0003】
ヒケを防止するための構造は、従来から多く開示されている。例えば特許文献1の樹脂成形品は、2色成形によりレンズ本体部40(ハウジング)とシール部50(リブ)を一体化する。レンズ本体部40は、シール部50と接合する箇所が部分的に分厚くなるように形成される。それによりレンズ本体部40の強度を高めてヒケの発生を抑制する。
【0004】
特許文献2のセンサは、溝部35を備える筒状壁部34を有する。筒状壁部34は、その肉厚を小さくして全体的な厚みが均一に近づくように形成される。それにより筒状壁部34が速やかに固化されると共に、溝部35とその周囲の収縮差を小さくしてヒケの発生を抑制する。その他、リブの厚さをハウジングの厚さよりも薄くすることでヒケを抑制する構成等が一般に知られている。
【0005】
しかし電動作業機のハウジングは、例えば軽量化等の観点からその肉厚を薄くしたい要望が従来ある。一方でリブは、モータ等を確実に支持する強度を確保するために比較的厚肉である。しかもリブは、モータ等を適切に支持するために所定の突出長さが必要となる。そのためハウジング全体の厚みを均一化することは困難である。
【先行技術文献】
【特許文献】
【0006】
特許第6090177号公報
特許第6344043号公報
【発明の概要】
【発明が解決しようとする課題】
【0007】
従って、合理的にハウジングの外表面にヒケを生じにくい電動作業機が従来、必要とされている。
【課題を解決するための手段】
【0008】
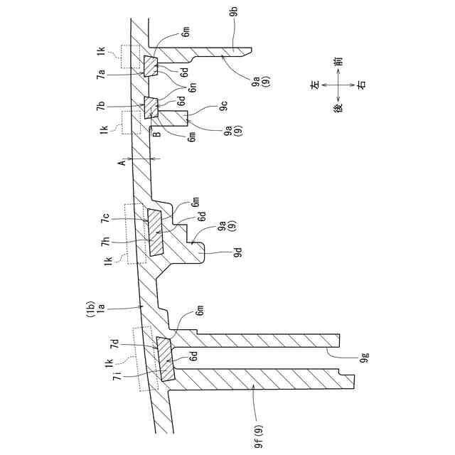
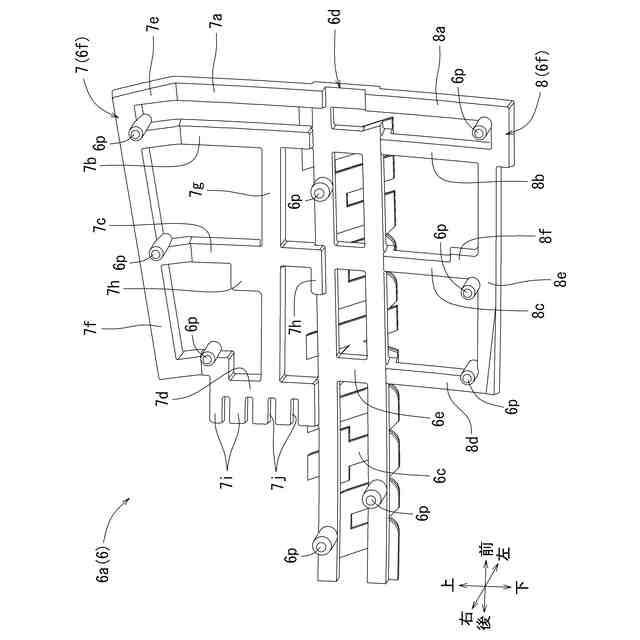
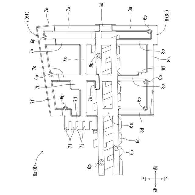
本開示の1つの局面によると、電動作業機はモータと、モータにより回転する回転部材を有する。モータ又は回転部材がハウジングに収容される。ハウジングの内周面からリブが突出する。リブは、モータ又は回転部材を支持する。ハウジングには、インサート部材が一体的に接合される。インサート部材は、ハウジングの外表面と異なる色でかつハウジングの外表面から露出する。インサート部材にヒケ抑制部が設けられる。ヒケ抑制部は、リブの周辺に配置されることでリブによるハウジングのヒケを抑制する。したがってヒケ抑制部は、インサート部材とともにハウジングに一体的に接合される。そのためインサートと別個にヒケ抑制部をハウジングに接合される構造に比べ、簡易にヒケ抑制部がハウジングに接合される。ヒケ抑制部は、リブ周辺に配置されることでリブによるハウジングのヒケを効果的に抑制できる。
【図面の簡単な説明】
【0009】
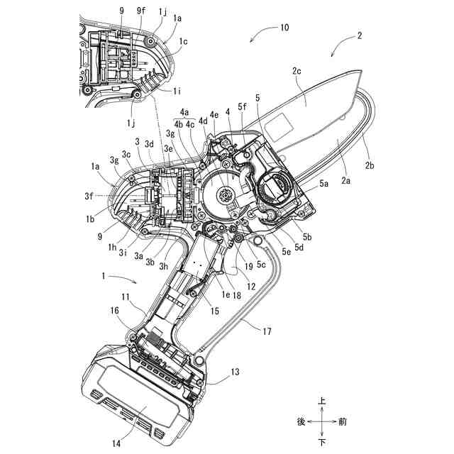
電動作業機の右側面図である。
右側ハウジングを取り外した状態の電動作業機の右側面図である。
モータを支持するリブを右側から見た図である。
モータとリブの斜視図である。
図3のV-V線断面図である。
左側インサート部材の右側面図である。
左側インサート部材の斜視図である。
電動作業機の斜視図である。
他の実施例の電動作業機の側面図である。
他の実施例の電動作業機の側面図である。
【発明を実施するための形態】
【0010】
本開示の他の局面によると、インサート部材は、ハウジングの外表面から露出する露出部を有する。ヒケ抑制部は露出部から延びる。したがって、ヒケ抑制部が露出部の周囲のヒケを抑制できる。
(【0011】以降は省略されています)
この特許をJ-PlatPat(特許庁公式サイト)で参照する
関連特許
株式会社マキタ
作業機
1か月前
株式会社マキタ
電動工具
20日前
株式会社マキタ
電動作業機
今日
株式会社マキタ
電動作業機
1か月前
株式会社マキタ
鉄筋結束機
1か月前
株式会社マキタ
回転打撃工具
2か月前
株式会社マキタ
現場用作業機
1か月前
株式会社マキタ
ハンマドリル
1か月前
株式会社マキタ
ハンマドリル
1か月前
株式会社マキタ
インパクト工具
1か月前
株式会社マキタ
ダイグラインダ
2か月前
株式会社マキタ
集塵アタッチメント
12日前
株式会社マキタ
スクラバードライヤー
20日前
株式会社マキタ
充電器及び充電システム
1か月前
株式会社マキタ
フレア形成装置及びフレア形成工具
2か月前
株式会社マキタ
インパクト工具及びインパクトレンチ
1か月前
株式会社マキタ
往復動工具、及び、往復動工具の電動モータを制御する方法
5日前
株式会社マキタ
現場用機器における光学表示器の内部に回路基板を固定する技術
1か月前
株式会社マキタ
往復動工具、及び、往復動工具における電動モータを制御する方法
5日前
株式会社マキタ
往復動工具、及び、往復動工具における電動モータの通電を保持する方法
5日前
株式会社マキタ
往復動工具、及び、往復動工具における往復部材の位置検出に関連する不具合の発生を検出する方法
5日前
個人
フラワーホッチキス。
1か月前
個人
手持ち挟持具
1か月前
株式会社不二越
ロボット
2か月前
株式会社竹中工務店
補助セット
2か月前
トヨタ自動車株式会社
学習装置
20日前
CKD株式会社
把持装置
5日前
ダイセイ株式会社
ロボット自動刻印装置
5日前
川崎重工業株式会社
ハンド
2か月前
株式会社マキタ
ハンマドリル
1か月前
株式会社マキタ
ハンマドリル
1か月前
トヨタ自動車株式会社
ロボット
2か月前
工機ホールディングス株式会社
作業機
2か月前
瓜生製作株式会社
電動締付工具
13日前
株式会社安川電機
ロボット
1か月前
川崎重工業株式会社
塗装システム
2か月前
続きを見る
他の特許を見る