TOP
|
特許
|
意匠
|
商標
特許ウォッチ
Twitter
他の特許を見る
10個以上の画像は省略されています。
公開番号
2025139786
公報種別
公開特許公報(A)
公開日
2025-09-29
出願番号
2024038816
出願日
2024-03-13
発明の名称
電動工具
出願人
株式会社マキタ
代理人
弁理士法人酒井国際特許事務所
主分類
B25F
5/02 20060101AFI20250919BHJP(手工具;可搬型動力工具;手工具用の柄;作業場設備;マニプレータ)
要約
【課題】電動工具の組立作業性を改善すること。
【解決手段】電動工具は、モータと、モータよりも前方に配置され、モータにより回転軸を中心に回転する出力部を含む回転機構部と、回転機構部の少なくとも一部を収容する回転機構ケースと、出力部が前方に突出するように回転機構ケースの周囲を覆う筒状のケース保持部と、ケース保持部に接続するグリップ部と、を備える。グリップ部は、左右方向に分割される左グリップ部と右グリップ部とを含む。ケース保持部が、左グリップ部と右グリップ部とのいずれか一方に一体形成されている。
【選択図】図6
特許請求の範囲
【請求項1】
モータと、
前記モータよりも前方に配置され、前記モータにより回転軸を中心に回転する出力部を含む回転機構部と、
前記回転機構部の少なくとも一部を収容する回転機構ケースと、
前記出力部が前方に突出するように前記回転機構ケースの周囲を覆う筒状のケース保持部と、
前記ケース保持部に接続するグリップ部と、を備え、
前記グリップ部は、左右方向に分割される左グリップ部と右グリップ部とを含み、
前記ケース保持部が、前記左グリップ部と前記右グリップ部とのいずれか一方に一体形成されている、
電動工具。
続きを表示(約 970 文字)
【請求項2】
前記グリップ部に接続され、バッテリパックが着脱可能なバッテリ保持部をさらに備え、
前記バッテリ保持部は、前記左グリップ部と一体形成された左バッテリ保持部と、前記右グリップ部と一体形成された右バッテリ保持部とを含む、
請求項1に記載の電動工具。
【請求項3】
前記回転機構ケースの後方に配置され、前記モータを収容するモータ収容部をさらに備え、
前記モータ収容部は、前記左グリップ部の上端部及び前記右グリップ部の上端部のそれぞれと、ねじにより接続される、
請求項2に記載の電動工具。
【請求項4】
前記回転機構ケースは、金属製であり、
前記モータ収容部は、前記回転軸に沿った軸方向に延びるねじ部材によって前記回転機構ケースの後部に接続される、
請求項3に記載の電動工具。
【請求項5】
前記回転機構ケースは、左右方向に延びる接続部材を介して、前記左グリップ部と前記右グリップ部とに接続される、
請求項1に記載の電動工具。
【請求項6】
前記回転機構ケースの外周には、前記接続部材が挿通される接続ボス部が設けられ、
前記接続ボス部に挿通された前記接続部材の一端と他端とがそれぞれ前記左グリップ部と前記右グリップ部とに接続される、
請求項5に記載の電動工具。
【請求項7】
前記接続ボス部及び前記接続部材は、前記回転機構ケースの前部と後部とにそれぞれ配置される、
請求項6に記載の電動工具。
【請求項8】
前記グリップ部の前部に設けられ、前記モータを起動するために操作されるトリガレバーを備える、
請求項1に記載の電動工具。
【請求項9】
前記グリップ部に設けられ、前記モータの回転方向を切り替えるために操作される正逆転切換レバーを備える、
請求項1に記載の電動工具。
【請求項10】
前記回転機構部は、前記モータにより回転されるハンマを含み、
前記出力部は、前記ハンマにより回転方向に打撃されるアンビルである、
請求項1に記載の電動工具。
(【請求項11】以降は省略されています)
発明の詳細な説明
【技術分野】
【0001】
本明細書で開示する技術は、電動工具に関する。
続きを表示(約 2,700 文字)
【背景技術】
【0002】
電動工具に係る技術分野において、特許文献1に開示されているような電動工具が知られている。特許文献1では、モータと、減速機と、ハンマーユニットと、アンビルとを含む回転機構がモータの軸方向に沿って設けられる。回転機構を収容するハウジングが軸方向の前後に2分割される。ハウジングは、回転機構の下方にスイッチが設けられたハンドル部を有する。
【先行技術文献】
【特許文献】
【0003】
特許第6769115号公報
【発明の概要】
【発明が解決しようとする課題】
【0004】
電動工具の組立時には、前後分割のハウジングによって、モータ、減速機、ハンマーユニットなどの回転機構を回転軸に沿って積み上げるように組み立てることが可能である。一方、前後分割のハウジングでは、ハンドル部のスイッチや配線の組付けが煩雑で、作業性が低くなる。
【0005】
本明細書で開示する技術は、電動工具の組立作業性を改善することを目的とする。
【課題を解決するための手段】
【0006】
本明細書は、電動工具を開示する。電動工具は、モータと、モータよりも前方に配置され、モータにより回転軸を中心に回転する出力部を含む回転機構部と、回転機構部の少なくとも一部を収容する回転機構ケースと、出力部が前方に突出するように回転機構ケースの周囲を覆う筒状のケース保持部と、ケース保持部に接続するグリップ部と、を備えてもよい。グリップ部は、左右方向に分割される左グリップ部と右グリップ部とを含んでもよい。ケース保持部が、左グリップ部と右グリップ部とのいずれか一方に一体形成されていてもよい。
【発明の効果】
【0007】
本明細書で開示する技術によれば、電動工具の組立作業性を改善できる。
【図面の簡単な説明】
【0008】
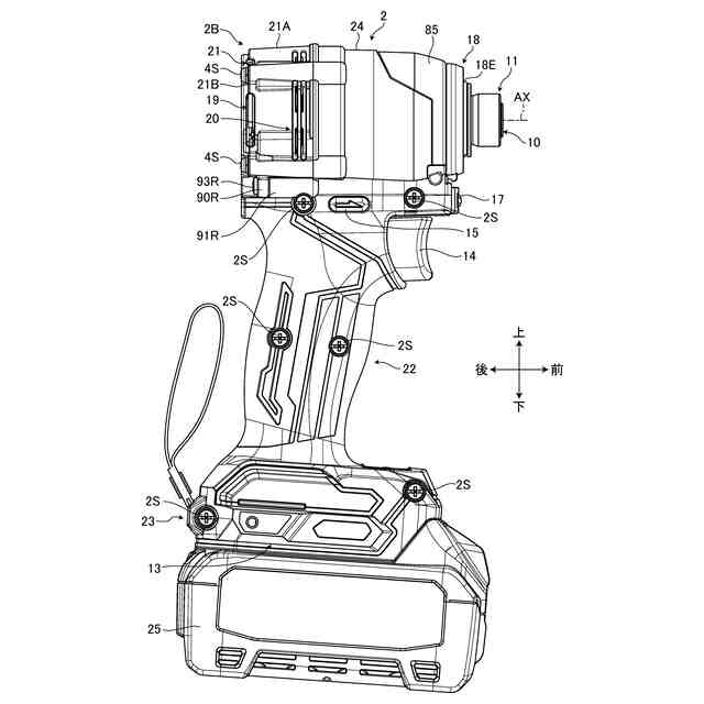
図1は、実施形態に係る電動工具を示す前方からの斜視図である。
図2は、実施形態に係る電動工具を示す側面図である。
図3は、実施形態に係る電動工具を示す縦断面図である。
図4は、実施形態に係る電動工具の上部を示す縦断面図である。
図5は、実施形態に係る電動工具の上部を示す横断面図である。
図6は、実施形態に係る電動工具を示す分解斜視図である。
図7は、実施形態に係るライトアセンブリを示す分解斜視図である。
図8は、実施形態に係る軸受保持部材及びスピンドルを示す後方からの斜視図である。
図9は、実施形態に係る軸受及びスピンドルの支持構造を示す前方からの分解斜視図である。
図10は、実施形態に係る軸受及びスピンドルの支持構造を示す後方からの分解斜視図である。
図11は、実施形態に係る軸受保持部材の周辺構造を示す縦断面図である。
図12は、実施形態に係る軸受保持部材及びハンマケースを示す前方からの分解斜視図である。
図13は、実施形態に係る軸受保持部材を前方から示す断面図である。
図14は、スピンドル軸受の変形例を示す模式的な縦断面図である。
図15は、ロータ軸受の変形例を示す模式的な縦断面図である。
図16は、ロータ軸受の支持部位の第1変形例を示す模式的な縦断面図である。
図17は、ロータ軸受の支持部位の第2変形例を示す模式的な縦断面図である。
図18は、実施形態に係るハンマケース及びリヤケースを示す前方からの分解斜視図である。
図19は、実施形態に係るハンマケース及びリヤケースを示す後方からの分解斜視図である。
図20は、ハンマケース及びリヤケースを接続するねじ部材を通る断面を示した断面図である。
図21は、実施形態に係るリヤケースを示す前方からの斜視図である。
図22は、実施形態に係るモータを示す前方からの斜視図である。
図23は、ステータコアを通る断面を示した斜視断面図である。
図24は、実施形態に係るハウジングを示す分解斜視図である。
図25は、実施形態に係る左ハウジングを示す斜視図である。
図26は、実施形態に係る右ハウジングを示す斜視図である。
図27は、左ハウジングと右ハウジングとの接続部分を示した分解斜視図である。
図28は、実施形態に係るリヤケースと左ハウジング及び右ハウジングとを示す分解斜視図である。
図29は、実施形態に係る電動工具の各部の寸法を説明するための縦断面図である。
図30は、別の実施形態に係る電動工具の上部を示す縦断面図である。
図31は、別の実施形態に係る軸受保持部材、インターナルギヤ及びハンマケースを示す後方からの分解斜視図である。
図32は、別の実施形態に係る電動工具を示す後方からの斜視図である。
図33は、別の実施形態に係る電動工具を示す後方からの斜視図である。
【発明を実施するための形態】
【0009】
1つ又はそれ以上の実施形態において、電動工具は、モータと、モータよりも前方に配置され、モータにより回転軸を中心に回転する出力部を含む回転機構部と、回転機構部の少なくとも一部を収容する回転機構ケースと、出力部が前方に突出するように回転機構ケースの周囲を覆う筒状のケース保持部と、ケース保持部に接続するグリップ部と、を備えてもよい。グリップ部は、左右方向に分割される左グリップ部と右グリップ部とを含んでもよい。ケース保持部が、左グリップ部と右グリップ部とのいずれか一方に一体形成されていてもよい。
【0010】
上記の構成では、出力部が前方に突出するように回転機構ケースの周囲を覆う筒状のケース保持部が、左グリップ部と右グリップ部とのいずれか一方に一体形成される。これにより、回転機構部の組み立てでは、回転軸に沿った前後方向にモータ及び回転機構部を組み立てて、そのまま回転軸に沿ってケース保持部に組み立てできる。一方、グリップ部は、左右方向に分割されるので、左グリップ部及び右グリップ部の一方にスイッチ類や配線を配置し、他方で蓋をするようにして左右方向に組み立て作業が容易に行える。このため、回転機構部の組み立てと、グリップ部の組み立てとの両方で高い作業性を確保できるので、電動工具の組立作業性を改善することができる。
(【0011】以降は省略されています)
この特許をJ-PlatPat(特許庁公式サイト)で参照する
関連特許
株式会社マキタ
作業機
1か月前
株式会社マキタ
電動工具
20日前
株式会社マキタ
電動作業機
今日
株式会社マキタ
電動作業機
1か月前
株式会社マキタ
鉄筋結束機
1か月前
株式会社マキタ
ハンマドリル
1か月前
株式会社マキタ
ハンマドリル
1か月前
株式会社マキタ
現場用作業機
1か月前
株式会社マキタ
集塵アタッチメント
12日前
株式会社マキタ
スクラバードライヤー
20日前
株式会社マキタ
往復動工具、及び、往復動工具の電動モータを制御する方法
5日前
株式会社マキタ
現場用機器における光学表示器の内部に回路基板を固定する技術
1か月前
株式会社マキタ
往復動工具、及び、往復動工具における電動モータを制御する方法
5日前
株式会社マキタ
往復動工具、及び、往復動工具における電動モータの通電を保持する方法
5日前
株式会社マキタ
往復動工具、及び、往復動工具における往復部材の位置検出に関連する不具合の発生を検出する方法
5日前
個人
フラワーホッチキス。
1か月前
個人
手持ち挟持具
1か月前
CKD株式会社
把持装置
5日前
トヨタ自動車株式会社
学習装置
20日前
ダイセイ株式会社
ロボット自動刻印装置
5日前
川崎重工業株式会社
ハンド
2か月前
株式会社マキタ
ハンマドリル
1か月前
株式会社マキタ
ハンマドリル
1か月前
トヨタ自動車株式会社
ロボット
2か月前
工機ホールディングス株式会社
作業機
2か月前
瓜生製作株式会社
電動締付工具
13日前
株式会社安川電機
ロボット
1か月前
川崎重工業株式会社
塗装システム
2か月前
株式会社マキタ
集塵アタッチメント
12日前
トヨタ自動車株式会社
軌道生成装置
2か月前
株式会社不二越
垂直多関節ロボット
20日前
株式会社三共コーポレーション
工具保持具
1か月前
アネックスツール株式会社
ドライバービット
2か月前
トヨタ自動車株式会社
ロボットハンド
1か月前
工機ホールディングス株式会社
作業機
2か月前
川崎重工業株式会社
ワーク搬送ロボット
2か月前
続きを見る
他の特許を見る