TOP
|
特許
|
意匠
|
商標
特許ウォッチ
Twitter
他の特許を見る
10個以上の画像は省略されています。
公開番号
2025177774
公報種別
公開特許公報(A)
公開日
2025-12-05
出願番号
2024084865
出願日
2024-05-24
発明の名称
ヒッチキャリア
出願人
株式会社カーメイト
代理人
個人
,
個人
主分類
B60R
9/06 20060101AFI20251128BHJP(車両一般)
要約
【課題】操作レバーの操作形態を容易化し、力が入りづらい状態であっても、メインフレームの傾倒角度を調整する事が可能となるヒッチキャリアを提供する。
【解決手段】ハブ18を介した角度調整機構16を有する車両係合フレーム12と、基端側を角度調整機構16に軸支されて回転自在とし、先端側に操作レバー26を有するメインフレーム20と、メインフレーム20の軸線方向への移動を可能とすると共に基端側へ付勢され、ハブ18に設けられた位置決め溝18cに介入することでメインフレーム20の傾倒位置を定める位置決めピン28と、操作レバー26と位置決めピン28とを接続する連接部材32と、を備え、連接部材32は、操作レバー26の揺動動作に起因して移動し、位置決め溝18cへの位置決めピン28の介入が解除される構成としたことを特徴とする。
【選択図】図3
特許請求の範囲
【請求項1】
一端にヒッチレシーバへの連結部を有すると共に、他端にハブを介した角度調整機構を有する車両係合フレームと、
基端側を前記角度調整機構に軸支されて回転自在とし、先端側に操作レバーを有するメインフレームと、
前記メインフレームの軸線方向への移動を可能とすると共に前記基端側へ付勢され、前記ハブに設けられた凹溝に介入することで前記メインフレームの傾倒位置を定める位置決めピンと、
前記操作レバーと前記位置決めピンとを接続する連接部材と、を備え、
前記連接部材は、前記操作レバーの揺動動作に起因して前記軸線方向に移動し、前記連接部材が前記先端側へ引き付けられることで前記凹溝への前記位置決めピンの介入が解除される構成としたことを特徴とするヒッチキャリア。
続きを表示(約 420 文字)
【請求項2】
前記操作レバーは、支点と力点、及び作用点を有し、
前記支点が軸支されると共に、前記力点を前記軸線方向と異なる方向へ揺動させる事により前記作用点を動かし、前記連接部材の引き付けを行う構成としたことを特徴とする請求項1に記載のヒッチキャリア。
【請求項3】
前記メインフレームの先端側には、ハンドルが備えられ、
前記操作レバーの支点は、前記メインフレームの先端側、あるいは前記ハンドルのフレームに軸支されることを特徴とする請求項2に記載のヒッチキャリア。
【請求項4】
前記ハンドルは、前記メインフレームにおける長手方向の軸線に対して、配置方向上側に傾斜角度を有するように備えられていることを特徴とする請求項3に記載のヒッチキャリア。
【請求項5】
前記操作レバーは、支点と力点との間に作用点を配置する構成としたことを特徴とする請求項2に記載のヒッチキャリア。
発明の詳細な説明
【技術分野】
【0001】
本発明は、自転車等の積荷を搭載するキャリアに係り、特に車両後部に積荷を搭載するためのヒッチキャリアに関する。
続きを表示(約 1,800 文字)
【背景技術】
【0002】
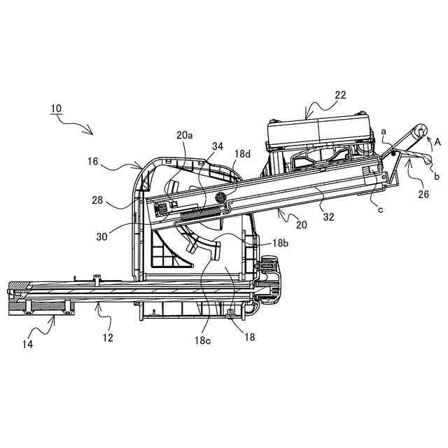
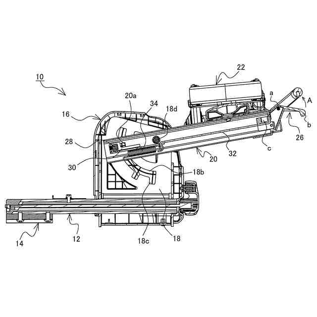
車両後方に自転車等の積荷を搭載するためのキャリア(ヒッチキャリア)としては、様々な物が知られている。代表的な構造としては特許文献1に開示されているように、車両後方に備え付けられたヒッチレシーバ(不図示)に対して係合可能とする車両係合フレームと、この車両係合フレームに対して角度調整を可能としたメインフレームとを有する構造のものである。このような基本構成を有するヒッチキャリアの一例を、図10、図11に示す。
【0003】
特許文献1に開示されているヒッチキャリア1は、車両係合フレーム2とメインフレーム3との間に角度調整機構としてのハブ4を介在させ、このハブ4に対してメインフレーム3を回動可能な構成とし、位置決めピン5をハブ4に設けられた位置決め溝4aに嵌合させる事で、メインフレーム3の傾倒角度(位置)を定めるというものである。そして、メインフレーム3の先端には操作レバー6が備えられており、この操作レバー6と位置決めピン5とが、メインフレーム3内に配置された連接部材7により接続されている。このような構成により、操作レバー6をメインフレーム3の先端側へ引き付けることで、位置決め溝4aに対する位置決めピン5の嵌合が解除され、メインフレーム3の回動が可能となる。
【0004】
このような構成のヒッチキャリア1であれば、メインフレーム3における先端の操作レバー6を操作するだけで、簡単にメインフレーム3の傾倒角度を変化させることが可能となる。
【0005】
しかし、このような構成のヒッチキャリア1では、位置決めピン5の嵌合状態を解除する際、操作レバー6をメインフレーム3の軸線方向(長手方向)に沿って引っ張る必要がある。このため、メインフレーム3の長さや、傾倒角度などによっては、操作レバー6の操作に際して、力を入れづらくなる場合がある。
【先行技術文献】
【特許文献】
【0006】
米国特許第11390222号明細書
【発明の概要】
【発明が解決しようとする課題】
【0007】
そこで本発明では、操作レバーの操作形態を容易化し、力が入りづらい状態であっても、メインフレームの傾倒角度を調整する事が可能となるヒッチキャリアを提供することを目的とする。
【課題を解決するための手段】
【0008】
上記目的を達成するための本発明に係るヒッチキャリアは、一端にヒッチレシーバへの連結部を有すると共に、他端にハブを介した角度調整機構を有する車両係合フレームと、基端側を前記角度調整機構に軸支されて回転自在とし、先端側に操作レバーを有するメインフレームと、前記メインフレームの軸線方向への移動を可能とすると共に前記基端側へ付勢され、前記ハブに設けられた凹溝に介入することで前記メインフレームの傾倒位置を定める位置決めピンと、前記操作レバーと前記位置決めピンとを接続する連接部材と、を備え、前記連接部材は、前記操作レバーの揺動動作に起因して前記軸線方向に移動し、前記連接部材が前記先端側へ引き付けられることで前記凹溝への前記位置決めピンの介入が解除される構成としたことを特徴とする。
【0009】
また、上記のような特徴を有するヒッチキャリアにおける前記操作レバーは、支点と力点、及び作用点を有し、前記支点が軸支されると共に、前記力点を前記軸線方向と異なる方向へ揺動させる事により前記作用点を動かし、前記連接部材の引き付けを行う構成とすると良い。このような特徴を有する事によれば、操作レバーに梃子の原理を適用させる事ができる。よって、支点と作用点との距離よりも支点と力点との距離を長くする事で、小さな力で連接部材の引き付けを実行する事が可能となる。
【0010】
また、上記のような特徴を有するヒッチキャリアにおける前記メインフレームの先端側には、ハンドルが備えられ、前記操作レバーの支点は、前記メインフレームの先端側、あるいは前記ハンドルのフレームに軸支される構成とすることもできる。このような特徴を有する事によれば、ハンドルを基点として操作レバーを握り込むようにすることで、操作レバーの揺動動作を片手で実行する事が可能となる。
(【0011】以降は省略されています)
この特許をJ-PlatPat(特許庁公式サイト)で参照する
関連特許
株式会社カーメイト
ヒッチキャリア
6日前
個人
上部一体型自動車
2か月前
個人
タイヤ脱落防止構造
3か月前
個人
空間形成装置
1か月前
個人
マスタシリンダ
2か月前
日本精機株式会社
照明装置
1か月前
個人
常設収納型サンバイザー
1か月前
株式会社ニフコ
収納装置
3か月前
日本精機株式会社
車載表示装置
1か月前
日本精機株式会社
車室演出装置
3か月前
日本精機株式会社
車載表示装置
2か月前
個人
回転窓ワイパー装置
1か月前
日本精機株式会社
車載表示装置
1か月前
株式会社豊田自動織機
産業車両
1か月前
日本精機株式会社
画像投映装置
2か月前
日本精機株式会社
車載表示装置
1か月前
日本精機株式会社
車両用投射装置
2か月前
日本精機株式会社
車両用表示装置
2か月前
個人
聴覚と触覚を利用する速度計
6日前
日本精機株式会社
車両用報知装置
1か月前
井関農機株式会社
作業車両
2か月前
日本精機株式会社
車両用表示装置
1日前
日本精機株式会社
車両用投影装置
2か月前
日本精機株式会社
車両用投影装置
今日
個人
音による速度計とプログラム
1か月前
株式会社SUBARU
車両
2か月前
ダイハツ工業株式会社
変速機
3か月前
日本化薬株式会社
ガス発生器
6日前
日本化薬株式会社
ガス発生器
15日前
エムケー精工株式会社
車両処理装置
2か月前
日本化薬株式会社
ガス発生器
3か月前
日本化薬株式会社
ガス発生器
2か月前
コイト電工株式会社
座席装置
今日
日産自動車株式会社
伝動部材
2か月前
ダイハツ工業株式会社
変速機
3か月前
日本化薬株式会社
ガス発生器
1か月前
続きを見る
他の特許を見る