TOP
|
特許
|
意匠
|
商標
特許ウォッチ
Twitter
他の特許を見る
10個以上の画像は省略されています。
公開番号
2025161018
公報種別
公開特許公報(A)
公開日
2025-10-24
出願番号
2024063845
出願日
2024-04-11
発明の名称
プログラム、方法、およびシステム
出願人
カバー株式会社
代理人
個人
,
個人
主分類
G06Q
50/00 20240101AFI20251017BHJP(計算;計数)
要約
【課題】特定ユーザからのリアクションを報知することで、ユーザの満足度を向上させ得ることを可能とするプログラム、方法、およびシステムを提供する。
【解決手段】アクションを受け付けて複数のユーザ間において共有するための処理をコンピュータに実行させるためのプログラムによって、共有されているアクションに対するユーザからのリアクションを受け付けて複数のユーザ間において共有し、特定条件を満たす特定ユーザからのリアクションを受け付けたことに応じて、当該リアクションの対象となるアクション元のユーザに、特定ユーザからリアクションを受け付けた旨を報知する。
【選択図】図29
特許請求の範囲
【請求項1】
アクションを受け付けて複数のユーザ間において共有するための処理をコンピュータに実行させるためのプログラムであり、
前記コンピュータを、
共有されているアクションに対するユーザからのリアクションを受け付けて前記複数のユーザ間において共有するための手段と、
特定条件を満たす特定ユーザからのリアクションを受け付けたことに応じて、当該リアクションの対象となるアクション元のユーザに、前記特定ユーザからリアクションを受け付けた旨を報知するための手段として機能させる、プログラム。
続きを表示(約 1,400 文字)
【請求項2】
前記共有するための手段は、前記特定ユーザからのリアクションについては、当該リアクションを当該特定ユーザが行った後において反映条件が満たされることにより当該リアクションを共有可能とする、請求項1に記載のプログラム。
【請求項3】
前記共有するための手段は、前記特定ユーザからのリアクションを受け付けてから前記反映条件が満たされるまでの間において、当該特定ユーザからのキャンセル操作を受け付けることにより当該リアクションを共有しない、請求項2に記載のプログラム。
【請求項4】
前記共有するための手段は、前記特定ユーザとは異なるユーザからのリアクションについては、当該リアクションをユーザが行った後において前記反映条件が満たされずとも当該リアクションを共有可能である、請求項2に記載のプログラム。
【請求項5】
前記報知するための手段は、
共有されているアクションに対するリアクション数を示唆する第1示唆情報を反映させるための手段と、
前記特定ユーザからのリアクションについては前記第1示唆情報とは異なる第1特別示唆情報を反映させるための手段とを含む、請求項1に記載のプログラム。
【請求項6】
前記共有するための手段は、共有されているアクションに対するユーザからのリアクションとしてコメントを受け付けて共有可能であり、
前記報知するための手段は、
共有されているアクションに対するコメント数を示唆する第2示唆情報を反映させるための手段と、
前記特定ユーザからのコメントについては前記第2示唆情報とは異なる第2特別示唆情報を反映させるための手段とを含む、請求項5に記載のプログラム。
【請求項7】
前記報知するための手段による報知の態様は、前記リアクションを行った特定ユーザに応じた態様である、請求項1に記載のプログラム。
【請求項8】
前記報知するための手段による報知の態様は、前記リアクションを行った特定ユーザのボイスメッセージを含む態様である、請求項7に記載のプログラム。
【請求項9】
アクションを受け付けて複数のユーザ間において共有するための処理を実行するコンピュータを制御する方法であり、
共有されているアクションに対するユーザからのリアクションを受け付けて前記複数のユーザ間において共有するためのステップと、
特定条件を満たす特定ユーザからのリアクションを受け付けたことに応じて、当該リアクションの対象となるアクション元のユーザに、前記特定ユーザからリアクションを受け付けた旨を報知するためのステップとを備える、方法。
【請求項10】
アクションを受け付けて複数のユーザ間において共有するための処理を実行するコンピュータを有するシステムであり、
共有されているアクションに対するユーザからのリアクションを受け付けて前記複数のユーザ間において共有するための手段と、
特定条件を満たす特定ユーザからのリアクションを受け付けたことに応じて、当該リアクションの対象となるアクション元のユーザに、前記特定ユーザからリアクションを受け付けた旨を報知するための手段とを備える、システム。
発明の詳細な説明
【技術分野】
【0001】
本発明は、プログラム、方法、およびシステムに関する。
続きを表示(約 2,100 文字)
【背景技術】
【0002】
従来から、SNS等に投稿されたコンテンツなどに対して、例えば、所謂「いいね」などの好感を表現するアイコンに対する操作や、コメントの返信を可能とすることなどにより、他のユーザからのリアクションを反映させることが行われている(例えば、特許文献1参照)。
【先行技術文献】
【特許文献】
【0003】
特表2023-547794号公報
【発明の概要】
【発明が解決しようとする課題】
【0004】
ところで、SNS等の他のユーザには、一般的なユーザとは異なる特別な立場(例えば、タレントや著名人など)である特定ユーザが含まれる場合がある。そのため、特定ユーザも他のユーザの投稿したコンテンツ等に対してリアクションを行うことがあり得る。例えば、特定ユーザのファンであるユーザが、自身が投稿したコンテンツ等に対して当該特定ユーザからリアクションをもらうことができれば、ユーザとしては格別喜ばしいものである。しかしながら、従来のSNS等においては、特定ユーザからリアクションをもらうことができたとしても、当該リアクションが他のリアクションに埋もれてしまい気付くことができず、ユーザの満足度を向上させることができない虞があった。
【0005】
本発明は、かかる実情に鑑み考え出されたものであり、特定ユーザからのリアクションを報知することで、ユーザの満足度を向上させ得ることを可能とするプログラム、方法、およびシステムを提供するものである。
【課題を解決するための手段】
【0006】
(1) 本発明のある局面にしたがうプログラムは、アクション(例えば、コンテンツの投稿アクションや、コンテンツに対する反応を示すアクションなど)を受け付けて複数のユーザ間において共有するための処理をコンピュータ(例えば、配信サーバ100、ユーザ端末300)に実行させるためのプログラムであり、
前記コンピュータを、
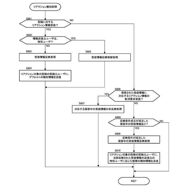
共有されているアクション(例えば、図10、図11、図13などのユーザ端末300の画面において表示されている投稿コンテンツなど)に対するユーザからのリアクション(例えば、タップアクションや、コメントの返信など)を受け付けて前記複数のユーザ間において共有するための手段(例えば、図29のステップS603、ステップS609、コンテンツ管理部132、情報取得部351、表示制御部352など)と、
特定条件を満たす特定ユーザ(例えば、図5のタレントなどの特別ユーザや、運営者が予め定めた特別なアカウントのユーザ、運営者が予め定めた条件を満たす一般ユーザなど、変形例の(特定ユーザについて)参照)からのリアクションを受け付けたことに応じて、当該リアクションの対象となるアクション元のユーザに、前記特定ユーザからリアクションを受け付けた旨を報知するための手段(例えば、リアクション操作がされた投稿コンテンツの投稿者であるユーザのユーザ端末300にプッシュ通知がされることや、タレントからリアクションがあった旨を示唆するアイコンである特別アクション79を表示させることなど、図29のステップS610)として機能させる。
【0007】
このような構成によれば、アクション元のユーザへ、特定ユーザからリアクションを受け付けた旨が報知されるため、当該アクション元のユーザの満足度が向上し得る。
【0008】
(2) 上記(1)において、前記共有するための手段は、前記特定ユーザからのリアクションについては、当該リアクションを当該特定ユーザが行った後において反映条件が満たされる(例えば、取消操作がされずに取消可能時間が経過、リアクションの確定操作がされることなど)ことにより当該リアクションを共有可能とする(例えば、図29のステップS608~S609)。
【0009】
このような構成によれば、特定ユーザからのリアクションについては、反映条件が満たされることにより共有されるため、反映条件が満たされないままむやみにリアクションが共有されてしまうことを抑止できる。
【0010】
(3) 上記(2)において、前記共有するための手段は、
前記特定ユーザからのリアクションを受け付けてから前記反映条件が満たされるまでの間において、当該特定ユーザからのキャンセル操作を受け付けること(例えば、取消可能期間内に、タップアクション操作を行うアイコン(アイコン708等)への長押し操作によりタップアクションが取り消されることや、取消対象のコメントの削除操作がされること、リアクションの一覧画面にてキャンセル操作がされることなど)により当該リアクションを共有しない(例えば、図29のステップS607で、キャンセル操作がされたリアクション情報が、反映されて他のユーザに共有可能とならないように当該リアクション情報を削除する処理など)。
(【0011】以降は省略されています)
この特許をJ-PlatPat(特許庁公式サイト)で参照する
関連特許
カバー株式会社
プログラム、方法、情報処理装置
19日前
カバー株式会社
プログラム、方法、情報処理装置
2か月前
カバー株式会社
プログラム、方法、およびシステム
24日前
カバー株式会社
プログラム、方法、およびシステム
24日前
カバー株式会社
プログラム、方法、およびシステム
10日前
カバー株式会社
プログラム、方法、およびシステム
24日前
カバー株式会社
プログラム、方法、およびシステム
24日前
カバー株式会社
プログラム、方法、およびシステム
1か月前
個人
詐欺保険
1か月前
個人
縁伊達ポイン
1か月前
個人
5掛けポイント
10日前
個人
職業自動販売機
3日前
個人
RFタグシート
21日前
個人
QRコードの彩色
1か月前
個人
地球保全システム
1か月前
個人
ペルソナ認証方式
18日前
個人
情報処理装置
13日前
個人
自動調理装置
20日前
個人
冷凍食品輸出支援構造
2か月前
個人
為替ポイント伊達夢貯
2か月前
個人
表変換編集支援システム
2か月前
個人
残土処理システム
1か月前
個人
農作物用途分配システム
1か月前
個人
インターネットの利用構造
17日前
個人
サービス情報提供システム
5日前
個人
知的財産出願支援システム
1か月前
個人
知財出願支援AIシステム
2か月前
個人
タッチパネル操作指代替具
27日前
個人
パスワード管理支援システム
2か月前
個人
携帯端末障害問合せシステム
26日前
個人
スケジュール調整プログラム
26日前
個人
行動時間管理システム
2か月前
個人
AIによる情報の売買の仲介
2か月前
個人
海外支援型農作物活用システム
1か月前
株式会社キーエンス
受発注システム
1か月前
個人
AIキャラクター制御システム
2か月前
続きを見る
他の特許を見る