TOP
|
特許
|
意匠
|
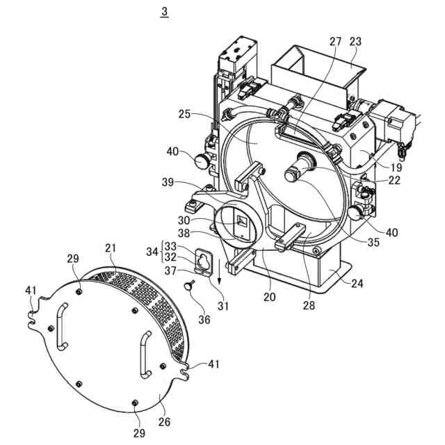
商標
特許ウォッチ
Twitter
他の特許を見る
公開番号
2025160814
公報種別
公開特許公報(A)
公開日
2025-10-23
出願番号
2024063616
出願日
2024-04-10
発明の名称
液体抽出装置
出願人
大分キヤノン株式会社
代理人
個人
主分類
A23N
1/02 20060101AFI20251016BHJP(食品または食料品;他のクラスに包含されないそれらの処理)
要約
【課題】液体抽出装置の清掃時間を短縮する。
【解決手段】オリーブの実からオリーブ油を生産する搾油装置1は、オリーブの実を粉砕する粉砕機3を備え、粉砕機3は、筐体状の本体19と、該本体19に収容されて回転するハンマー20と、回転するハンマー20を囲むように配置される円筒状のメッシュ部材21と、を有し、ハンマー20はオリーブの実を粉砕してペーストを生成し、メッシュ部材21はペーストとオリーブの実を仕分け、本体19は、ハンマー20を取り出すためのメンテナンス用開口25と、該メンテナンス用開口25を塞ぐメンテナンス用蓋26とを有し、メンテナンス用蓋26はメッシュ部材21と一体化される。
【選択図】図6
特許請求の範囲
【請求項1】
作物から液体を抽出する液体抽出装置であって、
前記作物を粉砕する粉砕機を備え、
前記粉砕機は、筐体状の本体と、該本体に収容されて回転するハンマーと、前記回転するハンマーを囲むように配置される円筒状のメッシュ部材と、を有し、
前記ハンマーは前記作物を粉砕してペーストを生成し、
前記メッシュ部材は前記ペーストと前記作物を仕分け、
前記本体は、前記ハンマーを取り出すためのメンテナンス用開口と、該メンテナンス用開口を塞ぐメンテナンス用蓋とを有し、
前記メンテナンス用蓋は前記メッシュ部材と一体化されることを特徴とする液体抽出装置。
続きを表示(約 1,200 文字)
【請求項2】
前記メンテナンス用蓋は前記本体へクランプ方式によって取り付けられることを特徴とする請求項1に記載の液体抽出装置。
【請求項3】
前記メンテナンス用蓋は前記本体へスイングボルトによって取り付けられることを特徴とする請求項2に記載の液体抽出装置。
【請求項4】
前記粉砕機は、前記ハンマーを回転させるハンマー用シャフトを有し、
前記ハンマー用シャフトには、当該ハンマー用シャフトの先端へ向けて前記ハンマー及び板状のスライドキーがこの順で取り付けられ、
前記板状のスライドキーには、前記ハンマー用シャフトの直径よりも大きい第1の挿通穴と、前記ハンマー用シャフトの直径よりも小さい第1の係合穴とが設けられ、前記第1の挿通穴と前記第1の係合穴は互いに連結して第1のダルマ穴を形成し、
前記板状のスライドキーを前記ハンマー用シャフトに取り付ける際、前記第1の挿通穴に前記ハンマー用シャフトを挿通させた後、前記板状のスライドキーを前記ハンマー用シャフトの軸方向に対して垂直に移動させて前記ハンマー用シャフトに形成される第1の係合溝と前記第1の係合穴の縁を係合させることを特徴とする請求項1に記載の液体抽出装置。
【請求項5】
前記ハンマー用シャフトに取り付けられた前記板状のスライドキーは締結部材によって前記ハンマーに固定され、
前記メンテナンス用開口を介して前記締結部材にアクセス可能であることを特徴とする請求項4に記載の液体抽出装置。
【請求項6】
前記ハンマーは前記メンテナンス用開口へ向けて延伸する筒状部を有し、
前記締結部材は前記筒状部の内側に配置されることを特徴とする請求項5に記載の液体抽出装置。
【請求項7】
前記作物を前記粉砕機へ移送する移送機をさらに備え、
前記移送機は、洗浄用の水を蓄える洗浄槽と、前記洗浄槽に投入された前記作物と前記洗浄用の水を一緒に圧送するポンプと、を有することを特徴とする請求項1に記載の液体抽出装置。
【請求項8】
前記移送機は、前記圧送された作物を前記粉砕機へ搬送する搬送路と、前記搬送路において前記作物と分離された前記圧送された洗浄用の水を前記洗浄槽へ流入させる導水路と、前記導水路及び前記洗浄槽の間に配置されるフィルタと、をさらに有することを特徴とする請求項7に記載の液体抽出装置。
【請求項9】
前記搬送路は、前記搬送される作物を洗浄するための水を噴射する洗浄器を有し、
前記洗浄器から噴射された水は前記導水路を介して前記洗浄槽へ流入することを特徴とする請求項8に記載の液体抽出装置。
【請求項10】
前記搬送路の下方には前記洗浄器から噴射された水を回収するドレンが設けられ、
前記導水路はクランプ方式によって前記ドレンに接続されることを特徴とする請求項9に記載の液体抽出装置。
(【請求項11】以降は省略されています)
発明の詳細な説明
【技術分野】
【0001】
本発明は、作物から液体を抽出する液体抽出装置に関する。
続きを表示(約 2,000 文字)
【背景技術】
【0002】
食用油としてのオリーブ油が広く知られている。オリーブ油の生産は、海外、特に地中海沿岸諸国で盛んであり、従前、日本で消費されるオリーブ油は殆どが輸入されていた。ところが、近年、その独特の風味と健康へもたらす効果の両面から、オリーブ油に対する関心が日本でも高まり、日本におけるオリーブ油の市場が劇的に成長している。これに伴い、日本国内でのオリーブ油の生産量が増加しつつある。
【0003】
オリーブ油の生産工程では、収穫したオリーブの実を洗浄槽へ投入し、洗浄されたオリーブの実を粉砕機で粉砕してペーストを生成する。そして、ペーストを撹拌機で撹拌して当該ペーストに含まれる含油細胞の破壊を促進し、含油細胞からオリーブ油を放出させる。その後、オリーブ油を含むペーストを遠心分離機に掛けてオリーブ油を抽出し、さらに抽出されたオリーブ油を濾過する。この生産工程は、1つの液体抽出装置において実行されるが、このような液体抽出装置として、例えば、非特許文献1に記載の搾油装置が知られている。
【0004】
このような搾油装置にオリーブのペーストが残存したまま、翌日に同じ搾油装置を用いてオリーブ油を生産すると、翌日収穫したオリーブの実から生成されたオリーブのペーストに前日から残存するオリーブのペーストが混入する。そして、このペーストの混入は、生産されるオリーブ油の品質を低下させる。そこで、通常、当日収穫したオリーブの実からのオリーブ油の抽出が終了すると、当日のうちに搾油装置を清掃して残存するオリーブのペーストを除去する。
【0005】
ところで、海外におけるオリーブ生産農家の規模は大きく、海外では一日に多量、例えば、約200kg~約5000kgのオリーブの実を収穫する。そして、約200kgのオリーブの実から一度にオリーブ油を生産するため、搾油装置の清掃に時間を要しても、清掃時間に見合ったオリーブ油を生産することができる。
【0006】
したがって、従来の搾油装置では、清掃時間の短縮についての配慮が余り為されていない。例えば、洗浄槽から粉砕機への搬送にはスクリューコンベアが用いられるが、スクリューコンベアを清掃するためには、搾油装置の一部を分解する必要がある。また、粉砕機は、筐体状の本体に格納されたハンマーが回転することにより、本体の内部へ供給されたオリーブの実を粉砕する。ところが、ハンマーは本体から取り外しできず、ハンマーを清掃するためには、作業者が本体の内部へ手を侵入させてペーストを拭き取る必要がある。さらに、粉砕機の本体に格納されて十分に粉砕されていないオリーブの実とペーストを仕分けるメッシュ部材も本体に固定されるため、取り外しに手間を要する。また、撹拌機においてペーストを撹拌するために回転する撹拌翼はシャフトに固定されて分離できないため、ペーストを拭き取りにくい。すなわち、従来の搾油装置は清掃に時間を要するものであった。
【先行技術文献】
【特許文献】
【0007】
OLIOMIO PROFY olive oil plant [online]. MORI TEM, [retrieved on 2024-03-19]. Retrieved from the Internet: <URL: https://tem.it/wp-content/uploads/2023/04/00_CATALOGO-GENERALE-OLIO-2023.pdf >.
【発明の概要】
【発明が解決しようとする課題】
【0008】
しかしながら、日本におけるオリーブ生産農家の規模は小さく、一日に少量のオリーブの実しか収穫できないことがある。したがって、搾油装置の清掃に時間を要する場合、その清掃時間に見合ったオリーブ油を生産することができず、生産性の悪化を招くという問題がある。
【0009】
本発明の目的は、清掃時間を短縮することができる液体抽出装置を提供することにある。
【課題を解決するための手段】
【0010】
上記目的を達成するために、本発明の液体抽出装置は、作物から液体を抽出する液体抽出装置であって、前記作物を粉砕する粉砕機を備え、前記粉砕機は、筐体状の本体と、該本体に収容されて回転するハンマーと、前記回転するハンマーを囲むように配置される円筒状のメッシュ部材と、を有し、前記ハンマーは前記作物を粉砕してペーストを生成し、前記メッシュ部材は前記ペーストと前記作物を仕分け、前記本体は、前記ハンマーを取り出すためのメンテナンス用開口と、該メンテナンス用開口を塞ぐメンテナンス用蓋とを有し、前記メンテナンス用蓋は前記メッシュ部材と一体化されることを特徴とする。
【発明の効果】
(【0011】以降は省略されています)
この特許をJ-PlatPat(特許庁公式サイト)で参照する
関連特許
大分キヤノン株式会社
液体抽出装置
1か月前
個人
健康促進霊芝茶
2か月前
不二製油株式会社
グミ類
2か月前
不二製油株式会社
組成物
1か月前
ライソン株式会社
焙煎機
5か月前
不二製油株式会社
加工食品
2か月前
個人
ヨーグルト等の発酵器
2か月前
不二製油株式会社
油性食品
2か月前
株式会社東洋新薬
経口組成物
1か月前
株式会社東洋新薬
飲料
1か月前
不二製油株式会社
油脂組成物
2か月前
池田食研株式会社
微粉状食品
5か月前
株式会社東洋新薬
経口組成物
3か月前
個人
可食性素材からなる容器
16日前
不二製油株式会社
油脂組成物
3か月前
池田食研株式会社
風味改善剤
5か月前
不二製油株式会社
光照射油脂
1か月前
株式会社東洋新薬
経口組成物
5か月前
アサヒ飲料株式会社
飲料
5か月前
東ソー株式会社
食品品質保持剤
4か月前
不二製油株式会社
チーズ様食品
5か月前
奥野製薬工業株式会社
処理方法
1か月前
日本メナード化粧品株式会社
飲料
2か月前
不二製油株式会社
被覆用油性食品
1か月前
株式会社ソディック
食品搬送装置
4か月前
東洋ライス株式会社
搗精米
2か月前
株式会社エポック社
絞出具
1か月前
個人
発酵あんこの製造方法
1か月前
池田食研株式会社
食品生地用組成物
3か月前
池田食研株式会社
油脂含有造粒顆粒
2か月前
個人
天然マンゴー果汁色青汁
5か月前
個人
海ぶどうの加工処理方法
14日前
個人
廃棄食品の資源化法とその装置
3か月前
不二製油株式会社
カカオ含有飲食物
1か月前
不二製油株式会社
冷凍霜付き抑制剤
1か月前
不二製油株式会社
易溶融解性食品素材
1か月前
続きを見る
他の特許を見る