TOP
|
特許
|
意匠
|
商標
特許ウォッチ
Twitter
他の特許を見る
10個以上の画像は省略されています。
公開番号
2025154487
公報種別
公開特許公報(A)
公開日
2025-10-10
出願番号
2024057524
出願日
2024-03-29
発明の名称
鞍乗型車両
出願人
本田技研工業株式会社
代理人
個人
,
個人
主分類
B62J
17/10 20200101AFI20251002BHJP(鉄道以外の路面車両)
要約
【課題】ラジエータを通過した温風をより効果的に整流することができる鞍乗型車両を提供する。
【解決手段】駆動源としてのパワーユニット(P)と、前記パワーユニット(P)の冷却水を放熱するラジエータ(40)とを有する鞍乗型車両(1)において、前記ラジエータ(40)の正面視で前記ラジエータ(40)の一方に膨出すると共に、前部に吸気口(74c)が形成された吸気ダクト(74)を具備し、前記吸気ダクト(74)の後部に、前記ラジエータ(40)の背面側で、前記吸気口(74c)と連通して前記ラジエータ(40)の他方に指向する排気口(74d)を形成する。
【選択図】図5
特許請求の範囲
【請求項1】
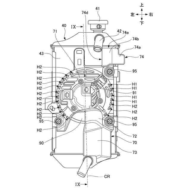
駆動源としてのパワーユニット(P)と、前記パワーユニット(P)の冷却水を放熱するラジエータ(40)とを有する鞍乗型車両(1)において、
前記ラジエータ(40)の正面視で前記ラジエータ(40)の一方に膨出すると共に、前部に吸気口(74c)が形成された吸気ダクト(74)を具備し、
前記吸気ダクト(74)の後部に、前記ラジエータ(40)の背面側で、前記吸気口(74c)と連通して前記ラジエータ(40)の他方に指向する排気口(74d)が形成されていることを特徴とする鞍乗型車両。
続きを表示(約 1,400 文字)
【請求項2】
前記ラジエータ(40)を車幅方向外側から覆うサイドカウル(3)と、
車体正面視で、前記ラジエータ(40)の少なくとも一部を覆うラジエータシュラウド(50)とを備え、
前記吸気口(74c)は、前記サイドカウル(3)と、前記ラジエータシュラウド(50)との間で、前面視で露出することを特徴とする請求項1に記載の鞍乗型車両。
【請求項3】
前記ラジエータシュラウド(50)は、複数のルーバ(54,55,56,57,58,59)を備え、
前記複数のルーバ(54,55,56,57,58,59)のうちの前記ラジエータ(40)の外方に位置する外側ルーバ(54)が、前記サイドカウル(3)の内壁に近接配置されており、
前記外側ルーバ(54)に、車体前面視で、前記吸気ダクト(74)を前方に露出させる切り欠き部(K)が形成されていることを特徴とする請求項2に記載の鞍乗型車両。
【請求項4】
前記ラジエータ(40)の後方に配設される冷却ファン(90)と、
前記ラジエータ(40)を後方から覆う冷却ファンカバー(70)とを備え、
前記吸気ダクト(74)が、前記冷却ファンカバー(70)と一体に設けられていることを特徴とする請求項1または2に記載の鞍乗型車両。
【請求項5】
前記吸気ダクト(74)は、前記ラジエータ(40)の後方から外方に向けて延びる後壁(74b)と、該後壁(74b)の外縁から前方に延びる前壁(74a)とを備えることを特徴とする請求項1または2に記載の鞍乗型車両。
【請求項6】
前記ラジエータ(40)の背面に、前記冷却水の吐出管(44)および吸入管(42)が設けられており、
前記吸気ダクト(74)は、前記吐出管(44)と前記吸入管(42)との間で、該吸入管(42)寄りの位置に配設されることを特徴とする請求項1または2に記載の鞍乗型車両。
【請求項7】
前記ラジエータ(40)は、前記鞍乗型車両(1)の車体中心(C)から車幅方向外側にオフセットして配設されており、
前記吸気ダクト(74)は、前記ラジエータ(40)の車幅方向外側に配設されることを特徴とする請求項1または2に記載の鞍乗型車両。
【請求項8】
前記吸気ダクト(74)は、前記冷却ファンカバー(70)の上方寄りの位置に設けられており、
前記吸気ダクト(74)の下方に、後方に向かって筒状に延びて前記冷却ファン(90)を収容する筒状部(71)と、該筒状部(71)と連通して前記冷却ファン(90)で後方に送風された温風を車体内側に案内する排気ダクト(72,73)とが設けられていることを特徴とする請求項4に記載の鞍乗型車両。
【請求項9】
前記排気ダクト(72,73)は、前記ラジエータ(40)の背面視で、前記冷却ファン(90)と重なる位置で後方に膨出すると共に前記ラジエータ(40)を通過した温風を車体内側に導く上側排気ダクト(72)と、該上側排気ダクト(72)の下方で、前記ラジエータ(40)を通過した温風を車体内側に導く下側排気ダクト(73)とからなることを特徴とする請求項8に記載の鞍乗型車両。
【請求項10】
前記上側排気ダクト(72)は、その少なくとも一部が前記パワーユニット(P)の上縁より上方に位置することを特徴とする請求項9に記載の鞍乗型車両。
発明の詳細な説明
【技術分野】
【0001】
本発明は、鞍乗型車両に係り、特に、パワーユニットの冷却水を放熱するラジエータを備えた鞍乗型車両に関する。
続きを表示(約 1,300 文字)
【背景技術】
【0002】
従来から、パワーユニットの冷却水を放熱するラジエータを備えた車両において、ラジエータを通過した温風を任意に整流する手法が知られている。
【0003】
特許文献1には、ラジエータの背面に取り付けられる冷却ファンを覆うカバー部材の下部に、ラジエータを通過した温風を下方または側方に向けて排気するダクトを備えた構成が開示されている。
【先行技術文献】
【特許文献】
【0004】
特開2021-160605号公報
【発明の概要】
【発明が解決しようとする課題】
【0005】
しかし、冷却効率が向上しパワーユニットの出力を上げる場合、より温度が上昇した温風を導く必要があり、方向は排風量によっては乗員が不快に感じる場合があるため、より効果的な整流をするためには、依然として工夫の余地があった。
【0006】
本発明の目的は、上記従来技術の課題を解決し、ラジエータを通過した温風をより効果的に整流することができる鞍乗型車両を提供することにある。
【課題を解決するための手段】
【0007】
前記目的を達成するために、本発明は、駆動源としてのパワーユニット(P)と、前記パワーユニット(P)の冷却水を放熱するラジエータ(40)とを有する鞍乗型車両(1)において、前記ラジエータ(40)の正面視で前記ラジエータ(40)の一方に膨出すると共に、前部に吸気口(74c)が形成された吸気ダクト(74)を具備し、前記吸気ダクト(74)の後部に、前記ラジエータ(40)の背面側で、前記吸気口(74c)と連通して前記ラジエータ(40)の他方に指向する排気口(74d)が形成されている点に第1の特徴がある。
【0008】
また、前記ラジエータ(40)を車幅方向外側から覆うサイドカウル(3)と、車体正面視で、前記ラジエータ(40)の少なくとも一部を覆うラジエータシュラウド(50)とを備え、前記吸気口(74c)は、前記サイドカウル(3)と、前記ラジエータシュラウド(50)との間で、前面視で露出する点に第2の特徴がある。
【0009】
また、前記ラジエータシュラウド(50)は、複数のルーバ(54,55,56,57,58,59)を備え、前記複数のルーバ(54,55,56,57,58,59)のうちの前記ラジエータ(40)の外方に位置する外側ルーバ(54)が、前記サイドカウル(3)の内壁に近接配置されており、前記外側ルーバ(54)に、車体前面視で、前記吸気ダクト(74)を前方に露出させる切り欠き部(K)が形成されている点に第3の特徴がある。
【0010】
また、前記ラジエータ(40)の後方に配設される冷却ファン(90)と、前記ラジエータ(40)を後方から覆う冷却ファンカバー(70)とを備え、前記吸気ダクト(74)が、前記冷却ファンカバー(70)と一体に設けられている点に第4の特徴がある。
(【0011】以降は省略されています)
特許ウォッチbot のツイートを見る
この特許をJ-PlatPat(特許庁公式サイト)で参照する
関連特許
本田技研工業株式会社
車両
1か月前
本田技研工業株式会社
車両
1か月前
本田技研工業株式会社
車両
1か月前
本田技研工業株式会社
車両
1か月前
本田技研工業株式会社
車両
1か月前
本田技研工業株式会社
飛行体
1か月前
本田技研工業株式会社
排気装置
1か月前
本田技研工業株式会社
触媒装置
1か月前
本田技研工業株式会社
固体電池
1か月前
本田技研工業株式会社
発電セル
1か月前
本田技研工業株式会社
排気装置
1か月前
本田技研工業株式会社
排気装置
1か月前
本田技研工業株式会社
除草装置
1か月前
本田技研工業株式会社
電気機器
1か月前
本田技研工業株式会社
固体電池
1か月前
本田技研工業株式会社
二次電池
1か月前
本田技研工業株式会社
電気機器
1か月前
本田技研工業株式会社
エンジン
1か月前
本田技研工業株式会社
電気機器
1か月前
本田技研工業株式会社
電気部品
1か月前
本田技研工業株式会社
清掃装置
1か月前
本田技研工業株式会社
収容装置
1か月前
本田技研工業株式会社
内燃機関
1か月前
本田技研工業株式会社
内燃機関
1か月前
本田技研工業株式会社
制御装置
1か月前
本田技研工業株式会社
鞍乗型車両
1か月前
本田技研工業株式会社
電動船外機
1か月前
本田技研工業株式会社
全固体電池
1か月前
本田技研工業株式会社
全固体電池
1か月前
本田技研工業株式会社
樹脂成型品
1か月前
本田技研工業株式会社
リアクトル
1か月前
本田技研工業株式会社
鞍乗型車両
1か月前
本田技研工業株式会社
電極積層体
1か月前
本田技研工業株式会社
鞍乗型車両
1か月前
本田技研工業株式会社
燃料電池装置
1か月前
本田技研工業株式会社
始動制御装置
1か月前
続きを見る
他の特許を見る