TOP
|
特許
|
意匠
|
商標
特許ウォッチ
Twitter
他の特許を見る
10個以上の画像は省略されています。
公開番号
2025170477
公報種別
公開特許公報(A)
公開日
2025-11-19
出願番号
2024075065
出願日
2024-05-07
発明の名称
トイレ管理システム
出願人
TOTO株式会社
代理人
弁理士法人酒井国際特許事務所
主分類
A47K
17/00 20060101AFI20251112BHJP(家具;家庭用品または家庭用設備;コーヒーひき;香辛料ひき;真空掃除機一般)
要約
【課題】トイレ空間の柔軟な管理を可能にすること。
【解決手段】実施形態に係るトイレ管理システムは、複数の個室トイレブースを有するトイレ空間を管理するトイレ管理システムにおいて、前記個室トイレブースの利用時間を設定する設定手段と、前記設定手段により設定された前記個室トイレブースの利用時間に基づいて、前記個室トイレブース又は前記トイレ空間を管理する管理手段と、を備え、前記設定手段は、前記個室トイレブースの利用に関して第1利用時間を設定する第1設定モードと、前記第1利用時間よりも長い第2利用時間を設定する第2設定モードとを有する。
【選択図】図4
特許請求の範囲
【請求項1】
複数の個室トイレブースを有するトイレ空間を管理するトイレ管理システムにおいて、前記個室トイレブースの利用時間を設定する設定手段と、
前記設定手段により設定された前記個室トイレブースの利用時間に基づいて、前記個室トイレブース又は前記トイレ空間を管理する管理手段と、
を備え、
前記設定手段は、前記個室トイレブースの利用に関して第1利用時間を設定する第1設定モードと、前記第1利用時間よりも長い第2利用時間を設定する第2設定モードとを有する
ことを特徴とするトイレ管理システム。
続きを表示(約 1,300 文字)
【請求項2】
前記管理手段は、使用対象者が異なる複数の前記トイレ空間を管理し、
前記設定手段は、前記複数の個室トイレブースに対して前記第1設定モード又は前記第2設定モードをそれぞれ個別に設定可能である
ことを特徴とする請求項1に記載のトイレ管理システム。
【請求項3】
前記管理手段は、多目的又は多機能のトイレブースを有する前記トイレ空間を管理し、
前記設定手段は、前記多目的又は多機能のトイレブースの利用に対して前記第1設定モード又は前記第2設定モードを設定可能である
ことを特徴とする請求項1に記載のトイレ管理システム。
【請求項4】
前記トイレ空間は、前記複数の個室トイレブースのうち少なくとも1つの個室トイレブースにより区画される管理区域を有し、
前記設定手段は、前記管理区域に対して前記第1設定モード又は前記第2設定モードをそれぞれ個別に設定可能である
ことを特徴とする請求項1に記載のトイレ管理システム。
【請求項5】
前記設定手段は、前記第1設定モード又は前記第2設定モードの場合に、前記トイレ空間が有する出入口側の個室トイレブースの利用時間と、前記トイレ空間の出入口側から遠い奥側の個室トイレブースの利用時間とが異なるように設定可能である
ことを特徴とする請求項1に記載のトイレ管理システム。
【請求項6】
前記設定手段は、前記トイレ空間の出入口側から遠い奥側の個室トイレブースに対して前記第2設定モードを適用する
ことを特徴とする請求項5に記載のトイレ管理システム。
【請求項7】
前記設定手段による前記第1利用時間または前記第2利用時間の設定を許可する管理者を登録する管理者登録手段、
を更に備えることを特徴とする請求項1に記載のトイレ管理システム。
【請求項8】
前記トイレ空間は、第1フロアに設けられる1つ又は複数の第1トイレ空間と、第2フロアに設けられる1つ又は複数の第2トイレ空間とを含み、
前記設定手段は、前記第1トイレ空間の利用時間と、前記第2トイレ空間の利用時間とをそれぞれ個別に設定可能である
ことを特徴とする請求項1に記載のトイレ管理システム。
【請求項9】
前記第2利用時間の設定時間は、個室トイレブースの利用状況により異なり、
前記設定手段は、前記第2設定モードにおいて前記第2利用時間を設定した前記トイレ空間又は前記個室トイレブース内での利用者の利用状況に基づいて、前記第2利用時間を短縮または延長した第3利用時間に変更する
ことを特徴とする請求項1に記載のトイレ管理システム。
【請求項10】
前記トイレ空間に対応して設けられ、前記複数の個室トイレブースの利用案内を表示する表示手段、
を更に備え、
前記表示手段は、前記トイレ空間内における前記複数の個室トイレブースのすべてが満室の場合において、所定の案内基準に基づいて、待機表示と別のトイレ空間への案内表示とを切り替える
ことを特徴とする請求項1に記載のトイレ管理システム。
(【請求項11】以降は省略されています)
発明の詳細な説明
【技術分野】
【0001】
開示の実施形態は、トイレ管理システムに関する。
続きを表示(約 1,900 文字)
【背景技術】
【0002】
近年、トイレ空間に設けられるトイレブースにいる利用者の快適性が低下してしまうことを抑制しつつも、利用者がトイレブース内に長期滞在するおそれを防止するトイレ空間の長期滞在防止システムが提供されている(例えば特許文献1)。例えば、特許文献1に記載されたシステムでは、第1設定時間の滞在が検知された場合、照明装置及び音響装置を制御することにより利用者のトイレブースからの退出を促す。
【先行技術文献】
【特許文献】
【0003】
特開2023-41212号公報
【発明の概要】
【発明が解決しようとする課題】
【0004】
しかしながら、上記の技術には改善の余地がある。例えば、時間帯等によらず一律に時間を設定し、設定した時間の滞在が検知された場合に利用者のトイレブースからの退出を促すだけでは、トイレ空間を柔軟に管理できているとは言い難い。そのため、トイレ空間の柔軟な管理を可能にすることが望まれている。
【0005】
上記のような点を鑑みて、トイレ空間の柔軟な管理を可能にすることが課題となる。
【0006】
開示の実施形態は、トイレ空間の柔軟な管理を可能にすることができるトイレ管理システムを提供することを目的とする。
【課題を解決するための手段】
【0007】
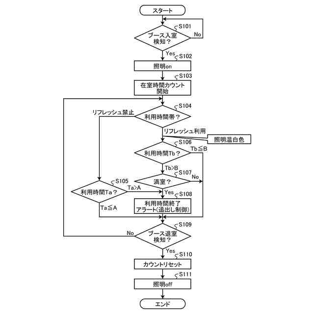
実施形態の一態様に係るトイレ管理システムは、複数の個室トイレブースを有するトイレ空間を管理するトイレ管理システムにおいて、前記個室トイレブースの利用時間を設定する設定手段と、前記設定手段により設定された前記個室トイレブースの利用時間に基づいて、前記個室トイレブース又は前記トイレ空間を管理する管理手段と、を備え、前記設定手段は、前記個室トイレブースの利用に関して第1利用時間を設定する第1設定モードと、前記第1利用時間よりも長い第2利用時間を設定する第2設定モードとを有することを特徴とする。
【0008】
実施形態の一態様に係るトイレ管理システムによれば、個室トイレブース(単に「トイレブース」ともいう)の利用に関して第1利用時間を設定する第1設定モードと、第2利用時間を設定する第2設定モードとにより、トイレブースの利用に関して、その利用を制限するための複数の利用時間(閾値)を設定することができる。このように、トイレ管理システムは、トイレブースを利用する時間の制限に差をつけて管理することができる。例えば、トイレ管理システムは、トイレ空間の混雑時等のトイレブースの利用回数を多くする必要がある場合は短い利用時間(閾値)を設定し、トイレブースの利用回数を多くする必要がない場合は、長い利用時間(閾値)を設定して管理することができる。例えば、トイレ管理システムは、トイレ空間が混雑する時間帯については短い利用時間(閾値)を設定し、トイレ空間が混雑していない時間帯については長い利用時間(閾値)を設定すること等、柔軟な利用時間(閾値)の設定が可能となる。これにより、トイレ管理システムは、トイレブースの利用に関して利用時間(閾値)に差を付けてトイレ空間の管理することができる。したがって、トイレ管理システムは、トイレ空間の柔軟な管理を可能にすることができる。
【0009】
例えば、一般にオフィスでは、午前中特に朝一番や昼食前後は排泄目的の利用者が多く、混雑を回避できるトイレ利用者の回転率向上がのぞまれる。一方で昼食後所定時間経過後~終業時間までは業務で蓄積した疲労をリセットするために執務室からはなれ、排泄に加えてリフレッシュ目的にトイレを利用することが多い。また、大学などの学校系では、授業の合間は排泄目的で利用者の集中が多い一方で、授業中は履修していない人がゆったり利用される。そこで、トイレ管理システムは、トイレブースの利用に関して複数の時間を設定することにより、それぞれの目的に応じた時間帯とその時の利用時間を設定することが可能となり、トイレ管理システムが管理するトイレ空間においてはトイレブース内の利用者も次の利用者も快適に利用することを可能にすることができる。
【0010】
実施形態の一態様に係るトイレ管理システムにおいて、前記管理手段は、使用対象者が異なる複数の前記トイレ空間を管理し、前記設定手段は、前記複数の個室トイレブースに対して前記第1設定モード又は前記第2設定モードをそれぞれ個別に設定可能である。
(【0011】以降は省略されています)
この特許をJ-PlatPat(特許庁公式サイト)で参照する
関連特許
TOTO株式会社
吐水装置
1か月前
TOTO株式会社
吐水装置
1か月前
TOTO株式会社
吐水装置
1か月前
TOTO株式会社
構造部材
1か月前
TOTO株式会社
構造部材
1か月前
TOTO株式会社
構造部材
1か月前
TOTO株式会社
構造部材
1か月前
TOTO株式会社
水洗大便器
1か月前
TOTO株式会社
水洗大便器
1か月前
TOTO株式会社
水洗大便器
1か月前
TOTO株式会社
トイレ装置
1か月前
TOTO株式会社
水洗大便器
1か月前
TOTO株式会社
水まわり部材
1か月前
TOTO株式会社
排水システム
1か月前
TOTO株式会社
浴室システム
21日前
TOTO株式会社
浴室システム
14日前
TOTO株式会社
排水システム
1か月前
TOTO株式会社
浴室システム
14日前
TOTO株式会社
水まわり部材
1か月前
TOTO株式会社
水洗大便器装置
1か月前
TOTO株式会社
水洗大便器装置
1か月前
TOTO株式会社
水洗大便器装置
1か月前
TOTO株式会社
水洗大便器装置
1か月前
TOTO株式会社
水洗大便器装置
1か月前
TOTO株式会社
トイレシステム
1か月前
TOTO株式会社
ミスト発生装置
1か月前
TOTO株式会社
健康管理システム
1か月前
TOTO株式会社
衛生評価システム
1か月前
TOTO株式会社
健康管理システム
1か月前
TOTO株式会社
姿勢評価システム
1か月前
TOTO株式会社
トイレ管理システム
今日
TOTO株式会社
支援装置及び支援プログラム
1か月前
TOTO株式会社
トイレシステム及びトイレ装置
1か月前
TOTO株式会社
管理システム及びトイレ機器管理装置
1か月前
TOTO株式会社
ヘアキャッチャーおよび排水ユニット
5日前
TOTO株式会社
トイレシステム、表示方法及び表示プログラム
1か月前
続きを見る
他の特許を見る