TOP
|
特許
|
意匠
|
商標
特許ウォッチ
Twitter
他の特許を見る
10個以上の画像は省略されています。
公開番号
2025166790
公報種別
公開特許公報(A)
公開日
2025-11-06
出願番号
2025045673
出願日
2025-03-19
発明の名称
イメージセンサ
出願人
三星電子株式会社
,
Samsung Electronics Co.,Ltd.
代理人
弁理士法人共生国際特許事務所
主分類
H04N
25/581 20230101AFI20251029BHJP(電気通信技術)
要約
【課題】ダイナミックレンジ、信号対雑音比等を改善できるイメージセンサを提供する。
【解決手段】交差する第1方向と第2方向に配列される複数ピクセルを含むピクセルアレイと、複数のロー、カラムラインを介し複数ピクセルと接続され複数ピクセルを駆動する周辺回路とを有し、各ピクセルは第1フォトダイオードと第1フォトダイオードより小さい受光面積を有する第2フォトダイオードと第1及び第2フォトダイオードを周辺回路と接続するピクセル回路とを含み、周辺回路は第1露出時間後に各ピクセルに対し第1リードアウト動作を実行し第1ピクセル信号を取得し、第1露出時間より短い第2露出時間後に各ピクセルの内の少なくとも一部ピクセルに対し第1リードアウト動作と異なる第2リードアウト動作を実行し第2ピクセル信号を取得し、周辺回路は第1ピクセル信号を用いて第1イメージデータを生成し第2ピクセル信号を用いて第2イメージデータを生成する。
【選択図】図5
特許請求の範囲
【請求項1】
第1方向及び前記第1方向と交差する第2方向に配列される複数のピクセルを含むピクセルアレイと、
複数のローライン及び複数のカラムラインを介して前記複数のピクセルと接続され、前記複数のピクセルを駆動する周辺回路と、を有し、
前記複数のピクセルのそれぞれは、
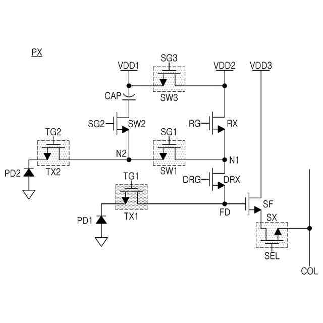
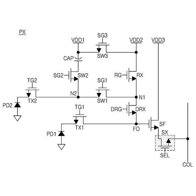
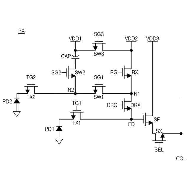
第1フォトダイオードと、前記第1フォトダイオードよりも小さい受光面積を有する第2フォトダイオードと、
前記第1フォトダイオード及び第2フォトダイオードを前記周辺回路と接続するピクセル回路と、を含み、
前記周辺回路は、
第1露出時間後に前記複数のピクセルのそれぞれに対して第1リードアウト動作を実行して第1ピクセル信号を取得し、
前記第1露出時間よりも短い第2露出時間後に前記複数のピクセルの内の少なくとも一部のピクセルに対して、 第2リードアウト動作を実行して第2ピクセル信号を取得し、
前記周辺回路は、
前記第1ピクセル信号を用いて第1イメージデータを生成し、
前記第2ピクセル信号を用いて第2イメージデータを生成することを特徴とするイメージセンサ。
続きを表示(約 2,000 文字)
【請求項2】
前記ピクセル回路は、
フローティングディフュージョンノードと、
前記フローティングディフュージョンノードと前記第1フォトダイオードとの間に接続される第1転送トランジスタと、
前記フローティングディフュージョンノードと前記第2フォトダイオードとの間に接続される第2転送トランジスタと、
前記フローティングディフュージョンノードに接続される利得制御トランジスタと、を含み、
前記周辺回路は、前記利得制御トランジスタをターンオフさせて高い変換利得条件を選択し、前記利得制御トランジスタをターンオンさせて低い変換利得条件を選択することを特徴とする請求項1に記載のイメージセンサ。
【請求項3】
前記第1リードアウト動作において、前記複数のピクセルのそれぞれは、
前記第1フォトダイオードで生成される電荷に対応する電圧を高い変換利得条件及び低い変換利得条件で順次に出力し、
前記第2フォトダイオードで生成される電荷に対応する電圧を高い変換利得条件で出力し、
前記第2フォトダイオードで生成され、前記ピクセル回路のキャパシタに貯蔵された電荷に対応する電圧を出力することを特徴とする請求項2に記載のイメージセンサ。
【請求項4】
前記第2リードアウト動作において、前記少なくとも一部のピクセルのそれぞれは、
前記第1フォトダイオードで生成される電荷に対応する電圧を高い変換利得条件及び低い変換利得条件で順次に出力し、
前記第2フォトダイオードで生成される電荷に対応する電圧を高い変換利得条件で出力し、
前記第1フォトダイオード及び前記第2フォトダイオードで生成され、前記キャパシタに貯蔵された電荷に対応する電圧を出力することを特徴とする請求項3に記載のイメージセンサ。
【請求項5】
前記第2リードアウト動作において、前記少なくとも一部のピクセルのそれぞれは、
前記第1フォトダイオードで生成される電荷に対応する電圧を高い変換利得条件及び低い変換利得条件で順次に出力し、
前記第2フォトダイオードで生成される電荷に対応する電圧を高い変換利得条件で出力し、
前記第1フォトダイオードで生成され、前記キャパシタに貯蔵された電荷に対応する電圧を出力することを特徴とする請求項3に記載のイメージセンサ。
【請求項6】
前記第2リードアウト動作において、前記少なくとも一部のピクセルのそれぞれは、
前記第1フォトダイオードで生成される電荷に対応する電圧を高い変換利得条件及び低い変換利得条件で順次に出力し、
前記第1フォトダイオードで生成され、前記キャパシタに貯蔵された電荷に対応する電圧を出力することを特徴とする請求項3に記載のイメージセンサ。
【請求項7】
前記第2リードアウト動作において、前記少なくとも一部のピクセルのそれぞれは、
前記第1フォトダイオードで生成される電荷に対応する電圧を高い変換利得条件及び低い変換利得条件で順次に出力し、
前記第1フォトダイオード及び前記第2フォトダイオードで生成され、前記キャパシタに貯蔵された電荷に対応する電圧を出力することを特徴とする請求項3に記載のイメージセンサ。
【請求項8】
前記第1リードアウト動作において、前記複数のピクセルのそれぞれは、
前記第1フォトダイオードで生成される電荷に対応する電圧を高い変換利得条件又は低い変換利得条件で出力し、
前記第2フォトダイオードで生成される電荷に対応する電圧を高い変換利得条件で出力し、
前記第2フォトダイオードで生成され、前記ピクセル回路のキャパシタに貯蔵された電荷に対応する電圧を出力することを特徴とする請求項1に記載のイメージセンサ。
【請求項9】
前記第2リードアウト動作において、前記少なくとも一部のピクセルのそれぞれは、
前記第1フォトダイオードで生成される電荷に対応する電圧を高い変換利得条件及び低い変換利得条件で順次に出力し、
前記第1フォトダイオード及び前記第2フォトダイオードで生成され、前記ピクセル回路のキャパシタに貯蔵された電荷に対応する電圧を出力することを特徴とする請求項8に記載のイメージセンサ。
【請求項10】
前記第2リードアウト動作において、前記少なくとも一部のピクセルのそれぞれは、
前記第1フォトダイオードで生成される電荷に対応する電圧を高い変換利得条件及び低い変換利得条件で順次に出力し、
前記第1フォトダイオードで生成され、前記ピクセル回路のキャパシタに貯蔵された電荷に対応する電圧を出力することを特徴とする請求項8に記載のイメージセンサ。
(【請求項11】以降は省略されています)
発明の詳細な説明
【技術分野】
【0001】
本発明は、イメージセンサに関し、特にダイナミックレンジ、信号対雑音比などを改善することができるイメージセンサに関する。
続きを表示(約 3,300 文字)
【背景技術】
【0002】
イメージセンサは、光を受け入れて電気信号を生成するセンサであり、複数のピクセルを有するピクセルアレイと、ピクセルアレイを駆動してイメージを生成するための周辺回路などを含む。
近年では、車両などの分野にもイメージセンサが採用されるにつれて、様々な形態の被写体を正確に撮影するための方法が提案されている。
【0003】
1つの方法として、複数のイメージセンサを互いに異なるように設定して、様々な被写体を正確に撮影することができるが、多いスペースを必要とし、価格が上昇するという問題がある。
したがって、1つのイメージセンサで互いに異なる特性を有する複数の被写体を正確に撮影するための様々な方案が提案されている。
【発明の概要】
【発明が解決しようとする課題】
【0004】
本発明は上記従来のイメージセンサにおける問題点に鑑みてなされたものであって、本発明の目的は、一つのピクセルが互いに異なる受光面積を有する第1フォトダイオードと第2フォトダイオードを含む構造のイメージセンサにおいて、第1露出時間後に実行される第1リードアウト動作と第2露出時間後に実行される第2リードアウト動作を異なるように設定することで、ダイナミックレンジ、信号対雑音比などを改善することができるイメージセンサを提供することにある。
【課題を解決するための手段】
【0005】
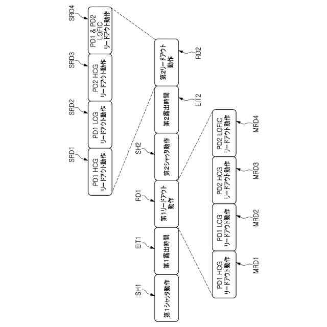
上記目的を達成するためになされた本発明によるイメージセンサは、第1方向及び前記第1方向と交差する第2方向に配列される複数のピクセルを含むピクセルアレイと、複数のローライン及び複数のカラムラインを介して前記複数のピクセルと接続され、前記複数のピクセルを駆動する周辺回路と、を有し、前記複数のピクセルのそれぞれは、第1フォトダイオードと、前記第1フォトダイオードよりも小さい受光面積を有する第2フォトダイオードと、前記第1フォトダイオード及び第2フォトダイオードを前記周辺回路と接続するピクセル回路と、を含み、前記周辺回路は、第1露出時間後に前記複数のピクセルのそれぞれに対して第1リードアウト動作を実行して第1ピクセル信号を取得し、前記第1露出時間よりも短い第2露出時間後に前記複数のピクセルの内の少なくとも一部のピクセルに対して、第2リードアウト動作を実行して第2ピクセル信号を取得し、前記周辺回路は、前記第1ピクセル信号を用いて第1イメージデータを生成し、前記第2ピクセル信号を用いて第2イメージデータを生成することを特徴とする。
【0006】
また、上記目的を達成するためになされた本発明によるイメージセンサは、第1フォトダイオードと、前記第1フォトダイオードよりも小さい受光面積を有する第2フォトダイオードと、前記第1フォトダイオード及び前記第2フォトダイオードと接続されるピクセル回路と、をそれぞれ含む複数のピクセルと、前記複数のピクセルのそれぞれに対して、第1シャッタ動作と、第1露出時間と、第1リードアウト動作と、第2シャッタ動作と、第2露出時間と、第2リードアウト動作と、を順次に実行する周辺回路と、を有し、前記第1リードアウト動作は、順次に実行される複数の第1リードアウト動作を含み、前記第2リードアウト動作は、順次に実行される複数の第2リードアウト動作を含み、前記周辺回路は、前記複数の第2リードアウト動作の内の少なくとも1つを前記複数の第1リードアウト動作とは異なるように実行することを特徴とする。
【0007】
また、上記目的を達成するためになされた本発明によるイメージセンサは、第1フォトダイオードと、前記第1フォトダイオードよりも小さい受光面積を有する第2フォトダイオードと、前記第1フォトダイオード及び前記第2フォトダイオードと接続されるピクセル回路と、をそれぞれ含む複数のピクセルと、前記複数のピクセルを駆動する周辺回路と、を有し、前記ピクセル回路は、第1露出時間後に、複数の第1リードアウト動作を実行して信号を出力し、前記第1露出時間よりも短い第2露出時間後に、複数の第2リードアウト動作を実行して信号を出力し、前記複数の第2リードアウト動作において、前記第1フォトダイオードで生成された電荷に対応する信号を前記ピクセル回路が出力する回数は、前記第2フォトダイオードで生成された電荷に対応する信号を前記ピクセル回路が出力する回数よりも多いことを特徴とする。
【発明の効果】
【0008】
本発明に係るイメージセンサによれば、ピクセルのそれぞれは第1フォトダイオード、第2フォトダイオード、及びピクセル回路を含み、第2フォトダイオードは第1フォトダイオードよりも小さい受光面積を有するので、第1露出時間の間に第1フォトダイオード及び第2フォトダイオードで生成された電荷に対応するピクセル信号を取得するための第1リードアウト動作と、第2露出時間の間に第1フォトダイオード及び第2フォトダイオードで生成された電荷に対応するピクセル信号を取得するための第2リードアウト動作を異なるように実行することで、信号対雑音比とダイナミックレンジ、秒当てフレーム数などを向上させることができる。
【図面の簡単な説明】
【0009】
本発明の一実施形態によるイメージセンサの概略構成を示すブロック図である。
本発明の一実施形態によるイメージセンサのピクセルアレイ構造を簡単に示す図である。
本発明の一実施形態によるイメージセンサのピクセルアレイ構造を簡単に示す図である。
本発明の一実施形態によるイメージセンサに含まれるピクセルを簡単に示す回路図である。
本発明の一実施形態によるイメージセンサの動作を説明するための図である。
本発明の一実施形態によるイメージセンサの動作を説明するための図である。
本発明の一実施形態によるイメージセンサの動作を説明するための図である。
本発明の一実施形態によるイメージセンサの動作を説明するための図である。
本発明の一実施形態によるイメージセンサの動作を説明するための図である。
本発明の一実施形態によるイメージセンサの動作を説明するための図である。
本発明の一実施形態によるイメージセンサの動作を説明するための図である。
本発明の一実施形態によるイメージセンサの動作を説明するための図である。
本発明の一実施形態によるイメージセンサの動作を説明するための図である。
本発明の一実施形態によるイメージセンサの動作を説明するための図である。
本発明の一実施形態によるイメージセンサの動作を説明するための図である。
本発明の一実施形態によるイメージセンサの動作を説明するための図である。
本発明の一実施形態によるイメージセンサの動作を説明するための図である。
本発明の一実施形態によるイメージセンサの動作を説明するための図である。
本発明の一実施形態によるイメージセンサの動作を説明するための図である。
本発明の一実施形態によるイメージセンサの動作を説明するための図である。
本発明の一実施形態によるイメージセンサの動作を説明するための図である。
本発明の一実施形態によるイメージセンサの動作を説明するための図である。
本発明の一実施形態によるイメージセンサの動作を説明するための図である。
本発明の一実施形態によるイメージセンサの動作を説明するための図である。
【発明を実施するための形態】
【0010】
次に、本発明に係るイメージセンサを実施するための形態の具体例を図面を参照しながら説明する。
(【0011】以降は省略されています)
この特許をJ-PlatPat(特許庁公式サイト)で参照する
関連特許
三星電子株式会社
冷蔵庫
1か月前
三星電子株式会社
冷蔵庫
1か月前
三星電子株式会社
保持装置
1か月前
三星電子株式会社
実装装置
1か月前
三星電子株式会社
半導体素子
1か月前
三星電子株式会社
半導体装置
26日前
三星電子株式会社
半導体装置
4日前
三星電子株式会社
半導体装置
1か月前
三星電子株式会社
半導体装置
12日前
三星電子株式会社
固体撮像装置
1か月前
三星電子株式会社
固体二次電池
1か月前
三星電子株式会社
イメージセンサ
3日前
三星電子株式会社
イメージセンサ
25日前
三星電子株式会社
半導体接合装置
1か月前
三星電子株式会社
モータ駆動装置
1か月前
三星電子株式会社
半導体パッケージ
24日前
三星電子株式会社
半導体パッケージ
25日前
三星電子株式会社
半導体パッケージ
17日前
三星電子株式会社
イメージセンサー
11日前
三星電子株式会社
イメージセンサー
1か月前
三星電子株式会社
半導体パッケージ
1か月前
三星電子株式会社
半導体パッケージ
4日前
三星電子株式会社
半導体パッケージ
1か月前
三星電子株式会社
集積回路パッケージ
1か月前
三星電子株式会社
集積回路装置の製造方法
19日前
三星電子株式会社
トランスフォーマー加速装置
12日前
三星電子株式会社
周辺回路領域を含む半導体素子
1か月前
三星電子株式会社
半導体装置およびその製造方法
4日前
三星電子株式会社
スペーサを含む半導体パッケージ
3日前
三星電子株式会社
イメージセンサ及びその動作方法
1か月前
三星電子株式会社
イメージセンサ及びその動作方法
25日前
三星電子株式会社
半導体パッケージ及びその製造方法
11日前
三星電子株式会社
車両の走行を制御する方法と装置及び車両
3日前
三星電子株式会社
半導体装置及びこれを含むデータ記憶システム
1か月前
三星電子株式会社
半導体装置及びこれを含むデータ記憶システム
3日前
三星電子株式会社
オンチップ偏光ルーティングのシステム及び方法
4日前
続きを見る
他の特許を見る