TOP
|
特許
|
意匠
|
商標
特許ウォッチ
Twitter
他の特許を見る
公開番号
2025121240
公報種別
公開特許公報(A)
公開日
2025-08-19
出願番号
2024016568
出願日
2024-02-06
発明の名称
回路遮断器
出願人
三菱電機株式会社
代理人
個人
主分類
H01H
73/02 20060101AFI20250812BHJP(基本的電気素子)
要約
【課題】ばね部材の軌道の振れを防止し、アークおよび金属粒子のばね部材への回り込みを防止し、可動接点を固定接点へ押し付けるためのばね部材による安定した付勢力を得ることができる回路遮断器を得ること。
【解決手段】隙間30cを有する底面部30dと、腕部30eを有するクロスバー30と、固定接点と接離可能な可動接点8が一端に設けられ、係止ピン31が他端に設けられた可動接触子9と、クロスバー30の底面部30dと腕部30eとの間に一端側が配され、他端側が係止ピン31側に配され、可動接点8を固定接点に押圧する回転力を可動接触子9に付与する接圧ばね33と、係止ピン31に係合され、接圧ばね33の他端を受けるばね受け板32cを有するばね受け部32と、を備える。ばね受け部32は、ばね受け板32cから立ち上がる下板32aを備え、下板32aは、底面部30dの隙間30cを塞いで底面部30dで下板32aの先端側が保持される。
【選択図】図6
特許請求の範囲
【請求項1】
隙間を有する底面部と、前記底面部から斜め上方に延在する腕部を有し、前記腕部が電路を開閉する開閉機構部に連結され、前記開閉機構部の動作に応じて回動するクロスバーと、
前記クロスバーに軸支され、固定接点と接離可能な可動接点が一端に設けられ、係止ピンが他端に設けられた可動接触子と、
前記クロスバーの前記底面部と前記腕部との間に一端側が配され、他端側が前記可動接触子の前記係止ピン側に配され、前記可動接点を前記固定接点に押圧する回転力を前記可動接触子に付与する接圧ばねと、
前記係止ピンに係合され、前記接圧ばねの他端を受ける第1板を有するばね受け部と、を備え、
前記ばね受け部は、前記第1板から立ち上がる第2板を備え、前記第2板は、前記底面部の前記隙間を塞いで前記底面部で前記第2板の先端側が保持されることを特徴とする回路遮断器。
続きを表示(約 180 文字)
【請求項2】
前記底面部の上面に、前記第2板が摺動する平坦面を有する段差を設けたことを特徴とする請求項1に記載の回路遮断器。
【請求項3】
前記固定接点と前記可動接点との間に発生したアークを消滅可能な消弧装置を有し、前記消弧装置から前記隙間を経由する金属粒子が前記第2板によって遮蔽されることを特徴とする請求項1または2に記載の回路遮断器。
発明の詳細な説明
【技術分野】
【0001】
本開示は、回路遮断器に関する。
続きを表示(約 1,700 文字)
【背景技術】
【0002】
回路遮断器は、操作ハンドルにより電路を開閉する機能と、過電流が流れた際の電路を遮断する機能とを有する。クロスバーに軸支された可動接触子が回転駆動されて固定接触子と切離されることで、電路の開閉が行われる。電路が閉状態のときには、可動接触子と固定接触子との電気的接触を得るために、固定接触子に対する可動接触子の接触圧力を安定的に確保しておく必要がある。
【0003】
そこで、特許文献1では、可動接触子の一端を軸支するクロスバーとしてのホルダと、可動接触子の一端側に設けられた作動ピンとの間に、固定接触子に押圧される方向に可動接触子を付勢して回動させるばね部材を設け、ばね部材と作動ピンとの間に、作動ピンと係合する係合面およびばね部材の一端を受けるばね受け面を有する保持部材を設けることで、ばね部材の圧縮力を効率よく可動接触子に伝達するようにしている。
【先行技術文献】
【特許文献】
【0004】
特開平10-31953号公報
【発明の概要】
【発明が解決しようとする課題】
【0005】
特許文献1では、ばね部材の一端を受けるばね受け面を構成する凹部の深さが浅く、クロスバーの底面部からばね部材が露出されている。このため、ばね部材の軌道が振れ、付勢力のロスが生じるという問題がある。また、電路が遮断されるとき、開閉接点で発生するアークガスは、消弧装置によって殆ど消滅されるが、開閉接点でアークと共に生じた金属粒子および一部のアークが飛散し、消弧装置などを介してクロスバーの底面部からばね部材まで回り込み、付勢力を低下させるという問題もある。
【0006】
本開示は、上記に鑑みてなされたものであって、ばね部材の軌道の振れを防止し、アークおよび金属粒子のばね部材への回り込みを防止し、可動接点を固定接点へ押し付けるためのばね部材による安定した付勢力を得ることができる回路遮断器を得ることを目的とする。
【課題を解決するための手段】
【0007】
上述した課題を解決し、目的を達成するために、本開示の回路遮断器は、隙間を有する底面部と、底面部から斜め上方に延在する腕部を有し、腕部が電路を開閉する開閉機構部に連結され、開閉機構部の動作に応じて回動するクロスバーと、クロスバーに軸支され、固定接点と接離可能な可動接点が一端に設けられ、係止ピンが他端に設けられた可動接触子と、クロスバーの底面部と腕部との間に一端側が配され、他端側が可動接触子の係止ピン側に配され、可動接点を固定接点に押圧する回転力を可動接触子に付与する接圧ばねと、係止ピンに係合され、接圧ばねの他端を受ける第1板を有するばね受けと、を備える。ばね受けは、第1板から立ち上がる第2板を備え、第2板は、底面部の隙間を塞いで底面部で第2板の先端側が保持されることを特徴とする。
【発明の効果】
【0008】
本開示の回路遮断器によれば、ばね部材の軌道の振れを防止し、アークおよび金属粒子のばね部材への回り込みを防止し、可動接触子を固定接触子へ押し付けるためのばね部材による安定した付勢力を得ることができる、という効果を奏する。
【図面の簡単な説明】
【0009】
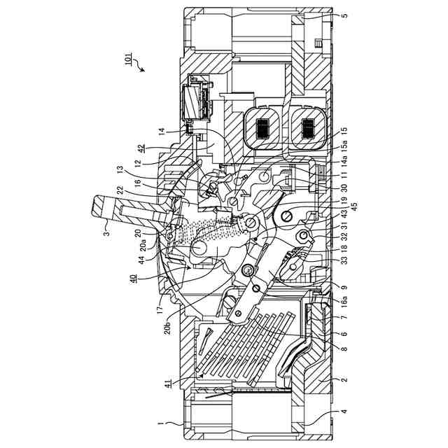
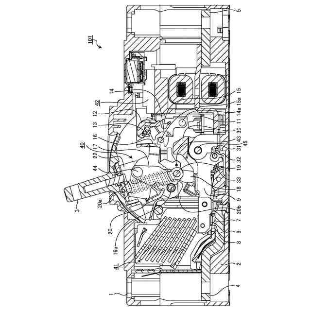
実施の形態にかかる回路遮断器のオン状態を示す正面図
実施の形態にかかる回路遮断器のトリップ状態を示す断面図
実施の形態にかかる回路遮断器のオフ状態を示す断面図
実施の形態にかかる回路遮断器のオン状態を示す断面図
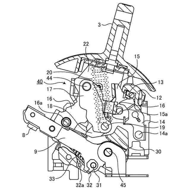
実施の形態にかかるリセット状態の回路遮断器の開閉機構部を一部破断して示す拡大図
実施の形態にかかるオン状態の回路遮断器の可動接触子の周辺の構成を示す拡大図
実施の形態にかかるオフ状態の回路遮断器の可動接触子の周辺の構成を示す拡大図
実施の形態にかかる回路遮断器のばね受け部の構成を示す斜視図
【発明を実施するための形態】
【0010】
以下に、実施の形態にかかる回路遮断器を図面に基づいて詳細に説明する。
(【0011】以降は省略されています)
この特許をJ-PlatPat(特許庁公式サイト)で参照する
関連特許
三菱電機株式会社
回転電機
13日前
三菱電機株式会社
照明装置
23日前
三菱電機株式会社
回転電機
23日前
三菱電機株式会社
半導体装置
17日前
三菱電機株式会社
加熱調理器
16日前
三菱電機株式会社
半導体装置
23日前
三菱電機株式会社
半導体装置
3日前
三菱電機株式会社
電力変換装置
23日前
三菱電機株式会社
空気調和装置
24日前
三菱電機株式会社
ネジ取出機構
24日前
三菱電機株式会社
給湯システム
16日前
三菱電機株式会社
貯湯式給湯機
13日前
三菱電機株式会社
照明システム
3日前
三菱電機株式会社
電動機制御装置
9日前
三菱電機株式会社
送電線保護装置
23日前
三菱電機株式会社
非常用照明装置
16日前
三菱電機株式会社
照明制御システム
10日前
三菱電機株式会社
風力発電システム
13日前
三菱電機株式会社
ウエハテスト装置
23日前
三菱電機株式会社
空気清浄システム
16日前
三菱電機株式会社
照明制御システム
23日前
三菱電機株式会社
換気空調システム
13日前
三菱電機株式会社
電流切替型DAC
3日前
三菱電機株式会社
コントロールセンタ
23日前
三菱電機株式会社
照明器具及び照明装置
23日前
三菱電機株式会社
室外機および空気調和装置
23日前
三菱電機株式会社
半導体装置及びヒートシンク
17日前
三菱電機株式会社
制御システムおよび学習装置
23日前
三菱電機株式会社
半導体装置及びその製造方法
16日前
三菱電機株式会社
半導体装置および電力変換装置
23日前
三菱電機株式会社
監視装置、および監視システム
4日前
三菱電機株式会社
コントローラ及び送風システム
13日前
三菱電機株式会社
加熱調理器及び加熱調理システム
4日前
三菱電機株式会社
換気装置、送風装置および制御装置
3日前
三菱電機株式会社
照明器具および照明器具の製造方法
5日前
三菱電機株式会社
指示支援装置、方法、及びプログラム
13日前
続きを見る
他の特許を見る