TOP
|
特許
|
意匠
|
商標
特許ウォッチ
Twitter
他の特許を見る
公開番号
2025170586
公報種別
公開特許公報(A)
公開日
2025-11-19
出願番号
2024075291
出願日
2024-05-07
発明の名称
吊り装置
出願人
東洋電機製造株式会社
代理人
弁理士法人青莪
主分類
B61C
9/48 20060101AFI20251112BHJP(鉄道)
要約
【課題】台車枠1と歯車装置2とを連結する吊り装置Huであって、リンク5が安全受け部26に接触することを防止するものを提供すること。
【解決手段】歯車箱21に設けられる支軸4と、台車枠1に吊り下げられ、下端部52が球面軸受54を介して支軸4に軸支されるリンク5と、リンク5の下端部52を球面軸受54を含めて覆う可撓性ブーツ6とを備える。歯車箱21に、リンク5の連結部53の車軸方向一方側に隣接して、安全受け部26が設けられる。リンク5の下端部52の可撓性ブーツ6で覆われる部分のうち、球面軸受54に軸支される部分よりもリンク先端側に位置する部分をブーツ覆い部先端52aとして、可撓性ブーツ6の側壁部62に、ブーツ覆い部先端52aに対し車軸方向に対向する部分に位置させて車軸方向に盛り上がった第1突起部62
1
が設けられる。
【選択図】図3
特許請求の範囲
【請求項1】
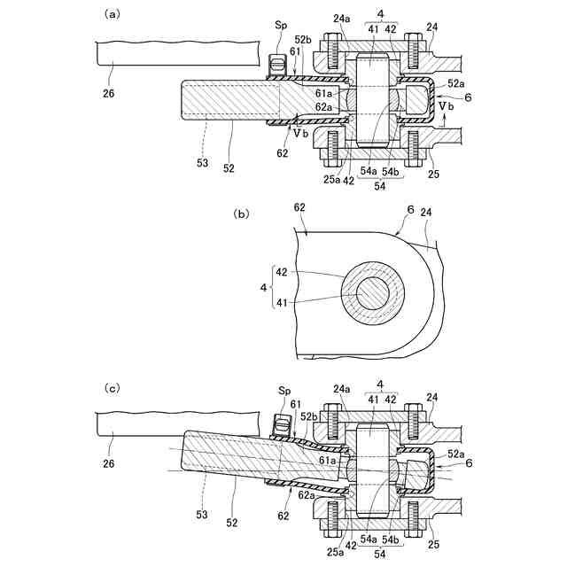
鉄道車両の台車枠と、駆動源に連結される小歯車と車軸に連結される大歯車とが歯車箱内に収納された歯車装置とを連結する吊り装置であって、
歯車箱の外面に設けられる車軸方向に対向する一対の突片部に跨って設けられる支軸と、台車枠に吊り下げられ、下端部が球面軸受を介して支軸に軸支されるリンクと、リンクの下端部を球面軸受を含めて覆う、内部にグリースを貯留する可撓性ブーツとを備え、可撓性ブーツの車軸方向両側の側壁部に支軸が貫通する貫通孔が形成され、
歯車箱に、リンクの下端部より上方部分の車軸方向一方側に隣接して、リンクが破断したときに台車枠に引掛けて歯車箱の脱落を防止する安全受け部が設けられるものにおいて、
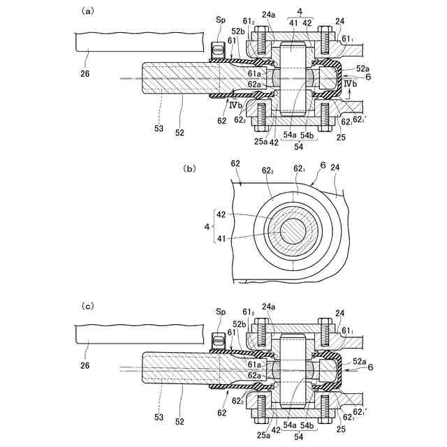
リンクの下端部の可撓性ブーツで覆われる部分のうち、球面軸受に軸支される部分よりもリンク先端側に位置する部分をブーツ覆い部先端、球面軸受に軸支される部分よりもリンク先端側とは反対側に位置する部分をブーツ覆い部基端として、可撓性ブーツの車軸方向他方側の側壁部に、ブーツ覆い部先端に対し車軸方向に対向する部分に位置させて、車軸方向に盛り上がった第1突起部が設けられることを特徴とする吊り装置。
続きを表示(約 390 文字)
【請求項2】
前記可撓性ブーツの前記軸方向一方側の側壁部に、前記ブーツ覆い部基端に対し車軸方向に対向する部分に位置させて、車軸方向に盛り上がった第2突起部が設けられることを特徴とする請求項1記載の吊り装置。
【請求項3】
前記可撓性ブーツの前記軸方向一方側の側壁部に、車軸方向と直交する面で前記第1突起部と面対称となるように形成された第3突起部が設けられることを特徴とする請求項1または2記載の吊り装置。
【請求項4】
前記可撓性ブーツの前記軸方向一方側の側壁部に、車軸方向と直交する面で前記第1突起部と面対称となるように形成された第3突起部が設けられると共に、
前記可撓性ブーツの前記軸方向他方側の側壁部に、車軸方向と直交する面で前記第2突起部と面対称となるように形成された第4突起部が設けられることを特徴とする請求項2記載の吊り装置。
発明の詳細な説明
【技術分野】
【0001】
本発明は、鉄道車両の台車枠と、駆動源に連結される小歯車と車軸に連結される大歯車とが歯車箱内に収納された歯車装置とを連結する吊り装置に関する。
続きを表示(約 2,200 文字)
【背景技術】
【0002】
電動式鉄道車両は、駆動源としての主電動機で発生するトルクを1段減速機としての歯車装置を介して車軸に伝達し、車軸に連結した車輪を回転させて軌道上を走行する。電動式鉄道車両の台車は、一般に、車体を支持可能な台車枠と、この台車枠に取り付けられて、主電動機の出力軸に撓み軸継手を介して連結される小歯車と車軸に連結される大歯車とが歯車箱に収納された歯車装置と、車軸と台車枠との間に介設される軸ばねとを備える。また、鉄道車両の走行時、台車枠は、上下、前後、左右に変動するため、このような変動を吸収できるように台車枠と歯車装置の歯車箱とは、通常、吊り装置を介して連結される。
【0003】
この種の吊り装置として、歯車箱の外面に設けられる車軸方向に対向する一対の突片部に跨って設けられる支軸と、台車枠に吊り下げられ、下端部が球面軸受を介して支軸に軸支されるリンクと、リンクの下端部を球面軸受を含めて覆う、内部にグリースを貯留する可撓性ブーツとを備え、可撓性ブーツの車軸方向両側の側壁部に支軸が貫通する貫通孔が形成されたものが知られている(例えば特許文献1参照)。また、歯車箱には、歯車箱に、リンクの下端部より上方部分の車軸方向一方側に隣接して、リンクが破断したときに台車枠に引掛けて歯車箱の脱落を防止する安全受け部が設けられている。
【0004】
ところで、鉄道車両の走行時、台車枠の変動により、リンクは車軸方向にも傾動し、球面軸受構造の為、リンクの仮想軸を軸とした回転をする。この時、リンクが傾動する傾動角度やリンクの回転角度が大きいと、リンクが安全受け部に接触してしまうという問題がある。
【先行技術文献】
【特許文献】
【0005】
特開平8-216877号公報
【発明の概要】
【発明が解決しようとする課題】
【0006】
本発明は、以上の点に鑑み、リンクの回転角度を抑制して、リンクが安全受け部に接触することを防止する吊り装置を提供することをその課題とする。
【課題を解決するための手段】
【0007】
上記課題を解決するために、本発明は、鉄道車両の台車枠と、駆動源に連結される小歯車と車軸に連結される大歯車とが歯車箱内に収納された歯車装置とを連結する吊り装置であって、歯車箱の外面に設けられる車軸方向に対向する一対の突片部に跨って設けられる支軸と、台車枠に吊り下げられ、下端部が球面軸受を介して支軸に軸支されるリンクと、リンクの下端部を球面軸受を含めて覆う、内部にグリースを貯留する可撓性ブーツとを備え、可撓性ブーツの車軸方向両側の側壁部に支軸が貫通する貫通孔が形成され、歯車箱に、リンクの下端部より上方部分の車軸方向一方側に隣接して、リンクが破断したときに台車枠に引掛けて歯車箱の脱落を防止する安全受け部が設けられるものにおいて、リンクの下端部の可撓性ブーツで覆われる部分のうち、球面軸受に軸支される部分よりもリンク先端側に位置する部分をブーツ覆い部先端、球面軸受に軸支される部分よりもリンク先端側とは反対側に位置する部分をブーツ覆い部基端として、可撓性ブーツの車軸方向他方側の側壁部に、ブーツ覆い部先端に対し車軸方向に対向する部分に位置させて、車軸方向に盛り上がった第1突起部が設けられることを特徴とする。
【0008】
本発明によれば、リンクの下端部より上方部分が軸方向一方に傾動し、同時にリンクが回転しても、ブーツ覆い部先端が、可撓性ブーツの車軸方向他方側の側壁部に設けられた第1突起部を介して、歯車箱に設けられる一対の突片部のうち車軸方向他方側の突片部に当接することで、リンクの回転角度が抑制される。これにより、リンクの下端部より上方部分と安全受け部との間の隙間が確保され、リンクの下端部より上方部分が安全受け部に接触することを防止することができる。
【0009】
ところで、球面軸受は、車軸方向に摺動可能な状態で支軸に軸支されており、鉄道車両の走行時、台車枠の変動により、球面軸受が、支軸に対して車軸方向一方側に摺動することがある。この場合、ブーツ覆い部先端と可撓性ブーツの軸方向他方側の側壁部との距離が長くなることで、リンクの下端部より上方部分が軸方向一方に傾動しても、ブーツ覆い部先端が第1突起部に当接せず、またはブーツ覆い部先端が第1突起部を介して車軸方向他方側の突片部に当接してもリンクの傾動角度を十分に規制できず、リンクの下端部より上方部分が安全受け部に接触してしまう虞がある。
【0010】
そこで、本発明においては、可撓性ブーツの軸方向一方側の側壁部に、ブーツ覆い部基端に対し車軸方向に対向する部分に位置させて、車軸方向に盛り上がった第2突起部が設けられることが好ましい。これによれば、球面軸受が支軸に対して軸方向一方側に摺動した状態で、リンクの下端部より上方部分が軸方向一方に傾動しても、ブーツ覆い部基端が、可撓性ブーツの車軸方向一方側の側壁部に設けられた第2突起部を介して、歯車箱に設けられる一対の突片部のうち車軸方向一方側の突片部に当接し、リンクの傾動角度が規制され、リンクの下端部より上方部分が安全受け部に接触することを防止することができる。
(【0011】以降は省略されています)
この特許をJ-PlatPat(特許庁公式サイト)で参照する
関連特許
東洋電機製造株式会社
吊り装置
2日前
東洋電機製造株式会社
鉄道車両用パンタグラフ
2か月前
東洋電機製造株式会社
試験用車両の制御方法及び制御装置
1日前
日本信号株式会社
検査装置
22日前
個人
車両及び走行システム
7か月前
日本信号株式会社
検査装置
11か月前
日本信号株式会社
ホーム柵
2か月前
日本信号株式会社
ホーム柵
3か月前
近畿車輌株式会社
耐火床構造
1か月前
日本車輌製造株式会社
鉄道車両
1か月前
日本信号株式会社
ホーム柵装置
7か月前
カヤバ株式会社
鉄道車両用制振装置
11か月前
近畿車輌株式会社
鉄道車両の床構造
11か月前
近畿車輌株式会社
鉄道車両の床構造
11か月前
ナブテスコ株式会社
ホームドア装置
3か月前
日本信号株式会社
列車接近警報装置
3か月前
川崎車両株式会社
鉄道車両用パネル
9か月前
近畿車輌株式会社
鉄道車両の床構造
11か月前
保線機器整備株式会社
保線用カート
9か月前
日本車輌製造株式会社
台車組立装置
5か月前
日本ケーブル株式会社
索道の支索引留め装置
3か月前
日本信号株式会社
踏切道監視システム
11か月前
株式会社東芝
台車搬送装置
1か月前
株式会社ダイフク
搬送車
6か月前
日本信号株式会社
ホーム安全システム
7か月前
日本信号株式会社
物体検知装置
7か月前
日本信号株式会社
ホームドア制御装置
4か月前
ヤマハ発動機株式会社
無人搬送車
7か月前
株式会社日立製作所
鉄道車両
1か月前
株式会社ダイフク
搬送設備
7か月前
ヤマハ発動機株式会社
無人搬送車
5か月前
ヤマハ発動機株式会社
無人搬送車
7か月前
ヤマハ発動機株式会社
無人搬送車
7か月前
日本信号株式会社
列車接近警報システム
29日前
オークラ輸送機株式会社
無人搬送車
1か月前
日本信号株式会社
自動列車運転装置
3か月前
続きを見る
他の特許を見る