TOP
|
特許
|
意匠
|
商標
特許ウォッチ
Twitter
他の特許を見る
公開番号
2025127987
公報種別
公開特許公報(A)
公開日
2025-09-02
出願番号
2024064930
出願日
2024-04-12
発明の名称
エアコンプレッサ
出願人
已久工業股ふん有限公司
代理人
個人
主分類
F04B
27/02 20060101AFI20250826BHJP(液体用容積形機械;液体または圧縮性流体用ポンプ)
要約
【課題】良好な吸気効率を有するエアコンプレッサを提供する。
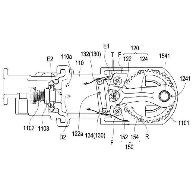
【解決手段】シリンダ110はピストン通路110aを有する。ピストン通路は後端と前端とを有する。ピストン120は、ピストン部122とロッド部124とを含む。ピストン部はピストン通路内に位置し且つ環状溝122aを有する。ロッド部は後端を介してピストン部に接続する。ピストンリング130は環状溝に設けられる。ピストンリングの第1部分132はピストン部の第1側部1221に位置し、ピストンリングの第2部分134はピストン部の第2側部1222に位置する。駆動ユニットはロッド部に結合され、且つロッド部によってピストン部を前端と後端との間で往復移動させるよう駆動することに適合される。環状溝の第1側部における幅W1が環状溝の第2側部における幅W2よりも広いことで、ピストンリングの第1部分をピストン部の往復移動に伴って環状溝の幅方向に移動可能とする。
【選択図】図3
特許請求の範囲
【請求項1】
ピストン通路を有するシリンダであって、前記ピストン通路は対向する後端と前端とを有する、シリンダと、
ピストン部とロッド部とを含むピストンであって、前記ピストン部は前記ピストン通路内に位置し且つ環状溝を有し、前記ロッド部は前記後端を介して前記ピストン部に接続する、ピストンと、
前記環状溝に設けられたピストンリングであって、前記ピストンリングの第1部分は前記ピストン部の第1側部に位置し、前記ピストンリングの第2部分は前記ピストン部の第2側部に位置する、ピストンリングと、
前記ロッド部に結合され、且つ前記ロッド部によって前記ピストン部を前記前端と前記後端との間で往復移動させるよう駆動することに適合された、駆動ユニットと
を含み、
前記環状溝の前記第1側部における幅が前記環状溝の前記第2側部における幅よりも広いことで、前記ピストンリングの前記第1部分を前記ピストン部の往復移動に伴って前記環状溝の幅方向に移動可能とする、
エアコンプレッサ。
続きを表示(約 1,100 文字)
【請求項2】
前記ピストン部が前記前端から前記後端への方向に沿って移動するとき、前記ピストンリングの前記第1部分と前記ピストン通路の内壁との間の間隙は、前記第1部分が前記環状溝の幅方向に沿って移動するにつれ増大する、
請求項1に記載のエアコンプレッサ。
【請求項3】
前記ロッド部は偏心軸部を備え、且つ前記偏心軸部を介して前記駆動ユニットに結合され、前記偏心軸部の軸方向視において、前記第1側部と前記第2側部は前記ピストン部の径方向において互いに対向する2つの側部である、
請求項1に記載のエアコンプレッサ。
【請求項4】
前記ピストン部が前記前端から前記後端への方向に沿って移動するとき、前記偏心軸部と前記第1側部は前記ピストン通路の中心軸の同一側に位置する、
請求項3に記載のエアコンプレッサ。
【請求項5】
前記環状溝は第1内壁と第2内壁とを有し、前記第1内壁と前記第2内壁は前記環状溝の幅方向において互いに対向し、前記第1内壁は前記第2内壁と前記前端との間に位置し、前記ピストンリングの前記第1部分と前記ピストン通路の内壁との間の間隙は、前記第1部分が前記第2内壁から前記第1内壁へ移動するにつれ増大する、
請求項1に記載のエアコンプレッサ。
【請求項6】
前記環状溝の幅は、前記第2側部から前記第1側部へと漸増する、
請求項1に記載のエアコンプレッサ。
【請求項7】
前記ピストン部は頂面を有し、前記頂面は前記前端を向いており、前記環状溝は第1内壁と第2内壁とを有し、前記第1内壁と前記第2内壁は前記環状溝の幅方向において互いに対向し、前記第1内壁は前記第2内壁と前記前端との間に位置し、前記第1内壁は前記頂面へと傾斜している、
請求項1に記載のエアコンプレッサ。
【請求項8】
前記ピストンリングの前記第2部分は前記環状溝に固定される、
請求項1に記載のエアコンプレッサ。
【請求項9】
前記ピストンリングの前記第1部分は、前記ピストン通路の内壁と前記第1部分との間の摩擦力によって前記環状溝の幅方向に沿って移動するよう適合される、
請求項1に記載のエアコンプレッサ。
【請求項10】
前記ピストンリングの前記第1部分は、前記後端と前記前端との間の圧力差によって前記環状溝の幅方向に沿って移動するよう適合される、
請求項1に記載のエアコンプレッサ。
(【請求項11】以降は省略されています)
発明の詳細な説明
【技術分野】
【0001】
本発明はエアコンプレッサに関するものであり、特に、ピストンエアコンプレッサに関するものである。
続きを表示(約 1,600 文字)
【背景技術】
【0002】
車載用エアコンプレッサは、タイヤシーラントボトルと共に用いることで車両のタイヤに補修又は空気充填を行うことができ、且つタイヤシーラントボトルを用いずに車両のタイヤに空気充填を行うことができる。前記エアコンプレッサはピストンエアコンプレッサであってよく、ピストンのピストン部がシリンダ内を前進すると、ピストン部周囲のピストンリングがシリンダ内壁に接触し、ピストンが前進するにつれシリンダ内の空間が徐々に小さくなってシリンダ内の空気を圧縮し、シリンダ前端箇所の逆止弁が高圧空気によって押し開かれることで、高圧空気が逆止弁を介して出力される。ピストン部がシリンダ内で後退すると、シリンダ内の空間は徐々に大きくなって内部の気圧を下降させ、且つピストン部はピストンのロッド部の揺動によって傾斜してピストンリングとシリンダ内壁との間に間隙を生むことで、シリンダ外の空気がシリンダ後端からシリンダ内に吸入されて次回のピストン部の前進時に圧縮される、ということが不断に循環される。
【0003】
しかし、ピストン部が上述したようにシリンダ内で後退するとき、シリンダ部がロッド部の揺動によって傾斜する程度は限られるため、ピストンリングとシリンダ内壁との間の間隙を更に増やすことは困難であり、シリンダの吸気効率を高めることが難しい。
【発明の概要】
【発明が解決しようとする課題】
【0004】
本発明は、良好な吸気効率を有するエアコンプレッサを提供する。
【課題を解決するための手段】
【0005】
本発明のエアコンプレッサは、シリンダと、ピストンと、ピストンリングと、駆動ユニットとを含む。シリンダはピストン通路を有する。ピストン通路は対向する後端と前端とを有する。ピストンは、ピストン部とロッド部とを含む。ピストン部はピストン通路内に位置し且つ環状溝を有する。ロッド部は後端を介してピストン部に接続する。ピストンリングは環状溝に設けられる。ピストンリングの第1部分はピストン部の第1側部に位置し、ピストンリングの第2部分はピストン部の第2側部に位置する。駆動ユニットはロッド部に結合され、且つロッド部によってピストン部を前端と後端との間で往復移動させるよう駆動することに適合される。環状溝の第1側部における幅が環状溝の第2側部における幅よりも広いことで、ピストンリングの第1部分をピストン部の往復移動に伴って環状溝の幅方向に沿って移動可能とする。
【0006】
本発明の1つの実施形態において、ピストン部が前端から後端への方向に沿って移動するとき、ピストンリングの第1部分とピストン通路の内壁との間の間隙は、第1部分が環状溝の幅方向に沿って移動するにつれ増大する。
【0007】
本発明の1つの実施形態において、上述したロッド部は偏心軸部を備え、且つ偏心軸部を介して駆動ユニットに結合され、偏心軸部の軸方向視において、第1側部と第2側部はピストン部の径方向において互いに対向する2つの側部である。
【0008】
本発明の1つの実施形態において、ピストン部が前端から後端への方向に沿って移動するとき、偏心軸部と第1側部はピストン通路の中心軸の同一側に位置する。
【0009】
本発明の1つの実施形態において、上述した環状溝は、第1内壁と第2内壁とを有し、第1内壁と第2内壁は環状溝の幅方向において互いに対向し、第1内壁は第2内壁と前端との間に位置し、ピストンリングの第1部分とピストン通路の内壁との間の間隙は、第1部分が第2内壁から第1内壁へ移動するにつれ増大する。
【0010】
本発明の1つの実施形態において、上述した環状溝の幅は、第2側部から第1側部へと漸増する。
(【0011】以降は省略されています)
この特許をJ-PlatPat(特許庁公式サイト)で参照する
関連特許
已久工業股ふん有限公司
空気圧縮機構造
3か月前
已久工業股ふん有限公司
空気圧縮機構造
3か月前
已久工業股ふん有限公司
エアコンプレッサ
1か月前
已久工業股ふん有限公司
エアコンプレッサ
2か月前
已久工業股ふん有限公司
エアコンプレッサ構造
3か月前
已久工業股ふん有限公司
車載用エアコンプレッサ
6か月前
已久工業股ふん有限公司
タイヤ修理装置及び接着剤塗布装置
4か月前
已久工業股ふん有限公司
車載用エアコンプレッサ及びボトルキャップアセンブリ
6か月前
個人
海流製造装置。
1か月前
株式会社スギノマシン
圧縮機
27日前
株式会社ツインバード
送風装置
1か月前
株式会社ツインバード
送風装置
1か月前
カヤバ株式会社
電動ポンプ
2か月前
日機装株式会社
遠心ポンプ
19日前
株式会社不二越
蓄圧装置
3か月前
ビッグボーン株式会社
送風装置
2か月前
株式会社ノーリツ
ロータリ圧縮機
2か月前
株式会社酉島製作所
ポンプ
4か月前
樫山工業株式会社
真空ポンプ
28日前
株式会社ノーリツ
ロータリー圧縮機
4か月前
株式会社坂製作所
スクロール圧縮機
4か月前
株式会社不二越
ベーンポンプ
3か月前
サンデン株式会社
可変容量型圧縮機
6日前
小倉クラッチ株式会社
ルーツブロア
3か月前
サンデン株式会社
スクロール圧縮機
1か月前
サンデン株式会社
スクロール圧縮機
1か月前
サンデン株式会社
スクロール圧縮機
1か月前
エドワーズ株式会社
真空ポンプ
1か月前
株式会社島津製作所
真空ポンプ
1か月前
株式会社島津製作所
真空ポンプ
2か月前
株式会社豊田自動織機
流体機械
2か月前
株式会社チロル
送風機、送風機付衣服
2か月前
株式会社アイシン
ポンプケース
1か月前
株式会社ナノバブル研究所
気液駆動装置
1か月前
株式会社豊田自動織機
電動圧縮機
2か月前
NTN株式会社
電動オイルポンプ
1か月前
続きを見る
他の特許を見る