TOP
|
特許
|
意匠
|
商標
特許ウォッチ
Twitter
他の特許を見る
公開番号
2025163937
公報種別
公開特許公報(A)
公開日
2025-10-30
出願番号
2024067590
出願日
2024-04-18
発明の名称
可変容量型圧縮機
出願人
サンデン株式会社
代理人
個人
主分類
F04B
27/12 20060101AFI20251023BHJP(液体用容積形機械;液体または圧縮性流体用ポンプ)
要約
【課題】斜板の変角部のブレによる振動と騒音を抑制することができる可変容量型圧縮機を提供する。
【解決手段】可変容量型圧縮機1は、駆動軸8と、この駆動軸8により回転される斜板9と、この斜板9に設けられて駆動軸8が挿通される鞍部が貫設された変角部11を備える。鞍部により斜板9の傾斜角を規制する。変角部11は、駆動軸8の回転に伴って発生する遠心力により、鞍部の内壁における特定の箇所が駆動軸8に押し付けられる構成とされている。
【選択図】図1
特許請求の範囲
【請求項1】
駆動軸と、該駆動軸により回転される斜板と、該斜板に設けられて前記駆動軸が挿通される鞍部が貫設された変角部を備え、前記鞍部により前記斜板の傾斜角を規制する可変容量型圧縮機において、
前記変角部は、前記駆動軸の回転に伴って発生する遠心力により、前記鞍部の内壁における特定の箇所が前記駆動軸に押し付けられる構成とされていることを特徴とする可変容量型圧縮機。
続きを表示(約 880 文字)
【請求項2】
前記変角部の重量分布は、前記駆動軸の回転に伴って発生する遠心力により、当該変角部が特定の方向に寄るように設定されていることを特徴とする請求項1に記載の可変容量型圧縮機。
【請求項3】
前記変角部はウエイトを有し、該ウエイトは前記鞍部の中心を通る軸に対して何れか一方の位置に設けられていることを特徴とする請求項1に記載の可変容量型圧縮機。
【請求項4】
前記変角部は少なくとも一対のウエイトを有し、各ウエイトは前記鞍部の中心を通る軸に対して非対称の位置に設けられていることを特徴とする請求項1に記載の可変容量型圧縮機。
【請求項5】
前記変角部は少なくとも一対のウエイトを有し、各ウエイトは異なる重量とされていることを特徴とする請求項1に記載の可変容量型圧縮機。
【請求項6】
ハウジングに形成されたシリンダボア内に配設されたピストンと、前記斜板の回転を前記ピストンの往復運動に変換する変換機構と、前記駆動軸に固定されたロータと、該ロータに対して前記斜板を傾動可能に連結する連結機構を備え、前記変角部は、前記連結機構の一部を構成するアームを有することを特徴とする請求項1乃至請求項5のうちの何れかに記載の可変容量型圧縮機。
【請求項7】
ハウジングに形成されたシリンダボア内に配設されたピストンと、前記斜板の回転を前記ピストンの往復運動に変換する変換機構と、前記駆動軸に固定されたロータと、該ロータに対して前記斜板を傾動可能に連結する連結機構を備え、
前記変角部は、前記連結機構の一部を構成するアームを有すると共に、該アームの中央と前記鞍部の中心を通る線の一方と他方で重量が異なることを特徴とする請求項1に記載の可変容量型圧縮機。
【請求項8】
前記変角部はウエイトを有し、該ウエイトの重量、数、取付位置のうちの少なくとも一つが、前記アームの中央と前記鞍部の中心を通る線の一方と他方で異なることを特徴とする請求項7に記載の可変容量型圧縮機。
発明の詳細な説明
【技術分野】
【0001】
本発明は、車両用のエアコンシステム等に使用される可変容量型圧縮機に関するものである。
続きを表示(約 1,200 文字)
【背景技術】
【0002】
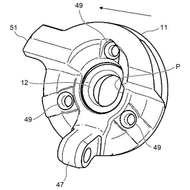
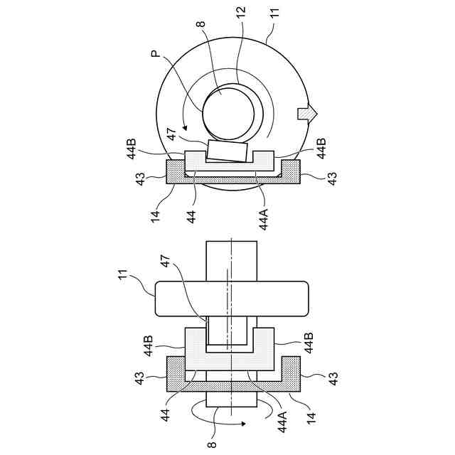
従来よりこの種の可変容量型圧縮機は、駆動軸により回転される斜板の回転を、シリンダボア内のビストンの往復運転に変換することで冷媒の吸入と圧縮を行うように構成されている。この場合、斜板には変角部が設けられ、駆動軸と一体に回転するロータに、連結機構を介して斜板の変角部が連結されると共に、この変角部に貫設された鞍部(貫通孔)に駆動軸が挿通される。
【0003】
そして、駆動軸に対する斜板の傾斜角を変更することで、吐出容量を変更可能とするものであったが、この斜板の傾斜角は、変角部の鞍部により規制される構成とされていた(例えば、特許文献1、特許文献2参照)。
【先行技術文献】
【特許文献】
【0004】
韓国公開特許第10-2015-0008588号公報
特開2002-349427号公報
【発明の概要】
【発明が解決しようとする課題】
【0005】
前記特許文献は駆動軸のブレによる圧縮機の振動と騒音を抑制するものであったが、この種可変容量型圧縮機では、斜板の変角部のブレによる振動と騒音も問題となる。その理由は、回転体である駆動軸と変角部の鞍部により傾斜角(変角)の規制を行っているため、駆動軸と鞍部にはクリアランスが必要であり、その出来上がりの位置関係によってガタツキの程度にバラツキが生じるからである。
【0006】
本発明は、係る従来の技術的課題を解決するために成されたものであり、斜板の変角部のブレによる振動と騒音を抑制することができる可変容量型圧縮機を提供することを目的とする。
【課題を解決するための手段】
【0007】
本発明の可変容量型圧縮機は、駆動軸と、この駆動軸により回転される斜板と、この斜板に設けられて駆動軸が挿通される鞍部が貫設された変角部を備え、鞍部により斜板の傾斜角を規制するものであって、変角部は、駆動軸の回転に伴って発生する遠心力により、鞍部の内壁における特定の箇所が駆動軸に押し付けられる構成とされていることを特徴とする。
【0008】
請求項2の発明の可変容量型圧縮機は、上記発明において変角部の重量分布は、駆動軸の回転に伴って発生する遠心力により、当該変角部が特定の方向に寄るように設定されていることを特徴とする。
【0009】
請求項3の発明の可変容量型圧縮機は、請求項1の発明において変角部はウエイトを有し、このウエイトは鞍部の中心を通る軸に対して何れか一方の位置に設けられていることを特徴とする。
【0010】
請求項4の発明の可変容量型圧縮機は、請求項1の発明において変角部は少なくとも一対のウエイトを有し、各ウエイトは鞍部の中心を通る軸に対して非対称の位置に設けられていることを特徴とする。
(【0011】以降は省略されています)
この特許をJ-PlatPat(特許庁公式サイト)で参照する
関連特許
サンデン株式会社
情報処理装置
24日前
サンデン株式会社
可変容量型圧縮機
24日前
サンデン株式会社
スクロール圧縮機
1か月前
サンデン株式会社
スクロール圧縮機
1か月前
サンデン株式会社
スクロール圧縮機
1か月前
サンデン株式会社
車両用空気調和装置
24日前
サンデン株式会社
車両用空気調和装置
24日前
サンデン株式会社
車両用空気調和装置
24日前
サンデン株式会社
熱マネジメントシステム
24日前
サンデン株式会社
スクロール式コンプレッサ
1か月前
サンデン株式会社
車両用熱マネジメントシステム
1か月前
サンデン株式会社
車両用熱マネジメントシステム
1か月前
サンデン株式会社
車両用熱マネジメントシステム
1か月前
サンデン株式会社
車両用熱マネジメントシステム
1か月前
サンデン株式会社
車両用熱マネジメントシステム
1か月前
サンデン株式会社
充電制御システム及び配車管理システム
24日前
サンデン株式会社
電動圧縮機用モータ及びそれを備えた電動圧縮機
1か月前
個人
海流製造装置。
2か月前
株式会社スギノマシン
圧縮機
1か月前
株式会社ツインバード
送風装置
2か月前
株式会社ツインバード
送風装置
2か月前
日機装株式会社
遠心ポンプ
1か月前
カヤバ株式会社
電動ポンプ
16日前
ビッグボーン株式会社
送風装置
2か月前
株式会社ノーリツ
ロータリ圧縮機
2か月前
サンデン株式会社
スクロール圧縮機
1か月前
サンデン株式会社
スクロール圧縮機
1か月前
サンデン株式会社
可変容量型圧縮機
24日前
樫山工業株式会社
真空ポンプ
1か月前
サンデン株式会社
スクロール圧縮機
1か月前
エドワーズ株式会社
真空ポンプ
1か月前
株式会社豊田自動織機
流体機械
2か月前
株式会社クボタ
作業機
17日前
株式会社アイシン
ポンプケース
1か月前
株式会社島津製作所
真空ポンプ
3か月前
株式会社チロル
送風機、送風機付衣服
2か月前
続きを見る
他の特許を見る