TOP
|
特許
|
意匠
|
商標
特許ウォッチ
Twitter
他の特許を見る
公開番号
2025123708
公報種別
公開特許公報(A)
公開日
2025-08-25
出願番号
2024019333
出願日
2024-02-13
発明の名称
中継コネクタ
出願人
住友電装株式会社
代理人
個人
,
個人
主分類
H01R
31/06 20060101AFI20250818BHJP(基本的電気素子)
要約
【課題】相手コネクタとの接続信頼性を向上できる中継コネクタを提供する。
【解決手段】中継コネクタ10は、導電性を有する複数の端子23と、複数の端子23を保持するハウジング20と、を備える。ハウジング20は、複数の端子23を保持する本体部30と、本体部30の第1端面31から第1方向に向かって突出する筒状の第1コネクタ嵌合部40を有する。第1コネクタ嵌合部40は、周壁43を有する。周壁43は、第1方向と直交する第2方向Y1に沿って延びる基部50と、基部50から外方に向かって膨出する膨出部51とを有する。膨出部51は、第1コネクタ嵌合部40の内部空間を拡大するように膨出している。
【選択図】図4
特許請求の範囲
【請求項1】
導電性を有する複数の端子と、
前記複数の端子を保持するハウジングと、を備え、
前記ハウジングは、
前記複数の端子を保持する本体部と、
前記本体部の第1端面から第1方向に向かって突出する筒状の第1コネクタ嵌合部と、
前記本体部のうち前記第1端面の反対に設けられた第2端面から前記第1方向の反対方向である第1反対方向に向かって突出する筒状の第2コネクタ嵌合部と、を有し、
前記第1コネクタ嵌合部は、第1周壁を含む複数の周壁を有し、
前記第1周壁は、前記第1方向と直交する第2方向に沿って延びる基部と、前記基部から外方に向かって膨出する膨出部とを有し、
前記膨出部は、前記第1コネクタ嵌合部の内部空間を拡大するように膨出している、中継コネクタ。
続きを表示(約 1,200 文字)
【請求項2】
前記膨出部は、前記第2方向に沿って延びる直線部と、前記直線部と前記基部とを連結する連結部と、を有し、
前記連結部は、前記第1反対方向から見た平面視において、前記基部から外方に向かって突出するように湾曲して形成されている、請求項1に記載の中継コネクタ。
【請求項3】
前記基部と前記直線部と前記連結部とは、互いに同一の厚みを有し、
前記連結部は、前記第1コネクタ嵌合部の径方向において互いに反対を向く内面および外面を有し、
前記連結部の内面および前記連結部の外面の各々は、前記第1反対方向から見た平面視において、曲面に形成されており、
前記連結部の内面の曲率は、前記連結部の外面の曲率と同一である、請求項2に記載の中継コネクタ。
【請求項4】
前記基部の外面からの前記膨出部の突出量は、前記第1周壁の厚みよりも小さい、請求項1に記載の中継コネクタ。
【請求項5】
前記第1周壁は、2つの前記基部を有し、
前記膨出部は、前記第2方向において、前記2つの基部の間に設けられている、請求項1に記載の中継コネクタ。
【請求項6】
前記ハウジングは、
前記第1コネクタ嵌合部の内周面から前記第1コネクタ嵌合部の径方向内方に向かって突出する突出部と、
相手コネクタが有するガイド凸部が嵌合可能であるガイド溝と、を有し、
前記突出部は、前記第1方向および前記第2方向の双方と直交する第3方向において、前記基部と離れた状態で対向しており、
前記ガイド溝は、前記基部と前記突出部と前記周壁とによって形成されている、請求項1に記載の中継コネクタ。
【請求項7】
前記第1コネクタ嵌合部の外縁形状は、前記第1反対方向から見た平面視において、長辺と短辺とを有する扁平形状に形成されており、
前記第1周壁は、前記長辺を構成している、請求項1に記載の中継コネクタ。
【請求項8】
前記中継コネクタは、外部空間が気中環境であるとともに内部空間が油中環境である機器ケースの取付孔に取り付けられる中継コネクタであって、
前記中継コネクタは、
前記本体部の前記第1端面から前記第1反対方向に向かって凹むとともに、前記複数の端子を包囲する凹部と、
前記凹部に充填されるとともに、前記複数の端子を封止するポッティング材と、を更に備え、
前記第1端面は、前記機器ケースの外部に面する端面であり、
前記第2端面は、前記機器ケースの内部に面する端面であり、
前記第1コネクタ嵌合部は、前記機器ケースの外部空間に突出するように設けられており、
前記第2コネクタ嵌合部は、前記機器ケースの内部空間に突出するように設けられている、請求項1に記載の中継コネクタ。
発明の詳細な説明
【技術分野】
【0001】
本開示は、中継コネクタに関するものである。
続きを表示(約 1,800 文字)
【背景技術】
【0002】
従来、車両用のコネクタとしては、例えばトランスミッションケース等の油が収容される機器ケースに取り付けられた中継コネクタが知られている(例えば、特許文献1参照)。中継コネクタは、機器ケースの内部と外部とを電気的に繋ぐためのコネクタである。この種の中継コネクタでは、機器ケース内の油等が機器ケースの外部へ漏れるのを防ぐため、ポッティング材により止油機能が高められている。
【先行技術文献】
【特許文献】
【0003】
特開2000-40551号公報
【発明の概要】
【発明が解決しようとする課題】
【0004】
ところで、上記中継コネクタにおいては、相手コネクタとの接続信頼性の向上が望まれている。
本開示の目的は、相手コネクタとの接続信頼性を向上できる中継コネクタを提供することにある。
【課題を解決するための手段】
【0005】
本開示の中継コネクタは、導電性を有する複数の端子と、前記複数の端子を保持するハウジングと、を備え、前記ハウジングは、前記複数の端子を保持する本体部と、前記本体部の第1端面から第1方向に向かって突出する筒状の第1コネクタ嵌合部と、前記本体部のうち前記第1端面の反対に設けられた第2端面から前記第1方向の反対方向である第1反対方向に向かって突出する筒状の第2コネクタ嵌合部と、を有し、前記第1コネクタ嵌合部は、第1周壁を含む複数の周壁を有し、前記第1周壁は、前記第1方向と直交する第2方向に沿って延びる基部と、前記基部から外方に向かって膨出する膨出部とを有し、前記膨出部は、前記第1コネクタ嵌合部の内部空間を拡大するように膨出している。
【発明の効果】
【0006】
本開示の中継コネクタによれば、相手コネクタとの接続信頼性を向上できるという効果を奏する。
【図面の簡単な説明】
【0007】
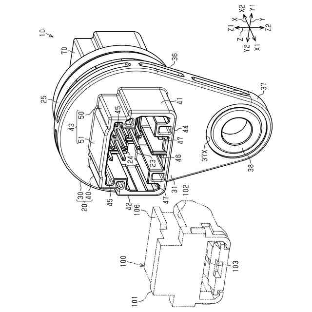
図1は、一実施形態の中継コネクタを示す断面図(図3における1-1線断面図)である。
図2は、一実施形態の中継コネクタを示す斜視図である。
図3は、一実施形態の中継コネクタを示す平面図である。
図4は、一実施形態の中継コネクタの第1コネクタ嵌合部を示す断面図(図1における4-4線断面図)である。
図5は、一実施形態の中継コネクタの第1コネクタ嵌合部を示す断面図である。
【発明を実施するための形態】
【0008】
[本開示の実施形態の説明]
最初に本開示の実施形態を列挙して説明する。
[1]本開示の中継コネクタは、導電性を有する複数の端子と、前記複数の端子を保持するハウジングと、を備え、前記ハウジングは、前記複数の端子を保持する本体部と、前記本体部の第1端面から第1方向に向かって突出する筒状の第1コネクタ嵌合部と、前記本体部のうち前記第1端面の反対に設けられた第2端面から前記第1方向の反対方向である第1反対方向に向かって突出する筒状の第2コネクタ嵌合部と、を有し、前記第1コネクタ嵌合部は、第1周壁を含む複数の周壁を有し、前記第1周壁は、前記第1方向と直交する第2方向に沿って延びる基部と、前記基部から外方に向かって膨出する膨出部とを有し、前記膨出部は、前記第1コネクタ嵌合部の内部空間を拡大するように膨出している。
【0009】
この構成によれば、第1コネクタ嵌合部を構成する第1周壁に膨出部が設けられる。これにより、第1周壁が第2方向に沿って延びる基部のみで形成される場合に比べて、第1周壁の剛性を向上できるため、第1周壁に反り等の変形が発生することを好適に抑制できる。このため、第1周壁の変形に起因する第1コネクタ嵌合部と相手コネクタとの嵌合不良の発生を好適に抑制できる。この結果、相手コネクタとの接続信頼性を向上できる。
【0010】
[2]上記[1]において、前記膨出部は、前記第2方向に沿って延びる直線部と、前記直線部と前記基部とを接続する連結部と、を有し、前記連結部は、前記第1反対方向から見た平面視において、前記基部から外方に向かって突出するように湾曲して形成されていてもよい。
(【0011】以降は省略されています)
この特許をJ-PlatPat(特許庁公式サイト)で参照する
関連特許
住友電装株式会社
端子台
9日前
住友電装株式会社
コネクタ
1か月前
住友電装株式会社
コネクタ
5日前
住友電装株式会社
コネクタ
1か月前
住友電装株式会社
端子金具
1か月前
住友電装株式会社
コネクタ
1か月前
住友電装株式会社
コネクタ
29日前
住友電装株式会社
コネクタ
19日前
住友電装株式会社
コネクタ
12日前
住友電装株式会社
コネクタ
9日前
住友電装株式会社
コネクタ
9日前
住友電装株式会社
コネクタ
9日前
住友電装株式会社
コネクタ
9日前
住友電装株式会社
コネクタ
9日前
住友電装株式会社
コネクタ
9日前
住友電装株式会社
コネクタ
5日前
住友電装株式会社
コネクタ
20日前
住友電装株式会社
電気接続箱
1か月前
住友電装株式会社
中継コネクタ
1か月前
住友電装株式会社
中継コネクタ
1か月前
住友電装株式会社
中継コネクタ
1か月前
住友電装株式会社
充電コネクタ
28日前
住友電装株式会社
ワイヤハーネス
29日前
住友電装株式会社
充電インレット
1か月前
住友電装株式会社
ワイヤハーネス
1か月前
住友電装株式会社
ワイヤハーネス
1か月前
住友電装株式会社
ワイヤハーネス
12日前
住友電装株式会社
コネクタユニット
1か月前
住友電装株式会社
シールドコネクタ
1か月前
住友電装株式会社
コネクタユニット
20日前
住友電装株式会社
コネクタアセンブリ
7日前
住友電装株式会社
ブラケット付きコネクタ
1日前
住友電装株式会社
ダミー栓およびコネクタ
7日前
住友電装株式会社
コネクタ及びコネクタ装置
1か月前
住友電装株式会社
コネクタおよび端子ユニット
1か月前
住友電装株式会社
電気接続箱および制御ユニット
今日
続きを見る
他の特許を見る