TOP
|
特許
|
意匠
|
商標
特許ウォッチ
Twitter
他の特許を見る
公開番号
2025170506
公報種別
公開特許公報(A)
公開日
2025-11-19
出願番号
2024075126
出願日
2024-05-07
発明の名称
車体後部構造
出願人
トヨタ車体株式会社
代理人
弁理士法人岡田国際特許事務所
主分類
B62D
25/20 20060101AFI20251112BHJP(鉄道以外の路面車両)
要約
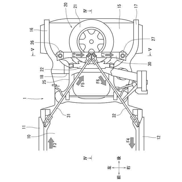
【課題】リヤフロアの下面側にスペアタイヤを搭載する車体の後部構造において、車体の捻じれを抑制するブレースと称される補強部材に入力される荷重が確実にリヤサイドメンバに伝達されるようにする。
【解決手段】スペアタイヤ搭載部20に搭載したスペアタイヤ21の下方を跨ぐように左右のリヤサイドメンバ16,17間にクロスメンバ30が架設される。左右のロッカー11,12とクロスメンバ30との間に補強部材31,32が結合される。クロスメンバ30のリヤサイドメンバ16,17に対する結合部位が、リヤサイドメンバ16,17に対するリヤサスペンションメンバ25の結合部位であるメンバ結合部26,27に設定されている。これにより後輪4,5から入力される荷重がクロスメンバ30に入力される荷重F7,F8により相殺されることで車体1の捻じれ剛性が高められる。
【選択図】図3
特許請求の範囲
【請求項1】
車体フロアの下面に沿ってスペアタイヤを搭載可能なスペアタイヤ搭載部と、前記車体フロアの左右両側で前後方向に沿って延在される中空断面のロッカーと、前記スペアタイヤ搭載部の左右両側で前後方向に沿って延在される左右一対のリヤサイドメンバと、前記スペアタイヤ搭載部の前方を車幅方向に延在されて前記左右一対のリヤサイドメンバを連結するリヤサイドメンバ連結部材と、前記左右一対のリヤサイドメンバ間に結合されるリヤサスペンションメンバを有する車体後部構造において、
前記スペアタイヤ搭載部に搭載した前記スペアタイヤの下方を跨ぐように前記左右一対のリヤサイドメンバ間に架設されたクロスメンバと、前部が前記ロッカーに結合され、後部が前記クロスメンバに結合された補強部材を有し、
前記クロスメンバの前記リヤサイドメンバに対する結合部位が、前記リヤサイドメンバに対する前記リヤサスペンションメンバの結合部位に設定されている車体後部構造。
続きを表示(約 110 文字)
【請求項2】
請求項1記載の車体後部構造であって、
前記クロスメンバは車幅方向の中央部が最下端となる湾曲形状を有しており、前記補強部材の後部は前記クロスメンバの前記車幅方向の中央部に結合されている車体後部構造。
発明の詳細な説明
【技術分野】
【0001】
この発明は、車体の後部構造に関する。
続きを表示(約 1,600 文字)
【背景技術】
【0002】
特許文献1に、車体の後部構造が開示されている。この後部構造では、左右のロッカーと後部クロスメンバとの間に2つの補強バーが結合されている。補強バーはブレースと称される補強部材で、車体フロアの下面に沿ってV字形に配置されている。補強バーにより後輪の上下動による車体の捻じれが抑制される。
【先行技術文献】
【特許文献】
【0003】
特開2010-247610号公報
【発明の概要】
【発明が解決しようとする課題】
【0004】
車体の後部にスペアタイヤを搭載可能とするものがある。従来スペアタイヤはフロアが下方へ凹設された収容凹部内に搭載可能とする場合(床上搭載形)、フラットなフロアの下面に吊り下げ状に搭載する場合(床下搭載形)がある。前者の床上搭載形の場合には、V字形に配置される補強バーの後部は、スペアタイヤの収容凹部に結合することができる。
【0005】
しかしながら後者の床下搭載形の場合には、前者の収容凹部が存在しないため補強バーの後部を結合する適切な部位が別途必要となる。適切な部位に例えばクロスメンバを設けることで補強バーを結合することができるが、床下に搭載したスペアタイヤの周囲には例えばDRSモータ等の床下搭載部品が配置されるため補強バーの後部を結合するための部位を追加設定することが困難である。
【0006】
本発明は、車体後部の床下にスペアタイヤを搭載可能とする場合に、車体の捻じれを抑制するための補強部材の後部を車体後部側に強固に結合できる車体後部構造を提供する。
【課題を解決するための手段】
【0007】
第1の発明によれば、車体後部構造は、車体フロアの下面に沿ってスペアタイヤを搭載可能なスペアタイヤ搭載部を有する。車体後部構造は、車体フロアの左右両側で前後方向に沿って延在される中空断面のロッカーと、スペアタイヤ搭載部の左右両側で前後方向に沿って延在される左右一対のリヤサイドメンバを有する。車体後部構造は、スペアタイヤ搭載部の前方を車幅方向に延在されて左右一対のリヤサイドメンバを連結するリヤサイドメンバ連結部材と、左右一対のリヤサイドメンバ間に結合されるリヤサスペンションメンバを有する。車体後部構造は、スペアタイヤ搭載部に搭載したスペアタイヤの下方を跨ぐように左右一対のリヤサイドメンバ間に架設されたクロスメンバと、前部がロッカーに結合され、後部がクロスメンバに結合された補強部材を有する。車体後部構造では、クロスメンバのリヤサイドメンバに対する結合部位が、リヤサイドメンバに対するリヤサスペンションメンバの結合部位に設定されている。
【0008】
従って、車体後部の床下にスペアタイヤ搭載部を有する場合に補強部材の後部をクロスメンバを介してリヤサイドメンバ側に強固に結合できる。これにより例えば後輪の上下動に伴う車体の捻じれが抑制される。また、後輪の上下動により左右のロッカーが受ける相互に前後逆方向の荷重が補強部材及びクロスメンバを介してリヤサスペンションメンバの左右の結合部に入力される。これにより後輪が路面から受ける荷重が相殺されることで車体の捻じれがより確実に抑制される。補強部材はブレースとも称され、通常直線状の2本の補強部材が左右のロッカーとクロスメンバとの間でV字形に配置される。
【0009】
第2の発明によれば、クロスメンバは車幅方向の中央部が最下端となる湾曲形状を有しており、補強部材の後部はクロスメンバの前記車幅方向の中央部に結合されている。
【0010】
第2の発明によれば、例えばスペアタイヤやDRSモータ(後輪切れ角制御用のモータ)等の床下搭載部品の搭載スペースを確保しつつ補強部材をロッカーとクロスメンバとの間に配置できる。
【図面の簡単な説明】
(【0011】以降は省略されています)
この特許をJ-PlatPat(特許庁公式サイト)で参照する
関連特許
個人
カート
5か月前
個人
走行装置
5か月前
個人
三輪バイク
1か月前
個人
台車
22日前
個人
電動走行車両
5か月前
個人
乗り物
7か月前
個人
駐輪設備
3か月前
個人
発音装置
9か月前
個人
自転車用歩数計
1か月前
個人
電動モビリティ
9か月前
個人
閂式ハンドル錠
5か月前
個人
ボギー・フレーム
3か月前
個人
“zen-go.”
4か月前
個人
ルーフ付きトライク
3か月前
個人
自転車前輪固定装置
3日前
個人
三輪電動車両
1か月前
個人
ルーフ付きトライク
4か月前
個人
自由方向乗車自転車
9か月前
個人
キャンピングトライク
10か月前
個人
車の室内高温防止屋根
1か月前
井関農機株式会社
作業車両
1か月前
個人
パワーアシスト自転車
3か月前
個人
ステアリングの操向部材
10か月前
個人
フロントフットブレーキ。
5か月前
株式会社豊田自動織機
産業車両
6か月前
個人
電動式ルーフ付きトライク
14日前
個人
電動式ルーフ付きトライク
14日前
個人
電動式ルーフ付きトライク
14日前
井関農機株式会社
収穫作業車両
8日前
学校法人千葉工業大学
車両
11か月前
学校法人千葉工業大学
車両
11か月前
個人
ホイールハブ駆動構造
6か月前
学校法人千葉工業大学
車両
11か月前
豊田鉄工株式会社
小型車両
5か月前
個人
乗用自動車のディフューザー
2か月前
株式会社アイドゥス企画
老人電動車
23日前
続きを見る
他の特許を見る