TOP
|
特許
|
意匠
|
商標
特許ウォッチ
Twitter
他の特許を見る
10個以上の画像は省略されています。
公開番号
2025154785
公報種別
公開特許公報(A)
公開日
2025-10-10
出願番号
2024057975
出願日
2024-03-29
発明の名称
折り畳み装置
出願人
株式会社アイシン
代理人
弁理士法人酒井国際特許事務所
主分類
B62K
15/00 20060101AFI20251002BHJP(鉄道以外の路面車両)
要約
【課題】折畳部において折り畳み動作を許容するロック部の許容状態を維持した状態で操作部材の操作を続行できるようにする。
【解決手段】折り畳み装置は、ロック部の回転部材を回転させる入力部を備え、入力部は、把持部と、溝部と、回転中心軸回りに回転可能に支持される被支持部と、を有する操作部材と、溝部に入れられ、操作部材からの操作力を回転部材に伝達して回転部材を回転させるピンと、を有し、溝部は、操作部材の回転に応じてピンを回転中心軸に対して移動させて回転部材を回転させるカム部と、カム部に接続され、曲率半径が一定であり、操作部材の回転による回転中心軸に対するピンの移動をさせずにロック部に許容状態を維持させる曲率半径一定部と、を有する。
【選択図】図28
特許請求の範囲
【請求項1】
第1のフレームと、
サブフレームと、
前記第1のフレームと前記サブフレームとの折り畳み動作を可能に、前記第1のフレームと前記サブフレームとを連結する折畳部と、
回転部材を有し、前記回転部材の回転により前記折り畳み動作を許容する許容状態と、前記折り畳み動作を禁止する禁止状態とが切り替わるロック部と、
前記ロック部の前記回転部材を回転させる入力部と、
を備え、
前記入力部は、
把持可能な把持部と、溝部と、前記把持部と前記溝部との間に設けられ前記第1のフレームまたは前記サブフレームに回転中心軸回りに回転可能に支持される被支持部と、を有する操作部材と、
前記溝部に入れられ、前記操作部材からの操作力を前記回転部材に伝達して前記回転部材を回転させるピンと、
を有し、
前記溝部は、前記操作部材の回転に応じて前記ピンを前記回転中心軸に対して移動させて前記回転部材を回転させるカム部と、前記カム部に接続され、曲率半径が一定であり、前記操作部材の回転による前記回転中心軸に対する前記ピンの移動をさせずに前記ロック部に前記許容状態を維持させる曲率半径一定部と、を有する、
折り畳み装置。
続きを表示(約 290 文字)
【請求項2】
前記カム部における前記曲率半径一定部側の端の曲率半径は、前記曲率半径一定部の曲率半径と同じである、
請求項1に記載の折り畳み装置。
【請求項3】
前記第1のフレームと前記サブフレームとが折り畳まれていない展開状態の場合に前記ピンが前記カム部に位置し、前記折り畳み動作中に前記ピンが前記曲率半径一定部に位置する、
請求項1に記載の折り畳み装置。
【請求項4】
前記溝部は、前記カム部と前記曲率半径一定部との組合せを少なくとも一つ有する、
請求項1から請求項3のうちいずれか一つに記載の折り畳み装置。
発明の詳細な説明
【技術分野】
【0001】
本発明の実施形態は、折り畳み装置に関する。
続きを表示(約 2,600 文字)
【背景技術】
【0002】
従来、車両等に設けられ、展開状態と折り畳み状態とに変更可能な折り畳み装置が知られている。この種の折り畳み装置は、折り畳み操作をロックするロック部と、ロック部のロックを解除するためのハンドル等の操作部材と、を備えるものがある(例えば、特許文献1参照)。
【先行技術文献】
【特許文献】
【0003】
特許第6514096号公報
【発明の概要】
【発明が解決しようとする課題】
【0004】
この種の折り畳み装置では、ロックの解除を維持した状態でさらに操作部材の操作を続けられることが望まれている。
【0005】
本発明の実施形態が解決しようとする課題の一つは、折り畳み動作を許容するロック部の許容状態を維持した状態で操作部材の操作を続行できるようにすることである。
【課題を解決するための手段】
【0006】
本発明の実施形態に係る折り畳み装置は、第1のフレームと、サブフレームと、前記第1のフレームと前記サブフレームとの折り畳み動作を可能に、前記第1のフレームと前記サブフレームとを連結する折畳部と、回転部材を有し、前記回転部材の回転により前記折り畳み動作を許容する許容状態と、前記折り畳み動作を禁止する禁止状態とが切り替わるロック部と、前記ロック部の前記回転部材を回転させる入力部と、を備え、前記入力部は、把持可能な把持部と、溝部と、前記把持部と前記溝部との間に設けられ前記第1のフレームまたは前記サブフレームに回転中心軸回りに回転可能に支持される被支持部と、を有する操作部材と、前記溝部に入れられ、前記操作部材からの操作力を前記回転部材に伝達して前記回転部材を回転させるピンと、を有し、前記溝部は、前記操作部材の回転に応じて前記ピンを前記回転中心軸に対して移動させて前記回転部材を回転させるカム部と、前記カム部に接続され、曲率半径が一定であり、前記操作部材の回転による前記回転中心軸に対する前記ピンの移動をさせずに前記ロック部に前記許容状態を維持させる曲率半径一定部と、を有する。
【発明の効果】
【0007】
本発明の実施形態に係る折り畳み装置によれば、折り畳み動作を許容するロック部の許容状態を維持した状態で操作部材の操作を続行できる。
【図面の簡単な説明】
【0008】
図1は、実施形態の折り畳み装置を備える車両の概略構成を示す例示的かつ模式的な側面図であって、展開状態を示す図である。
図2は、実施形態の車両の折り畳み手順の一部を示す例示的かつ模式的な図である。
図3は、実施形態の車両の折り畳み手順の一部を示す例示的かつ模式的な図であって、図2に続く手順を示す図である。
図4は、実施形態の車両の折り畳み手順の一部を示す例示的かつ模式的な図であって、図3に続く手順を示す図である。
図5は、実施形態の車両の折り畳み手順の一部を示す例示的かつ模式的な図であって、図4に続く手順を示す図である。
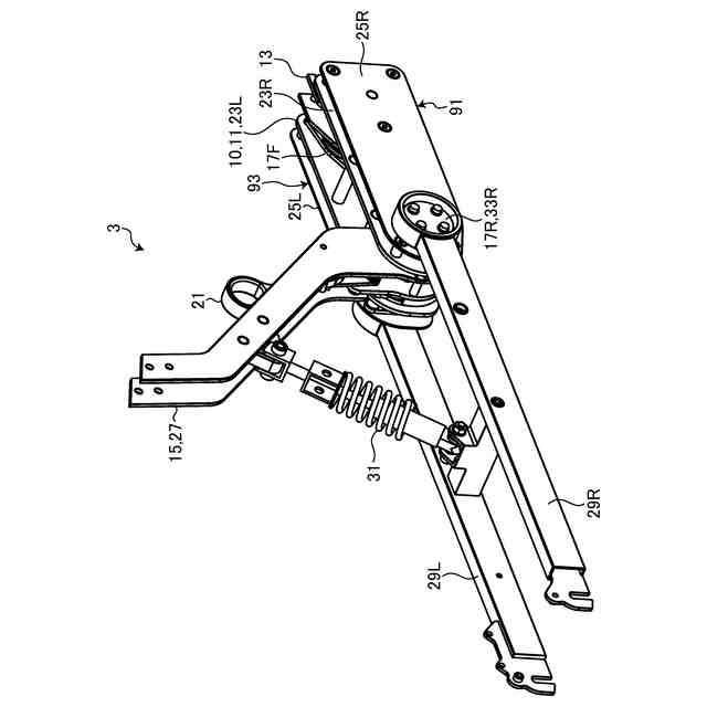
図6は、実施形態の折り畳み装置の一部を示す例示的かつ模式的な斜視図である。
図7は、実施形態の折り畳み装置の一部を示す例示的かつ模式的な断面図である。
図8は、実施形態の折り畳み装置の一部を示す例示的かつ模式的な分解斜視図示す図である。
図9は、実施形態の折り畳み装置車両を示す例示的かつ模式的な分解斜視図である。
図10は、実施形態の折り畳み装置の一部を示す例示的かつ模式的な斜視図である。
図11は、実施形態の折り畳み装置の一部を示す例示的かつ模式的な側面図である。
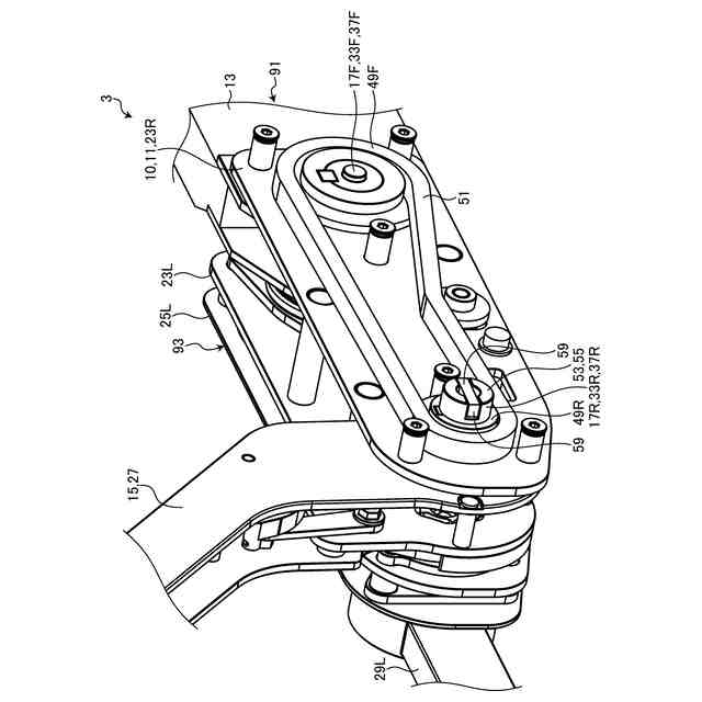
図12は、実施形態の折り畳み装置の一部を示す例示的かつ模式的な斜視図である。
図13は、実施形態の折り畳み装置の一部を示す例示的かつ模式的な側面図である。
図14は、実施形態の折り畳み装置の動きを説明するための図である。
図15は、実施形態の折り畳み装置の一部を示す例示的かつ模式的な斜視図である。
図16は、実施形態の折り畳み装置の一部を示す例示的かつ模式的な斜視図である。
図17は、実施形態の折り畳み装置の一部を示す例示的かつ模式的な斜視図である。
図18は、実施形態の折り畳み装置の一部を示す例示的かつ模式的な斜視図である。
図19は、実施形態の折り畳み装置の一部を示す例示的かつ模式的な斜視図である。
図20は、実施形態の折り畳み装置の一部を示す例示的かつ模式的な斜視図である。
図21は、実施形態の折り畳み装置の一部の動作を説明するための図であって、図2の手順に対応する状態を示す図である。
図22は、実施形態の折り畳み装置の一部の動作を説明するための図であって、図3の手順に対応する状態を示す図である。
図23は、実施形態の折り畳み装置の一部の動作を説明するための図であって、図4の手順に対応する状態を示す図である。
図24は、実施形態の折り畳み装置の一部の動作を説明するための図であって、図5の手順に対応する状態を示す図である。
図25は、実施形態の折り畳み装置の一部の動作を説明するための図である。
図26は、実施形態の折り畳み装置の操作部材を示す例示的かつ模式的な側面図である。
図27は、実施形態の折り畳み装置の操作部材の一部を示す例示的かつ模式的な側面図である。
図28は、実施形態の折り畳み装置の操作部材及びピンの動作を説明するための図である。
【発明を実施するための形態】
【0009】
以下、本開示の実施形態を図面に基づいて説明する。以下に記載する実施形態の構成、ならびに当該構成によってもたらされる作用及び効果は、あくまで一例であって、以下の記載内容に限られるものではない。
【0010】
なお、図面は模式的なものであり、各要素の寸法の関係、各要素の比率等は、現実と異なる場合がある。また、図面の相互間においても、互いの寸法の関係や比率が異なる部分が含まれている場合がある。
(【0011】以降は省略されています)
特許ウォッチbot のツイートを見る
この特許をJ-PlatPat(特許庁公式サイト)で参照する
関連特許
株式会社アイシン
車両
6日前
株式会社アイシン
車両
6日前
株式会社アイシン
熱交換器
6日前
株式会社アイシン
熱交換器
6日前
株式会社アイシン
歯車機構
1か月前
株式会社アイシン
ヒートシンク
19日前
株式会社アイシン
動力変換装置
6日前
株式会社アイシン
電力変換装置
19日前
株式会社アイシン
キックセンサ
19日前
株式会社アイシン
操作検出装置
今日
株式会社アイシン
回転角検出装置
6日前
株式会社アイシン
車両用駆動装置
6日前
株式会社アイシン
車両用駆動装置
21日前
株式会社アイシン
車両用駆動装置
19日前
株式会社アイシン
車両用ドア装置
19日前
株式会社アイシン
冷却モジュール
19日前
株式会社アイシン
サンルーフ装置
1か月前
株式会社アイシン
ドアロック装置
1か月前
株式会社アイシン
燃料電池システム
1か月前
株式会社アイシン
燃料電池システム
1か月前
株式会社アイシン
車両用駆動伝達装置
21日前
株式会社アイシン
車両用駆動伝達装置
22日前
株式会社アイシン
車両用駆動伝達装置
6日前
株式会社アイシン
静電容量センサシステム
20日前
株式会社アイシン
車両用のドアロック装置
19日前
株式会社アイシン
ペロブスカイト太陽電池
20日前
株式会社アイシン
バルブ装置の学習装置及び学習方法
22日前
株式会社アイシン
バルブ制御装置及びバルブ制御方法
22日前
株式会社アイシン
ペロブスカイト太陽電池の製造方法
7日前
株式会社豊田中央研究所
非接触給電可能な回転電機
1か月前
株式会社アイシン
水性エマルジョン系制振塗料組成物及びその硬化塗膜
19日前
株式会社アイシン
ホール輸送材料およびホール輸送材料を用いた太陽電池
27日前
株式会社アイシン
ホール輸送材料およびホール輸送材料を用いた太陽電池
29日前
株式会社アイシン
ペロブスカイト太陽電池及びペロブスカイト太陽電池の製造方法
1か月前
株式会社豊田中央研究所
体重推定装置、体重推定方法、及び体重推定プログラム
1か月前
ミクロエース株式会社
被覆銅材の剥離処理方法、処理装置、処理装置制御部およびプログラム
27日前
続きを見る
他の特許を見る