TOP
|
特許
|
意匠
|
商標
特許ウォッチ
Twitter
他の特許を見る
10個以上の画像は省略されています。
公開番号
2025153969
公報種別
公開特許公報(A)
公開日
2025-10-10
出願番号
2024056713
出願日
2024-03-29
発明の名称
印刷媒体
出願人
ブラザー工業株式会社
代理人
個人
,
個人
主分類
B41J
11/46 20060101AFI20251002BHJP(印刷;線画機;タイプライター;スタンプ)
要約
【課題】印刷装置の反射型センサで検出可能なマークが安定して検出されるようにした印刷媒体を提供する。
【解決手段】シート10は、台紙100の貼付面110に複数のラベル150が貼付され、台紙面120にはラベル150に対応するマーク140が形成される。台紙100の地色は白色であり、マーク140は黒色に形成される。台紙100の厚みが従来よりも薄くなった場合、台紙100の光の透過率は高くなる。台紙面120における光の反射率が低下するので、マーク140の反射率との差異が小さくなる。故に、マーク140の検出が可能な状態を確保するため、シート10は、台紙100の坪量を坪量が55g/m
2
以上、かつ60g/m
2
未満に規定する。
【選択図】図3
特許請求の範囲
【請求項1】
長手方向に延びるシート状の台紙と、
前記長手方向に所定のラベル間隔を空けて複数貼付されるラベルと、を備え、
前記長手方向に交差する方向を短手方向と定義し、
前記長手方向と前記短手方向とに直交する方向を厚み方向と定義した場合に、
前記台紙は、
前記長手方向と、前記短手方向とに広がり、所定の第一色で形成される台紙面と、
前記ラベルが貼付される面であり、前記台紙の前記厚み方向において前記台紙面とは反対側の貼付面と、
前記台紙面において前記第一色とは異なる第二色によって形成され、印刷装置の反射型センサで検出可能なマークと
を備え、
前記台紙は、坪量が55g/m
2
以上、かつ60g/m
2
未満であること
を特徴とする印刷媒体。
続きを表示(約 800 文字)
【請求項2】
前記台紙は、前記坪量が55g/m
2
であること
を特徴とする請求項1に記載の印刷媒体。
【請求項3】
前記台紙は、前記厚み方向の厚さが50μm以上、かつ55μm未満であること
を特徴とする請求項1に記載の印刷媒体。
【請求項4】
前記台紙は、前記厚み方向の厚さが50μmであること
を特徴とする請求項3に記載の印刷媒体。
【請求項5】
前記台紙は、前記ラベルが配置されていない領域における前記厚み方向の透過濃度が0.2以上、かつ0.31未満であること
を特徴とする請求項3に記載の印刷媒体。
【請求項6】
前記台紙は、前記ラベルが配置されていない領域における前記厚み方向の透過濃度が0.2であること
を特徴とする請求項5に記載の印刷媒体。
【請求項7】
前記台紙は、前記ラベルが配置された領域における前記厚み方向の透過濃度が0.6以上、かつ0.72未満であること
を特徴とする請求項5に記載の印刷媒体。
【請求項8】
前記台紙は、前記ラベルが配置された領域における前記厚み方向の透過濃度が0.6であること
を特徴とする請求項7に記載の印刷媒体。
【請求項9】
前記台紙は、前記ラベルが配置されていない領域における曲げ剛性が1.1N・mm
2
以上1.62N・mm
2
未満であること
を特徴とする請求項3に記載の印刷媒体。
【請求項10】
前記台紙は、前記ラベルが配置されていない領域における曲げ剛性が1.1N・mm
2
であること
を特徴とする請求項9に記載の印刷媒体。
(【請求項11】以降は省略されています)
発明の詳細な説明
【技術分野】
【0001】
本発明は、尺の長いシート状の印刷媒体に関する。
続きを表示(約 1,800 文字)
【背景技術】
【0002】
特許文献1には、ブラックマークを付した尺の長い記録紙に対して反射型フォトセンサから検出光を照射し、その反射光によってブラックマークの有無を検出するプリンタが開示されている。反射型フォトセンサは、ブラックマークにおける検出光の反射率と、ブラックマークが付されていない部分における検出光の反射率との差異に基づき、ブラックマークを検出する。プリンタは、ブラックマークの検出結果に基づき印刷領域や切断目標位置を設定し、記録紙への印刷や記録紙の切断を行う。
【先行技術文献】
【特許文献】
【0003】
特開2010-23386号公報
【発明の概要】
【発明が解決しようとする課題】
【0004】
SDGs(Sustainable Development Goals:持続可能な開発目標)の観点から、従来よりも記録紙の厚みを薄くする試みが検討されている。しかしながら記録紙が薄くなると、反射型フォトセンサの検出光を透過しやすくなる。この場合、ブラックマークにおける検出光の反射率と、ブラックマークが付されていない部分における検出光の反射率との差異が安定せず、ブラックマークの誤検出を生ずる可能性がある。
【0005】
本発明の目的は、印刷装置の反射型センサで検出可能なマークが安定して検出されるようにした印刷媒体を提供することである。
【課題を解決するための手段】
【0006】
本発明の一態様によれば、長手方向に延びるシート状の台紙と、前記長手方向に所定のラベル間隔を空けて複数貼付されるラベルと、を備え、前記長手方向に交差する方向を短手方向と定義し、前記長手方向と前記短手方向とに直交する方向を厚み方向と定義した場合に、前記台紙は、前記長手方向と、前記短手方向とに広がり、所定の第一色で形成される台紙面と、前記ラベルが貼付される面であり、前記台紙の前記厚み方向において前記台紙面とは反対側の貼付面と、前記台紙面において前記第一色とは異なる第二色によって形成され、印刷装置の反射型センサで検出可能なマークとを備え、前記台紙は、坪量が55g/m
2
以上、かつ60g/m
2
未満であることを特徴とする印刷媒体が提供される。
【0007】
マークは、台紙に貼付されるラベルが配置されていない貼付面の領域が厚み方向において重なる台紙面の領域に対して、検出光の反射率が比較される。台紙の厚みを薄くすると、マークを検出するために照射される検出光の透過率が高くなるため、マークにおける検出光の反射率と、台紙のラベルが配置されていない領域における検出光の反射率との差異が小さくなり、誤検出が生じやすくなる。印刷媒体は、台紙の坪量を55g/m
2
以上、かつ60g/m
2
未満に規定することで、台紙のラベルが配置されていない領域とマークとの検出光の反射率に十分な差異を確保できる。故に印刷媒体は、マークの誤検出を抑制できる。
【図面の簡単な説明】
【0008】
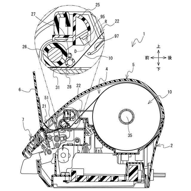
ラベルプリンタ1の斜視図である。
ラベルプリンタ1の左右方向に垂直な断面図である。
貼付面110、台紙面120及び側面から見たシート10の説明図である。
貼付面110、台紙面120及び側面から見たシート10Aの説明図である。
貼付面110、台紙面120及び側面から見たシート10Bの説明図である。
シート10C,10Dの説明図である。
【発明を実施するための形態】
【0009】
本発明を具体化した実施の形態について、図面を参照して説明する。参照する図面は、本発明が採用しうる技術的特徴を説明するために用いられるものであり、記載される装置の構成などは、それのみに限定する趣旨ではなく、単なる説明例である。
【0010】
図1、図2を参照し、本発明に係る印刷媒体に印刷を行う印刷装置の一例であるラベルプリンタ1の概略構成について説明する。以下の説明では、図1の右上側、左下側、右下側、左上側、上側、下側を、それぞれラベルプリンタ1の後側、前側、右側、左側、上側、下側とする。
(【0011】以降は省略されています)
この特許をJ-PlatPat(特許庁公式サイト)で参照する
関連特許
ブラザー工業株式会社
印刷装置
6日前
ブラザー工業株式会社
画像形成装置
1日前
ブラザー工業株式会社
印刷カセット収納体
今日
ブラザー工業株式会社
情報処理プログラム
6日前
ブラザー工業株式会社
タンクおよび液体吐出装置
6日前
ブラザー工業株式会社
プログラムおよび情報処理装置
6日前
ブラザー工業株式会社
画像処理装置及び認証処理プログラム
1日前
ブラザー工業株式会社
プログラム、および、データ処理装置
6日前
ブラザー工業株式会社
サポートプログラムおよび印刷システム
6日前
ブラザー工業株式会社
液滴吐出装置、その制御方法及びプログラム
今日
ブラザー工業株式会社
コンピュータプログラム、および、データ処理装置
6日前
ブラザー工業株式会社
サポートプログラム
6日前
ブラザー工業株式会社
端末装置のためのコンピュータプログラム、端末装置、及び、端末装置を制御するための方法
6日前
ブラザー工業株式会社
端末装置のためのコンピュータプログラム、端末装置、及び、端末装置を制御するための方法
6日前
個人
箔熱転写装置
2か月前
シヤチハタ株式会社
印判
6か月前
東レ株式会社
凸版印刷版原版
11か月前
シヤチハタ株式会社
反転式印判
10か月前
三光株式会社
感熱記録材料
8か月前
キヤノン株式会社
電子機器
27日前
独立行政法人 国立印刷局
印刷物
8か月前
キヤノン株式会社
記録装置
2か月前
株式会社リコー
液体吐出装置
7か月前
独立行政法人 国立印刷局
貼付機構
3か月前
株式会社リコー
印刷システム
2か月前
株式会社リコー
画像形成装置
2か月前
株式会社リコー
液体吐出装置
5か月前
日本製紙株式会社
感熱記録体
9か月前
株式会社リコー
液体吐出装置
3か月前
株式会社リコー
液体吐出装置
9か月前
株式会社リコー
画像形成装置
2か月前
株式会社リコー
画像形成装置
2か月前
株式会社リコー
液体吐出装置
9か月前
株式会社リコー
液体吐出装置
10か月前
株式会社リコー
液体吐出装置
6か月前
株式会社リコー
液体吐出装置
6か月前
続きを見る
他の特許を見る