TOP
|
特許
|
意匠
|
商標
特許ウォッチ
Twitter
他の特許を見る
公開番号
2025150506
公報種別
公開特許公報(A)
公開日
2025-10-09
出願番号
2024051410
出願日
2024-03-27
発明の名称
水分状態量可視化システム
出願人
大阪瓦斯株式会社
代理人
弁理士法人R&C
主分類
A23L
5/00 20160101AFI20251002BHJP(食品または食料品;他のクラスに包含されないそれらの処理)
要約
【課題】タンク内における深さ別の食材の水分状態が把握できる技術を提供する。
【解決手段】食材が投入され、少なくとも、注水工程、浸漬工程、排水工程が行われる浸漬タンク内における深さ別の食材の水分状態量を可視化する水分状態量可視化システムは、浸漬タンクに投入された食材の深さ別の浸漬時間を示す浸漬時間分布データを生成する浸漬時間分布データ生成部62と、前記食材の浸漬時間から前記食材の前記水分状態量を導出する時間・状態量導出部63と、浸漬時間分布データから時間・状態量導出部63を用いて、浸漬タンク内の食材の水分状態量分布を示す水分状態量分布データを生成する水分状態量分布データ生成部64と、水分状態量分布データに基づいて浸漬タンク内の食材の水分状態量分布をディスプレイ52に表示するための水分状態量分布画像データを生成する画像データ生成部65とを備る。
【選択図】図2
特許請求の範囲
【請求項1】
食材が投入され、少なくとも、注水工程、浸漬工程、排水工程が行われる浸漬タンク内における深さ別の前記食材の水分状態量を可視化する水分状態量可視化システムであって、
前記浸漬タンクに投入された前記食材の深さ別の浸漬時間を示す浸漬時間分布データを生成する浸漬時間分布データ生成部と、
前記食材の浸漬時間から前記食材の前記水分状態量を導出する時間・状態量導出部と、
前記浸漬時間分布データから前記時間・状態量導出部を用いて、前記浸漬タンク内の前記食材の水分状態量分布を示す水分状態量分布データを生成する水分状態量分布データ生成部と、
前記水分状態量分布データに基づいて前記浸漬タンク内の前記食材の水分状態量分布をディスプレイに表示するための水分状態量分布画像データを生成する画像データ生成部と、
を備えた水分状態量可視化システム。
続きを表示(約 1,100 文字)
【請求項2】
前記浸漬時間分布データ生成部は、前記食材の深さ別の浸漬時間を経時的に示す経時浸漬時間分布データを生成し、前記水分状態量分布データ生成部は設定された時間経過における前記水分状態量分布データを生成し、前記画像データ生成部は、選択された時間における前記水分状態量分布画像データを生成する請求項1に記載の水分状態量可視化システム。
【請求項3】
前記注水工程、前記浸漬工程、前記排水工程のそれぞれにおける個別浸漬時間が算出され、前記個別浸漬時間の合算値を用いて、前記食材の深さ別の浸漬時間が算出される請求項1に記載の水分状態量可視化システム。
【請求項4】
前記時間・状態量導出部は、水に浸漬させた前記食材の形状変化または体積膨張の時系列の実験結果に基づいて作成された変換式またはルックアップテーブルで構築される請求項1に記載の水分状態量可視化システム。
【請求項5】
前記水分状態量分布データ生成部は、前記浸漬タンクに投入された前記食材全体の平均水分状態量を算出する機能を有し、前記画像データ生成部は、前記平均水分状態量をディスプレイに表示するための平均水分状態量画像データを生成する請求項1に記載の水分状態量可視化システム。
【請求項6】
前記画像データ生成部は、前記浸漬時間分布データに基づいて前記浸漬タンク内の前記食材の浸漬時間分布をディスプレイに表示するための浸漬時間分布画像データを生成する請求項1に記載の水分状態量可視化システム。
【請求項7】
食材が投入され、少なくとも、注水工程、浸漬工程、排水工程が行われる浸漬タンク内における深さ別の前記食材の浸漬時間を水分状態量として可視化する水分状態量可視化システムであって、
前記浸漬タンクに投入された前記食材の深さ別の浸漬時間を示す浸漬時間分布データを生成する浸漬時間分布データ生成部と、
前記浸漬時間分布データに基づいて前記浸漬タンク内の前記食材の浸漬時間分布をディスプレイに表示するための浸漬時間分布画像データを生成する画像データ生成部と、
を備えた水分状態量可視化システム。
【請求項8】
前記水分状態量には、含水率及び吸水率が含まれている請求項1から7のいずれか一項に記載の水分状態量可視化システム。
【請求項9】
前記食材には、米、麦、とうもろこし、小麦、米、こーりゃん、などの穀類、及び、馬鈴薯、甘しょ、タピオカ、などのいも類、及び、大豆、インゲンマメ、ヒヨコマメ、小豆、落花生などの豆類が含まれる請求項1から7のいずれか一項に記載の水分状態量可視化システム。
発明の詳細な説明
【技術分野】
【0001】
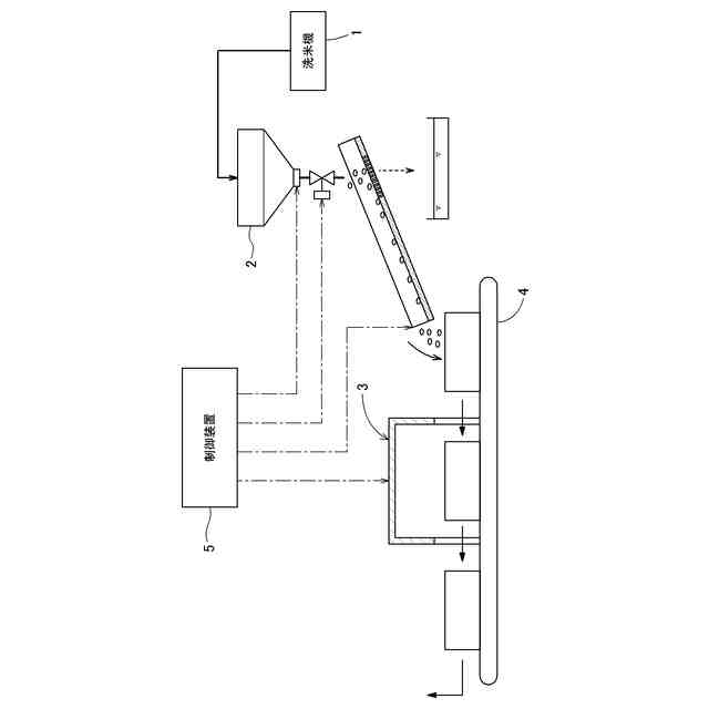
本発明は、注水工程、浸漬工程、排水工程が行われる浸漬タンク内における食材の深さ別の水分状態量を可視化する水分状態量可視化システムに関する。
続きを表示(約 2,300 文字)
【背景技術】
【0002】
酒造りや炊飯の原料となる米の吸水変化は、米の状態(品種や精米歩合、含水率など)及び浸漬条件(時間や温度、濃度など)により大きく変化することが知られており、従来、このような米の吸水変化を評価する手法としては、浸漬前後の米の重量を計量機で計測し、浸漬前後の重量差から吸水量を計算する手法が一般的であった。
【0003】
特許文献1には、画像観察により炊飯対象米の吸水量や吸水分布などを判定する含水状態判定方法が開示されている。この含水状態判定方法によれば、水に浸漬した状態に配置された炊飯対象米を光学的に監視して、炊飯対象米の含水率に関する含水率関連情報を経時的に測定することができるため、含水率関連情報を基に炊飯対象米の吸水量や吸水分布を評価することが可能となる。具体的には、炊飯対象米の吸水に伴う当該炊飯対象米の大きさの変化を経時的に測定して、吸水前の炊飯対象米の大きさに対する吸水後の炊飯対象米の大きさ変化(膨張)した比率を膨張率とし、この膨張率を基にして炊飯対象米の吸水量や吸水分布が評価されている。
【先行技術文献】
【特許文献】
【0004】
特開2016-105074号公報
【発明の概要】
【発明が解決しようとする課題】
【0005】
米だけでなく、穀類(麦、とうもろこし、小麦、米、こーりゃん、など)、いも類(馬鈴薯、甘しょ、タピオカ、など)、豆類(大豆、インゲンマメ、ヒヨコマメ、小豆、落花生など)、などの食材においても、浸漬工程における食材の水分状態を把握することは重要である。特に、米や麦を用いた酒造や炊飯の現場では、浸漬工程での浸漬タンクで米や麦を吸水させるが、米や麦の吸水は、その後の工程に大きな影響を与えるので、品質向上を図る上では、浸漬タンクにおける、米や麦の水分状態、例えば吸水状態を把握することが重要である。このように、浸漬タンク内におけるその深さ方向での食材の浸漬時間に違いがあるにもかかわらず、特許文献1のような従来の手法では、浸漬タンク内の深さ方向の吸水分布(水分状態)を把握することができない。
【0006】
このことから、タンク内における深さ別の食材の水分状態が把握できる技術が要望されている。
【課題を解決するための手段】
【0007】
本発明による水分状態量可視化システムは、食材が投入され、少なくとも、注水工程、浸漬工程、排水工程が行われる浸漬タンク内における深さ別の前記食材の水分状態量を可視化するシステムであり、前記浸漬タンクに投入された前記食材の深さ別の浸漬時間を示す浸漬時間分布データを生成する浸漬時間分布データ生成部と、前記食材の浸漬時間から前記食材の前記水分状態量を導出する時間・状態量導出部と、前記浸漬時間分布データから前記時間・状態量導出部を用いて、前記浸漬タンク内の前記食材の水分状態量分布を示す水分状態量分布データを生成する水分状態量分布データ生成部と、前記水分状態量分布データに基づいて前記浸漬タンク内の前記食材の水分状態量分布をディスプレイに表示するための水分状態量分布画像データを生成する画像データ生成部と、を備える。
【0008】
この構成によれば、浸漬タンクに投入された食材の浸漬時間が、浸漬タンクにおける深さ別に算出され、浸漬タンクに投入された食材の深さ別の浸漬時間を示す浸漬時間分布データが生成される。食材における水分状態量は浸漬時間に依存する。この依存関係を利用して、食材の浸漬時間から食材の水分状態量が導出され、水分状態量分布データが生成される。さらに、この水分状態量分布データに基づいて、浸漬タンク内の食材の水分状態量分布をディスプレイに表示するための水分状態量分布画像データが生成される。管理者は、水分状態量分布画像データに基づいてディスプレイに表示された、浸漬タンク内における食材の水分状態量分布、つまり浸漬タンクの深さ方向での食材の水分状態量の様子を観察することで、タンク内における深さ別の食材の水分状態を把握することができる。
【0009】
本願発明における食材の水分状態量とは、食材の浸漬時間に依存する食材の状態量によって規定される状態量である。一般的には、食材の水分状態とは吸水状態であり、これは含水率や吸水率で規定される。吸水率が食材の内部に含まれる水を指すのに対し、含水率では食材の表面に付いた水(表面水率)等も含まれるので、含水率は吸水率より大きな値となる。いずれの値(状態)も、その後の工程に大きな影響を与える値(状態)となる。つまり、本願発明の水分状態量には、含水率及び吸水率が含まれている。
【0010】
浸漬タンクに投入された食材は、浸漬タンクでの滞在時間(浸漬時間)によって、その水分状態量は経時的に変化する。したがって、経時的に、つまり任意に選択された時間での水分状態量分布画像が表示されることが、管理者にとって好都合である。このことから、本発明では、前記浸漬時間分布データ生成部は、前記食材の深さ別の浸漬時間を経時的に示す経時浸漬時間分布データを生成し、前記水分状態量分布データ生成部は設定された時間経過における前記水分状態量分布データを生成し、前記画像データ生成部は、選択された時間における前記水分状態量分布画像データを生成することが提案される。
(【0011】以降は省略されています)
この特許をJ-PlatPat(特許庁公式サイト)で参照する
関連特許
大阪瓦斯株式会社
継手
6日前
大阪瓦斯株式会社
給湯装置
1か月前
大阪瓦斯株式会社
燃焼装置
1か月前
大阪瓦斯株式会社
探査装置
1か月前
大阪瓦斯株式会社
フライヤー
1か月前
大阪瓦斯株式会社
ガスコンロ
22日前
大阪瓦斯株式会社
撥水性塗料
1か月前
大阪瓦斯株式会社
ガスコンロ
1か月前
大阪瓦斯株式会社
ガラス複合体
1か月前
大阪瓦斯株式会社
ガラス複合体
1か月前
大阪瓦斯株式会社
動作制御装置
1か月前
大阪瓦斯株式会社
酸化物複合体
1か月前
大阪瓦斯株式会社
警報システム
1か月前
大阪瓦斯株式会社
高耐熱組成物
1か月前
大阪瓦斯株式会社
蓄電制御装置
1か月前
大阪瓦斯株式会社
警報システム
1か月前
大阪瓦斯株式会社
音声出力装置
1か月前
大阪瓦斯株式会社
管理システム
1か月前
大阪瓦斯株式会社
地中給電設備
2か月前
大阪瓦斯株式会社
鮮度維持装置
2か月前
大阪瓦斯株式会社
蓄電制御装置
1か月前
大阪瓦斯株式会社
制御システム
1か月前
大阪瓦斯株式会社
熱供給システム
1か月前
大阪瓦斯株式会社
充放電中継装置
12日前
大阪瓦斯株式会社
充放電中継装置
12日前
大阪瓦斯株式会社
蓄電池管理装置
1か月前
大阪瓦斯株式会社
音声出力システム
1か月前
大阪瓦斯株式会社
燃料電池システム
1か月前
大阪瓦斯株式会社
燃料電池システム
1か月前
大阪瓦斯株式会社
燃料電池システム
1か月前
大阪瓦斯株式会社
燃料電池システム
1か月前
大阪瓦斯株式会社
燃料電池システム
1か月前
大阪瓦斯株式会社
加熱調理システム
1か月前
大阪瓦斯株式会社
燃料電池システム
1か月前
大阪瓦斯株式会社
燃焼制御システム
1か月前
大阪瓦斯株式会社
燃料電池システム
1か月前
続きを見る
他の特許を見る