TOP
|
特許
|
意匠
|
商標
特許ウォッチ
Twitter
他の特許を見る
10個以上の画像は省略されています。
公開番号
2025167604
公報種別
公開特許公報(A)
公開日
2025-11-07
出願番号
2024072396
出願日
2024-04-26
発明の名称
加工装置
出願人
キヤノン電子株式会社
代理人
主分類
B23Q
3/157 20060101AFI20251030BHJP(工作機械;他に分類されない金属加工)
要約
【課題】小型な加工機を提供することができる。
【解決手段】上記課題を解決するために、工具12を把持して加工するための主軸11と、複数の工具12を収納する工具マガジン70と、主軸11を、主軸方向、及び、主軸方向に直交する方向に移動させる移動手段200と、を備え、工具マガジン70には、複数の工具12に対応して主軸方向に上面まで開口した複数のスリット71が形成されたことを特徴とする。また、スリット71の長さは工具12の全長より短いことを特徴としてもよい。
【選択図】図5
特許請求の範囲
【請求項1】
工具を把持して加工するための主軸と、
複数の工具を収納する工具マガジンと、
前記主軸を、主軸方向、及び、主軸方向に直交する方向に移動させる移動手段と、を備え
前記工具マガジンには、複数の工具に対応して主軸方向に上面まで開口した複数のスリットが形成されたことを特徴とする加工装置。
続きを表示(約 140 文字)
【請求項2】
前記スリットの長さは、前記工具の全長より短いことを特徴とする請求項1に記載の加工機。
【請求項3】
前記工具により加工する加工対象物と前記工具マガジンとの間に前記工具の長さを測定するためのタッチセンサを有することを特徴とする請求項1に記載の加工機。
発明の詳細な説明
【技術分野】
【0001】
本発明は、加工対象物として歯科材料を加工可能な加工装置に関する。
続きを表示(約 1,500 文字)
【背景技術】
【0002】
歯科用の加工装置として、工具が取り付けられた主軸を回転させて加工対象物(ワーク)に切削加工などをする装置が従来から知られている。近年このような加工装置を歯科医院などに設置する事が求められている。しかし、従来の歯科技工所などに比べ院内向けの装置は設置スペースが限られている為、小型な装置が求められている。そこで、装置の小型化の為、工具交換ストロークを抑える事が出来る形状としてU字形状で工具を把持する工具ホルダが知られている。(例えば、特許文献1)
【0003】
特許文献1の構成では、工具を保持した工具ホルダを把持する工具グリッパの形状がU字形状になっていて、ゴムによる弾性部材で押圧し保持する構成となっている。
【先行技術文献】
【特許文献】
【0004】
特開2011ー073121号公報
【発明の概要】
【発明が解決しようとする課題】
【0005】
ここで、特許文献1に記載のような工具は、一般的に工具を掴んだ後は上方に移動して、加工を開始するため、高さ方向に大きさが必要になっていた。
【課題を解決するための手段】
【0006】
上記課題を解決するために、本発明の加工装置は、工具を把持して加工するための主軸と、複数の工具を収納する工具マガジンと、前記主軸を、主軸方向、及び、主軸方向に直交する方向に移動させる移動手段と、を備え、前記工具マガジンには、複数の工具に対応して主軸方向に上面まで開口した複数のスリットが形成されたことを特徴とする。
【発明の効果】
【0007】
本発明によれば、装置の小型化が可能となる。
【図面の簡単な説明】
【0008】
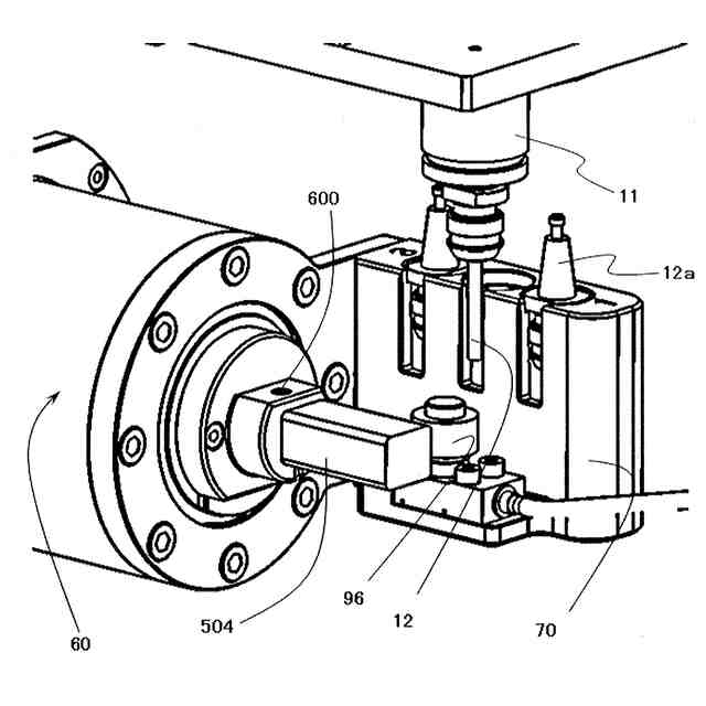
実施形態に係る加工装置の外観斜視図。
実施形態に係る加工装置の斜視図。
実施形態に係る加工装置における制御ブロック図。
(a)は本発明の実施形態に係るディスク型の加工対象物を取り付ける保持部材を取付板に取り付けた右斜視図である。(b)は本発明の実施形態に係るブロック型の加工対象物を取り付ける保持部材を取付板に取り付けた右斜視図である。
他の実施形態に係る工具ホルダの斜視図。
他の実施形態に係る工具ホルダの斜視図。
他の実施形態に係る工具ホルダの斜視図、及び、断面図。
他の実施形態に係る工具ホルダの斜視図。
他の実施形態に係る工具ホルダの斜視図。
他の実施形態に係る工具ホルダの斜視図。
【発明を実施するための形態】
【0009】
実施形態について、図1ないし図10を用いて説明する。まず、本実施形態の加工装置100の全体構成について、図1及び図2を用いて説明する。
【0010】
[加工装置]
図1は、本実施形態に係る加工装置100の外観斜視図である。加工装置100は、図1に示すように、筐体としての外装カバー101内に加工装置本体を収容している。即ち、外装カバー101は、後述する主軸や工具マガジンなどが内部に配置され、工具による加工空間を形成する。外装カバー101には、開閉可能な開閉ドア102が設けられている。開閉ドア102は、開かれた状態で筐体内、即ち、加工空間にアクセス可能であり、ワークの交換や手動による工具の交換が可能となっている。また、ワークの加工中には、開閉ドア102を閉めるようにしている。
(【0011】以降は省略されています)
この特許をJ-PlatPat(特許庁公式サイト)で参照する
関連特許
キヤノン電子株式会社
モータ
22日前
キヤノン電子株式会社
モータ
1か月前
キヤノン電子株式会社
加工装置
22日前
キヤノン電子株式会社
画像読取装置
22日前
キヤノン電子株式会社
原稿搬送装置
23日前
キヤノン電子株式会社
画像読取装置
1か月前
キヤノン電子株式会社
シート搬送装置
22日前
キヤノン電子株式会社
固定装置及び加工装置
22日前
キヤノン電子株式会社
情報処理装置、情報処理方法およびプログラム
1か月前
キヤノン電子株式会社
物体検出システム、物体検出方法およびプログラム
22日前
キヤノン電子株式会社
シート給送装置、シート給送装置の制御方法、及びプログラム
25日前
キヤノン電子株式会社
画像処理システム、読取装置、及び画像処理システムの制御方法
22日前
個人
フライス盤
2か月前
個人
加工機
6か月前
麗豊実業股フン有限公司
ラクトバチルス・パラカセイNB23菌株及びそれを筋肉量の増加や抗メタボリック症候群に用いる用途
6か月前
日東精工株式会社
ねじ締め機
1か月前
株式会社不二越
ドリル
6か月前
日東精工株式会社
ねじ締め機
3か月前
日東精工株式会社
ねじ締め機
6か月前
日東精工株式会社
ねじ締め機
2か月前
株式会社北川鉄工所
回転装置
5か月前
キヤノン電子株式会社
加工装置
22日前
株式会社ダイヘン
溶接電源装置
3か月前
株式会社ダイヘン
溶接電源装置
4か月前
日東精工株式会社
ねじ締め装置
5か月前
ダイニチ工業株式会社
配膳治具
25日前
日東精工株式会社
ねじ締め装置
2か月前
株式会社ダイヘン
溶接電源装置
4か月前
株式会社FUJI
工作機械
4か月前
株式会社FUJI
工作機械
1か月前
個人
切削油供給装置
3か月前
株式会社FUJI
工作機械
5か月前
株式会社FUJI
工作機械
1か月前
日東精工株式会社
ねじ整列トレー
17日前
株式会社アンド
半田付け方法
2か月前
中国電力株式会社
養生シート
1か月前
続きを見る
他の特許を見る