TOP
|
特許
|
意匠
|
商標
特許ウォッチ
Twitter
他の特許を見る
10個以上の画像は省略されています。
公開番号
2025164689
公報種別
公開特許公報(A)
公開日
2025-10-30
出願番号
2025025056
出願日
2025-02-19
発明の名称
取水栓
出願人
株式会社日邦バルブ
,
富士電機E&C株式会社
代理人
個人
,
個人
,
個人
主分類
E03B
7/10 20060101AFI20251023BHJP(上水;下水)
要約
【課題】一つの部材を操作する一連の動作によって取水の停止と内部流路に残留する水の排出が可能な取水栓を提供すること。
【解決手段】取水栓1の弁機構15を流路開放状態15Bから流路閉鎖状態15Aに移行させる際には、弁軸12を閉方向に回転させて弁軸12を上方X2に移動させる。これにより、主弁体41を上方X2に移動させて、下方X1から弁座40に当接させる。これにより、弁機構15は流路閉鎖状態15Aとなる。そして、弁機構15が閉鎖状態となった後に、更に、弁軸12を閉方向に回転させると、主弁体41が弁座40に当接した状態で、弁体押さえ部材44が、主弁体41から離間して上方X2に移動するとともに、係止爪62に係止して排水弁61を閉位置61Aから開位置61Bに移動させる。これにより、排水弁機構16は、排水口開放状態16Bに移行する。
【選択図】図13
特許請求の範囲
【請求項1】
下端に取水口を備え、上側部分に放水口を備え、内部に前記取水口と前記放水口とを接続する内部流路を備える管部と、
前記管部の内側で上下方向に延び、外周面に雄ネジを備える弁軸と、
前記放水口の下方で前記管部の内側に固定され、前記雄ネジに螺合する雌ネジを備える筒状の支持部と、
前記内部流路を開閉する弁機構と、
前記支持部の前記下方で前記管部を前記上下方向と交差する方向に貫通する排水口と、
前記排水口を開閉する排水弁機構と、を有し、
前記弁機構は、前記排水口の前記下方に設けられた環状の弁座と、前記上下方向に貫通する貫通孔を有する主弁体と、前記貫通孔に挿入されて当該貫通孔を封鎖するとともに前記主弁体に対して前記上下方向に相対移動可能な可動弁体と、前記主弁体の前記上方で前記弁軸と一体に移動する弁体押さえ部材と、前記主弁体における前記弁座とは反対側で当該主弁体と前記可動弁体とを接続するバネ部材と、を備え、
前記主弁体は、前記弁座に前記取水口の側から当接可能であり、
前記可動弁体は、前記弁軸の下端に固定され、前記弁軸と一体に移動し、
前記弁体押さえ部材の外径は、前記弁座の内径よりも小さく、
前記排水弁機構は、前記排水口と前記内部流路とを連通させる開位置と、前記開位置の前記下方で前記排水口を閉じる閉位置との間を前記管部の内壁面に沿って移動可能な排水弁と、前記排水弁から内周側に突出する係止爪と、前記排水弁を前記開位置の側から前記閉位置に付勢する付勢部材と、を有し、
取水時には、前記弁機構は、前記弁体押さえ部材が前記主弁体に前記上方から当接して当該主弁体を前記弁座から前記下方に離間させる流路開放状態とされ、前記排水弁機構は、前記排水弁が前記閉位置に位置して前記排水口を閉じる排水口閉鎖状態とされ、
前記弁機構が前記流路開放状態かつ前記排水弁機構が前記排水口閉鎖状態のときに前記弁軸を所定の閉方向に回転させて当該弁軸を前記上方に移動させると、前記主弁体が前記弁体押さえ部材および前記可動弁体と共に前記上方に移動して前記弁座に前記下方から当接して、前記弁機構が前記内部流路を封鎖する流路閉鎖状態に移行し、
前記弁機構が前記流路閉鎖状態かつ前記排水弁機構が前記排水口閉鎖状態のときに前記弁軸を前記閉方向に回転させると、前記主弁体が前記弁座に当接した状態で前記弁体押さえ部材が前記主弁体から離間して前記上方に移動するとともに、前記弁体押さえ部材が前記係止爪に係止して前記排水弁を前記閉位置から前記開位置に移動させて、前記排水弁機構が前記排水口を開く排水口開放状態に移行することを特徴とする取水栓。
続きを表示(約 1,300 文字)
【請求項2】
前記可動弁体は、前記貫通孔に挿入されて当該貫通孔を封鎖する柱部と、前記柱部の下端から径方向外側に広がる鍔部と、を備え、
前記バネ部材は、コイルバネであり、前記柱部の外周側に配置され、その下端が前記鍔部に接続され、その上側が前記弁本体に接続され、前記弁機構が前記流路閉鎖状態のときに前記弁本体を前記弁座に付勢する付勢力を発揮することを特徴とする請求項1に記載の取水栓。
【請求項3】
前記弁体押さえ部材の下面は、前記弁軸と直交して前記可動弁体の上面と同一の平面上に位置することを特徴とする請求項1または2に記載の取水栓。
【請求項4】
前記弁機構が前記流路閉鎖状態かつ前記排水弁機構が前記排水口開放状態のときに、前記弁軸を前記閉方向とは反対の開方向に回転させて当該弁軸を前記下方に移動させると、前記弁体押さえ部材が前記下方に移動するのに伴って前記排水弁が前記付勢部材の付勢力により前記閉位置に移動して、前記排水弁機構は前記排水弁が前記閉位置に配置された排水口閉鎖状態に移行することを特徴とする請求項1に記載の取水栓。
【請求項5】
前記弁機構が前記流路閉鎖状態かつ前記排水弁機構が前記排水口閉鎖状態のときに、前記弁軸を前記開方向に回転させて当該弁軸を前記下方に移動させると、前記弁体押さえ部材が前記主弁体に前記上方から当接して当該主弁体を前記弁座から前記下方に離間させて前記弁機構が前記流路開放状態に移行することを特徴とする請求項4に記載の取水栓。
【請求項6】
前記排水弁機構は、軸部と、前記軸部の上端に設けられて当該軸部よりも外径寸法が大きい頭部と、を備えるボルト部材を備え、
前記係止爪は、前記軸部が前記上下方向に貫通する開口部を備え、
前記開口部の内径寸法は、前記頭部の外径寸法よりも小さく、
前記ボルト部材は、前記軸部の下端部分が前記弁体押さえ部材に固定され、
前記弁機構が前記流路閉鎖状態かつ前記排水弁機構が前記排水口開放状態のときに、前記弁軸を前記開方向に回転させて当該弁軸を前記下方に移動させると、前記弁体押さえ部材が前記下方に移動して前記主弁体に前記上方から当接して当該主弁体を前記弁座から前記下方に離間させるとともに、前記ボルト部材が前記弁体押さえ部材と共に前記下方に移動して前記頭部が前記上方から前記係止爪に当接して前記排水弁を前記閉位置に到達させることを特徴とする請求項1に記載の取水栓。
【請求項7】
前記主弁体は、前記弁座に前記取水口の側から当接可能な弾性部材を備え、
前記弁座は、前記弁軸の軸線と垂直な弁座面と、前記弁座面から突出する環状突起と、を備え、
前記主弁体が前記弁座に当接したときに、前記弾性部材は、弾性変形して前記環状突起および前記弁座面に接触することを特徴とする請求項1に記載の取水栓。
【請求項8】
前記主弁体は、前記弁軸の軸線と直交する方向から見た場合に、その下側部分に、前記下方に向かって外径寸法が小さくなる先細り形状を備えることを特徴とする請求項1に記載の取水栓。
発明の詳細な説明
【技術分野】
【0001】
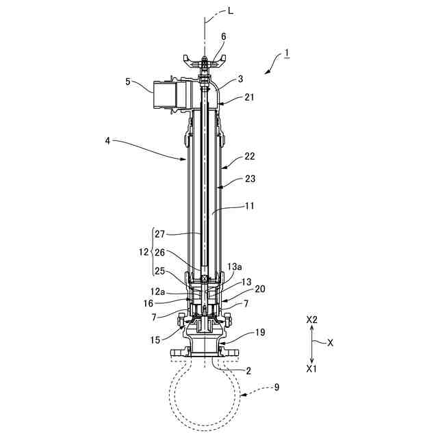
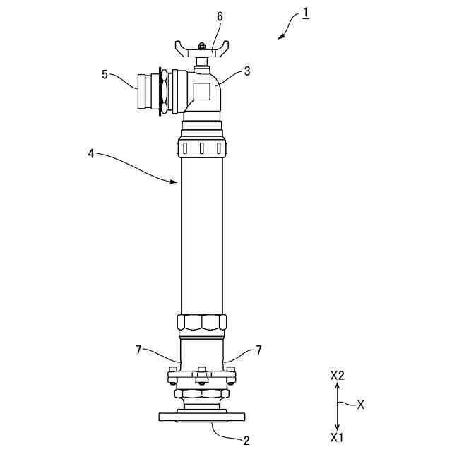
本発明は、灌漑用水などの配水管から取水を行うための取水栓に関する。
続きを表示(約 3,200 文字)
【背景技術】
【0002】
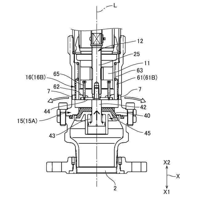
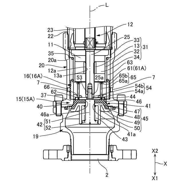
このような取水栓は特許文献1に記載されている。特許文献1の取水栓は、下端に配水管に接続される取水口を備える管部材を有する。管部材は、上端に側方に折れ曲がる屈曲部を備える。管部材における屈曲部の先端は放水口である。管部材の内部には、取水口と放水口とを連通させる内部流路と、内部流路を開閉する弁機構が設けられている。弁機構は、管部材の内側に設けられた環状の弁座と、弁座を開閉するための弁体と、弁体を昇降させる弁体移動機構と、を備える。弁座は、管部材の下側部分に位置する。弁体移動機構は、管部材の内側を上下方向に延びる弁軸と、管部材の内側で弁軸を支持する筒状の支持部と、を備える。弁軸は外周面に雄ネジを備える。支持部は内周面に雄ネジと螺合する雌ネジを備える。弁軸の上端部分は、屈曲部の天井壁を貫通して管部材から上方に突出する。弁軸の上端にはハンドルが取り付けられている。弁軸の下端部分には、弁体が取り付けられている。ハンドルの操作により弁軸を回転させると、弁軸は上下方向に移動する。弁体は、弁軸と一体に移動して、弁座を上方から開閉する。
【0003】
同文献の取水栓は、弁体を弁座に当接させて内部流路を封鎖したときに、内部流路における弁座の上側に残留した水を排出する排水機構を備える。排水機構は、管部材における弁座の上側に隣り合う位置に設けられた排水口と、排水口に取り付けられて管部材から径方向外側に突出する排水管と、排水管に取り付けられた開閉コックと、開閉コックを作動させる作動機構と、を備える。作動機構は、作動ハンドルと、作動ハンドルと開閉コックとを接続する作動杆とを、備える。作動ハンドルは管部材に上側に配置されており、作動杆は、管部材に側方を上下方向に延びる。作動ハンドルを操作して開閉コックを開くと、内部流路に残留する水が配水管を介して外部に流出する。これにより、冬季に、内部流路に残留した水が凍結して、取水栓を破損させることを防止する。
【先行技術文献】
【特許文献】
【0004】
実開昭59-125578号公報
【発明の概要】
【発明が解決しようとする課題】
【0005】
同文献の取水栓では、配水管からの取水を停止して内部流路に残留した水を排出する際に、内部流路を開閉するためのハンドルを操作した後に、排水用の開閉コックを開閉するための作動ハンドルを操作する必要がある。
【0006】
本発明の課題は、このような点に鑑みて、一つの部材を操作する一連の動作によって取水の停止と内部流路に残留する水の排出が可能な取水栓を提供することにある。
【課題を解決するための手段】
【0007】
上記課題を解決するために、本発明は、下端に取水口を備え、上側部分に放水口を備え、内部に前記取水口と前記放水口とを接続する内部流路を備える管部と、前記管部の内側で上下方向に延び、外周面に雄ネジを備える弁軸と、前記放水口の下方で前記管部の内側に固定され、前記雄ネジに螺合する雌ネジを備える筒状の支持部と、前記内部流路を開閉する弁機構と、前記支持部の前記下方で前記管部を前記上下方向と交差する方向に貫通する排水口と、前記排水口を開閉する排水弁機構と、を有し、前記弁機構は、前記排水口の
前記下方に設けられた環状の弁座と、前記上下方向に貫通する貫通孔を有する主弁体と、前記貫通孔に挿入されて当該貫通孔を封鎖するとともに前記主弁体に対して前記上下方向に相対移動可能な可動弁体と、前記主弁体の前記上方で前記弁軸と一体に移動する弁体押さえ部材と、前記主弁体における前記弁座とは反対側で当該主弁体と前記可動弁体とを接続するバネ部材と、を備え、前記主弁体は、前記弁座に前記取水口の側から当接可能であり、前記可動弁体は、前記弁軸の下端に固定され、前記弁軸と一体に移動し、前記弁体押さえ部材の外径は、前記弁座の内径よりも小さく、前記排水弁機構は、前記排水口と前記内部流路とを連通させる開位置と、前記開位置の前記下方で前記排水口を閉じる閉位置との間を前記管部の内壁面に沿って移動可能な排水弁と、前記排水弁から内周側に突出する係止爪と、前記排水弁を前記開位置の側から前記閉位置に付勢する付勢部材と、を有し、
取水時には、前記弁機構は、前記弁体押さえ部材が前記主弁体に前記上方から当接して当該主弁体を前記弁座から前記下方に離間させる流路開放状態とされ、前記排水弁機構は、前記排水弁が前記閉位置に位置して前記排水口を閉じる排水口閉鎖状態とされ、前記弁機構が前記流路開放状態かつ前記排水弁機構が前記排水口閉鎖状態のときに前記弁軸を所定の閉方向に回転させて当該弁軸を前記上方に移動させると、前記主弁体が前記弁体押さえ部材および前記可動弁体と共に前記上方に移動して前記弁座に前記下方から当接して、前記弁機構が前記内部流路を封鎖する流路閉鎖状態に移行し、前記弁機構が前記流路閉鎖状態かつ前記排水弁機構が前記排水口閉鎖状態のときに前記弁軸を前記閉方向に回転させると、前記主弁体が前記弁座に当接した状態で前記弁体押さえ部材が前記主弁体から離間して前記上方に移動するとともに、前記弁体押さえ部材が前記係止爪に係止して前記排水弁を前記閉位置から前記開位置に移動させて、前記排水弁機構が前記排水口を開く排水口開放状態に移行することを特徴とする。
【0008】
本発明の取水栓では、弁機構を流路開放状態から流路閉鎖状態に移行させる際には、弁軸を閉方向に回転させて弁軸を上方に移動させる。ここで、弁軸と共に弁体押さえ部材および可動弁体が上方に移動すると、主弁体は、バネ部材により接続された可動弁体と一緒に上方に移動する。また、主弁体は、配水管などから取水口を介して管部に流入する水の圧力によって弁座に当接する当接位置に押し付けられる。これにより、弁機構は流路閉鎖状態となる。そして、弁機構が閉鎖状態となった後に、更に、弁軸を閉方向に回転させると、主弁体が弁座に当接した状態で、弁体押さえ部材が、主弁体から離間して上方に移動するとともに、係止爪に係止して排水弁を閉位置から開位置に移動させる。これにより、排水弁機構は、排水口開放状態に移行する。従って、弁軸を閉方向に回転させる一連の動作によって、取水の停止と内部流路に残留する水の排出を連続して行うことができる。また、弁機構では、主弁体は、弁座の下側(弁座の上流側)から弁座に当接して内部流路を封鎖する。従って、弁機構が内部流路閉鎖状態とされた後に、取水口から管部に流入する水の圧力が増大した場合でも、主弁体が弁座から離間して、取水口から流入した水が内部流路を放水口に向かって流れることを防止できる。
【0009】
本発明において、前記可動弁体は、前記貫通孔に挿入されて当該貫通孔を封鎖する柱部と、前記柱部の下端から径方向外側に広がる鍔部と、を備え、前記バネ部材は、コイルバネであり、前記柱部の外周側に配置され、その下端が前記鍔部に接続され、その上側が前記弁本体に接続され、前記弁機構が前記流路閉鎖状態のときに前記弁本体を前記弁座に付勢する付勢力を発揮することを特徴とする。このようにすれば、弁機構が流路閉鎖状態に移行したときに、バネ部材の付勢力を利用して、主弁体を弁座に押し付けやすい。
【0010】
本発明において、前記弁体押さえ部材の下面は、前記弁軸と直交して前記可動弁体の上面と同一の平面上に位置するものとすることができる。このようにすれば、弁機構を内部流路閉鎖状態から内部流路開放状態に移行させる際に、主弁体と可動弁体とを弁軸と一体に昇降させることができる。
(【0011】以降は省略されています)
この特許をJ-PlatPat(特許庁公式サイト)で参照する
関連特許
丸一株式会社
排水配管部材
23日前
一文機工株式会社
トイレ装置
28日前
個人
ドクター中まミズつクル
2か月前
TOTO株式会社
トイレ装置
2か月前
株式会社田中設備
蓋体
1か月前
TOTO株式会社
排水システム
2か月前
TOTO株式会社
排水システム
2か月前
タイガースポリマー株式会社
側溝
3か月前
TOTO株式会社
便座装置
3か月前
株式会社KVK
水栓
3か月前
株式会社KVK
水栓
3か月前
株式会社KVK
水栓
3か月前
ミサワホーム株式会社
外構
2か月前
株式会社KVK
水栓
1か月前
TOTO株式会社
トイレ装置
3か月前
TOTO株式会社
トイレ装置
3か月前
TOTO株式会社
トイレ装置
3か月前
管清工業株式会社
管路内調査装置
7日前
管清工業株式会社
管路内調査装置
7日前
ホーコス株式会社
床置型グリース阻集器
3か月前
クリナップ株式会社
キッチン
2か月前
TOTO株式会社
洗面器及び洗面台
3か月前
TOTO株式会社
洗面器及び洗面台
3か月前
株式会社Deto
吐水器
1か月前
三興建設株式会社
下水道バイパス装置
4か月前
共立製薬株式会社
小便器用排水システム
22日前
TOTO株式会社
排水管継手
4か月前
TOTO株式会社
排水管継手
4か月前
株式会社LIXIL
便器装置
2か月前
飛島建設株式会社
仮設壁の構築方法
2か月前
株式会社LIXIL
便器装置
3か月前
株式会社ファイン工業
透水性蓋の製造方法
7日前
TOTO株式会社
トイレシステム
4か月前
株式会社タカギ
水栓
2か月前
株式会社タカギ
水栓
2か月前
新明和工業株式会社
吸引車
2か月前
続きを見る
他の特許を見る