TOP
|
特許
|
意匠
|
商標
特許ウォッチ
Twitter
他の特許を見る
10個以上の画像は省略されています。
公開番号
2025158404
公報種別
公開特許公報(A)
公開日
2025-10-17
出願番号
2024060908
出願日
2024-04-04
発明の名称
ゲート制御型ダイオードおよび電子回路
出願人
三菱電機株式会社
代理人
個人
,
個人
主分類
H10D
8/50 20250101AFI20251009BHJP()
要約
【課題】本開示は、ゲート制御型ダイオードにおいて、他の主要電気的特性への悪影響を抑制しながら、ゲートパルス幅の許容範囲を拡大することを目的とする。
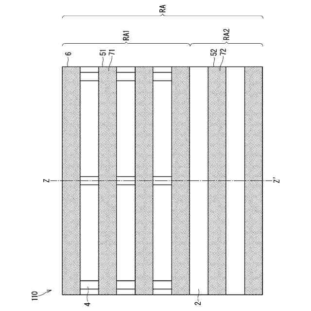
【解決手段】ゲート制御型ダイオード110は、第1活性領域RA1における複数の第1トレンチ51内に酸化膜6を介して埋め込まれたダイオードゲート電極と、第2活性領域RA2における複数の第2トレンチ52内に酸化膜6を介して埋め込まれたアノード電極と、隣り合う2つの第1トレンチ51の間、および隣り合う2つの第2トレンチ52の間において、N-型半導体基板1の表層に形成され、アノード電極と電気的に接続されるP型チャネル層2と、第1活性領域RA1におけるP型チャネル層2の表層に形成されたN+型層4と、を備える。第1活性領域RA1の面積は、第1活性領域RA1の面積と第2活性領域RA2の面積の合計の20%以上80%以下である。
【選択図】図1
特許請求の範囲
【請求項1】
第1導電型の半導体基板と、
前記半導体基板の第1主面に形成された活性領域と、
前記半導体基板の前記第1主面とは反対側の主面である第2主面に形成された第1導電型のカソード層と、
前記カソード層と前記半導体基板との間に形成された第1導電型のバッファ層と、を備え、
前記活性領域は、平面視において第1活性領域と第2活性領域とに区分され、
前記第1活性領域における前記半導体基板の前記第1主面に周期的に形成された複数の第1トレンチと、
前記複数の第1トレンチ内に酸化膜を介して埋め込まれたダイオードゲート電極と、
前記第2活性領域における前記半導体基板の前記第1主面に周期的に形成された複数の第2トレンチと、
前記複数の第2トレンチ内に酸化膜を介して埋め込まれたアノード電極と、
前記複数の第1トレンチのうちの隣り合う2つの第1トレンチの間、および前記複数の第2トレンチのうちの隣り合う2つの第2トレンチの間において、前記半導体基板の表層に形成され、前記アノード電極と電気的に接続される第2導電型のチャネル層と、
前記第1活性領域における前記チャネル層の表層に形成された第1導電型の層と、を備え、
前記第1活性領域の面積は、前記第1活性領域の面積と前記第2活性領域の面積の合計の20%以上80%以下である、
ゲート制御型ダイオード。
続きを表示(約 670 文字)
【請求項2】
前記アノード電極はペアIGBTのコレクタ電極に接続され、
前記ダイオードゲート電極に入力されるダイオードゲート制御信号がオフになってから、前記ペアIGBTのゲート電極に入力されるゲート信号がオンになるまでの遅延時間は0以上である、
請求項1に記載のゲート制御型ダイオード。
【請求項3】
前記ダイオードゲート制御信号のパルス幅は0μs以上50μs未満である、
請求項2に記載のゲート制御型ダイオード。
【請求項4】
請求項2または請求項3に記載のゲート制御型ダイオードと、
前記ゲート制御型ダイオードのアノード電極に接続されたIGBTであるペアIGBTと、
前記ペアIGBTのゲート電極にゲート信号を供給する第1信号源と、
前記第1信号源と独立してダイオードゲート信号を出力する第2信号源と、
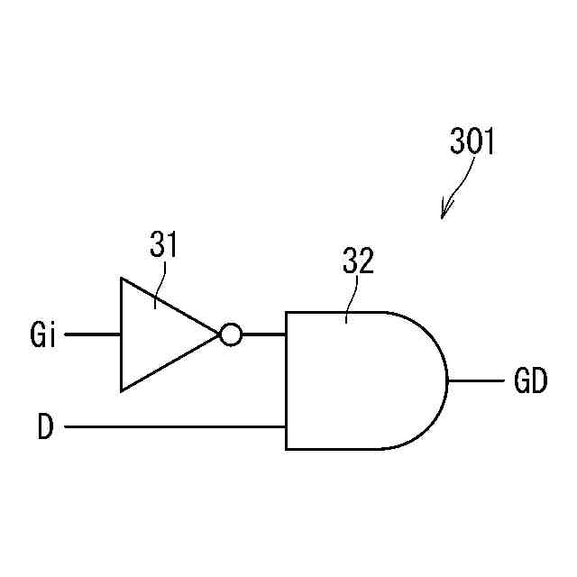
前記ゲート信号と前記ダイオードゲート信号とに基づき、前記ダイオードゲート制御信号を作成する制御回路とを備える、電子回路であって、
前記制御回路は、
前記ゲート信号が入力されるNOTゲートと、
前記NOTゲートの出力を一方入力とし、前記ダイオードゲート信号を他方入力とするANDゲートと、を備え、
前記ANDゲートの出力が前記ダイオードゲート制御信号である、
電子回路。
【請求項5】
前記ダイオードゲート信号のパルス幅は0μs以上50μs未満である、
請求項4に記載の電子回路。
発明の詳細な説明
【技術分野】
【0001】
本開示は、ゲート制御型ダイオードに関する。
続きを表示(約 2,500 文字)
【背景技術】
【0002】
特許文献1の図7Aおよび図7Bには、N-型カソードドリフト層、N-型カソードドリフト層に縦方向で隣接するP-型アノード層、P-型アノード層とは反対側においてN-型カソードドリフト層と縦方向で隣接するN+型カソード層を備えるゲート制御型ダイオードが示されている。
【0003】
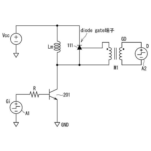
このようなゲート制御型ダイオードは、アノード側に設けられたゲートのオン/オフ動作により、アノード側のキャリア濃度がコントロールされる。例えば、MOSFETがnチャネルの場合、ダイオードが導通動作の時、ゲートには負の電圧が印加されてオフ動作となり、MOSFETのチャネルにホールが蓄積し、N-型半導体基板1にホールが注入され、導通損失が低減される。
【0004】
ダイオードがリカバリー動作前の時、ゲートに正の電圧が印加されてオン動作となり、MOSFETのチャネルに電子が蓄積し、アノードPN接合が短絡するか、またはN-型半導体基板1に電子が注入されることにより、リカバリーロスが低減される。
【0005】
一方、ダイオードのリカバリー動作前に、ゲートパルス幅で表されるゲートのオン時間が長くなると、アノード側に空乏層が伸びてしまい、導通ロスが増加するという問題がある。ゲートパルス幅が短くなると、リカバリーロスの低減効果が抑えられてしまうため、ゲートパルス幅の許容範囲が狭いという問題がある。
【先行技術文献】
【特許文献】
【0006】
特開2021-90026号公報
【発明の概要】
【発明が解決しようとする課題】
【0007】
本開示は、上記の問題点を解決するためになされたものであり、ゲート制御型ダイオードにおいて、他の主要電気的特性への悪影響を抑制しながら、ゲートパルス幅の許容範囲を拡大することを目的とする。
【課題を解決するための手段】
【0008】
本開示のゲート制御型ダイオードは、第1導電型の半導体基板と、半導体基板の第1主面に形成された活性領域と、半導体基板の第1主面とは反対側の主面である第2主面に形成された第1導電型のカソード層と、カソード層と半導体基板との間に形成された第1導電型のバッファ層と、を備え、活性領域は、平面視において第1活性領域と第2活性領域とに区分され、第1活性領域における半導体基板の第1主面に周期的に形成された複数の第1トレンチと、複数の第1トレンチ内に酸化膜を介して埋め込まれたダイオードゲート電極と、第2活性領域における半導体基板の第1主面に周期的に形成された複数の第2トレンチと、複数の第2トレンチ内に酸化膜を介して埋め込まれたアノード電極と、複数の第1トレンチのうちの隣り合う2つの第1トレンチの間、および複数の第2トレンチのうちの隣り合う2つの第2トレンチの間において、半導体基板の表層に形成され、アノード電極と電気的に接続される第2導電型のチャネル層と、第1活性領域におけるチャネル層の表層に形成された第1導電型の層と、を備え、第1活性領域の面積は、第1活性領域の面積と第2活性領域の面積の合計の20%以上80%以下である。
【発明の効果】
【0009】
本開示のゲート制御型ダイオードは、他の主要電気的特性への悪影響を抑制しながら、ゲートパルス幅の許容範囲を拡大することができる。
【図面の簡単な説明】
【0010】
前提技術に係るゲート制御型ダイオードの断面図である。
前提技術に係るゲート制御型ダイオードを含む電子回路の回路図である。
前提技術におけるペアIGBTのゲート信号およびダイオードゲート信号の波形を示す図である。
実施の形態1に係るゲート制御型ダイオードの平面図である。
図4のZ-Z´線に沿ったゲート制御型ダイオードの断面図である。
第1シーケンスに用いられるゲート制御型ダイオードおよびその周辺構成の回路図である。
第1シーケンスにおけるダイオードゲート信号、およびペアIGBTの波形を示す図である。
第2シーケンスに用いられるゲート制御型ダイオードおよびその周辺構成の回路図である。
制御回路の具体的な構成を示す図である。
第2シーケンスにおけるペアIGBTのゲート信号、ダイオードゲート信号、およびダイオードゲート制御信号の波形を示す図である。
ペアIGBTのゲート信号、およびダイオードゲート制御信号の波形を示す図である。
ゲート制御型ダイオードの順方向電流、カソード‐アノード間電圧、およびダイオードゲート制御信号の波形を示す図である。
規格化されたErecとTwとの関係を、第1活性領域の面積割合ごとに示す図である。
順方向電流およびカソード‐アノード間電圧の波形を示す図である。
図14の一部を拡大した図である。
リカバリーパワーの波形を示す図である。
実施の形態1に係るゲート制御型ダイオードについて、リカバリー動作中の電子分布の解析結果を示す図である。
前提技術に係るゲート制御型ダイオードについて、リカバリー動作中の電子分布を示す図である。
図17の点線部を拡大した図である。
図18の点線部を拡大した図である。
本実施の形態のゲート制御型ダイオードについて、リカバリー動作中の電流分布を示す図である。
前提技術のゲート制御型ダイオードについて、リカバリー動作中の電流分布を示す図である。
Erecのdt依存性を示す図である。
実施の形態1の第1変形例に係るゲート制御型ダイオードの断面図である。
実施の形態1の第2変形例に係るゲート制御型ダイオードの断面図である。
実施の形態1の第3変形例に係るゲート制御型ダイオードの断面図である。
【発明を実施するための形態】
(【0011】以降は省略されています)
この特許をJ-PlatPat(特許庁公式サイト)で参照する
関連特許
三菱電機株式会社
換気扇
5日前
三菱電機株式会社
換気扇
5日前
三菱電機株式会社
換気扇
5日前
三菱電機株式会社
照明装置
1か月前
三菱電機株式会社
回転電機
1か月前
三菱電機株式会社
回転電機
1か月前
三菱電機株式会社
回転電機
21日前
三菱電機株式会社
照明装置
1か月前
三菱電機株式会社
照明器具
1か月前
三菱電機株式会社
換気装置
1か月前
三菱電機株式会社
回転電機
1か月前
三菱電機株式会社
電子機器
6日前
三菱電機株式会社
回転電機
1か月前
三菱電機株式会社
収集装置
3日前
三菱電機株式会社
加熱調理器
24日前
三菱電機株式会社
半導体装置
1か月前
三菱電機株式会社
半導体装置
11日前
三菱電機株式会社
半導体装置
25日前
三菱電機株式会社
半導体装置
1か月前
三菱電機株式会社
回路遮断器
1か月前
三菱電機株式会社
半導体装置
1か月前
三菱電機株式会社
半導体装置
1か月前
三菱電機株式会社
電気掃除機
1か月前
三菱電機株式会社
貯湯式給湯機
21日前
三菱電機株式会社
空気調和装置
1か月前
三菱電機株式会社
ネジ取出機構
1か月前
三菱電機株式会社
電力変換装置
1か月前
三菱電機株式会社
電力変換装置
1か月前
三菱電機株式会社
給湯システム
24日前
三菱電機株式会社
照明システム
11日前
三菱電機株式会社
回転電機装置
1か月前
三菱電機株式会社
車両制御装置
1か月前
三菱電機株式会社
屋外設置用筐体
1か月前
三菱電機株式会社
電動機制御装置
17日前
三菱電機株式会社
給湯機システム
1か月前
三菱電機株式会社
はんだ処理装置
1か月前
続きを見る
他の特許を見る