TOP
|
特許
|
意匠
|
商標
特許ウォッチ
Twitter
他の特許を見る
10個以上の画像は省略されています。
公開番号
2025139205
公報種別
公開特許公報(A)
公開日
2025-09-26
出願番号
2024038015
出願日
2024-03-12
発明の名称
周波数変換器
出願人
富士通株式会社
代理人
弁理士法人フィールズ国際特許事務所
主分類
H04B
1/40 20150101AFI20250918BHJP(電気通信技術)
要約
【課題】送信信号をアップコンバートする周波数変換および受信信号をダウンコンバートする周波数変換を行う周波数変換器の消費電力を削減する。
【解決手段】周波数変換器は、ダブルバランスドミキサを構成するトランジスタ、トランジスタのドレイン側に設けられる負荷回路、負荷回路に接続される第1の端子、トランジスタのソース側に設けられるインピーダンス回路、トランジスタのソースに接続される第2の端子、トランジスタのゲートに局発信号を与える駆動回路と、および電流制御回路を備える。電流制御回路は、負荷回路からトランジスタを介してインピーダンス回路に向かって流れる電流、または、インピーダンス回路からトランジスタを介して負荷回路に向かって流れる電流を制御する。
【選択図】図3
特許請求の範囲
【請求項1】
ダブルバランスドミキサを構成するトランジスタと、
前記トランジスタのドレイン側に設けられる負荷回路と、
前記負荷回路に接続される第1の端子と、
前記トランジスタのソース側に設けられるインピーダンス回路と、
前記トランジスタのソースに接続される第2の端子と、
前記トランジスタのゲートに局発信号を与える駆動回路と、
前記負荷回路から前記トランジスタを介して前記インピーダンス回路に向かって流れる電流、または、前記インピーダンス回路から前記トランジスタを介して前記負荷回路に向かって流れる電流を制御する電流制御回路と、
を備える周波数変換器。
続きを表示(約 1,700 文字)
【請求項2】
前記電流制御回路は、第1の制御信号に応じて、前記負荷回路を電源またはグラウンドに接続する第1のスイッチを含む
ことを特徴とする請求項1に記載の周波数変換器。
【請求項3】
前記電流制御回路は、第2の制御信号に応じて、前記インピーダンス回路を電源またはグラウンドに接続する第2のスイッチを含む
ことを特徴とする請求項1に記載の周波数変換器。
【請求項4】
前記電流制御回路は、
第1の制御信号に応じて、前記負荷回路を電源またはグラウンドに接続する第1のスイッチと、
第2の制御信号に応じて、前記インピーダンス回路を前記電源またはグラウンドに接続する第2のスイッチと、を備え、
前記第1のスイッチが前記第1の制御信号に応じて前記負荷回路を前記電源に接続するときは、前記第2のスイッチは前記第2の制御信号に応じて前記インピーダンス回路をグラウンドに接続し、
前記第1のスイッチが前記第1の制御信号に応じて前記負荷回路をグラウンドに接続するときは、前記第2のスイッチは前記第2の制御信号に応じて前記インピーダンス回路を前記電源に接続する
ことを特徴とする請求項1に記載の周波数変換器。
【請求項5】
前記負荷回路はトランスであり、
前記第1のスイッチは前記トランスの第1の巻線の中点に接続し、
前記第1の端子は前記トランスの第2の巻線に接続する
ことを特徴とする請求項4に記載の周波数変換器。
【請求項6】
前記インピーダンス回路の一方の端子は前記第2のスイッチに接続し、
前記インピーダンス回路の他方の端子は前記トランジスタのソースおよび前記第2の端子に接続し、
前記インピーダンス回路は、直流に対して所定の抵抗値を有し、中間周波数において高インピーダンスを有する
ことを特徴とする請求項4に記載の周波数変換器。
【請求項7】
前記ダブルバランスドミキサは、第1のトランジスタ、第2のトランジスタ、第3のトランジスタ、および第4のトランジスタを含み、
前記第1のトランジスタおよび前記第2のトランジスタのソースは互いに接続されており、
前記第3のトランジスタおよび前記第4のトランジスタのソースは互いに接続されており、
前記第1のトランジスタおよび前記第3のトランジスタのドレインは互いに接続されており、
前記第2のトランジスタおよび前記第4のトランジスタのドレインは互いに接続されている
ことを特徴とする請求項4に記載の周波数変換器。
【請求項8】
前記負荷回路はトランスであり、
前記第1のトランジスタおよび前記第3のトランジスタのドレインは、前記トランスの第1の巻線の一方の端部に接続されており、
前記第2のトランジスタおよび前記第4のトランジスタのドレインは、前記トランスの前記第1の巻線の他方の端部に接続されており、
前記第1のスイッチは前記トランスの前記第1の巻線の中点に接続し、
前記第1の端子は前記トランスの第2の巻線に接続する
ことを特徴とする請求項7に記載の周波数変換器。
【請求項9】
前記負荷回路は、第1のインダクタおよび第2のインダクタを含み、
前記第1のトランジスタおよび前記第3のトランジスタのドレインは、前記第1のインダクタを介して前記第1のスイッチに接続し、
前記第2のトランジスタおよび前記第4のトランジスタのドレインは、前記第2のインダクタを介して前記第1のスイッチに接続する
ことを特徴とする請求項7に記載の周波数変換器。
【請求項10】
前記トランジスタのソースの電位を制御する電圧制御回路をさらに備える
ことを特徴とする請求項1に記載の周波数変換器。
(【請求項11】以降は省略されています)
発明の詳細な説明
【技術分野】
【0001】
本発明は、無線通信において使用される周波数変換器に係わる。
続きを表示(約 1,700 文字)
【背景技術】
【0002】
無線通信のための基地局は、多くのケースにおいて、ベースバンド領域または中間周波数領域の送信信号を無線周波数領域にアップコンバートする機能、及び、無線周波数領域の受信信号をベースバンド領域または中間周波数領域にダウンコンバートする機能を備える。すなわち、基地局は、周波数変換器を備える。
【0003】
第5世代移動体通信(5GまたはNR(New Radio))またはポスト5G通信においては、超高速通信、超低遅延、および多数同時接続に対応するために、ミリ波帯周波数の活用が検討されている。例えば、国際電気通信連合(ITU)では、28GHz帯、39GHz帯に加えて、45.5~48.2GHzおよび66~71GHzも、5G無線通信のための周波数として指定されている。そして、ミリ波を使用することで、利得が高い指向性アンテナを実現できるので、高いスループットを提供することが可能になる。
【0004】
ただし、ミリ波帯においては、電波の直進性が高いので、ユーザエリアを拡大するためには多数の基地局を設置する必要がある。そして、無線通信システム全体のコストを抑制しながら多数の基地局を設置するためには、基地局(特に、RU(Radio Unit))の省電力化および小型化が求められる。
【0005】
なお、無線周波数通信システムのための双方向性可変利得増幅器が提案されている(例えば、特許文献1)。また、無線周波数信号を受信するための受信機回路が提案されている(例えば、特許文献2)。さらに、移動体通信などの無線通信装置の無線部回路に用いられる、信号の周波数を変換する双方向周波数変換器が提案されている(例えば、特許文献3)。
【先行技術文献】
【特許文献】
【0006】
特開2022-138125号公報
特開2023-544445号公報
特許第4881596号
【発明の概要】
【発明が解決しようとする課題】
【0007】
無線通信装置(例えば、基地局装置)の無線回路は、送信系および受信系を備える。すなわち、無線通信装置は、送信信号をアップコンバートする周波数変換機能および受信信号をダウンコンバートする周波数変換機能を備える。また、送信系および受信系を部分的に共用化することで、無線回路の簡素化、小型化、または低コスト化を図る試みもなされている。この場合、無線通信装置は、双方向周波数変換器を備える。ただし、従来の技術においては、双方向周波数変換器を含む通信機器(ここでは、無線通信装置)の消費電力は大きい。
【0008】
本発明の1つの側面に係わる目的は、送信信号をアップコンバートする周波数変換および受信信号をダウンコンバートする周波数変換を行う周波数変換器を含む通信機器の消費電力を削減することである。
【課題を解決するための手段】
【0009】
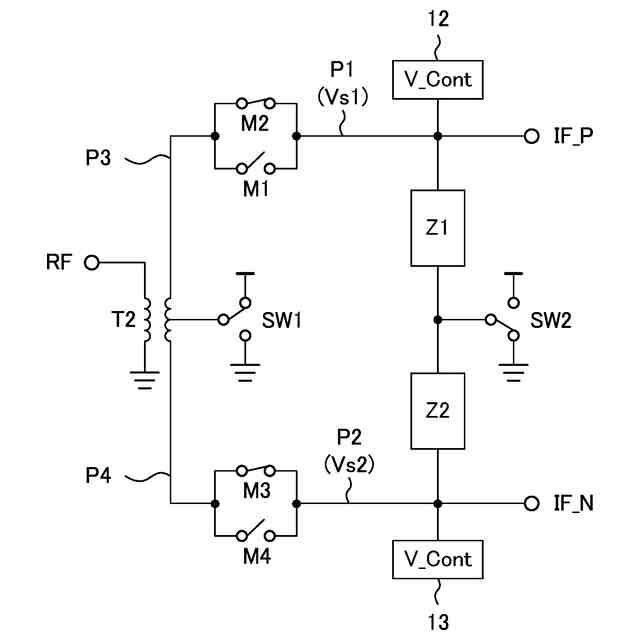
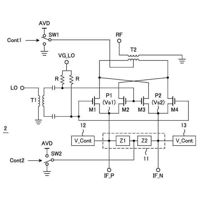
本発明の1つの態様に係わる周波数変換器は、ダブルバランスドミキサを構成するトランジスタと、前記トランジスタのドレイン側に設けられる負荷回路と、前記負荷回路に接続される第1の端子と、前記トランジスタのソース側に設けられるインピーダンス回路と、前記トランジスタのソースに接続される第2の端子と、前記トランジスタのゲートに局発信号を与える駆動回路と、前記負荷回路から前記トランジスタを介して前記インピーダンス回路に向かって流れる電流、または、前記インピーダンス回路から前記トランジスタを介して前記負荷回路に向かって流れる電流を制御する電流制御回路と、を備える。
【発明の効果】
【0010】
上述の態様によれば、送信信号をアップコンバートする周波数変換および受信信号をダウンコンバートする周波数変換を行う周波数変換器を含む通信機器の消費電力が削減される。
【図面の簡単な説明】
(【0011】以降は省略されています)
特許ウォッチbot のツイートを見る
この特許をJ-PlatPat(特許庁公式サイト)で参照する
関連特許
富士通株式会社
画像処理モデル
1か月前
富士通株式会社
ダウンサンプリング
4日前
富士通株式会社
光受信装置及び光受信方法
4日前
富士通株式会社
OLT及びPONシステム
24日前
富士通株式会社
演算処理装置及び情報処理装置
1か月前
富士通株式会社
情報処理装置及び情報処理方法
10日前
富士通株式会社
プログラム及びデータ処理装置
18日前
富士通株式会社
情報処理装置および情報処理方法
4日前
富士通株式会社
波長変換装置および波長変換方法
1か月前
富士通株式会社
書き込みアシスト回路及びSRAM
2日前
富士通株式会社
ラックマウント装置及びラック装置
1か月前
富士通株式会社
不正検知プログラム、方法、及び装置
10日前
富士通株式会社
通知プログラム、通知方法および通知装置
23日前
富士通株式会社
受光デバイス及び受光デバイスの製造方法
23日前
富士通株式会社
コンパイルプログラムおよびコンパイル方法
18日前
富士通株式会社
生成プログラム、生成方法および情報処理装置
1か月前
富士通株式会社
検出プログラム、検出方法および情報処理装置
1か月前
富士通株式会社
半導体装置、半導体装置の製造方法及び電子装置
1か月前
富士通株式会社
ターゲット追跡のための方法、装置及び記憶媒体
1か月前
富士通株式会社
半導体装置、半導体装置の製造方法及び電子装置
16日前
富士通株式会社
生成プログラム、生成方法、および情報処理装置
2日前
富士通株式会社
データ処理装置、データ処理方法およびプログラム
1か月前
富士通株式会社
プログラム、情報処理方法およびクラスタシステム
2日前
富士通株式会社
量子計算制御プログラム、および量子計算制御方法
2日前
富士通株式会社
情報処理プログラム、情報処理方法及び情報処理装置
23日前
富士通株式会社
情報出力プログラム、情報出力方法及び情報処理装置
1か月前
富士通株式会社
情報処理プログラム、情報処理方法および情報処理装置
1か月前
富士通株式会社
領域特定プログラム、領域特定装置、及び領域特定方法
1か月前
富士通株式会社
情報処理プログラム、情報処理方法、および情報処理装置
10日前
富士通株式会社
情報処理プログラム、情報処理方法、および情報処理装置
2日前
富士通株式会社
情報処理プログラム、情報処理方法、および情報処理装置
23日前
富士通株式会社
画像処理装置、画像処理方法及びコンピュータプログラム
18日前
富士通株式会社
情報処理プログラム、情報処理方法及び情報処理システム
1か月前
富士通株式会社
情報処理プログラム、情報処理方法、および情報処理装置
1か月前
富士通株式会社
情報処理プログラム、情報処理方法、および情報処理装置
11日前
富士通株式会社
障害支援プログラム、障害支援方法および障害支援システム
25日前
続きを見る
他の特許を見る