TOP
|
特許
|
意匠
|
商標
特許ウォッチ
Twitter
他の特許を見る
10個以上の画像は省略されています。
公開番号
2025096216
公報種別
公開特許公報(A)
公開日
2025-06-26
出願番号
2024216448
出願日
2024-12-11
発明の名称
連結分離装置及びその組み立て方法
出願人
学校法人神奈川大学
代理人
個人
,
個人
主分類
B64G
1/64 20060101AFI20250619BHJP(航空機;飛行;宇宙工学)
要約
【課題】第一構造体及び第二構造体の連結力(最大保持軸力)と第一構造体及び第二構造体の分離性とを両立させる。
【解決手段】第一構造体と第二構造体とを分離可能に連結する連結分離装置1であって、第一構造体側に設けられる軸部材2と、第二構造体側に設けられ、軸部材のフランジ部2cの周囲に配置される3つ以上の連結部材4A~4Dと、これらの連結部材を軸方向に対して直交する放射方向へ移動させないように拘束する拘束部材5と、拘束部材の拘束を解除する解除部材6と、を備え、連結部材の内壁側には、フランジ部に当接することで第一構造体と第二構造体とが軸方向に沿って互いに離間する方向へ移動することを規制する規制部4b1,4b2が備わっており、軸方向から見たときのフランジ部の放射方向外方端の形状は直線形状であり、軸方向から見たときの規制部の放射方向内方端の形状はフランジ部の直線形状と略平行な直線形状である。
【選択図】図5
特許請求の範囲
【請求項1】
第一構造体と第二構造体とを分離可能に連結する連結分離装置であって、
前記第一構造体側に設けられる軸部材と、
前記第二構造体側に設けられ、前記軸部材のフランジ部の周囲に配置される3つ以上の連結部材と、
前記3つ以上の連結部材を軸方向に対して直交する放射方向へ移動させないように拘束する拘束部材と、
前記拘束部材の拘束を解除する解除部材と、を備え、
前記3つ以上の連結部材の内壁側には、前記フランジ部に当接することで前記第一構造体と前記第二構造体とが軸方向に沿って互いに離間する方向へ移動することを規制する規制部が備わっており、
軸方向から見たときの前記フランジ部の放射方向外方端の形状は、直線形状であり、
軸方向から見たときの前記規制部の放射方向内方端の形状は、前記フランジ部の前記直線形状と略平行な直線形状であることを特徴とする連結分離装置。
続きを表示(約 1,500 文字)
【請求項2】
請求項1に記載の連結分離装置において、
前記拘束部材を放射方向内方側から放射方向外方へ付勢する付勢部材を備えることを特徴とする連結分離装置。
【請求項3】
請求項2に記載の連結分離装置において、
前記付勢部材は、前記3つ以上の連結部材のうちの少なくとも1つの連結部材を放射方向内方側から放射方向外方へ付勢することで、該連結部材を介して前記拘束部材を付勢することを特徴とする連結分離装置。
【請求項4】
請求項2又は3に記載の連結分離装置において、
前記解除部材は、前記拘束部材の所定の周方向位置を分割する分割部材であり、
前記付勢部材は、前記拘束部材の分割箇所が拡がる方向へ前記拘束部材を付勢することを特徴とする連結分離装置。
【請求項5】
請求項1乃至3のいずれか1項に記載の連結分離装置において、
前記第二構造体側に設けられる第二軸部材を備え、
前記3つ以上の連結部材は、前記軸部材のフランジ部と前記第二軸部材の第二フランジ部の両方の周囲に配置され、
前記3つ以上の連結部材の内壁側には、前記第二フランジ部に当接することで前記第一構造体と前記第二構造体とが軸方向に沿って互いに離間する方向へ移動することを規制する第二規制部も備わっており、
軸方向から見たときの前記第二フランジ部の放射方向外方端の形状は、直線形状であり、
軸方向から見たときの前記第二規制部の放射方向内方端の形状は、前記フランジ部の前記直線形状と略平行な直線形状であることを特徴とする連結分離装置。
【請求項6】
請求項1乃至3のいずれか1項に記載の連結分離装置において、
前記軸部材は、前記3つ以上の連結部材によって囲まれる軸部分の側面が各連結部材のそれぞれと対面する平面で形成されていることを特徴とする連結分離装置。
【請求項7】
請求項1乃至3のいずれか1項に記載の連結分離装置において、
前記3つ以上の連結部材が前記軸部材のフランジ部の周囲に配置されたときの外形状は、円柱形状であることを特徴とする連結分離装置。
【請求項8】
請求項1乃至3のいずれか1項に記載の連結分離装置において、
前記解除部材は、前記拘束部材の所定の周方向位置を分割する分割部材であり、
前記拘束部材は、前記所定の周方向位置とは異なる周方向位置に、相対的に形状変化しやすい変形容易部を有することを特徴とする連結分離装置。
【請求項9】
請求項8に記載の連結分離装置において、
前記変形容易部は、相対的に柔軟性の高い柔軟部で構成されることを特徴とする連結分離装置。
【請求項10】
請求項3に記載の連結分離装置の組み立て方法において、
前記3つ以上の連結部材の放射方向内方に前記付勢部材を配置した状態で、前記軸部材の前記フランジ部の周囲に該3つ以上の連結部材を配置し、
前記付勢部材によって放射方向外方へ付勢される前記少なくとも1つの連結部材に設けられる貫通孔に棒状治具を挿通し、
前記棒状治具に締め付け用治具を取り付けて前記付勢部材の付勢力に抗する方向へ該締め付け用治具を変位させることにより、前記少なくとも1つの連結部材を所定の取り付け位置まで放射方向内方へ移動させ、
前記所定の取り付け位置まで移動した前記3つ以上の連結部材に対して前記拘束部材を取り付けた後、
前記棒状治具及び前記締め付け用治具を取り外す、ことを特徴とする組み立て方法。
発明の詳細な説明
【技術分野】
【0001】
本発明は、連結分離装置及びその組み立て方法に関するものである。
続きを表示(約 4,600 文字)
【背景技術】
【0002】
従来、第一構造体と第二構造体とを分離可能に連結する連結分離装置が知られている。
例えば、特許文献1には、2つの宇宙機(第一構造体と第二構造体)の各々の軸部材の一端に設けられた円形のフランジ(フランジ部)と、これらのフランジ同士を突き合わせた状態でその外周部を挟んで包み込む半周ずつの2本1組のクランプバンド(連結部材)とを備えた宇宙機分離機構(連結分離装置)が開示されている。この宇宙機分離機構は、2本のクランプバンドの各端がそれぞれボルト(拘束部材)で互いに結合されており、その2本のボルトを火薬で切断するボルトカッター(解除部材)で切断することで、クランプバンドで拘束されていた2つの宇宙機の各フランジが分離可能となり、2つの宇宙機が分離される。
【0003】
また、例えば、特許文献2には、ロケットの構造体(第一構造体と第二構造体)同士を分離可能に結合する結合分離装置(連結分離装置)が開示されている。この結合分離装置は、一方の構造体側に設けられる結合ボルト(軸部材)と、他方の構造体側に設けられ、半周ずつに分割された2つ1組の分割ナット(連結部材)とを備えている。この結合分離装置では、結合ボルトを両構造体に貫通させた状態で分割ナットに螺合させ、両構造体を結合する。2つの分割ナットは、ナットホルダ(拘束部材)によって放射方向へ移動させないように拘束されており、線状火工品(解除部材)を作動させると、分割ナットからナットホルダが離脱する。これにより、分割ナットの拘束が解除され、分割ナットと結合ボルトとの螺合が解除されて、両構造体が互いに分離する。
【先行技術文献】
【特許文献】
【0004】
特開2000-153800号公報
特開2009-292250号公報
【発明の概要】
【発明が解決しようとする課題】
【0005】
ところが、第一構造体及び第二構造体の連結力(最大保持軸力)と第一構造体及び第二構造体の分離性とを両立させることが困難であった。
【課題を解決するための手段】
【0006】
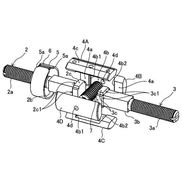
本発明の一態様は、第一構造体と第二構造体とを分離可能に連結する連結分離装置であって、前記第一構造体側に設けられる軸部材と、前記第二構造体側に設けられ、前記軸部材のフランジ部の周囲に配置される3つ以上の連結部材と、前記3つ以上の連結部材を軸方向に対して直交する放射方向へ移動させないように拘束する拘束部材と、前記拘束部材の拘束を解除する解除部材と、を備え、前記3つ以上の連結部材の内壁側には、前記フランジ部に当接することで前記第一構造体と前記第二構造体とが軸方向に沿って互いに離間する方向へ移動することを規制する規制部が備わっており、軸方向から見たときの前記フランジ部の放射方向外方端の形状は、直線形状であり、軸方向から見たときの前記規制部の放射方向内方端の形状は、前記フランジ部の前記直線形状と略平行な直線形状であることを特徴とするものである。
本態様では、第一構造体側に設けられる軸部材のフランジ部の周囲に第二構造体側に設けられる3つ以上の連結部材を配置して、当該3つ以上の連結部材を放射方向へ移動させないように拘束部材で拘束することにより、第一構造体及び第二構造体が連結される。連結時には、連結部材の内壁側に備わっている規制部が軸部材のフランジ部に当接することで、第一構造体と第二構造体とが軸方向へ互いに離間することが規制される。このときの両構造体の連結力は、第一構造体と第二構造体とが軸方向に沿って互いに離間する方向へ移動しないように保持する力(以下「最大保持軸力」という。)によって評価することができる。
一方、解除部材により拘束部材の拘束を解除すると、当該3つ以上の連結部材が放射方向へ移動可能な状態になる。そして、当該3つ以上の連結部材の規制部が軸部材のフランジ部よりも放射方向外方へ移動すると、第一構造体と第二構造体とが軸方向に沿って互いに離間できるようになり、両構造体が分離する。よって、解除部材により拘束部材の拘束を解除されたときに、当該3つ以上の連結部材の規制部が軸部材のフランジ部に引っ掛からずに、両構造体が安定して分離できる分離性が求められる。
連結分離装置の最大保持軸力は、連結部材の規制部と軸部材のフランジ部との間の当接部分が広いほど、大きくなる。そのため、軸部材のフランジ部の高さ(軸部材の軸部から放射方向へのフランジ部の長さ)や、連結部材の規制部の高さ(フランジ部に当接する部分の放射方向長さ)が大きいほど、最大保持軸力が大きくなる。しかしながら、これらの高さが大きいほど、拘束部材の拘束を解除するために連結部材が放射方向外方へ移動しなければならない距離が長くなる。そのため、拘束部材の拘束を解除するときに、連結部材の規制部が軸部材のフランジ部に引っ掛かりやすく、分離性が悪化する。したがって、分離性の悪化を抑制しつつ、連結分離装置の最大保持軸力を大きくするためには、連結部材の規制部と軸部材のフランジ部との間の当接部分における周方向の広さを大きくすることが有効である。
従来の連結分離装置の多くは、円柱状の軸部材に円形のフランジ部(軸方向から見たときのフランジ部の放射方向外方端の形状が曲線形状)を設け、そのフランジ部の周囲に半周ずつの2つの連結部材を配置する構成を採用している。これによれば、当該2つの連結部材の規制部が円形のフランジ部の全周にわたって当接するので、連結部材の規制部と軸部材のフランジ部との間の当接部分における周方向の広さを最大限大きくすることができる。よって、大きな最大保持軸力を得ることが可能である。
しかしながら、従来の構成は、軸方向から見たときの規制部の放射方向内方端の形状が円柱状の軸部材の側面に倣った曲線形状であり、連結時には規制部の放射方向内方端全域が軸部材の側面に沿って接触するように構成される。この構成では、軸方向から見たときの規制部の放射方向内方端の曲線形状は、フランジ部の放射方向外方端の曲線形状よりも曲率が大きなものとなる。そのため、拘束解除時に連結部材が放射方向へ移動するとき、軸部材のフランジ部の高さ又は連結部材の規制部の高さに相当する距離を移動しても、規制部の放射方向内方端の全体をフランジ部の外方まで移動させることができない。詳しくは、拘束解除時に連結部材が放射方向へ当該距離を移動したとしても、規制部の放射方向内方端の周方向両端部がフランジ部の外方まで移動できない。そのため、拘束解除時に規制部の放射方向内方端の周方向両端部がフランジ部に引っ掛かる事態が生じやすく、分離性が悪い。
本態様においては、軸方向から見たときのフランジ部の放射方向外方端の形状を直線形状とし、軸方向から見たときの規制部の放射方向内方端の形状を、フランジ部の直線形状と略平行な直線形状としている。これによれば、拘束解除時に個々の連結部材の規制部が軸部材のフランジ部よりも放射方向外方へ移動するための距離を、従来の構成よりも短くすることができる。したがって、拘束解除時に規制部の放射方向内方端がフランジ部に引っ掛かりにくくなり、分離性を改善することができる。
また、この構成を採用するにあたっては、高い最大保持軸力を確保することが難しい場合がある。そこで、本態様では、フランジ部の周囲に3つ以上の連結部材を配置することで、フランジ部の周囲に2つの連結部材しか配置しない従来の構成よりも、高い保持軸力を確保している。最大保持軸力は、軸力により連結部材が放射方向に移動することにより拘束部材の張力が増加し、拘束部材が破損する際の軸力であるが、この拘束部材に生じる張力は連結部材の個数が増えると減ることが初等的な力学から導かれる。
本態様によれば、第一構造体及び第二構造体の連結力(最大保持軸力)と第一構造体及び第二構造体の分離性とを両立させることができる。
【0007】
前記連結分離装置において、前記拘束部材を放射方向内方側から放射方向外方へ付勢する付勢部材を備えてもよい。
本態様によれば、拘束解除時に、付勢部材の付勢力で拘束部材を放射方向内方側から放射方向外方へ押すことができる。これにより、拘束解除時に当該3つ以上の連結部材が放射方向外方へ移動するときに、その移動を拘束部材が邪魔しにくくなり、より高い分離性を実現することができる。
【0008】
前記連結分離装置において、前記付勢部材は、前記3つ以上の連結部材のうちの少なくとも1つの連結部材を放射方向内方側から放射方向外方へ付勢することで、該連結部材を介して前記拘束部材を付勢してもよい。
これよれば、拘束解除時に、少なくとも1つの連結部材についても、付勢部材の付勢力で放射方向内方側から放射方向外方へ押すことができる。これにより、付勢部材の付勢力を、拘束解除時に当該少なくとも1つの連結部材を放射方向外方へ移動させる力としても利用できるので、より高い分離性を実現することができる。
【0009】
前記連結分離装置において、前記解除部材は、前記拘束部材の所定の周方向位置を分割する分割部材であってもよく、前記付勢部材は、前記拘束部材の分割箇所が拡がる方向へ前記拘束部材を付勢してもよい。
本態様によれば、解除部材である分割部材によって拘束部材の所定の周方向位置を分割して拘束を解除した時、付勢部材の付勢力で拘束部材の分割箇所が拡がる方向へ拘束部材が押し広げられる。これによれば、拘束解除時に当該3つ以上の連結部材が放射方向外方へ移動するときに、その移動を拘束部材が邪魔しにくくなり、より高い分離性を実現することができる。
【0010】
前記連結分離装置において、前記第二構造体側に設けられる第二軸部材を備えてもよく、前記3つ以上の連結部材は、前記軸部材のフランジ部と前記第二軸部材の第二フランジ部の両方の周囲に配置されてもよく、前記3つ以上の連結部材の内壁側には、前記第二フランジ部に当接することで前記第一構造体と前記第二構造体とが軸方向に沿って互いに離間する方向へ移動することを規制する第二規制部も備わっていてもよく、軸方向から見たときの前記第二フランジ部の放射方向外方端の形状は、直線形状であってもよく、軸方向から見たときの前記第二規制部の放射方向内方端の形状は、前記フランジ部の前記直線形状と略平行な直線形状であってもよい。
本態様に係る連結分離装置では、第一構造体側の軸部材と第二構造体側の第二軸部材とを当該3つ以上の連結部材で連結することができる。しかも、第二軸部材と当該3つ以上の連結部材との間の構成も、上述した軸部材と当該3つ以上の連結部材との間の構成と同様であることから、高い最大保持軸力を実現しつつも、連結部材の規制部が第二軸部材のフランジ部に引っ掛かりにくくなるため、高い分離性を得ることができる。
(【0011】以降は省略されています)
この特許をJ-PlatPat(特許庁公式サイト)で参照する
関連特許
学校法人神奈川大学
展開式浮体装置
5か月前
学校法人神奈川大学
制御装置及び推定装置
3か月前
学校法人神奈川大学
蛍光体及びその製造方法
1か月前
学校法人神奈川大学
エネルギー変換器及び加工装置
2か月前
学校法人神奈川大学
金属表面処理組成物及び製造方法
7か月前
学校法人神奈川大学
接着加工部材の製造方法及び治具
3か月前
学校法人神奈川大学
連結分離装置及びその組み立て方法
5か月前
アネスト岩田株式会社
スプレーガン
7日前
学校法人神奈川大学
化合物及びそれを含んでなる発光材料
3か月前
学校法人神奈川大学
芳香族ポリエステルおよびその製造方法
3か月前
株式会社イノアック技術研究所
高分子
7か月前
学校法人神奈川大学
酸素還元反応触媒、酸素還元用電極、及び電池
14日前
学校法人神奈川大学
ポリマー材料、成型体又は重合性半製品の製造方法
2か月前
学校法人神奈川大学
高分子化合物を分解する方法、及びそのための組成物
2か月前
学校法人神奈川大学
化合物、それを含んでなる光触媒、及び水素の製造方法
7か月前
学校法人神奈川大学
シクロペンタ-縮環多環芳香族炭化水素化合物の製造方法
3か月前
学校法人神奈川大学
飽和回避制御装置、姿勢制御装置、自走式移動装置及び飽和回避制御方法
4か月前
日本化学工業株式会社
ホスフィンパラジウム錯体、重合触媒及び芳香族ポリマーの製造方法
5か月前
ダイキン工業株式会社
フッ素含有ポリマーの分解方法
4か月前
学校法人神奈川大学
バナジウムの回収方法、及びバナジウムとその他の金属とを含む溶液からバナジウムを選択的に回収する方法
3か月前
学校法人神奈川大学
化合物、エポキシ基含有化合物に対する反応剤、硬化性組成物及び化学反応方法
6か月前
学校法人神奈川大学
クラックパターン膜及びそれからなる透明導電膜形成用マスク、クラックパターン膜の製造方法、透明導電膜の製造方法、導電膜の基材に対する密着性を向上させる方法、並びに導電膜
3か月前
個人
飛行体
21日前
個人
ドローン
9か月前
個人
人工台風
4か月前
個人
着火ドローン
6か月前
個人
救難消防飛行艇
6か月前
個人
ドローンシステム
10か月前
個人
AERO JET
1か月前
東レ株式会社
中空回転翼
5か月前
個人
無人空中移動体
2か月前
個人
飛行自動車vol.2
28日前
個人
動力原付きグライダー
2か月前
個人
連続回転可能な飛行機翼
6か月前
個人
陸海空用の乗り物
7か月前
個人
導風板付き垂直離着陸機
4か月前
続きを見る
他の特許を見る