TOP
|
特許
|
意匠
|
商標
特許ウォッチ
Twitter
他の特許を見る
公開番号
2025160516
公報種別
公開特許公報(A)
公開日
2025-10-22
出願番号
2025134953,2024128107
出願日
2025-08-14,2018-07-18
発明の名称
景品取得ゲーム装置
出願人
株式会社セガ
代理人
個人
,
個人
主分類
A63F
9/30 20060101AFI20251015BHJP(スポーツ;ゲーム;娯楽)
要約
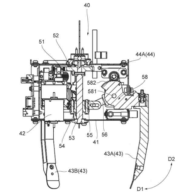
【課題】景品把持部の把持力を各々のアームの開閉角度に基づいて調整できる景品取得ゲ
ーム装置を提供する。
【解決手段】景品取得ゲーム装置1は、景品を把持する景品把持部40を少なくとも一つ
備えている。各々の景品把持部40の把持力は、制御部61によって調整される。各々の
景品把持部40は、単一のモータ42と、複数のアーム43A,43B,43Cと、複数
の角度センサ44A,44B,44Cと、を備えている。各々の角度センサ44A,44
B,44Cは、対応するアーム43A,43B,43Cの開閉角度α,β,γを検出する
。制御部60は、角度センサ44A,44B,44Cで検出された複数の開閉角度α,β
,γに基づいて単一のモータ42の駆動を制御する。
【選択図】図5
特許請求の範囲
【請求項1】
解錠及び施錠可能な一対の扉を備え、
前記一対の扉のうちの一方の扉は、当該扉の外側から解錠するように構成され、
前記一対の扉のうちの他方の扉は、当該扉の内側から解錠するように構成されている、
景品取得ゲーム装置。
続きを表示(約 260 文字)
【請求項2】
前記一対の扉は正面扉であり、左右一対で構成されている、
請求項1に記載の景品取得ゲーム装置。
【請求項3】
前記一方の扉はキーシリンダで施錠し、前記他方の扉はロックバーを穴に嵌合させて施
錠する、
請求項1に記載の景品取得ゲーム装置。
【請求項4】
前記一対の扉は左右引き戸式に構成され、前記ロックバーはスライドさせた前記他方の
扉を元の位置に戻すと、自重で前記穴に落下して施錠される、
請求項3に記載の景品取得ゲーム装置。
発明の詳細な説明
【技術分野】
【0001】
本発明は、クレーンゲーム等の景品取得ゲーム装置に関する。
続きを表示(約 2,000 文字)
【背景技術】
【0002】
アミューズメント施設等では、景品把持部を操作してぬいぐるみ等の景品を景品払出口
まで運搬する景品取得ゲーム装置が普及している。景品把持部の把持力を強くすると、景
品が払い出される数が増加し、景品把持部の把持力を弱くすると、景品が払い出される数
が減少する傾向がある。そのため、景品把持部の把持力を調整できる景品取得ゲーム装置
が提案されている(例えば、特許文献1及び2参照)。
【0003】
特許文献1に記載のクレーンゲーム機は、制御部がカウントしている実際の景品の取得
率を、あらかじめ設定した景品の取得率に近づけるようにアームの把持力を変化させる。
より詳しくは、目標の景品取得率を下回っていれば、アームの開閉を行うモータの駆動時
間を延長し、目標の景品取得率を上回っていれば、モータの駆動時間を短縮する。モータ
の駆動時間を延長すると、その分だけアームのコイルスプリングが伸長して把持力が強く
なる。
【0004】
特許文献2に記載のゲーム装置は、複数のアームの基端部を挟持した一対の上側押圧部
材及び下側押圧部材と、下側押圧部材を上側押圧部材に向かって付勢するコイルバネと、
上側押圧部材の移動を規制する周壁板と、を備えている。上側押圧部材及びコイルバネは
、ボールネジによって上下方向に移動する。アームの把持力は、アームを上側押圧部材に
追従させるコイルバネの付勢力によって決定される。上側押圧部材の移動が規制されてコ
イルバネが上側押圧部材に接近すると、コイルバネが圧縮されてアームの把持力が強くな
る。
【0005】
特許文献1に記載のクレーンゲーム機は、景品の取得率を監視してモータの駆動時間を
調整しており、各々のアームの開閉角度についてはまったく参照していない。同様に、特
許文献2に記載のゲーム装置は、単一の上側押圧部材とコイルバネとの位置関係を検出し
てコイルバネの付勢力を調整しており、各々のアームの開閉角度についてはまったく参照
していない。つまり、特許文献1及び2に記載の景品取得ゲーム装置では、各々のアーム
の開閉角度に基づいて景品把持部の把持力を調整することができない。
【先行技術文献】
【特許文献】
【0006】
特開2012-29825号公報
特開2016-1430372号公報
【発明の概要】
【発明が解決しようとする課題】
【0007】
しかるに、すべてのアームが同時に景品に接触するわけではない。景品に接触して動き
が止まったアームから順にアームの把持力を決めるコイルばね等の付勢部材の蓄勢が始ま
る。時間差に応じてアームの開閉角度にばらつきが生じ、開閉角度に応じてアームの把持
力にも大小関係が生じる。各々のアームの開閉角度に基づいて駆動源の駆動時間を調整し
ないと、アームの把持力を好適に調整することができない。
そこで、本発明は、景品把持部の把持力を各々のアームの開閉角度に基づいて調整でき
る景品取得ゲーム装置を提供することを目的とする。
【課題を解決するための手段】
【0008】
本発明の一態様は、景品を把持する景品把持部を少なくとも一つ備えた景品取得ゲーム
装置である。各々の景品把持部の把持力は、制御部によって調整される。各々の景品把持
部は、単一の駆動源と、複数のアームと、複数のセンサと、を備えている。単一の駆動源
から供給された駆動力は、複数のアームに分配される。駆動力が分配されると、各々のア
ームは開閉する。センサは、すべてのアームにそれぞれ設けられている。各々のセンサは
、対応するアームの開閉角度を検出する。制御部は、センサで検出された複数の開閉角度
に基づいて単一の駆動源の駆動を制御する。
【0009】
この態様によれば、各々のアームの開閉角度がばらついていても、それらの開閉角度を
個別に検出できる。単一の駆動源を駆動して複数のアームを開閉する構成において、複数
のアームの開閉角度を十把一絡げに検出するのではなく、各々のアームについて開閉角度
を個別に検出するため、景品把持部の把持力を好適に調整することができる。
【0010】
上記態様において、各々の景品把持部は、各々のアームに接続され、アームを閉じる方
向に回動させるばね座部材と、各々のアームに付設され、アームを閉じる方向にばね座部
材が動くと蓄勢するコイルばねと、をさらに備えていてもよい。
(【0011】以降は省略されています)
特許ウォッチbot のツイートを見る
この特許をJ-PlatPat(特許庁公式サイト)で参照する
関連特許
株式会社セガ
景品取得ゲーム装置
1か月前
株式会社セガ
景品取得ゲーム装置
21日前
株式会社セガフェイブ
装身具及びカチューシャ
2か月前
株式会社セガ
プログラム及び情報処理装置
2か月前
株式会社セガ
プログラム及び情報処理装置
2日前
株式会社セガ
プログラム及び情報処理装置
2日前
株式会社セガ
プログラム及び情報処理装置
2か月前
株式会社セガ
プログラム及び情報処理装置
2か月前
株式会社セガ
プログラム及び情報処理装置
2か月前
株式会社セガ
プログラム及び情報処理装置
2か月前
株式会社セガ
プログラム及び情報処理装置
2か月前
株式会社セガ
プログラム及び情報処理装置
1か月前
株式会社セガ
プログラム及び情報処理装置
2か月前
株式会社セガ
プログラム、及び、情報処理装置
2か月前
株式会社セガ
プログラム、及び、情報処理装置
2か月前
株式会社セガ
プログラム、及び、情報処理装置
2か月前
株式会社セガ
店舗管理システム、管理者端末、及び作業者端末
2か月前
株式会社セガ
情報処理装置
1か月前
株式会社セガ
情報処理装置
1か月前
株式会社セガ
情報処理装置
1か月前
株式会社セガ
画像処理装置
2か月前
株式会社セガ
メダルゲーム機
2か月前
株式会社セガ
景品取得ゲーム装置
1か月前
株式会社セガ
景品取得ゲーム装置
1か月前
株式会社セガ
プログラム及び情報処理装置
2日前
株式会社セガ
プログラム及び情報処理装置
2か月前
株式会社セガ
プログラム及び情報処理装置
2か月前
株式会社セガ
プログラム及び情報処理装置
1か月前
株式会社セガ
プログラム及び情報処理装置
1か月前
株式会社セガ
プログラム及び情報処理装置
1か月前
株式会社セガ
プログラム及び情報処理装置
1か月前
株式会社セガ
プログラム及び情報処理装置
2日前
株式会社セガ
プログラム及び情報処理装置
1か月前
株式会社セガ
プログラム及び情報処理装置
1か月前
株式会社セガ
プログラム及び情報処理装置
27日前
株式会社セガ
プログラム及び情報処理装置
13日前
続きを見る
他の特許を見る