TOP
|
特許
|
意匠
|
商標
特許ウォッチ
Twitter
他の特許を見る
10個以上の画像は省略されています。
公開番号
2025172134
公報種別
公開特許公報(A)
公開日
2025-11-20
出願番号
2025145175,2024091137
出願日
2025-09-02,2020-01-29
発明の名称
薬液回路用開閉ユニット駆動機構および薬液注入装置
出願人
株式会社サーキュラス
代理人
個人
主分類
A61M
5/145 20060101AFI20251113BHJP(医学または獣医学;衛生学)
要約
【課題】様々な構成要素を有する薬液回路を、安全かつ簡易に取り扱うことのできるようにする。
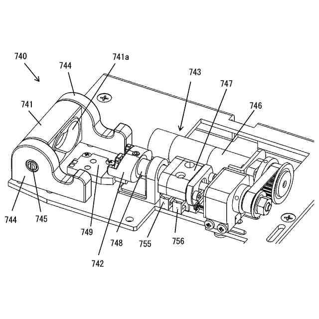
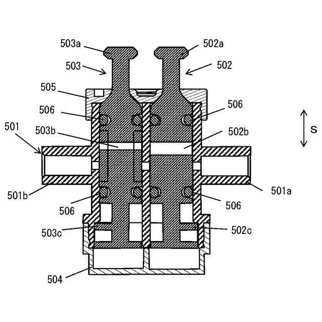
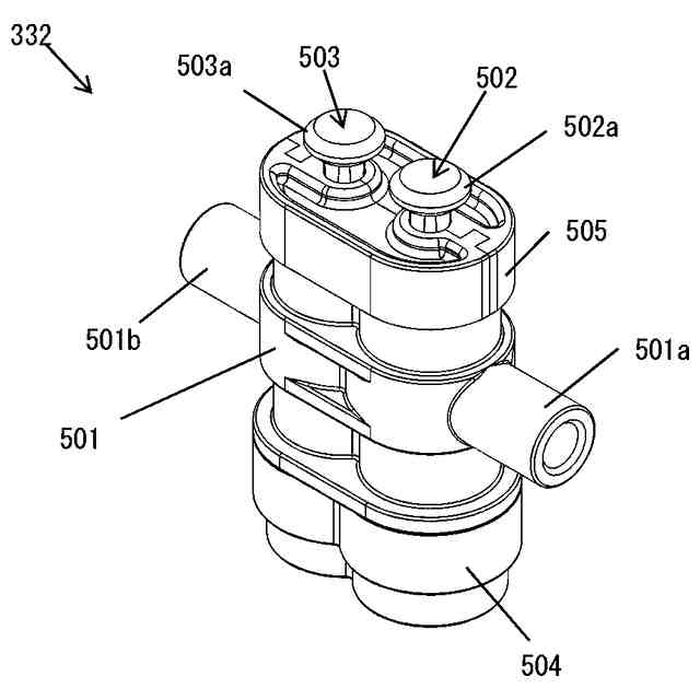
【解決手段】開閉ユニット駆動機構740は、薬液回路に備えられた開閉ユニットを着脱自在に保持する開閉ユニットホルダ741と、開閉ユニットホルダと間隔をあけて配置された係合部と、係合部を進退移動させる直動機構とを有する。開閉ユニットは、薬液のための流路を有するハウジングと少なくとも1つのピストンを含む。ピストンは、一端において半径方向外側に広がるフランジ状のヘッドを有し、ヘッドをハウジングから突出させて、流路を開閉するようにハウジング内に移動可能に保持されている。係合部は、ピストンと係合するフック742を有し、フック742は、ヘッドが係合する受け入れ部を有する。
【選択図】図9B
特許請求の範囲
【請求項1】
薬液回路に備えられた開閉ユニットの駆動機構であって、
前記開閉ユニットを着脱自在に保持するホルダと、
前記ホルダと間隔をあけて配置された係合部と、
前記係合部を進退移動させる直動機構と、
を有し、
前記開閉ユニットは、ハウジングと少なくとも1つのピストンとを含み、
前記ハウジングは薬液のための流路を有し、
前記ピストンは、一端において半径方向外側に広がるフランジ状のヘッドを有し、前記ヘッドを前記ハウジングから突出させて、前記流路を開閉するように前記ハウジング内に移動可能に保持されており、
前記係合部は、前記ピストンと係合するフックを有し、前記フックは、前記ヘッドが係合する受け入れ部を有する、駆動機構。
続きを表示(約 720 文字)
【請求項2】
前記ホルダは、前記ピストンが前記係合部に係合する第1の位置と、前記ピストンが前記係合部に係合しない第2の位置との間で移動可能に支持され、前記ピストンが突出する前記ハウジングの端部と反対側の端部を受け入れる凹部を有する請求項1に記載の駆動機構。
【請求項3】
前記ホルダと前記係合部とは対向配置され、前記ホルダは、前記第1の位置では前記凹部が前記係合部を向くように回動可能に支持されている請求項2に記載の駆動機構。
【請求項4】
前記ホルダが前記第1の位置にあることを検出するユニットホルダ位置検出センサをさらに有する請求項2または3に記載の駆動機構。
【請求項5】
前記直動機構は、前記係合部と連結されたボールねじ機構を有する請求項1~4のいずれか一項に記載の駆動機構。
【請求項6】
前記直動機構は、前記係合部と連結されたリニアアクチュエータを有する請求項1~4のいずれか一項に記載の駆動機構。
【請求項7】
前記ホルダに装着された前記開閉ユニットを検出する開閉ユニット検出センサをさらに有する請求項1~6のいずれか一項に記載の駆動機構。
【請求項8】
前記ホルダを照明する照明モジュールをさらに有する請求項1~7のいずれか一項に記載の駆動機構。
【請求項9】
前記照明モジュールは、前記開閉ユニット検出センサによって前記開閉ユニットの存在が検出された場合に前記開閉ユニットを照明する請求項8に記載の駆動機構。
【請求項10】
請求項1~9のいずれか一項に記載の駆動機構を有する薬液注入装置。
発明の詳細な説明
【技術分野】
【0001】
本発明は、複数のチューブ等を含む薬液回路が装着される開閉ユニット駆動機構および該開閉ユニット駆動装置を備えた薬液注入装置に関する。
続きを表示(約 1,500 文字)
【背景技術】
【0002】
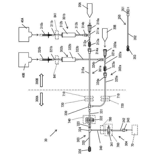
被験者に薬液を注入するのに薬液注入装置が用いられることが多い。多くの薬液注入装置は、所望の注入速度での注入が容易である観点から、シリンジを着脱自在に装着し、シリンジと被験者とを流体的に接続する薬液回路を介して、シリンジに充填された薬液を注入するように構成されている。
【0003】
シリンジは、原則的には単数回しか使用されないが、ボトルからシリンジへ薬液を再充填して複数回使用されることも多い。その場合、注入回路は、シリンジから被験者へ通じる被験者ラインと、被験者ラインから分岐してボトルへ通じるボトルラインとを有する。薬液の注入時にはボトルラインは閉鎖されるが、薬液の充填時には、ボトルラインの分岐部より下流側で被験者ラインが閉鎖された後、ボトルラインが開かれる。この際、被験者ラインを逆流する被験者の血液(逆血)が被験者ラインの閉鎖部よりも上流側に到達しないようにすることが重要である。
【0004】
そのような血液の逆流をよりより確実に防止できる薬液回路として、例えば特許文献1(国際公開第2018/181270号)には、上記の閉鎖部が、流路を有する第1移動部材と、流路を有し前記第1移動部材よりも被験者ラインの下流側に位置する第2移動部材と、前記第1移動部材および前記第2移動部材を摺動可能に収容するハウジングとを備え、前記第1移動部材の流路を開放した後に、前記第2移動部材の流路が開放されるように構成されている薬液回路が開示されている。
【先行技術文献】
【特許文献】
【0005】
特許文献1:国際公開第2018/181270号
【発明の概要】
【発明が解決しようとする課題】
【0006】
上述のように、薬液注入装置の機能が向上し、また、使用する器具も多種多様になることにより、例えば、注入動作と吸引動作の切り替えに応じて薬液回路を切り替えるなど、ユーザには様々な作業が求められる。その結果、複数のチューブ、バルブおよびコネクタ等、様々な構成要素を含む薬液回路を間違えることなく接続したり、処置の邪魔にならないように配置したり、多くの煩雑な作業が伴う。
【0007】
本発明の目的の一つは、様々な構成要素を有する薬液回路を、安全かつ簡易に取り扱うことのできるようにすることである。
【課題を解決するための手段】
【0008】
本発明の開閉ユニット駆動機構は、薬液の流路を有するハウジングと、一端部を前記ハウジングから突出させて、前記流路を開閉するように前記ハウジング内に移動可能に保持された少なくとも1つのピストンと、前記ピストンを移動可能に保持するハウジングと、を有する開閉ユニットを備えた薬液回路が着脱自在に搭載される開閉ユニット駆動機構であって、
前記開閉ユニットを着脱自在に保持する開閉ユニットホルダと、
前記開閉ユニットホルダと間隔をあけて配置された、前記ピストンと係合する係合部と、
前記係合部を進退移動させる直動機構と、
を有し、
前記開閉ユニットホルダは、前記ピストンが前記係合部と係合する第1の位置と、前記ピストンが前記係合部と係合しない第2の位置との間で移動可能に支持されている。
【0009】
本発明の薬液注入装置は、上記本発明の開閉ユニット駆動機構を有する。
【0010】
(用語の定義)
本明細書において、「上流」および「下流」は、薬液の注入時の薬液の流れ方向に対する「上流」および「下流」を意味する。
【発明の効果】
(【0011】以降は省略されています)
この特許をJ-PlatPat(特許庁公式サイト)で参照する
関連特許
個人
貼付剤
29日前
個人
簡易担架
11日前
個人
足踏み器具
18日前
個人
短下肢装具
4か月前
個人
腋臭防止剤
11日前
個人
嚥下鍛錬装置
4か月前
個人
排尿補助器具
1か月前
個人
前腕誘導装置
4か月前
個人
腰ベルト
1か月前
個人
矯正椅子
6か月前
個人
胸骨圧迫補助具
2か月前
個人
汚れ防止シート
1か月前
個人
歯の修復用材料
5か月前
個人
ウォート指圧法
1か月前
個人
アイマスク装置
3か月前
個人
バッグ式オムツ
5か月前
個人
美容セット
20日前
個人
排尿排便補助器具
13日前
個人
湿布連続貼り機。
3か月前
個人
歯の保護用シール
6か月前
個人
哺乳瓶冷まし容器
4か月前
個人
陣痛緩和具
4か月前
株式会社大野
骨壷
4か月前
個人
治療用酸化防御装置
2か月前
個人
エア誘導コルセット
2か月前
株式会社コーセー
化粧料
1か月前
個人
性行為補助具
3か月前
株式会社八光
剥離吸引管
5か月前
株式会社ニデック
眼科装置
5か月前
個人
形見の製造方法
5か月前
個人
高気圧環境装置
5か月前
株式会社GSユアサ
歩行器
6か月前
個人
手指運動ツール
3か月前
個人
シリンダ式歩行補助具
4か月前
株式会社ニデック
検眼装置
4か月前
株式会社松風
口腔用組成物
4か月前
続きを見る
他の特許を見る