TOP
|
特許
|
意匠
|
商標
特許ウォッチ
Twitter
他の特許を見る
公開番号
2025171386
公報種別
公開特許公報(A)
公開日
2025-11-20
出願番号
2024076668
出願日
2024-05-09
発明の名称
シフト装置
出願人
日野自動車株式会社
,
万能工業株式会社
代理人
個人
,
個人
,
個人
主分類
B60K
20/02 20060101AFI20251113BHJP(車両一般)
要約
【課題】シフトレバーに対する作業性の悪化を抑制可能なシフト装置を提供する。
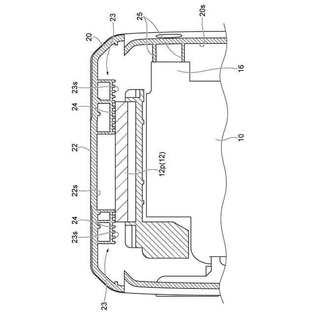
【解決手段】シフト装置100では、シフトレバーアッシー10は、傾動可能に支持されたシフトレバー11と、シフトレバー11の傾動に伴って移動するカバースライド12と、カバースライドの移動を傾動方向に沿うようにガイドする第1ガイド部13と、を含む。カバー20は、シフトレバー11が貫通させられるゲート溝21が形成されると共に、カバースライド12に対向する対向部22を含む。第1ガイド部13は、シフトレバー11が傾動方向の端部側のシフト位置に傾動させられたときに、カバースライド12の一部12pが第1ガイド部13の先端13eから突出するように終端されている。対向部22のカバースライド12に対向する対向面22sには、カバースライド12の一部12pの移動を傾動方向に沿うようにガイドする第2ガイド部23が形成されている。
【選択図】図2
特許請求の範囲
【請求項1】
ゲート式のシフト装置であって、
シフトレバーアッシーと、
前記シフトレバーアッシーに組付けられるカバーと、
を備え、
前記シフトレバーアッシーは、
複数のシフト位置にわたって傾動可能に支持されたシフトレバーと、
前記シフトレバーが貫通させられると共に、前記シフトレバーの傾動に伴って移動するカバースライドと、
前記カバースライドの移動を前記シフトレバーの傾動方向に沿うようにガイドする第1ガイド部と、
を含み、
前記カバーは、前記シフトレバーが貫通させられるゲート溝が形成されると共に、前記カバースライドに対向する対向部を含み、
前記カバースライドは、少なくとも前記カバーの前記ゲート溝において、前記シフトレバーアッシーの内部構造を覆うように設けられており、
前記第1ガイド部は、前記複数のシフト位置のうちの前記傾動方向の端部側の前記シフト位置に前記シフトレバーが傾動させられたときに、前記カバースライドの一部が当該第1ガイド部の先端から突出するように終端されており、
前記対向部の前記カバースライドに対向する面には、前記第1ガイド部の先端から突出する前記カバースライドの前記一部の移動を前記傾動方向に沿うようにガイドする第2ガイド部が形成されている、
シフト装置。
続きを表示(約 400 文字)
【請求項2】
前記第1ガイド部には、当該第1ガイド部上を流通して前記先端から流出する液体の流路を規制する流路規制部が設けられている、
請求項1に記載のシフト装置。
【請求項3】
前記カバーは、当該カバーを前記シフトレバーアッシーに組み付けるときに、当該カバーの前記シフトレバーアッシーに対する姿勢変化を規制するための姿勢規制部を含み、
前記第2ガイド部は、前記カバースライドの幅方向における縁部に接触することで、前記カバースライドの移動を前記傾動方向に沿うようにガイドする接触部を含み、
前記接触部は、前記カバーが前記姿勢規制部による規制の下で前記シフトレバーアッシーに対して姿勢変化する範囲において、前記カバースライドとの接触が維持されるように、前記幅方向について前記カバースライドの内側に向けて延在している、
請求項1又は2に記載のシフト装置。
発明の詳細な説明
【技術分野】
【0001】
本発明は、シフト装置に関する。
続きを表示(約 2,600 文字)
【背景技術】
【0002】
特許文献1には、シフトレバー装置が記載されている。このシフトレバー装置では、シフトレバープレートの下支持孔周面とシフトレバーガイドの上支持孔周面との間に傾動軸が挟持されることで、シフトレバーが傾動軸を中心として傾動可能に支持されている。また、このシフトレバー装置では、シフトレバーがシフトレバーガイドのガイド孔に案内されると共にカバーの通過孔を通過されつつ傾動操作されることで、シフトレバーのシフト位置が変更される。
【先行技術文献】
【特許文献】
【0003】
特開2013-226976号公報
【発明の概要】
【発明が解決しようとする課題】
【0004】
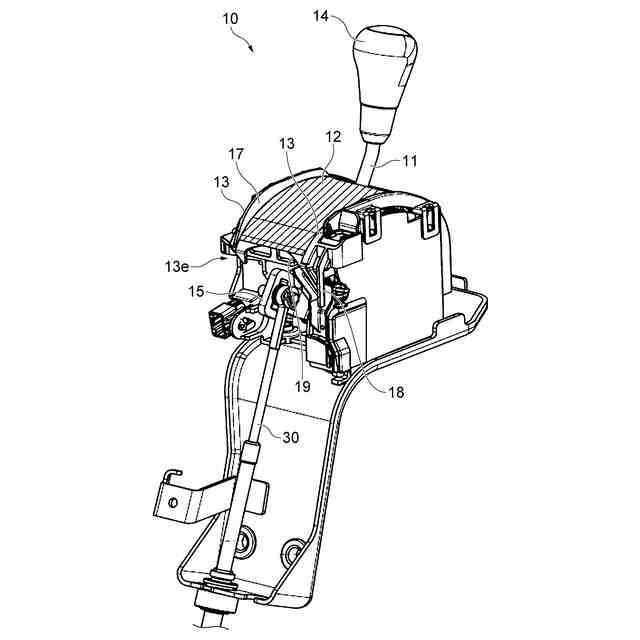
ところで、上記技術分野にあっては、カバーの通過孔(例えばゲート溝)からシフトレバー装置の内部構造が露出しないように、シフトレバーと共に移動可能なカバースライドを設ける場合がある。カバースライドは、シフトレバーの傾動方向に沿って曲線状に移動する必要があることから、薄い樹脂材により構成され、且つ、湾曲したガイド部の中を摺動させられることが一般的である。カバースライド及びそのガイド部は、シフトレバーアッシーとして、シフトレバーと共に一体化されている。
【0005】
一方で、シフトレバーは、複数のシフト位置(例えばPレンジ、Rレンジ、Nレンジ、Dレンジ)にわたって傾動可能とされ、これに伴い、カバースライドも同様の範囲にわたって移動する。したがって、カバースライドのガイド部は、シフトレバーが最も大きく傾動したとき、すなわち、複数のシフト位置のうちの端部側のシフト位置(例えばPレンジ)に移動したときであっても、カバースライドの移動をガイド可能なように、十分な長さに設定される。この場合、シフトレバーの基端側のケーブル取付部がガイド部によって覆われて目視ができなくなる結果、ケーブル取付部にコントロールケーブル等を組み付ける際の作業性が悪化する。
【0006】
そこで、本発明は、シフトレバーに対する作業性の悪化を抑制可能なシフト装置を提供することを目的とする。
【課題を解決するための手段】
【0007】
本発明に係るシフト装置は、ゲート式のシフト装置であって、シフトレバーアッシーと、シフトレバーアッシーに組付けられるカバーと、を備え、シフトレバーアッシーは、複数のシフト位置にわたって傾動可能に支持されたシフトレバーと、シフトレバーが貫通させられると共に、シフトレバーの傾動に伴って移動するカバースライドと、カバースライドの移動を傾動方向に沿うようにガイドする第1ガイド部と、を含み、カバーは、シフトレバーが貫通させられるゲート溝が形成されると共に、カバースライドに対向する対向部を含み、カバースライドは、少なくともカバーのゲート溝において、シフトレバーアッシーの内部構造を覆うように設けられており、第1ガイド部は、複数のシフト位置のうちの傾動方向の端部側のシフト位置にシフトレバーが傾動させられたときに、カバースライドの一部が当該第1ガイド部の先端から突出するように終端されており、対向部のカバースライドに対向する面には、第1ガイド部の先端から突出するカバースライドの一部の移動を傾動方向に沿うようにガイドする第2ガイド部が形成されている。
【0008】
このシフト装置では、シフトレバーアッシーが、シフトレバーの傾動に応じてカバースライドが移動する際に、当該カバースライドの移動をシフトレバーの傾動方向に沿うようにガイドする第1ガイド部を有している。この第1ガイド部は、複数のシフト位置のうちの傾動方向の端部側のシフト位置にシフトレバーが傾動させられたときに、カバースライドの一部が当該第1ガイド部の先端から突出するように終端されている。一方で、このシフト装置では、カバーにおけるカバースライドに対向する面に対して、第1ガイド部の先端から突出するカバースライドの一部の移動を傾動方向に沿うようにガイドする第2ガイド部が形成されている。換言すれば、このシフト装置では、カバースライドのガイド機構が、シフトレバーアッシーとカバーとに分割されている。このため、このシフト装置では、シフトレバーアッシー側の第1ガイド部のみによってカバースライドをガイドする場合と比較して、シフトレバーアッシー側の第1ガイド部が短くされる。この結果、カバーをシフトレバーアッシーに組み付けられていない状態において、シフトレバーの基端側の構造(例えばコントロールケーブルが取り付けられるケーブル取付部)が第1ガイド部によって覆われて目視ができなくなることが抑制され、シフトレバーに対する作業性の悪化が抑制される。
【0009】
本発明に係るシフト装置では、第1ガイド部には、当該第1ガイド部上を流通して先端から流出する液体の流路を規制する流路規制部が設けられていてもよい。この場合、第1ガイド部上を流通して第1ガイド部の先端から流出する(例えば水等の)液体の流路を適宜規制することで、当該液体がシフトレバーアッシー内の電気部品に掛かることを抑制可能である。
【0010】
本発明に係るシフト装置では、カバーは、当該カバーをシフトレバーアッシーに組み付けるときに、当該カバーのシフトレバーアッシーに対する姿勢変化を規制するための姿勢規制部を含み、第2ガイド部は、カバースライドの幅方向における縁部に接触することで、カバースライドの移動を傾動方向に沿うようにガイドする接触部を含み、接触部は、カバーが姿勢規制部による規制の下でシフトレバーアッシーに対して姿勢変化する範囲において、カバースライドとの接触が維持されるように、幅方向についてカバースライドの内側に向けて延在していてもよい。この場合、カバーをシフトレバーアッシーに組み付けるときに、カバーの姿勢がシフトレバーアッシーに対して変化しても(例えば斜めになっても)、カバー側の第2ガイド部の接触部とカバースライドとの接触が維持される結果、カバースライドが第2ガイド部から逸脱することが抑制される。
【発明の効果】
(【0011】以降は省略されています)
この特許をJ-PlatPat(特許庁公式サイト)で参照する
関連特許
個人
タイヤレバー
3か月前
個人
前輪キャスター
2か月前
個人
上部一体型自動車
1か月前
個人
ルーフ付きトライク
3か月前
個人
タイヤ脱落防止構造
2か月前
個人
ホイルのボルト締結
4か月前
個人
空間形成装置
21日前
個人
マスタシリンダ
1か月前
日本精機株式会社
表示装置
3か月前
日本精機株式会社
表示装置
3か月前
日本精機株式会社
表示装置
3か月前
個人
車両通過構造物
3か月前
日本精機株式会社
表示装置
3か月前
日本精機株式会社
照明装置
16日前
個人
乗合路線バスの客室装置
4か月前
個人
常設収納型サンバイザー
27日前
個人
円湾曲ホイール及び球体輪
4か月前
日本精機株式会社
車載表示装置
22日前
日本精機株式会社
車載表示装置
24日前
日本精機株式会社
画像投映装置
1か月前
日本精機株式会社
車載表示装置
29日前
株式会社ニフコ
収納装置
2か月前
個人
回転窓ワイパー装置
21日前
日本精機株式会社
車室演出装置
2か月前
日本精機株式会社
車載表示装置
2か月前
株式会社ニフコ
保持装置
4か月前
株式会社豊田自動織機
産業車両
16日前
株式会社ニフコ
照明装置
3か月前
個人
車載小物入れ兼雨傘収納具
4か月前
個人
音声ガイド、音声サービス
3か月前
株式会社豊田自動織機
産業車両
3か月前
日本精機株式会社
車両用報知装置
28日前
日本無線株式会社
取付金具
4か月前
井関農機株式会社
作業車両
2か月前
日本精機株式会社
車両用表示装置
3か月前
日本精機株式会社
車両用表示装置
1か月前
続きを見る
他の特許を見る