TOP
|
特許
|
意匠
|
商標
特許ウォッチ
Twitter
他の特許を見る
10個以上の画像は省略されています。
公開番号
2025164108
公報種別
公開特許公報(A)
公開日
2025-10-30
出願番号
2024067885
出願日
2024-04-19
発明の名称
販売データ処理装置およびプログラム
出願人
東芝テック株式会社
代理人
弁理士法人酒井国際特許事務所
主分類
G07G
1/12 20060101AFI20251023BHJP(チェック装置)
要約
【課題】顧客が購入する商品に課税事業者の商品と免税事業者の商品とが混在している場合に、いずれかの事業者の商品のみを販売することが可能な販売データ処理装置およびプログラムを提供することである。
【解決手段】実施形態の販売データ処理装置は、課税事業者の商品と免税事業者の商品のうちどちらかの商品を商品登録処理しない旨を宣言する宣言手段と、商品を特定する商品特定情報を取得する取得手段と、商品ごとに、課税事業者の商品か免税事業者の商品かの事業者情報を記憶する記憶部を参照して、商品特定情報を取得した商品が課税事業者の商品か免税事業者の商品かを判断する事業者判断手段と、事業者判断手段が判断した事業者の商品が宣言した事業者の商品でない場合に、当該商品について商品登録処理を実行し、事業者判断手段が判断した事業者の商品が宣言した事業者の商品の場合に、当該商品について商品登録処理を実行しない、商品登録制御手段と、を備える。
【選択図】図6
特許請求の範囲
【請求項1】
課税事業者の商品と免税事業者の商品のうちどちらかの商品を商品登録処理しない旨を宣言する宣言手段と、
商品を特定する商品特定情報を取得する取得手段と、
商品ごとに、前記課税事業者の商品か前記免税事業者の商品かの事業者情報を記憶する記憶部を参照して、前記商品特定情報を取得した商品が前記課税事業者の商品か前記免税事業者の商品かを判断する事業者判断手段と、
前記事業者判断手段が判断した事業者の商品が前記宣言した事業者の商品でない場合に、当該商品について商品登録処理を実行し、前記事業者判断手段が判断した事業者の商品が前記宣言した事業者の商品の場合に、当該商品について商品登録処理を実行しない、商品登録制御手段と、
を備えた販売データ処理装置。
続きを表示(約 2,000 文字)
【請求項2】
前記宣言手段は、宣言キーが操作されることで、課税事業者の商品と免税事業者の商品のうちどちらかの商品を商品登録処理しない旨を宣言する、
請求項1に記載の販売データ処理装置。
【請求項3】
前記商品登録処理した商品について決済処理を行う決済手段と、
決済処理した前記商品の情報を印字したレシートを発行するレシート発行手段と、
をさらに備えた、請求項1または2に記載の販売データ処理装置。
【請求項4】
商品を特定する商品特定情報を取得する取得手段と、
取得した前記商品特定情報に基づいて当該商品の商品登録処理を実行する商品登録手段と、
課税事業者の商品と免税事業者の商品のうちどちらかの商品を商品登録処理しない旨を宣言する宣言手段と、
前記商品登録処理後に前記宣言手段により宣言がされた場合に、商品ごとに、前記課税事業者の商品か前記免税事業者の商品かの事業者情報を記憶する記憶部を参照して、前記商品登録処理した商品が商品登録処理しない事業者の商品であるかを判断する商品判断手段と、
前記商品判断手段が、前記商品登録処理した商品が宣言した事業者の商品であると判断した場合に、前記商品登録手段による当該商品の商品登録処理を取り消す取消手段と、
を備えた販売データ処理装置。
【請求項5】
商品を特定する商品特定情報を取得する取得手段と、
取得した前記商品特定情報に基づいて、課税事業者の商品および免税事業者の商品について商品登録処理を実行する商品登録手段と、
前記商品登録処理した商品について決済処理を実行する決済手段と、
商品ごとに、前記課税事業者の商品か前記免税事業者の商品かの事業者情報を記憶する記憶部を参照して、前記決済処理した商品に係るレシートと、前記決済処理した前記課税事業者の商品に係るレシートと、前記決済処理した前記免税事業者の商品に係るレシートと、をそれぞれ印字して発行する3レシート発行手段と、
を備えた販売データ処理装置。
【請求項6】
販売データ処理装置としてのコンピュータを、
課税事業者の商品と免税事業者の商品のうちどちらかの商品を商品登録処理しない旨を宣言する宣言手段と、
商品を特定する商品特定情報を取得する取得手段と、
商品ごとに、前記課税事業者の商品か前記免税事業者の商品かの事業者情報を記憶する記憶部を参照して、前記商品特定情報を取得した商品が前記課税事業者の商品か前記免税事業者の商品かを判断する事業者判断手段と、
前記事業者判断手段が判断した事業者の商品が前記宣言した事業者の商品でない場合に、当該商品について商品登録処理を実行し、前記事業者判断手段が判断した事業者の商品が前記宣言した事業者の商品の場合に、当該商品について商品登録処理を実行しない、商品登録制御手段と、
して機能させることが可能なプログラム。
【請求項7】
販売データ処理装置としてのコンピュータを、
商品を特定する商品特定情報を取得する取得手段と、
取得した前記商品特定情報に基づいて当該商品の商品登録処理を実行する商品登録手段と、
課税事業者の商品と免税事業者の商品のうちどちらかの商品を商品登録処理しない旨を宣言する宣言手段と、
前記商品登録処理後に前記宣言手段により宣言がされた場合に、商品ごとに、前記課税事業者の商品か前記免税事業者の商品かの事業者情報を記憶する記憶部を参照して、前記商品登録処理した商品が商品登録処理しない事業者の商品であるかを判断する商品判断手段と、
前記商品判断手段が、前記商品登録処理した商品が宣言した事業者の商品であると判断した場合に、前記商品登録手段による当該商品の商品登録処理を取り消す取消手段と、
して機能させることが可能なプログラム。
【請求項8】
販売データ処理装置としてのコンピュータを、
商品を特定する商品特定情報を取得する取得手段と、
取得した前記商品特定情報に基づいて、課税事業者の商品および免税事業者の商品について商品登録処理を実行する商品登録手段と、
前記商品登録処理した商品について決済処理を実行する決済手段と、
商品ごとに、前記課税事業者の商品か前記免税事業者の商品かの事業者情報を記憶する記憶部を参照して、前記決済処理した商品に係るレシートと、前記決済処理した前記課税事業者の商品に係るレシートと、前記決済処理した前記免税事業者の商品に係るレシートと、をそれぞれ印字して発行する3レシート発行手段と、
して機能させることが可能なプログラム。
発明の詳細な説明
【技術分野】
【0001】
本発明の実施形態は、販売データ処理装置およびプログラムに関する。
続きを表示(約 2,400 文字)
【背景技術】
【0002】
近年、例えば道の駅や直販店等の店舗では、複数の仕入れ業者から商品を仕入れて販売する形態が増えている。例えば、大手の仕入れ業者(課税事業者)から商品を仕入れることもあれば、当該店舗が位置する地域の小売業者(免税事業者)から当該地域の特産物等の商品を仕入れることもある。そのため、このような店舗では、課税事業者の商品と免税事業者の商品とが混在して販売されることがある。
【0003】
ところで、店舗で買い物をする顧客には、種々の理由により、課税事業者の商品のみを購入する場合がある。ところが、上述のような道の駅や直販店等の店舗では、課税事業者の商品と免税事業者の商品とが混在しているため、顧客が課税事業者の商品を見分けることは困難であり、例えば当該顧客が購入する商品に免税事業者の商品が混ざっていた場合、店舗にとっても課税事業者の商品のみを販売することは難しい。また、顧客によっては、免税事業者の商品のみを購入する場合があるが、この場合でも、顧客が購入する商品に課税事業者の商品が混ざっていた場合、店舗は免税事業者の商品のみを販売することは難しい。
【発明の概要】
【発明が解決しようとする課題】
【0004】
本発明が解決しようとする課題は、顧客が購入する商品に課税事業者の商品と免税事業者の商品とが混在している場合に、いずれかの事業者の商品のみを販売することが可能な販売データ処理装置およびプログラムを提供することである。
【課題を解決するための手段】
【0005】
実施形態の販売データ処理装置は、課税事業者の商品と免税事業者の商品のうちどちらかの商品を商品登録処理しない旨を宣言する宣言手段と、商品を特定する商品特定情報を取得する取得手段と、商品ごとに、前記課税事業者の商品か前記免税事業者の商品かの事業者情報を記憶する記憶部を参照して、前記商品特定情報を取得した商品が前記課税事業者の商品か前記免税事業者の商品かを判断する事業者判断手段と、前記事業者判断手段が判断した事業者の商品が前記宣言した事業者の商品でない場合に、当該商品について商品登録処理を実行し、前記事業者判断手段が判断した事業者の商品が前記宣言した事業者の商品の場合に、当該商品について商品登録処理を実行しない、商品登録制御手段と、を備える。
【図面の簡単な説明】
【0006】
図1は、実施形態に係るPOS端末を示す斜視図である。
図2は、POS端末のハードウェア構成を示すブロック図である。
図3は、POS端末の商品マスタを示すメモリマップである。
図4は、POS端末の事業者マスタを示すメモリマップである。
図5は、POS端末の機能構成を示す機能ブロック図である。
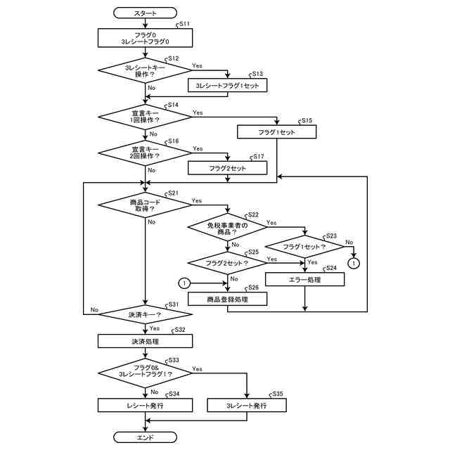
図6は、POS端末の制御処理の流れを示すフローチャートである。
図7は、POS端末の表示画面の一例を示す図である。
図8は、POS端末の表示画面の他の一例を示す図である。
図9は、POS端末の表示画面の更に他の一例を示す図である。
図10は、POS端末が発行したレシートの一例を示す図である。
図11は、POS端末が発行した課税事業者の商品のレシートの一例を示す図である。
図12は、POS端末が発行した免税事業者の商品のレシートの一例を示す図である。
図13は、POS端末が発行した3レシートのうち、課税事業者の商品のレシートの一例を示す図である。
図14は、POS端末が発行した3レシートのうち、免税事業者の商品のレシートの一例を示す図である。
図15は、変形例のPOS端末の機能構成を示す機能ブロック図である。
図16は、変形例のPOS端末の制御処理の流れを示すフローチャートである。
【発明を実施するための形態】
【0007】
以下、図面を参照して、実施形態について詳細に説明する。実施形態では、POS端末を販売データ処理装置の一例として説明する。なお、以下に説明する実施形態によりこの発明が限定されるものではない。
【0008】
図1は、実施形態にかかるPOS端末1を、オペレータ側から見た斜視図である。POS端末1は、店舗で販売する商品を精算(会計)する店舗内の精算所に設けられる。POS端末1は、店舗で販売される商品の商品登録処理および決済処理を実行する。商品登録処理とは、顧客との取引において、販売する商品に付されたバーコード等のコードシンボルを光学的または撮像して読み取って商品コードを取得し、取得した商品コードに基づいて商品マスタ142(図2を参照)から読み出した、当該商品の商品名や単価等の商品情報を表示するとともに、当該商品情報を商品情報部131(図2を参照)に記憶する処理をいう。
【0009】
決済処理とは、商品登録処理に伴いRAM等に記憶された商品情報に基づいて、当該取引に係る合計金額の表示、顧客からの預り金に基づいて釣銭を計算して表示する処理、釣銭の発行を釣銭機に指示する処理等をいう。またPOS端末1は、決済処理した商品の商品情報や決済情報(合計金額、預り金額、釣銭額等)を印字したレシートを発行する処理を行う。なお、一人の顧客に対する商品登録処理の開始から決済処理の終了までを一取引という。
【0010】
POS端末1は、本体2と金銭収納箱3とを有する。金銭収納箱3は開閉可能なドロワを有し、ドロワは、顧客から預かった紙幣や貨幣の金銭や商品券等の有価証券類、および顧客に手渡す釣銭等を収納可能である。
(【0011】以降は省略されています)
特許ウォッチbot のツイートを見る
この特許をJ-PlatPat(特許庁公式サイト)で参照する
関連特許
東芝テック株式会社
プリンタ
15日前
東芝テック株式会社
取引処理システム
15日前
東芝テック株式会社
制御装置、及び画像形成装置
10日前
東芝テック株式会社
情報処理装置及びプログラム
9日前
東芝テック株式会社
データ処理装置及びデータ処理方法
9日前
東芝テック株式会社
販売データ処理装置およびプログラム
9日前
東芝テック株式会社
情報処理装置、及び商品登録システム
3日前
東芝テック株式会社
来店時間案内システムおよびプログラム
10日前
東芝テック株式会社
移動体システムおよび移動体収納システム
9日前
東芝テック株式会社
情報処理装置、情報処理方法及びプログラム
4日前
東芝テック株式会社
取引処理システム、取引処理装置及びそのプログラム
4日前
東芝テック株式会社
入出金装置、販売データ処理装置、およびプログラム
9日前
東芝テック株式会社
情報処理装置及びそのプログラム、情報処理システム
3日前
東芝テック株式会社
情報処理装置及びそのプログラム、情報処理システム
3日前
東芝テック株式会社
販売価格提示システム、情報処理装置およびプログラム
10日前
東芝テック株式会社
デバイス管理システム、デバイス管理装置、及びプログラム
12日前
東芝テック株式会社
店舗支援装置、店舗支援システム、および店舗支援プログラム
4日前
東芝テック株式会社
画像読取装置
1日前
東芝テック株式会社
システム、ユーザ端末、及び方法
11日前
東芝テック株式会社
商品販売データ処理装置及びプログラム
1日前
東芝テック株式会社
表示処理装置、取引支援装置及びプログラム
15日前
株式会社イシダ
商品処理装置
1か月前
株式会社バンダイ
物品供給装置
4か月前
株式会社バンダイ
物品供給装置
4か月前
株式会社バンダイ
物品供給装置
4か月前
株式会社バンダイ
物品供給装置
4か月前
富士電機株式会社
通貨識別装置
3か月前
沖電気工業株式会社
紙幣処理装置
2か月前
沖電気工業株式会社
媒体処理装置
2か月前
沖電気工業株式会社
媒体処理装置
2か月前
沖電気工業株式会社
施錠開閉装置
1か月前
アサヒ飲料株式会社
遠隔決済方法
1日前
沖電気工業株式会社
媒体処理装置
2か月前
株式会社ライト
情報処理装置
2か月前
富士電機株式会社
自動販売機
2か月前
株式会社ライト
情報処理装置
3か月前
続きを見る
他の特許を見る