TOP
|
特許
|
意匠
|
商標
特許ウォッチ
Twitter
他の特許を見る
10個以上の画像は省略されています。
公開番号
2025152793
公報種別
公開特許公報(A)
公開日
2025-10-10
出願番号
2024054871
出願日
2024-03-28
発明の名称
ユニットブレーキ装置
出願人
ナブテスコ株式会社
代理人
個人
,
個人
主分類
B60T
13/74 20060101AFI20251002BHJP(車両一般)
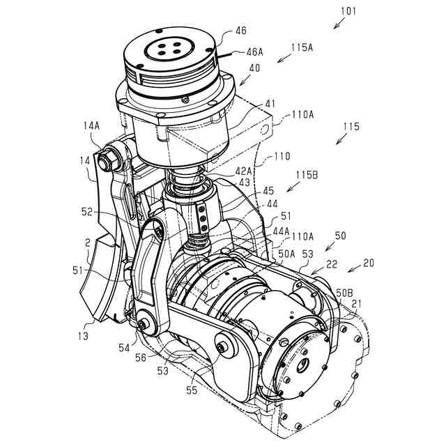
要約
【課題】第1駆動部が固渋等したとしても制輪子を駆動することができるユニットブレーキ装置を提供する。
【解決手段】ユニットブレーキ装置1は、電動機21と電動機21の回転運動を直線運動に変換する変換機構22とを有し、前記直線運動によって制輪子2を制動方向及び制動方向と反対方向の解放方向に駆動する第1駆動部20と、第1駆動部20を移動させることで制輪子2を制動方向及び解放方向の少なくとも一方に駆動する第2駆動部15と、を備える。
【選択図】図1
特許請求の範囲
【請求項1】
電動機と前記電動機の回転運動を直線運動に変換する変換機構とを有し、前記直線運動によって制輪子を制動方向及び前記制動方向と反対方向である解放方向に駆動する第1駆動部と、
前記第1駆動部を移動させることで前記制輪子を前記制動方向及び前記解放方向の少なくとも一方に駆動する第2駆動部と、を備える
ユニットブレーキ装置。
続きを表示(約 1,500 文字)
【請求項2】
前記第2駆動部は、動力を供給する供給源と、
前記供給源からの動力を前記第1駆動部に伝達して、前記第1駆動部を前記制動方向に移動させる伝達機構と、を有する
請求項1に記載のユニットブレーキ装置。
【請求項3】
前記第1駆動部を収容する筐体であって、前記制動方向及び前記解放方向に沿った案内孔が設けられた前記筐体と、
前記第1駆動部を前記筐体内で前記制動方向及び前記解放方向に移動可能に支持する支持部と、を備え、
前記伝達機構は、前記案内孔を通して前記供給源からの動力を前記第1駆動部に伝達する
請求項2に記載のユニットブレーキ装置。
【請求項4】
前記支持部は、前記第1駆動部が挿入される第1ブッシュと、
前記第1ブッシュよりも前記第1駆動部の移動方向の前記制輪子から離れた側に位置し、前記第1駆動部が挿入される第2ブッシュと、を有する
請求項3に記載のユニットブレーキ装置。
【請求項5】
前記筐体の内面及び前記第1駆動部の外面の一方には、他方と係合して、前記第1駆動部の移動距離を所定範囲に規制する規制部が設けられる
請求項3又は4に記載のユニットブレーキ装置。
【請求項6】
前記供給源は、圧縮空気が供給されるシリンダと、前記圧縮空気により移動して前記伝達機構に動力を供給するピストンと、を有する空圧アクチュエータであって、
前記空圧アクチュエータは、前記シリンダに収容されるとともに、前記ピストンを付勢するプッシュバック機構を有し、
前記プッシュバック機構は、前記第1駆動部に対して前記解放方向と反対向きに所定の大きさ以上の力が作用しないときは前記ピストンの前記シリンダに対する相対位置を維持し、前記所定の大きさ以上の力が作用したときは前記ピストンの前記シリンダに対する相対移動を許容する
請求項2に記載のユニットブレーキ装置。
【請求項7】
前記伝達機構は、
前記供給源と前記第1駆動部とを相対移動可能に連結する連結機構と、
前記連結機構を付勢する弾性部材と、
前記弾性部材が蓄力された蓄力状態と前記蓄力状態を解除した解除状態とを切替可能な切替部と、を有し、
前記切替部により前記蓄力状態に切り替えられた場合には、前記供給源からの動力が前記伝達機構を介して前記第1駆動部に伝達されて前記第1駆動部が前記解放方向に移動し、
前記切替部により前記解除状態に切り替えられた場合には、前記弾性部材により前記連結機構が付勢され、前記連結機構によって前記第1駆動部が前記解放方向に移動する
請求項2に記載のユニットブレーキ装置。
【請求項8】
前記連結機構は、
前記供給源に接続される送りねじと、
前記送りねじに嵌り合って前記送りねじに対して相対移動可能なナットと、を有し、
前記切替部は、電磁ブレーキである
請求項7に記載のユニットブレーキ装置。
【請求項9】
前記伝達機構は、作用点が前記第1駆動部と接続され、力点が前記供給源と接続される梃子を備える
請求項2に記載のユニットブレーキ装置。
【請求項10】
前記梃子は、前記第1駆動部の側面の両側に連結されるとともに、前記第1駆動部を支持する
請求項9に記載のユニットブレーキ装置。
(【請求項11】以降は省略されています)
発明の詳細な説明
【技術分野】
【0001】
本発明は、ユニットブレーキ装置に関する。
続きを表示(約 1,300 文字)
【背景技術】
【0002】
特許文献1に記載のブレーキ駆動装置は、電動モータのモータ軸に接続された送りねじ部が送りナット部と螺合し、モータ軸の回転に伴って送りナット部と送りねじ部とが相対回転することで、送りナット部がブレーキ装置に制動力を発生可能な押し棒部を往復直線運動させる。モータ軸の端部に手動ハンドルが設けられ、手動ハンドルを回転させることでモータ軸を手動で回転させてブレーキ装置を緩解可能である。
【先行技術文献】
【特許文献】
【0003】
特開2017-187074号公報
【発明の概要】
【発明が解決しようとする課題】
【0004】
ところで、上記特許文献1に記載のブレーキ駆動装置では、ボールねじ又はモータが固渋した場合には、ブレーキ装置を駆動することができない。なお、このような課題は、ボールねじに限定されるものではなく、モータの回転運動を直線運動に変換する伝達機構を有するブレーキ装置であれば同様の課題が生じる。
【課題を解決するための手段】
【0005】
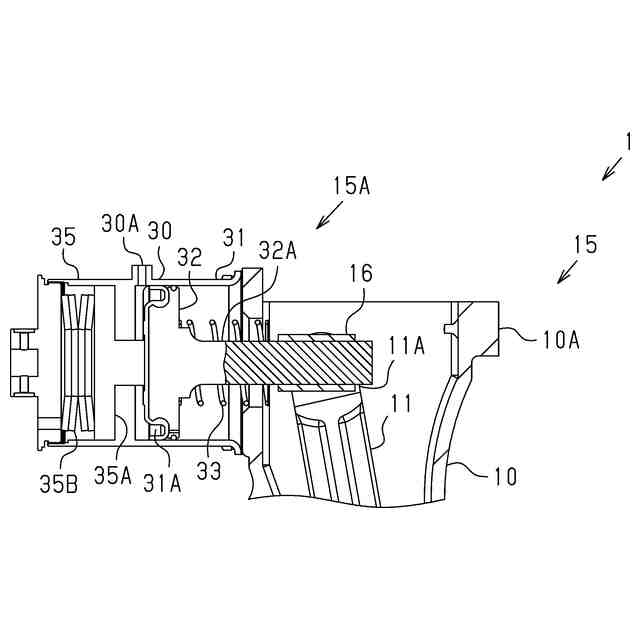
上記課題を解決するユニットブレーキ装置は、電動機と前記電動機の回転運動を直線運動に変換する変換機構とを有し、前記直線運動によって制輪子を制動方向及び前記制動方向と反対方向である解放方向に駆動する第1駆動部と、前記第1駆動部を移動させることで前記制輪子を前記制動方向及び前記解放方向の少なくとも一方に駆動する第2駆動部と、を備える。
【0006】
上記構成によれば、変換機構が固渋等して第1駆動部によって制輪子を移動させることができなくなったとしても、第2駆動部によって第1駆動部を移動させることで第1駆動部とともに制輪子を駆動することができる。
【0007】
上記ユニットブレーキ装置について、前記第2駆動部は、動力を供給する供給源と、前記供給源からの動力を前記第1駆動部に伝達して、前記第1駆動部を前記制動方向に移動させる伝達機構と、を有することが好ましい。
【0008】
上記ユニットブレーキ装置について、前記第1駆動部を収容する筐体であって、前記制動方向及び前記解放方向に沿った案内孔が設けられた前記筐体と、前記第1駆動部を前記筐体内で前記制動方向及び前記解放方向に移動可能に支持する支持部と、を備え、前記伝達機構は、前記案内孔を通して前記供給源からの動力を前記第1駆動部に伝達することが好ましい。
【0009】
上記ユニットブレーキ装置について、前記支持部は、前記第1駆動部が挿入される第1ブッシュと、前記第1ブッシュよりも前記第1駆動部の移動方向の前記制輪子から離れた側に位置し、前記第1駆動部が挿入される第2ブッシュと、を有することが好ましい。
【0010】
上記ユニットブレーキ装置について、前記筐体の内面及び前記第1駆動部の外面の一方には、他方と係合して、前記第1駆動部の移動距離を所定範囲に規制する規制部が設けられることが好ましい。
(【0011】以降は省略されています)
この特許をJ-PlatPat(特許庁公式サイト)で参照する
関連特許
ナブテスコ株式会社
歯車装置
13日前
ナブテスコ株式会社
回転装置
1日前
ナブテスコ株式会社
方向切換弁装置
今日
ナブテスコ株式会社
ユニットブレーキ装置
27日前
ナブテスコ株式会社
風力発電装置の制御装置、風力発電装置用の処理回路、風力発電装置用の制御方法、及び風力発電装置用の制御プログラム
15日前
個人
カーテント
5か月前
個人
タイヤレバー
3か月前
個人
前輪キャスター
2か月前
個人
車窓用防虫網戸
5か月前
個人
上部一体型自動車
1か月前
個人
車輪清掃装置
5か月前
個人
タイヤ脱落防止構造
2か月前
個人
空間形成装置
7日前
個人
ルーフ付きトライク
3か月前
個人
ホイルのボルト締結
4か月前
日本精機株式会社
照明装置
2日前
個人
マスタシリンダ
1か月前
井関農機株式会社
作業車両
5か月前
個人
車両通過構造物
3か月前
井関農機株式会社
作業車両
4か月前
日本精機株式会社
表示装置
2か月前
日本精機株式会社
表示装置
3か月前
個人
キャンピングトライク
4か月前
日本精機株式会社
表示装置
3か月前
日本精機株式会社
表示装置
3か月前
個人
キャンピングトレーラー
4か月前
個人
アクセルのソフトウェア
4か月前
個人
乗合路線バスの客室装置
3か月前
個人
車両用スリップ防止装置
4か月前
個人
常設収納型サンバイザー
13日前
個人
ワイパーゴム性能保持具
5か月前
井関農機株式会社
収穫作業車両
5か月前
株式会社ニフコ
収納装置
1か月前
個人
音声ガイド、音声サービス
3か月前
個人
回転窓ワイパー装置
7日前
日本精機株式会社
車室演出装置
2か月前
続きを見る
他の特許を見る