TOP
|
特許
|
意匠
|
商標
特許ウォッチ
Twitter
他の特許を見る
公開番号
2025140801
公報種別
公開特許公報(A)
公開日
2025-09-29
出願番号
2024040385
出願日
2024-03-14
発明の名称
接続構造及び車両
出願人
いすゞ自動車株式会社
代理人
弁理士法人鈴榮特許綜合事務所
主分類
H01R
13/56 20060101AFI20250919BHJP(基本的電気素子)
要約
【課題】保持性及び制震性を向上できる接続構造及び車両の提供。
【解決手段】実施形態にかかる接続構造は、複数のハーネスが配置される複数の溝を有する第1保持部材と、前記第1保持部材に対向配置され、前記溝を塞ぐ、第2保持部材と、を備えるリテーナと、前記複数のハーネスに接続されるコネクタと、前記リテーナ及び前記コネクタの外周に設けられるアウターカバーと、を備える。
【選択図】図2
特許請求の範囲
【請求項1】
複数のハーネスが配置される複数の溝を有する第1保持部材と、前記第1保持部材に対向配置され、前記溝を塞ぐ、第2保持部材と、を備えるリテーナと、
前記複数のハーネスに接続されるコネクタと、
前記リテーナ及び前記コネクタの外周に設けられるアウターカバーと、
を備える、接続構造。
続きを表示(約 340 文字)
【請求項2】
前記溝の内面は湾曲面である、請求項1に記載の接続構造。
【請求項3】
前記第1保持部材の1または複数の表面部に、前記溝が形成され、
1または複数の前記第2保持部材が、前記第1保持部材の表面部に対向配置される、請求項1に記載の接続構造。
【請求項4】
前記コネクタは、複数の前記ハーネスがそれぞれ挿入される複数の端子孔を有し、
前記リテーナは、前記コネクタの前記端子孔が形成される端面に対向配置される、請求項1に記載の接続構造。
【請求項5】
前記ハーネスは、エンジンハーネスである、請求項1に記載の接続構造。
【請求項6】
請求項1乃至5のいずれかに記載の接続構造を有する車両。
発明の詳細な説明
【技術分野】
【0001】
本発明は、接続構造及び車両に関する。
続きを表示(約 1,100 文字)
【背景技術】
【0002】
車両のエンジンにおいて、複数のワイヤーハーネスをコネクタに接続し、コネクタカバーを装着する接続構造が用いられる。
【先行技術文献】
【特許文献】
【0003】
特開平1-105482号公報
【発明の概要】
【発明が解決しようとする課題】
【0004】
例えば、複数のワイヤーハーネスの先端に形成される複数の端子を、コネクタに設けられる複数の端子孔に差し込み、差し込み部分の外周を囲むコネクタカバーを装着する。
【0005】
このような接続構造において、例えばエンジンの振動などによりハーネスが移動すると、撓みや外部との干渉によって損傷する場合がある。したがって、保持性及び制震性の高い接続構造が求められる。
【0006】
本発明は、上記の課題に鑑みてなされたものであり、保持性及び制震性を向上できる接続構造及び車両の提供を目的とする。
【課題を解決するための手段】
【0007】
実施形態にかかる接続構造は、複数のハーネスが配置される複数の溝を有する第1保持部材と、前記第1保持部材に対向配置され、前記溝を塞ぐ、第2保持部材と、を備えるリテーナと、前記複数のハーネスに接続されるコネクタと、前記リテーナ及び前記コネクタの外周に設けられるアウターカバーと、を備える。
【発明の効果】
【0008】
本発明によれば、保持性及び制震性を向上できる接続構造及び車両の提供が可能となる。
【図面の簡単な説明】
【0009】
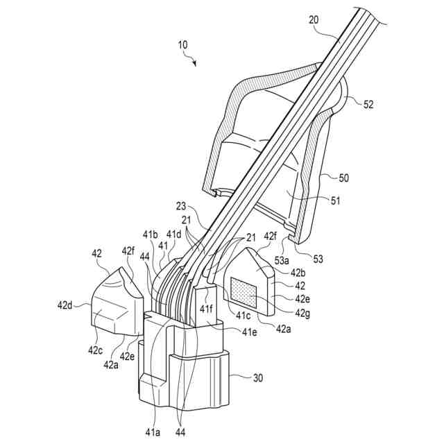
本発明の一実施形態に係る接続構造の構成を示す斜視図である。
同実施形態にかかる接続構造の分解斜視図である。
同実施形態にかかる接続構造の組付手順を示す説明図である
同実施形態にかかる接続構造の組付手順を示す説明図である。
他の実施形態にかかる接続構造の斜視図である。
本発明の一実施形態に係る車両の説明図である。
【発明を実施するための形態】
【0010】
以下、一実施形態に係る接続構造について、図1乃至図3を参照して説明する。図1及び図2は一実施形態に係る接続構造の斜視図及び分解斜視図である。図2においては説明のためアウターカバー50を一部切欠して断面形状を示している。図3は組付手順を示す説明図である。図中X、Y、Zは互いに直交する3方向をそれぞれ示す。なお、各図において説明のため、適宜構成を拡大、縮小または省略して示している。
(【0011】以降は省略されています)
この特許をJ-PlatPat(特許庁公式サイト)で参照する
関連特許
いすゞ自動車株式会社
監視システム
5日前
いすゞ自動車株式会社
制御システム
6日前
いすゞ自動車株式会社
バッテリケース
4日前
いすゞ自動車株式会社
バッテリケース
4日前
いすゞ自動車株式会社
接続構造及び車両
8日前
いすゞ自動車株式会社
内燃機関ユニット及び車両
8日前
いすゞ自動車株式会社
エアコンプレッサ、内燃機関アセンブリ、及び、車両
8日前
いすゞ自動車株式会社
負荷装置アセンブリ、内燃機関アセンブリ、及び、車両
8日前
いすゞ自動車株式会社
バッテリーセルホルダ、バッテリーモジュール、およびバッテリーパック
5日前
個人
安全なNAS電池
1か月前
東レ株式会社
多孔質炭素シート
27日前
日本発條株式会社
積層体
8日前
個人
防雪防塵カバー
8日前
ローム株式会社
半導体装置
6日前
ローム株式会社
半導体装置
6日前
ローム株式会社
半導体装置
6日前
エイブリック株式会社
半導体装置
29日前
エイブリック株式会社
半導体装置
29日前
キヤノン株式会社
電子機器
27日前
ローム株式会社
半導体装置
27日前
ローム株式会社
半導体装置
4日前
株式会社GSユアサ
蓄電装置
1か月前
株式会社ティラド
面接触型熱交換器
19日前
太陽誘電株式会社
全固体電池
4日前
ニチコン株式会社
コンデンサ
20日前
ニチコン株式会社
コンデンサ
20日前
株式会社GSユアサ
蓄電装置
8日前
株式会社GSユアサ
蓄電装置
4日前
個人
半導体パッケージ用ガラス基板
7日前
東レ株式会社
ガス拡散層の製造方法
27日前
株式会社ホロン
冷陰極電子源
4日前
株式会社ヨコオ
コネクタ
29日前
日本特殊陶業株式会社
保持装置
4日前
日本特殊陶業株式会社
保持装置
4日前
トヨタ自動車株式会社
二次電池
8日前
TDK株式会社
電子部品
4日前
続きを見る
他の特許を見る