TOP
|
特許
|
意匠
|
商標
特許ウォッチ
Twitter
他の特許を見る
公開番号
2025146036
公報種別
公開特許公報(A)
公開日
2025-10-03
出願番号
2024046604
出願日
2024-03-22
発明の名称
バーナ
出願人
新富士バーナー株式会社
代理人
個人
,
個人
,
個人
,
個人
主分類
F23K
5/00 20060101AFI20250926BHJP(燃焼装置;燃焼方法)
要約
【課題】ガスボンベから供給されるガスが導入されるガス室の気密性を簡便な構成で確保することが可能なバーナを提供する。
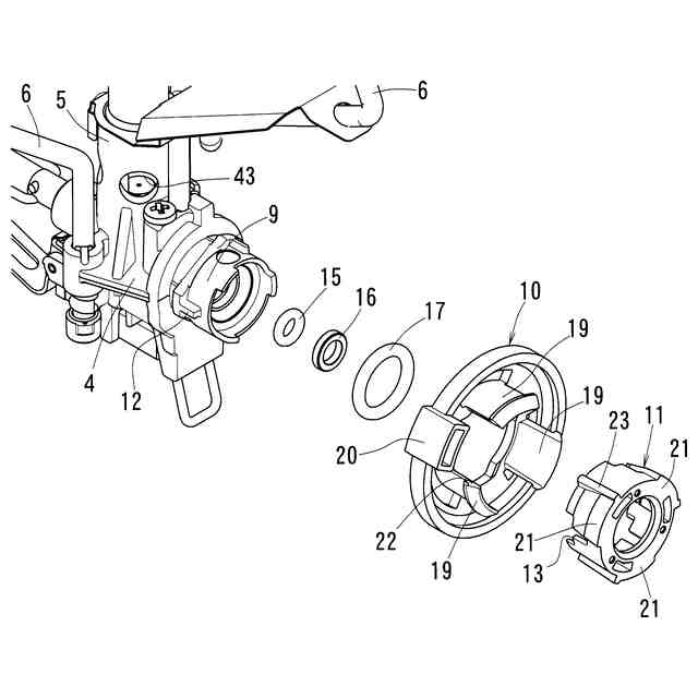
【解決手段】ガスボンベ2から供給されるガスをバーナヘッド3に送り込んで燃焼させるバーナ1において、ガスボンベ2に設けられたステム14を通ってガスが送られるガス室25が内部に形成されたハウジング4と、ガスボンベ2を保持するボンベホルダ10と、ボンベホルダ10をハウジング4に所定角度回転可能に取り付ける、ガスの流路外に設けられたホルダキャップ11と、を有し、ガス室25が継ぎ目のない内壁によって囲まれている構成とする。
【選択図】図1
特許請求の範囲
【請求項1】
ガスボンベ(2)から供給されるガスをバーナヘッド(3)に送り込んで燃焼させるバーナにおいて、
前記ガスボンベ(2)に設けられたステム(14)を通ってガスが送られるガス室(25)が内部に形成されたハウジング(4)と、
前記ガスボンベ(2)を保持するボンベホルダ(10)と、
前記ボンベホルダ(10)を前記ハウジング(4)に所定角度回転可能に取り付ける、ガスの流路外に設けられたホルダキャップ(11)と、
を有し、前記ガス室(25)が継ぎ目のない内壁によって囲まれていることを特徴とするバーナ。
続きを表示(約 450 文字)
【請求項2】
前記ホルダキャップ(11)が樹脂製である請求項1に記載のバーナ。
【請求項3】
前記ボンベホルダ(10)に前記ガスボンベ(2)のフランジ(18)に形成された切り欠きに嵌合する切り欠き嵌合部(20)が形成されており、前記切り欠き嵌合部(20)に前記切り欠きを嵌合させた状態で前記ボンベホルダ(10)を回転させることにより前記ボンベホルダ(10)および前記ガスボンベ(2)の位置決めがなされる請求項1または2に記載のバーナ。
【請求項4】
前記ボンベホルダ(10)に前記フランジ(18)の内側に挿入される爪部(19)が形成されるとともに、前記ホルダキャップ(11)に拡径部(21)が形成されており、前記ボンベホルダ(10)を前記ハウジング(4)に対して軸周りに回転すると、前記拡径部(21)が前記爪部(19)の内径側に入り込んで前記爪部(19)を拡径するように、または、前記爪部(19)の内径側へのたわみを防止するように構成されている請求項3に記載のバーナ。
発明の詳細な説明
【技術分野】
【0001】
この発明は、屋内やアウトドア等で使用されるバーナに関する。
続きを表示(約 1,400 文字)
【背景技術】
【0002】
キャンプ等のアウトドアにおいて湯を沸かしたり調理したりする際に、例えば下記特許文献1に示すバーナが用いられる。このバーナは、カセット式ガスボンベ(以下、ガスボンベと略称する。)から供給されるガスをバーナヘッドに送り込んで燃焼させるようになっている。このガスボンベは、ハウジングに設けられたボンベホルダによって保持されている。
【0003】
ボンベホルダは、ハウジングのガス導入口近傍をハウジング本体側と分割側に分割した上で、ハウジング本体側と分割側との間に挟み込まれることによってハウジングに取り付けられている。ガスボンベのステムの先端側には、ハウジング本体側と分割側によって囲まれた1次側ガス室が形成されている(特許文献1の図1を参照)。
【先行技術文献】
【特許文献】
【0004】
特開2009-229033号公報
【発明の概要】
【発明が解決しようとする課題】
【0005】
特許文献1に示すバーナにおいては、1次側ガス室内にハウジング本体側と分割側の接続部分がある。この接続部分には、ガスボンベの内圧が直接作用するため、この接続部分における気密性の確保のためにOリング等のシール部材を設けることが必須となるとともに、ハウジング本体側と分割側の高い部品精度や組立精度が要求されるため、コスト高となるおそれがある。
【0006】
そこで、この発明は、ガスボンベから供給されるガスが導入されるガス室の気密性を簡便な構成で確保することが可能なバーナを提供することを課題とする。
【課題を解決するための手段】
【0007】
上記の課題を解決するため、この発明では、
ガスボンベから供給されるガスをバーナヘッドに送り込んで燃焼させるバーナにおいて、
前記ガスボンベに設けられたステムを通ってガスが送られるガス室が内部に形成されたハウジングと、
前記ガスボンベを保持するボンベホルダと、
前記ボンベホルダを前記ハウジングに所定角度回転可能に取り付ける、ガスの流路外に設けられたホルダキャップと、
を有し、前記ガス室が継ぎ目のない内壁によって囲まれていることを特徴とするバーナを構成(第1構成)した。
【0008】
このようにすると、ガスボンベから供給されるガスが導入されるガス室の気密性を簡便な構成で確保することができる。
【0009】
第1構成においては、前記ホルダキャップが樹脂製である構成(第2構成)とすることができる。このように、ガスの流路外にあって耐熱性が要求されないホルダキャップを樹脂製とすることにより軽量化を図ることができるため、アウトドア等における利便性を向上することができる。
【0010】
第1構成および第2構成においては、前記ボンベホルダに前記ガスボンベのフランジに形成された切り欠きに嵌合する切り欠き嵌合部が形成されており、前記切り欠き嵌合部に前記切り欠きを嵌合させた状態で前記ボンベホルダを回転させることにより前記ボンベホルダおよび前記ガスボンベの位置決めがなされる構成(第3構成)とすることができる。このようにすると、ガスボンベからバーナに、気化したガスを安定的に供給することができる。
(【0011】以降は省略されています)
この特許をJ-PlatPat(特許庁公式サイト)で参照する
関連特許
個人
燃焼炉の操業方法
3か月前
個人
固形燃料ストーブ
28日前
個人
煙突煤払い掃除機
4か月前
個人
ウッドガスストーブ
2か月前
コーキ株式会社
煙突
2か月前
個人
形見の製造方法
2か月前
株式会社トヨトミ
石油燃焼器
1か月前
株式会社パロマ
燃焼装置
4か月前
株式会社豊田自動織機
耐熱部材
2か月前
タイム技研株式会社
流体混合装置
1日前
株式会社サイトウ工研
焚き火台
1か月前
個人
有機物酸化分解資源化装置
15日前
株式会社フクハラ
充填物処理方法
5か月前
東京パイプ株式会社
着火器具
4か月前
三浦工業株式会社
燃焼システム
1か月前
三浦工業株式会社
水素燃焼ボイラ
2か月前
株式会社アドバンテック
燃焼装置
2か月前
株式会社アドバンテック
燃焼装置
2か月前
株式会社アドバンテック
燃焼装置
2か月前
大阪瓦斯株式会社
燃焼装置
1か月前
山形化成工業株式会社
手持ち式着火用具
3か月前
リンナイ株式会社
ガスマニホールド
7日前
大陽日酸株式会社
燃焼バーナ
3か月前
三菱重工業株式会社
清掃装置
2か月前
株式会社島川製作所
有害成分加熱浄化装置
7日前
株式会社日本サーモエナー
ガスバーナ
5か月前
極東開発工業株式会社
バイオマス燃焼システム
1か月前
極東開発工業株式会社
バイオマス燃焼システム
1か月前
極東開発工業株式会社
バイオマス燃焼システム
1か月前
中外炉工業株式会社
リジェネバーナ装置
5か月前
株式会社パロマ
給湯器
5か月前
株式会社パロマ
給湯器
5か月前
極東開発工業株式会社
バイオマス燃焼システム
1か月前
トヨタ自動車株式会社
燃焼ノズル
4か月前
極東開発工業株式会社
バイオマス燃焼システム
1か月前
大阪瓦斯株式会社
燃焼制御システム
2か月前
続きを見る
他の特許を見る