TOP
|
特許
|
意匠
|
商標
特許ウォッチ
Twitter
他の特許を見る
公開番号
2025115220
公報種別
公開特許公報(A)
公開日
2025-08-06
出願番号
2024009641
出願日
2024-01-25
発明の名称
火力発電方法及びボイラ装置の運転方法
出願人
株式会社エスイー
代理人
個人
,
個人
,
個人
,
個人
,
個人
主分類
F23C
1/00 20060101AFI20250730BHJP(燃焼装置;燃焼方法)
要約
【課題】発電時において火力発電所から排出される二酸化炭素のような温暖化に影響のある酸化炭素の排出量を抑制した火力発電方法を提供する。
【解決手段】本発明は、発電用ボイラ2の燃焼室21内で炭素を含む燃料と、炭素を含まない無機固体燃料と、を混焼させる火力発電方法であって、無機固体燃料が、マグネシウム、カルシウム、リチウム、アルミニウム、並びに、マグネシウム、カルシウム、リチウム、及び、アルミニウムの少なくとも一部が水素化された水素化物から選ばれる1種以上の材料を含む。
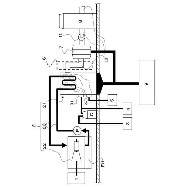
【選択図】図1
特許請求の範囲
【請求項1】
ボイラ装置の燃焼室内で炭素を含む燃料と、炭素を含まない無機固体燃料と、を混焼させる火力発電方法であって、
前記無機固体燃料が、マグネシウム、カルシウム、リチウム、及び、アルミニウム、並びに、マグネシウム、カルシウム、リチウム、又は、アルミニウムの少なくとも一部が水素化された水素化物から選ばれる1種以上の材料を含む、方法。
続きを表示(約 530 文字)
【請求項2】
前記無機固体燃料が、マグネシウム、カルシウム、マグネシウムの少なくとも一部が水素化された水素化物、及び、カルシウムの少なくとも一部が水素化された水素化物から選ばれる1種以上の材料からなる請求項1に記載の、方法。
【請求項3】
前記炭素を含む燃料が、炭素を主体とする固体燃料である、請求項1に記載の方法。
【請求項4】
前記固体燃料が、粉末状であり、
前記固体燃料は、前記燃焼室に設けられた粉末燃焼バーナを用いて燃焼され、
前記無機固体燃料が、前記粉末燃焼バーナによって形成される火炎中に供給される、請求項3に記載の方法。
【請求項5】
前記炭素を含む燃料が、常温、常圧で液体、又は、気体の炭化水素系燃料である、請求項1に記載の方法。
【請求項6】
前記炭化水素系燃料は、前記燃焼室に設けられた燃焼バーナを用いて燃焼され、
前記無機固体燃料が、前記燃焼バーナの火炎中に供給される、請求項5に記載の方法。
【請求項7】
ボイラ装置の燃焼室内で、炭素を含む燃料と、炭素を含まない無機固体燃料と、を混焼させる、
ボイラ装置の運転方法。
発明の詳細な説明
【技術分野】
【0001】
本発明は火力発電方法及びボイラ装置の運転方法に関する。
続きを表示(約 1,100 文字)
【背景技術】
【0002】
現在、日本の発電の主力は火力発電である(非特許文献1参照)。
【0003】
しかしながら、2050年のカーボンニュートラルに向けて、火力発電所で排出される二酸化炭素の排出量削減が急務になっている。
【先行技術文献】
【非特許文献】
【0004】
“地域環境保全の推進 石炭火力発電所のしくみとさまざまな環境保全対策”、[online]、沖縄電力株式会社、[令和4年6月30日検索]、インターネット<URL:https://www.okiden.co.jp/environment/report2017/sec6/sec63.html>
【発明の概要】
【発明が解決しようとする課題】
【0005】
本発明は、このような事情に鑑みてなされたものであり、発電時において火力発電所から排出される二酸化炭素のような温暖化に影響のある酸化炭素の排出量を抑制した火力発電方法を提供することを目的とする。
【課題を解決するための手段】
【0006】
本発明は、上記目的を達成するために、以下の構成によって把握される。
(1)本発明に係る実施形態の1つは、ボイラ装置の燃焼室内で炭素を含む燃料と、炭素を含まない無機固体燃料と、を混焼させる火力発電方法であって、前記無機固体燃料が、マグネシウム、カルシウム、リチウム、アルミニウム、並びに、マグネシウム、カルシウム、リチウム、及び、アルミニウムの少なくとも一部が水素化された水素化物から選ばれる1種以上の材料を含む。
【0007】
(2)上記(1)の構成において、前記無機固体燃料が、マグネシウム、カルシウム、マグネシウムの少なくとも一部が水素化された水素化物、及び、カルシウムの少なくとも一部が水素化された水素化物から選ばれる1種以上の材料からなる。
【0008】
(3)上記(1)の構成において、前記炭素を含む燃料が、炭素を主体とする固体燃料である。
【0009】
(4)上記(3)の構成において、前記固体燃料が、粉末状であり、前記固体燃料は、前記燃焼室に設けられた粉末燃焼バーナを用いて燃焼され、前記無機固体燃料が、前記粉末燃焼バーナによって形成される火炎中に供給される。
【0010】
(5)上記(1)の構成において、前記炭素を含む燃料が、常温、常圧で液体、又は、気体の炭化水素系燃料である。
(【0011】以降は省略されています)
この特許をJ-PlatPat(特許庁公式サイト)で参照する
関連特許
個人
燃焼炉の操業方法
1か月前
個人
煙突煤払い掃除機
2か月前
個人
ウッドガスストーブ
5日前
コーキ株式会社
煙突
26日前
個人
形見の製造方法
11日前
株式会社パロマ
燃焼装置
2か月前
株式会社豊田自動織機
耐熱部材
25日前
株式会社トヨトミ
固体燃料燃焼器
4か月前
株式会社オメガ
熱風発生装置
4か月前
三浦工業株式会社
ボイラ
3か月前
株式会社フクハラ
充填物処理方法
3か月前
個人
回転キルンを利用した燻炭製造方法
3か月前
東京パイプ株式会社
着火器具
2か月前
株式会社タクマ
付着物除去システム
3か月前
大陽日酸株式会社
バーナ
4か月前
大陽日酸株式会社
バーナ
4か月前
大陽日酸株式会社
バーナ
4か月前
リンナイ株式会社
燃焼装置
3か月前
山形化成工業株式会社
手持ち式着火用具
1か月前
三浦工業株式会社
水素燃焼ボイラ
18日前
株式会社アドバンテック
燃焼装置
17日前
株式会社アドバンテック
燃焼装置
17日前
株式会社アドバンテック
燃焼装置
17日前
三菱重工業株式会社
清掃装置
4日前
大陽日酸株式会社
燃焼バーナ
1か月前
株式会社日本サーモエナー
ガスバーナ
3か月前
個人
可燃性ガス燃焼装置
3か月前
株式会社パロマ
給湯器
3か月前
中外炉工業株式会社
リジェネバーナ装置
3か月前
株式会社パロマ
給湯器
3か月前
トヨタ自動車株式会社
燃焼ノズル
2か月前
株式会社ノーリツ
温水装置
3か月前
株式会社日本サーモエナー
ボイラシステム
3か月前
大阪瓦斯株式会社
燃焼制御システム
3日前
三浦工業株式会社
ボイラ、ボイラの制御方法
3か月前
新富士バーナー株式会社
バーナ
3日前
続きを見る
他の特許を見る