TOP
|
特許
|
意匠
|
商標
特許ウォッチ
Twitter
他の特許を見る
10個以上の画像は省略されています。
公開番号
2025156841
公報種別
公開特許公報(A)
公開日
2025-10-15
出願番号
2024059557
出願日
2024-04-02
発明の名称
遊技機
出願人
株式会社ニューギン
代理人
個人
,
個人
,
個人
主分類
A63F
7/02 20060101AFI20251007BHJP(スポーツ;ゲーム;娯楽)
要約
【課題】興趣の向上を図ることができる遊技機を提供すること。
【解決手段】第1当り契機高開放状態において大当りに当選した後に制御される当り契機高開放状態の態様は、第2当り契機高開放状態において大当りに当選した後に制御される当り契機高開放状態の態様と異なる。
【選択図】図10
特許請求の範囲
【請求項1】
状態を制御可能な状態制御手段を備え、
前記状態には、通常状態と、前記通常状態に比して有利度が高い特定状態と、があり、
前記特定状態は、所定条件が成立した後に制御可能に構成されており、
前記特定状態には、第1状態と、第2状態と、があり、
前記第1状態において前記所定条件が成立した後に制御される前記特定状態の態様は、前記第2状態において前記所定条件が成立した後に制御される前記特定状態の態様と異なることを特徴とする遊技機。
続きを表示(約 190 文字)
【請求項2】
特定入球口を含む複数の入球口を備え、
前記特定状態は、前記通常状態に比して、前記特定入球口への遊技球の入球に関する有利度が高い請求項1に記載の遊技機。
【請求項3】
当り抽選を行う当り抽選手段を備え、
前記第1状態において当りに当選する確率は、前記第2状態において当りに当選する確率と同じである請求項1又は請求項2に記載の遊技機。
発明の詳細な説明
【技術分野】
【0001】
この発明は、遊技機に関する。
続きを表示(約 2,200 文字)
【背景技術】
【0002】
従来、遊技機の中には、例えば、特許文献1に記載された遊技機のように、当り抽選において当りに当選する確率が向上する状態に制御可能に構成されたものがある。その他、遊技機の中には、例えば、特許文献1に記載された遊技機のように、通常状態に比して、一部の入球口への遊技球の入球に関する有利度が高い状態に制御可能に構成されたものがある。
【先行技術文献】
【特許文献】
【0003】
特開2015-97881号公報
【発明の概要】
【発明が解決しようとする課題】
【0004】
今日では、遊技機において、興趣の向上を図ることが望まれている。
【課題を解決するための手段】
【0005】
上記課題を解決する遊技機は、状態を制御可能な状態制御手段を備え、前記状態には、通常状態と、前記通常状態に比して有利度が高い特定状態と、があり、前記特定状態は、所定条件が成立した後に制御可能に構成されており、前記特定状態には、第1状態と、第2状態と、があり、前記第1状態において前記所定条件が成立した後に制御される前記特定状態の態様は、前記第2状態において前記所定条件が成立した後に制御される前記特定状態の態様と異なることを要旨とする。
【発明の効果】
【0006】
本発明によれば、興趣の向上を図ることができる。
【図面の簡単な説明】
【0007】
図1は、パチンコ遊技機の斜視図である。
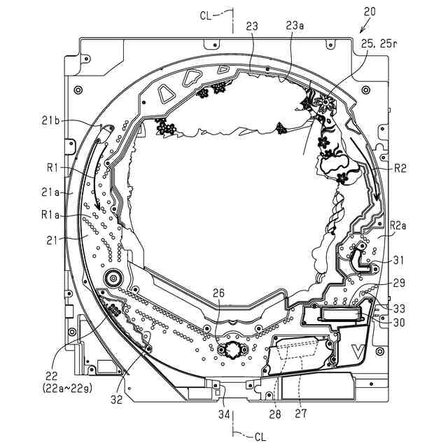
図2は、遊技盤の正面図である。
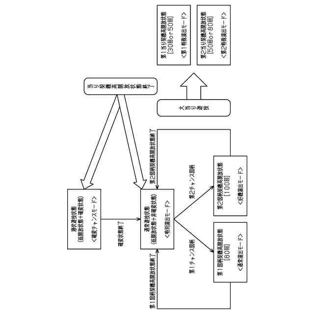
図3は、遊技状態及び演出モードを示す図である。
図4は、持ち球の変化の一例を示す図である。
図5(a)及び図5(b)は、操作演出が実行されたときの演出表示装置の表示内容の一例を示す図である。
図6は、大当り確定演出が実行されたときの演出表示装置の表示内容の一例を示す図である。
図7は、パチンコ遊技機の電気的構成を示すブロック図である。
図8は、大当りに当選した後に制御される当り契機高開放状態の態様を示す図である。
図9は、大当りに当選した後に制御される当り契機高開放状態の態様を示す図である。
図10は、第1図柄契機高開放状態、第2図柄契機高開放状態、第1当り契機高開放状態及び第2当り契機高開放状態の各遊技状態において大当りに当選した後に制御される当り契機高開放状態の態様を示す図である。
【発明を実施するための形態】
【0008】
以下、遊技機の実施形態について説明する。本明細書における上、下、左、右、前(表)、及び後(裏)は、遊技者から見たときの各方向を示すものとする。
図1に示すように、遊技機としてのパチンコ遊技機10(以下、遊技機10と示す)は、枠体11を備えている。枠体11は、外枠12、中枠13及び前枠14を備えている。外枠12は、遊技場などの遊技機設置設備(所謂、島設備)に固定される。中枠13は、外枠12の開口前面側に開閉可能に支持されている。中枠13には、遊技盤20を含む遊技盤ユニットが固定される。前枠14は、遊技盤20の前面を覆うように、中枠13の前面側に開閉可能に支持されている。前枠14には、遊技盤20を保護する保護ガラス15が支持されている。なお、図1において、保護ガラス15は、一部を残して図示が省略されているが、実際には前枠14の開口部14aの全体を覆っている。
【0009】
遊技機10は、前枠14の前面側に、発射操作手段としての発射ハンドル16を備えている。遊技機10では、発射ハンドル16の操作量(回動量)に応じた強度にて、遊技媒体としての遊技球が発射される。即ち、遊技機10は、発射ハンドル16を操作することにより、遊技球の発射強度を調整可能に構成されている。遊技機10は、前枠14の前面側に、発光可能な発光手段としての装飾ランプ17を備えている。装飾ランプ17は、演出の1つとして、内蔵された発光体を発光、点滅、及び消灯させる演出(以下、発光演出と示す)を実行可能である。遊技機10は、前枠14の前面側に、音を出力可能な音出力手段としてのスピーカ18を備えている。スピーカ18は、演出の1つとして、各種の音を出力する演出(以下、音演出と示す)を実行可能である。例えば、スピーカ18から出力される音には、背景音楽(所謂、BGM)などがある。遊技機10は、前枠14の前面側に、遊技者が操作可能な操作手段としての操作ボタンBTを備えている。
【0010】
図2に示すように、遊技盤20の前面側には、正面視において略円形の遊技領域21が画成されている。遊技盤20は、発射された遊技球を遊技領域21へ案内する案内路21aを備えている。遊技盤20は、遊技領域21へ打ち出された遊技球が案内路21aへ逆戻りすることを防止する防止弁21bを備えている。発射された遊技球は、案内路21aで案内され、案内路21aの最下流に位置する防止弁21bを通過して遊技領域21に到達する。遊技領域21に到達した遊技球は、遊技領域21を流下する。
(【0011】以降は省略されています)
この特許をJ-PlatPat(特許庁公式サイト)で参照する
関連特許
株式会社ニューギン
遊技機
1か月前
株式会社ニューギン
遊技機
1か月前
株式会社ニューギン
遊技機
1か月前
株式会社ニューギン
遊技機
1か月前
株式会社ニューギン
遊技機
1か月前
株式会社ニューギン
遊技機
4日前
株式会社ニューギン
遊技機
10日前
株式会社ニューギン
遊技機
17日前
株式会社ニューギン
遊技機
17日前
株式会社ニューギン
遊技機
25日前
株式会社ニューギン
遊技機
1か月前
株式会社ニューギン
遊技機
1か月前
個人
玩具
2か月前
個人
玩具
5か月前
個人
自走玩具
2か月前
個人
フィギュア
10か月前
個人
玩具
9か月前
個人
小型卓球台
27日前
個人
盤上遊戯具
10か月前
個人
ゲーム玩具
6か月前
個人
運動補助具
4か月前
個人
パズル
28日前
個人
打撃練習用具
1か月前
株式会社三共
遊技機
8か月前
株式会社三共
遊技機
8か月前
株式会社三共
遊技機
8か月前
株式会社三共
遊技機
8か月前
株式会社三共
遊技機
8か月前
株式会社三共
遊技機
8か月前
株式会社三共
遊技機
8か月前
株式会社三共
遊技機
8か月前
株式会社三共
遊技機
8か月前
株式会社三共
遊技機
8か月前
株式会社三共
遊技機
8か月前
株式会社三共
遊技機
8か月前
株式会社三共
遊技機
8か月前
続きを見る
他の特許を見る