TOP
|
特許
|
意匠
|
商標
特許ウォッチ
Twitter
他の特許を見る
公開番号
2025140681
公報種別
公開特許公報(A)
公開日
2025-09-29
出願番号
2024040218
出願日
2024-03-14
発明の名称
破砕機
出願人
古河ロックドリル株式会社
代理人
個人
,
個人
,
個人
主分類
B02C
1/06 20060101AFI20250919BHJP(破砕,または粉砕;製粉のための穀粒の前処理)
要約
【課題】強大な破砕力と機体の軽量化とを同時に達成することが可能な破砕機を提供する。
【解決手段】
一対の破砕アーム20を一対の油圧シリンダ30で開閉して破砕対象を挟圧破砕する破砕機であって、破砕アーム20は、先端に設けられた先端歯22と、先端と基端との間に設けられた中間歯23を備え、先端歯22の最大開口幅Wtmaxは、1087mm以上1122mm以下の範囲内であり、中間歯23の最大開口幅Wmmaxは、809mm以上833mm以下の範囲内であり、先端歯22の開口幅を900mmとした状態で先端歯22に発生する破砕力は、先端歯22に発生する最大破砕力の93%以上94%以下の範囲内であり、中間歯23の開口幅を650mmとした状態で中間歯23に発生する破砕力は、中間歯23に発生する最大破砕力の89%以上91%以下の範囲内である。
【選択図】図1
特許請求の範囲
【請求項1】
フレームに軸支された一対の破砕アームを一対の油圧シリンダで開閉して破砕対象を挟圧破砕する破砕機であって、
前記破砕アームは、先端に設けられた先端歯と、前記先端と基端との間に設けられた中間歯と、を備え、
前記先端歯の最大開口幅は、1087mm以上1122mm以下の範囲内であり、
前記中間歯の最大開口幅は、809mm以上833mm以下の範囲内であり、
前記先端歯の開口幅を900mmとした状態で先端歯に発生する破砕力は、前記先端歯に発生する最大破砕力の93%以上94%以下の範囲内であり、
前記中間歯の開口幅を650mmとした状態で中間歯に発生する破砕力は、前記中間歯に発生する最大破砕力の89%以上91%以下の範囲内である破砕機。
続きを表示(約 270 文字)
【請求項2】
前記先端歯の最大開口幅は、1100mmであり、
前記先端歯の開口幅を900mmとした状態で先端歯に発生する破砕力は、前記先端歯に発生する最大破砕力の93.4%である請求項1に記載した破砕機。
【請求項3】
前記中間歯の最大開口幅は、817mmであり、
前記中間歯の開口幅を650mmとした状態で中間歯に発生する破砕力は、前記中間歯に発生する最大破砕力の90.4%である請求項1に記載した破砕機。
【請求項4】
質量が1520kg以下である請求項1に記載した破砕機。
発明の詳細な説明
【技術分野】
【0001】
本発明は、フレームに軸支された破砕アームを油圧シリンダで開閉して、破砕対象物を挟圧破砕する破砕機に関する。
続きを表示(約 1,800 文字)
【背景技術】
【0002】
解体建造物や砕石等の破砕対象物を挟圧破砕する装置である破砕機としては、例えば、特許文献1に開示されているものがある。
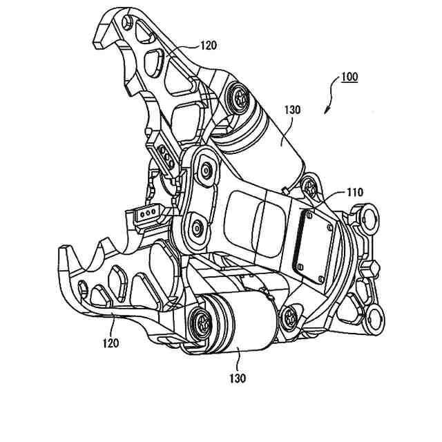
図4に示すように、特許文献1に開示されている破砕機100は、フレーム110に軸支された一対の破砕アーム120を油圧シリンダ130で開閉させて、破砕対象物を挟圧破砕する。
【先行技術文献】
【特許文献】
【0003】
特開2008-018364号公報
【発明の概要】
【発明が解決しようとする課題】
【0004】
破砕機に求められる性能としては、破砕力が強大であること、破砕アームの開口幅が大きくてかつ開閉速度が速いこと、耐久性が高いこと等が挙げられるが、機体が軽いということも非常に重要である。
特に、都市部におけるビルの解体作業においては、ビルの高層化に伴い、柱部材の大型化が進む一方で、床部材は軽量化が図られていることから、破砕機に対する要求性能は、破砕力と開口幅の両立を図りながら機体の質量増を抑制するという、非常に厳しいものとなっている。
【0005】
このような非常に厳しい要求性能に対して、従来の破砕機は、充分に応えることが出来ていないのが現状である。
本発明は、このような問題点に着目してなされたものであって、強大な破砕力と機体の軽量化とを同時に達成することが可能な破砕機を提供することを目的とする。
【課題を解決するための手段】
【0006】
本発明の一態様に係る破砕機は、フレームに軸支された一対の破砕アームを一対の油圧シリンダで開閉して破砕対象を挟圧破砕する破砕機である。破砕アームは、先端に設けられた先端歯と、先端と基端との間に設けられた中間歯とを備える。そして、先端歯の最大開口幅は、1087mm以上1122mm以下の範囲内であり、中間歯の最大開口幅は、809mm以上833mm以下の範囲内である。また、先端歯の開口幅を900mmとした状態で先端歯に発生する破砕力は、先端歯に発生する最大破砕力の93%以上94%以下の範囲内であり、中間歯の開口幅を650mmとした状態で中間歯に発生する破砕力は、中間歯に発生する最大破砕力の89%以上91%以下の範囲内である。
【発明の効果】
【0007】
本発明によれば、先端歯の最大開口幅が、1087mm以上1122mm以下の範囲内であり、中間歯の最大開口幅が、809mm以上833mm以下の範囲内である。これに加え、先端歯の開口幅を900mmとした状態で先端歯に発生する破砕力が、先端歯に発生する最大破砕力の93%以上94%以下の範囲内であり、中間歯の開口幅を650mmとした状態で中間歯に発生する破砕力が、中間歯に発生する最大破砕力の89%以上91%以下の範囲内である。このため、強大な破砕力と機体の軽量化を同時に達成することが可能となり、特に、都市部のビル解体作業に好適な破砕機を提供することが可能となる。
【図面の簡単な説明】
【0008】
本発明の破砕機の構成を示す正面図であり、破砕アームを開いた状態を示す図である。
本発明の破砕機の構成を示す正面図であり、破砕アームを閉じた状態を示す図である。
破砕力の減衰率を示す図である。
従来の破砕機の構成を示す斜視図である。
【発明を実施するための形態】
【0009】
以下、本発明について、図面を適宜参照しつつ説明する。なお、図面は模式的なものである。そのため、厚さと平面寸法との関係、比率等は現実のものとは異なる場合があることに留意すべきであり、図面相互間においても互いの寸法の関係や比率が異なる部分が含まれている場合がある。また、以下に示す実施形態は、本発明の技術的思想を具体化するための装置や方法を例示するものであって、本発明の技術的思想は、構成部品の材質、形状、構造、配置等を下記の実施形態に特定するものではない。
【0010】
(実施形態)
(構成)
図1及び図2に示すように、破砕機1は、フレーム10と、一対の破砕アーム20と、一対の油圧シリンダ30を備える。
(【0011】以降は省略されています)
この特許をJ-PlatPat(特許庁公式サイト)で参照する
関連特許
株式会社新居浜鉄工所
破砕機
23日前
古河ロックドリル株式会社
破砕機
13日前
古河ロックドリル株式会社
破砕機
13日前
株式会社大晃
ゴムシート粉砕装置
13日前
日本化学工業株式会社
湿式粉砕方法
13日前
株式会社トクヤマ
廃石膏粒体の貯蔵方法および貯蔵システム
1か月前
UBE株式会社
金属異物の除去方法および装置
2日前
株式会社新居浜鉄工所
破砕機
23日前
株式会社栗本鐵工所
破砕制御システムおよびプログラム
3日前
三菱重工業株式会社
スピレージホッパ及び粉砕機並びにスピレージホッパの運転方法
16日前
三菱重工業株式会社
粉砕テーブル及び固体燃料粉砕装置並びに粉砕テーブルの補修方法
2日前
三菱重工業株式会社
固体燃料粉砕装置及びボイラ設備並びに固体燃料粉砕装置の運転方法
3日前
竹本油脂株式会社
湿式粉砕用助剤およびそれを含有する水性スラリー組成物
1か月前
株式会社栗本鐵工所
破砕制御システム、摩耗量予測装置およびプログラム
4日前
DOWAホールディングス株式会社
シミュレーション装置及びプログラム
2日前
テーエスエル リサイクリング ゲーエムベーハー ウント コー. カーゲー
不均質な投入材料から高純度のスクラップ材料を製造するプロセス
17日前
東京応化工業株式会社
レジスト組成物、レジストパターン形成方法、化合物、及び酸発生剤
17日前
東京応化工業株式会社
レジスト組成物、レジストパターン形成方法、化合物、及び酸発生剤
17日前
他の特許を見る