TOP
|
特許
|
意匠
|
商標
意匠ウォッチ
Twitter
他の意匠を見る
発行日
2025-10-21
公報種別
意匠公報(S)
登録番号
1810949
登録日
2025-10-10
意匠に係る物品
テーブルタップ
意匠分類
H1
-34220(基本的電気素子)
出願番号
2024025367
出願日
2024-12-09
意匠権者
エレコム株式会社
代理人
弁理士法人藤本パートナーズ
意匠に係る物品の説明
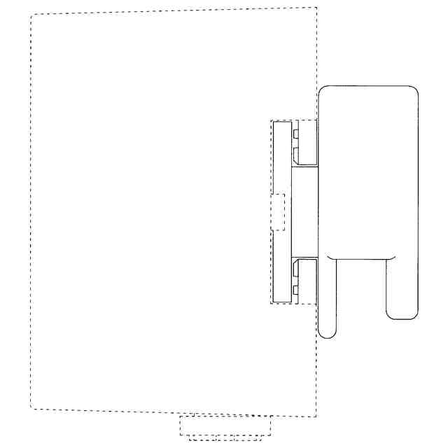
この意匠に係る物品は、使用状態を示す参考図に示すように、例えば、テレビ裏やモニタ裏等のネジ孔に取り付けネジを固定し、取り付けネジの頭部にブラケット部をはめ込んで設置するものである。また、ブラケット部をスライドさせた状態の背面図に示すように、テレビ裏等のネジ孔の配置やテレビ等の形状に合わせてブラケット部を左右に動かすこともできるものである。
意匠の説明
実線であらわした部分が、意匠登録を受けようとする部分である。一点鎖線は意匠登録を受けようとする部分とその他の部分の境界のみを示す線である。斜視図、断面図、拡大図及びブラケット部をスライドさせた状態の背面図を含めて意匠登録を受けようとする部分を特定している。左側面図は右側面図と対称にあらわれる。2本の平行な波線で切断したように示す箇所は、中間省略を示すものである。
この意匠をJ-PlatPat(特許庁公式サイト)で参照する
関連意匠
エレコム株式会社
かばん
5か月前
エレコム株式会社
かばん
4か月前
エレコム株式会社
かばん
5か月前
エレコム株式会社
かばん
5か月前
エレコム株式会社
かばん
5か月前
エレコム株式会社
かばん
4か月前
エレコム株式会社
かばん
4か月前
エレコム株式会社
かばん
2か月前
エレコム株式会社
かばん
2か月前
エレコム株式会社
ガス検知器
2か月前
エレコム株式会社
ガス検知器
2か月前
エレコム株式会社
テーブルタップ
1か月前
エレコム株式会社
バッテリー
5か月前
エレコム株式会社
バッテリー
5か月前
エレコム株式会社
バッテリー
11か月前
エレコム株式会社
電気調理器
5か月前
エレコム株式会社
電気調理器
5か月前
エレコム株式会社
電源アダプター
8か月前
エレコム株式会社
タッチペン用デバイス
8か月前
エレコム株式会社
通信機器用取付金具
11か月前
エレコム株式会社
ケーブル保持具
5か月前
エレコム株式会社
保護カバー付き電子機器用ケーブル
4か月前
エレコム株式会社
エアポンプ
3か月前
エレコム株式会社
エアポンプ用ノズル
12日前
エレコム株式会社
エアポンプ用ノズル
3か月前
エレコム株式会社
エアポンプ用ノズル
12日前
エレコム株式会社
エアポンプ用ノズル
12日前
タイコ エレクトロニクス (シャンハイ) カンパニー リミテッド
端子
11か月前
タイコ エレクトロニクス (シャンハイ) カンパニー リミテッド
端子
7か月前
東莞市楽点照明科技有限公司
電球
17日前
タイコ エレクトロニクス (シャンハイ) カンパニー リミテッド
端子
7か月前
タイコ エレクトロニクス (シャンハイ) カンパニー リミテッド
端子
7か月前
深せん市緑巨能科技発展有限公司
電池
5か月前
東莞市諾星電子有限公司
電池
7か月前
タイコ エレクトロニクス (シャンハイ) カンパニー リミテッド
端子
7か月前
リーダーソン ライティング カンパニー リミテッド
電球
8か月前
続きを見る
他の意匠を見る