TOP
|
特許
|
意匠
|
商標
特許ウォッチ
Twitter
他の特許を見る
公開番号
2025181325
公報種別
公開特許公報(A)
公開日
2025-12-11
出願番号
2024089245
出願日
2024-05-31
発明の名称
制御装置、撮像装置、制御方法およびプログラム
出願人
キヤノン株式会社
代理人
弁理士法人大塚国際特許事務所
主分類
G02B
7/28 20210101AFI20251204BHJP(光学)
要約
【課題】ユーザの所望する被写体を主被写体として選択する
【解決手段】撮像された画像から被写体を検出する検出手段と、ユーザの操作入力に応じてフォーカスレンズの位置を制御するマニュアルフォーカスと、自動で画像に含まれる所定の被写体に合焦するようにフォーカスレンズの位置を制御するオートフォーカスと、のいずれかでフォーカス制御を行う焦点調節手段と、画像に含まれる被写体の合焦状態に基づいて所定の被写体を決定する決定手段であって、所定の被写体の決定において候補となる被写体が複数存在した場合に、画像に含まれる被写体の優先度に基づいて所定の被写体を決定する決定手段と、ユーザの操作入力に応じて画像に含まれる被写体の優先度を変更する変更手段と、決定手段による所定の被写体の決定において候補となる被写体が複数存在した場合に、変更手段による被写体の優先度の変更が実行されるようにユーザに促す制御を行う制御手段とを有する
【選択図】図1
特許請求の範囲
【請求項1】
撮像された画像から被写体を検出する検出手段と、
ユーザの操作入力に応じてフォーカスレンズの位置を制御するマニュアルフォーカスと、自動で前記画像に含まれる所定の被写体に合焦するように前記フォーカスレンズの位置を制御するオートフォーカスと、のいずれかでフォーカス制御を行う焦点調節手段と、
前記画像に含まれる被写体の合焦状態に基づいて前記所定の被写体を決定する決定手段であって、前記所定の被写体の決定において候補となる被写体が複数存在した場合に、前記画像に含まれる被写体の優先度に基づいて前記所定の被写体を決定する決定手段と、
ユーザの操作入力に応じて前記画像に含まれる被写体の優先度を変更する変更手段と、
前記決定手段による前記所定の被写体の決定において候補となる被写体が複数存在した場合に、前記変更手段による前記被写体の優先度の変更が実行されるようにユーザに促す制御を行う制御手段と、を有することを特徴とする制御装置。
続きを表示(約 960 文字)
【請求項2】
前記決定手段による前記所定の被写体の決定において候補となる被写体が複数存在した場合とは、所定の合焦範囲に複数の被写体が存在する場合であることを特徴とする請求項1に記載の制御装置。
【請求項3】
前記所定の合焦範囲に複数の被写体が存在する場合、前記制御手段は、前記マニュアルフォーカスによる前記フォーカスレンズの位置の制御では前記所定の被写体を変更できないことをユーザに通知することを特徴とする請求項2に記載の制御装置。
【請求項4】
前記所定の合焦範囲に複数の被写体が存在する場合、前記制御手段は、前記マニュアルフォーカスによる前記フォーカスレンズの位置の制御では前記所定の被写体を変更できないように制御することを特徴とする請求項2に記載の制御装置。
【請求項5】
前記制御手段は、前記複数の被写体のうち特定の被写体から他の被写体への切り替えを制限することを特徴とする請求項4に記載の制御装置。
【請求項6】
前記特定の被写体は、前記画像の中央に最も近い被写体であることを特徴とする請求項5に記載の制御装置。
【請求項7】
前記所定の合焦範囲に複数の被写体が存在しない場合、前記制御手段は、前記マニュアルフォーカスによる前記フォーカスレンズの位置の制御で前記所定の被写体を変更できることをユーザに通知することを特徴とする請求項2に記載の制御装置。
【請求項8】
前記所定の合焦範囲に複数の被写体が存在する場合とは、前記複数の被写体の合焦距離が同じ場合であることを特徴とする請求項2に記載の制御装置。
【請求項9】
前記オートフォーカスは、前記所定の被写体が常に合焦状態になるようにする追尾AFを含む複数のオートフォーカスの制御のいずれかに切り替え可能であり、
前記オートフォーカスの制御が前記追尾AFに設定されている場合、前記制御手段は、前記所定の被写体に対して前記追尾AFを実行することを特徴とする請求項1に記載の制御装置。
【請求項10】
前記所定の被写体は、人物または人物の顔であることを特徴とする請求項1に記載の制御装置。
(【請求項11】以降は省略されています)
発明の詳細な説明
【技術分野】
【0001】
本発明は、フォーカス制御技術に関する。
続きを表示(約 2,000 文字)
【背景技術】
【0002】
特許文献1には、ユーザのマニュアルフォーカス操作終了後に、最も合焦に近い領域を主被写体領域と判定し、主被写体領域に対してオートフォーカス(AF)制御を継続的に行う方法が記載されている。また、特許文献1では、合焦位置に、人物などの検出被写体がある場合は、人物に対してAF制御を実行し、複数の人物がいる場合は優先順位に従って決定された人物に対してAF制御を実行し、人物が検出されない場合は、合焦位置の範囲の中で同色の範囲を基準としてAF制御を実行している。
【0003】
映像制作スタイルとして撮影時に、ユーザが、左手でレンズを操作(フォーカス、ズーム、絞りなど)し、右手でカメラを操作(パン、チルト、録画の開始/停止など)する場合がある。この場合、ユーザが左手でレンズをマニュアルフォーカス操作することでユーザの意図する領域が決定され、主被写体を選択することができる。
【先行技術文献】
【特許文献】
【0004】
特許第5474528号公報
【発明の概要】
【発明が解決しようとする課題】
【0005】
従来は、ユーザがマニュアルフォーカス操作により主被写体を切り替える場合、カメラは略合焦状態の被写体をユーザが選択した主被写体であると判定してAF制御を実行するが、略同じ距離に複数の被写体が存在する場合は、複数の被写体が略合焦状態になるため、ユーザの所望する被写体を主被写体として選択することができない場合があった。
【0006】
本発明は、上記課題に鑑みてなされ、その目的は、複数の被写体が略合焦状態である場合であっても、ユーザの所望する被写体を主被写体として選択できる技術を実現することである。
【課題を解決するための手段】
【0007】
上記課題を解決し、目的を達成するために、本発明の制御装置は、撮像された画像から被写体を検出する検出手段と、ユーザの操作入力に応じてフォーカスレンズの位置を制御するマニュアルフォーカスと、自動で前記画像に含まれる所定の被写体に合焦するように前記フォーカスレンズの位置を制御するオートフォーカスと、のいずれかでフォーカス制御を行う焦点調節手段と、前記画像に含まれる被写体の合焦状態に基づいて前記所定の被写体を決定する決定手段であって、前記所定の被写体の決定において候補となる被写体が複数存在した場合に、前記画像に含まれる被写体の優先度に基づいて前記所定の被写体を決定する決定手段と、ユーザの操作入力に応じて前記画像に含まれる被写体の優先度を変更する変更手段と、前記決定手段による前記所定の被写体の決定において候補となる被写体が複数存在した場合に、前記変更手段による前記被写体の優先度の変更が実行されるようにユーザに促す制御を行う制御手段とを有する。
【発明の効果】
【0008】
本発明によれば、複数の被写体が略合焦状態である場合であっても、ユーザの所望する被写体を主被写体として選択できる。
【図面の簡単な説明】
【0009】
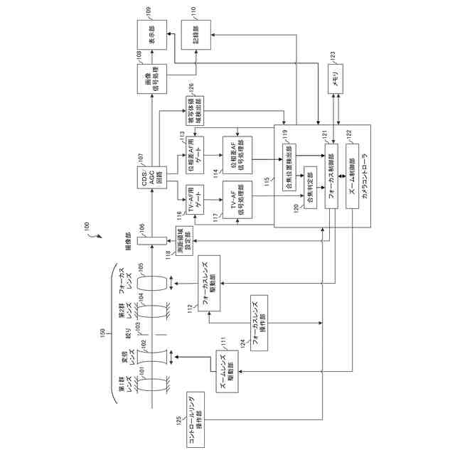
本実施形態の撮像装置の構成を例示するブロック図。
本実施形態の撮像画面における測距領域の設定方法を例示する図。
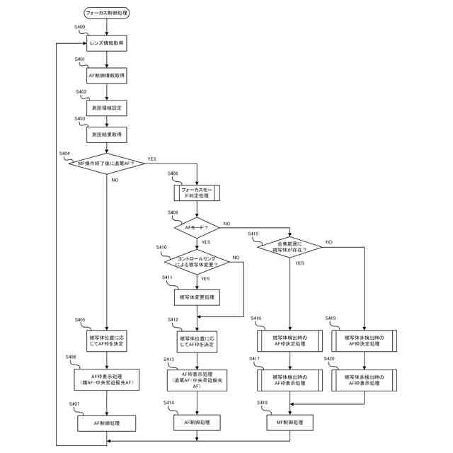
本実施形態のフォーカス制御処理を例示するフローチャート。
本実施形態のフォーカス操作終了時のAF制御モードの設定メニューを例示する図。
本実施形態のフォーカスモード判定処理を例示するフローチャート。
本実施形態の被写体検出時のAF枠決定処理を例示するフローチャート。
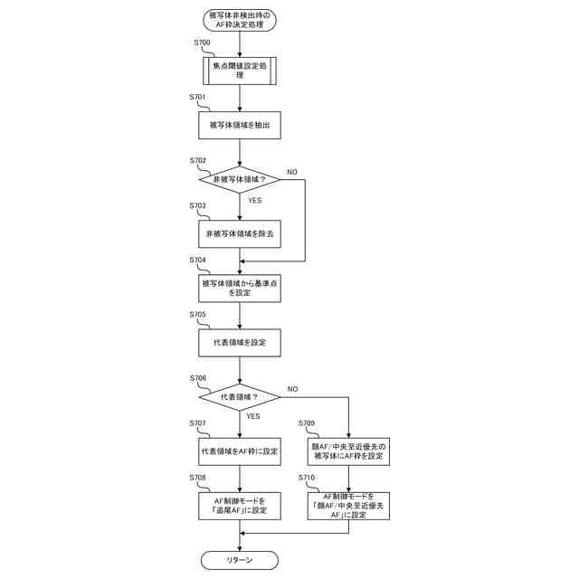
本実施形態の被写体非検出時のAF枠決定処理を例示するフローチャート。
本実施形態の被写体非検出時の焦点閾値設定処理を例示するフローチャート。
本実施形態の被写体検出時のAF枠表示処理を例示するフローチャート。
本実施形態の被写体非検出時のAF枠表示処理を例示するフローチャート。
本実施形態の被写体非検出時の被写体領域抽出方法を説明する図。
本実施形態の被写体非検出時の焦点閾値設定方法を説明する図。
本実施形態の被写体検出時のAF枠表示方法を説明示する図。
本実施形態の被写体非検出時のAF枠表示方法を説明する図。
【発明を実施するための形態】
【0010】
以下、添付図面を参照して実施形態を詳しく説明する。なお、以下の実施形態は特許請求の範囲に係る発明を限定するものではない。実施形態には複数の特徴が記載されているが、これらの複数の特徴の全てが発明に必須のものとは限らず、また、複数の特徴は任意に組み合わせられてもよい。さらに、添付図面においては、同一若しくは同様の構成に同一の参照番号を付し、重複した説明は省略する。
(【0011】以降は省略されています)
この特許をJ-PlatPat(特許庁公式サイト)で参照する
関連特許
他の特許を見る