TOP
|
特許
|
意匠
|
商標
特許ウォッチ
Twitter
他の特許を見る
10個以上の画像は省略されています。
公開番号
2025179191
公報種別
公開特許公報(A)
公開日
2025-12-09
出願番号
2025147792,2022037622
出願日
2025-09-05,2022-03-10
発明の名称
画像形成装置
出願人
キヤノン株式会社
代理人
弁理士法人中川国際特許事務所
主分類
G03G
21/00 20060101AFI20251202BHJP(写真;映画;光波以外の波を使用する類似技術;電子写真;ホログラフイ)
要約
【課題】露光手段を冷却する気流による装置内部でのトナーの飛散を低減する。
【解決手段】感光体と、感光体に潜像を形成する露光手段と、感光体に形成された潜像をトナーにより現像する現像手段と、露光手段を一体に支持し、露光手段に連通する露光支持部材と、露光支持部材に連通し、露光支持部材を通して露光手段を気流により冷却するための露光冷却ユニットと、を備え、露光支持部材は、露光手段に連通する開口部と、露光冷却ユニットに連通する開口部と、を有し、露光冷却ユニットによる気流を、開口部を通して露光手段に流通させるダクトを形成している。
【選択図】 図22
特許請求の範囲
【請求項1】
感光体と、
前記感光体に近接して配置され、前記感光体を露光して前記感光体に潜像を形成する露光手段と、
前記感光体に形成された潜像をトナーにより現像する現像手段と、
前記露光手段を一体に支持し、前記露光手段に連通する露光支持部材と、
前記露光支持部材に連通し、前記露光支持部材を通して前記露光手段を気流により冷却するための露光冷却ユニットと、を備え、
前記露光支持部材は、前記露光手段に連通する開口部と、前記露光冷却ユニットに連通する開口部と、を有し、前記露光冷却ユニットによる気流を、前記開口部を通して前記露光手段に流通させるダクトを形成している、
ことを特徴とする画像形成装置。
続きを表示(約 1,300 文字)
【請求項2】
前記露光支持部材が形成するダクトは、
前記開口部を介して、前記感光体の軸線方向と直交する方向の一方側において、前記現像手段に対向する位置に、前記感光体の軸線方向にわたって設けた第1のダクト壁と、
前記開口部を介して、前記感光体の軸線方向と直交する方向の他方側において、前記露光支持部材に隣接する隣接部に対向する位置に、前記感光体の軸線方向にわたって設けた第2のダクト壁と、を有し、
前記露光冷却ユニットによる気流を、前記第1のダクト壁と前記第2のダクト壁との間および前記開口部を通して前記露光手段に流通させる、
ことを特徴とする請求項1に記載の画像形成装置。
【請求項3】
前記現像手段を感光体の軸線方向に沿って案内し、前記現像手段を着脱自在に支持する現像支持部材を有し、
前記現像支持部材は、前記現像手段との間に、前記現像手段を冷却するための気流を前記感光体の軸線方向に沿って流通させるダクトを形成し、
前記現像支持部材および前記露光支持部材は、前記露光手段と前記現像手段との間において、前記現像手段を冷却する気流を流通させるダクトと、前記露光手段を冷却する気流を流通させるダクトと、を隔てている、
ことを特徴とする請求項1または請求項2に記載の画像形成装置。
【請求項4】
前記露光冷却ユニットは、前記露光手段を冷却するための気流を生成するファンを有し、
前記画像形成装置の外装をなす外装カバーは、前記ファンに対向する位置に開口を有し、
前記露光手段を冷却する気流は、
前記露光冷却ユニットが有する前記ファンにより生成され、
前記外装カバーの開口から前記露光冷却ユニットに吸気され、前記露光支持部材を通して前記露光手段に流通され、
または前記露光手段から前記露光支持部材を通して前記露光冷却ユニットに流通され、前記外装カバーの開口から排気される、
ことを特徴とする請求項3に記載の画像形成装置。
【請求項5】
前記外装カバーの開口は、画像形成装置の内部へ吸気するための第1の開口と、画像形成装置の外部へ排気するための第2の開口と、を有し、
前記露光手段を冷却する気流は、前記第1の開口から吸気され、前記露光冷却ユニット、前記露光支持部材、および前記露光手段を経由して、前記第2の開口より排気される、
ことを特徴とする請求項4に記載の画像形成装置。
【請求項6】
前記露光手段を冷却する気流と、前記現像手段を冷却する気流とは、それぞれ異なるファンにより生成される、ことを特徴とする請求項5に記載の画像形成装置。
【請求項7】
前記感光体を有する感光体ユニットを有し、
前記感光体の軸線方向と直交する方向の他方側において、前記露光支持部材に隣接する隣接部は、前記感光体ユニットである、
ことを特徴とする請求項1ないし請求項6のいずれか1項に記載の画像形成装置。
【請求項8】
前記露光手段は、有機ELによって露光を行う、
ことを特徴とする請求項1ないし請求項7のいずれか1項に記載の画像形成装置。
発明の詳細な説明
【技術分野】
【0001】
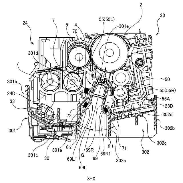
本発明は、感光体を露光する露光ヘッドを備える画像形成装置に関する。
続きを表示(約 1,400 文字)
【背景技術】
【0002】
従来、電子写真方式の画像形成装置に用いられる露光ヘッドに関する技術として、特許文献1に記載された技術が知られている。
【0003】
特許文献1に記載された露光ヘッドは、複数の発光素子を感光体の軸線方向に沿って配列した基板と、複数の発光素子から出射された光を集光するレンズと、を備えており、複数の発光素子から出射された光がレンズを通して集光されて感光ドラムを露光する。
【0004】
そのため、特許文献1に記載された露光ヘッドは、感光体に形成された潜像をトナーにより現像する現像装置と共に、感光体に近接して配置される。したがって、露光ヘッドは、現像装置に近接して配置される。
【0005】
露光ヘッドは、発光素子として、LED(Light Emitting Diode)を備えている。あるいは、発光素子として、有機EL(Organic Electro Luminescence)を備えるものもある。有機ELはOLED(Organic Light Emitting Diode)と呼ばれることもある。
【0006】
露光ヘッドは、このような発光素子の発光時間の長さや発光量の大きさに応じて熱を放散することが知られている。露光ヘッドは、前述したとおり、トナーを感光体に付着させる現像装置に近接して配置されるので、露光ヘッドからの熱によるトナーへの影響を抑制するために、その冷却手段が必要となることが多い。特許文献1では、露光ヘッドの冷却手段として、露光ヘッドと現像装置との間の空間にエアフローを形成する構成が開示されている。
【先行技術文献】
【特許文献】
【0007】
特開2007―140349号公報
【発明の概要】
【発明が解決しようとする課題】
【0008】
しかしながら、特許文献1に記載された構成では、現像装置の周囲にもエアフローを形成することになる。そのため、露光ヘッドを冷却するエアフローが、露光ヘッドに近接して配置された現像装置のトナーを画像形成装置の内部で飛散させてしまうという課題があった。
【0009】
本発明の目的は、露光ヘッドを冷却するエアフローにより画像形成装置の内部でトナーが飛散することを低減することである。
【課題を解決するための手段】
【0010】
上記目的を達成するための本発明の代表的な構成は、感光体と、前記感光体に近接して配置され、前記感光体を露光して前記感光体に潜像を形成する露光手段と、前記感光体に形成された潜像をトナーにより現像する現像手段と、前記露光手段を一体に支持し、前記露光手段に連通する露光支持部材と、前記露光支持部材に連通し、前記露光支持部材を通して前記露光手段を気流により冷却するための露光冷却ユニットと、を備え、前記露光支持部材は、前記露光手段に連通する開口部と、前記露光冷却ユニットに連通する開口部と、を有し、前記露光冷却ユニットによる気流を、前記開口部を通して前記露光手段に流通させるダクト(第2の冷却ダクトの一部)を形成している、ことを特徴とする。
【発明の効果】
(【0011】以降は省略されています)
この特許をJ-PlatPat(特許庁公式サイト)で参照する
関連特許
キヤノン株式会社
容器
1か月前
キヤノン株式会社
容器
1か月前
キヤノン株式会社
トナー
1か月前
キヤノン株式会社
トナー
2か月前
キヤノン株式会社
トナー
2か月前
キヤノン株式会社
トナー
2か月前
キヤノン株式会社
トナー
1か月前
キヤノン株式会社
表示装置
12日前
キヤノン株式会社
撮像装置
12日前
キヤノン株式会社
電子機器
1か月前
キヤノン株式会社
定着装置
20日前
キヤノン株式会社
表示装置
1か月前
キヤノン株式会社
電子機器
1か月前
キヤノン株式会社
表示装置
5日前
キヤノン株式会社
撮像装置
5日前
キヤノン株式会社
撮像装置
5日前
キヤノン株式会社
撮像装置
20日前
キヤノン株式会社
雲台装置
1か月前
キヤノン株式会社
撮像装置
12日前
キヤノン株式会社
表示装置
12日前
キヤノン株式会社
表示装置
12日前
キヤノン株式会社
撮像装置
5日前
キヤノン株式会社
撮像装置
1か月前
キヤノン株式会社
記録装置
1か月前
キヤノン株式会社
二次電池
7日前
キヤノン株式会社
定着装置
26日前
キヤノン株式会社
定着装置
26日前
キヤノン株式会社
撮像装置
1か月前
キヤノン株式会社
記録装置
26日前
キヤノン株式会社
記録装置
1か月前
キヤノン株式会社
定着装置
2か月前
キヤノン株式会社
発光装置
12日前
キヤノン株式会社
撮像装置
1か月前
キヤノン株式会社
記録装置
6日前
キヤノン株式会社
定着装置
26日前
キヤノン株式会社
記録装置
6日前
続きを見る
他の特許を見る